本文所指的一结构缺陷是指混凝土构件在拆模后,表面显露的如麻面、掉角、孔洞等施工外观缺陷。二次结构缺陷是指砌体表面污染、门窗过梁尺寸偏差、构造柱跑浆、墙体顶部塞浆料高度不均匀等施工外观缺陷。
一、外观质量缺陷的原因
混凝土本身是一种多相(体积比气相2~5%、液相13~18%、固相77~85%),多孔(凝胶孔、层间孔、毛细孔、气泡粗孔和裂缝等)存在内部原生缺陷的不均匀不连续体,另外,由于所用原材料质量的波动、计量的误差,搅拌不充分而易使新拌砼出现分层离析、泌水、干涩、板结等和易性不良的特征;又由于施工过程中模板和钢筋制作的偏差,以及浇注、振捣、成型、养护等施工操作的不当,都可以引起现浇结构的外观质量缺陷。
砌体和二次构件是在一结构施工完成验收后进行的下一道工序内容,表面污染是各工种穿插施工过程中的接触产生的污染。构造柱跑浆是模板加固不到位以及胶带漏贴等。尺寸偏差是构件加固过紧和定位措施不足等原因造成。墙体顶部塞缝高度不统一是施工过程工人对墙体高度皮数杆排列不合理造成的。
二、外观质量缺陷处理方法
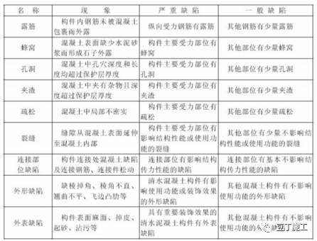
根据国家标准GB50204-2015《混凝土结构工程施工质量验收规范》第八章第一节之规定,混凝土现浇结构外观质量缺陷划分为九种情况(见下表)。

(一)、峰窝(含麻面)
混凝土拆模之后,表面局部漏浆、粗糙、存在许多小凹坑的现象,称之为麻面;若麻面现象严重,混凝土局部酥松、砂浆少、大小石子分层堆积,石子之间出现状如蜜峰窝的窟窿,称之为蜂窝缺陷。
从工程实践中总结出麻面蜂窝与混凝土强度的下降级别如下:
*级A**,混凝土表面有轻微麻面,浇注层间存在少量间断空隙,敲击时粗骨料不下落,此时相当于强度比率为80%;
B级,混凝土表面有粗骨料,凸凹不平,粗骨料之间存在空隙,但内部没有大的空隙,粗骨料之间相互结合较牢,敲击时没有连续下落的现象,此时相当于强度比率为60%~80%;
C级,混凝土内部有很多空隙,粗骨料多外露,粗骨料周围及粗骨之间灰浆黏结很少,敲击时卵石连续下落,存在空洞,有少量钢筋直接与大气接触,此时相当于强度比率在30%以下。
1、原因分析
(1)模板安装不密实,局部漏浆严重。或模板表现不光滑、漏刷隔离剂、未浇水湿润而引起模板吸水、黏结砂浆等。
(2)混凝土拌合物配合比设计不当,水泥、水、砂、石子等计量不准,造成砂浆少,石子多。
(3)新拌混凝土和易性差,严重离析,砂浆石子分离,或新拌混凝土流动度太小,粗骨料太大,配筋间距过密,加之又漏振、振捣不实、振捣时间不够等。
(4)混凝土下料不当(未分层下料、分层振捣)或下料过高,未设串筒、溜槽而使石子集中,造成石子砂浆离析。
(5)输送到施工层面的砼料偏干时,工人直接向砼料随意大量冲水,将砂石洗得干干净净,水泥浆大量流走。
2、预防措施
(1)加强模板验收,防止漏浆,重复使用模板须仔细清理干净,均匀涂刷隔离剂,不得漏刷。浇砼时安排专人浇水湿润模板。
(2)严格控制混凝土配合比,精确计量,充分搅拌,保证混凝土拌合物的和易性。禁止在施工现场任意加水。
(3)选择合适的混凝土坍落度和粗骨料粒径,加强振捣,振捣时间(15~30s)以混凝土不再明显沉落表面出现浮浆为限。
(4)当混凝土自由倾落高度大于2M时,须采用串筒和溜槽等工具,或在柱、墙的模板上,沿其高度方向留出“门子板”,将混凝土改为侧向入模,以此缩短倾落高度,浇灌时应分层下料,分层振捣,防止漏振。
(5)混凝土和易性不符合要求的不进行浇注,商品混凝土连续式搅拌机在生产时存在下料不同步的现象,尾料约1.0~2.0立方全是石子,此时应退料。
(6)实际中,泵送混凝土浇注框架柱和剪力墙时,一般是两支或三支振动棒插入柱(墙)中,一支振动棒留在上面加速下料,边浇边振边提,一气呵成。此时混凝土明显欠振,容易出现蜂窝麻面。正确的做法是,“打五泵停十秒”,即混凝土泵运行五个活塞行程后,停一会儿,待上面振捣密实后,再继续泵送浇注。
3、修补措施
(1)面积较小且数量不多的麻面与蜂窝的混凝土表面,可用1:2~1:2.5水泥砂浆抹平,在抹砂浆之前,必须用钢丝刷或加压水洗刷基层。
(2)较大面积或较严重的麻面蜂窝,应按其全部深度凿去薄弱的混凝土层和个别突出的骨料颗料直至正常密实的砼面为止,然后用钢丝刷或加压水洗刷表面,再用比原混凝土强度等级提高一级的细石混凝土填塞,并仔细捣实。
(二)、孔洞

混凝土结构的孔洞,是指结构构件表面和内部有空腔,局部没有混凝土或者是蜂窝缺陷过多过于严重。一般工程上常见的孔洞,是指超过钢筋保护层厚度,但不超过构件截面尺寸三分之一的缺陷。
混凝土梁或柱上的孔洞面积,单处不大于40cm2,累计不大于80cm2,可以进行修补。混凝土基础、墙、板的面积较大,但任何一处孔洞面积不得大于100cm2,累计不大于200cm2时同样可以采取修补的方法将混凝土修补整齐。超过上述范围的孔洞,应做结构检测和结构鉴定。
1、原因分析
(1)在钢筋较密的部位或预留孔洞和预埋件处,混凝土下料被搁住,未振捣就继续浇注上层混凝土。
(2)混凝土离析,砂浆分离,石子成堆,严重跑浆,又未进行振捣,或者竖向结构干硬性混凝土一次下料过多、过厚,下料过高,振捣器振动不到,形成松散孔洞。
(3)薄壁结构及钢筋密集部位的混凝土内掉入工具、模板、木方等杂物,混凝土被搁住。
2、预防措施
(1)漏振是孔洞形成的重要原因,只要振捣到位,引起孔洞缺陷的其他因素就能减弱或消除。
(2)在钢筋密集处及复杂部位,有条件时采用细石混凝土浇灌,并认真分层振捣密实。
(3)剪力墙应分层连续浇注,每层厚度300~500mm,层高大于3.0m的柱子应侧面加开浇灌门,以保证振捣到位。
(4)薄壁结构更要注意清理卡在钢筋中的杂物,浇注振捣成型后,可在模板外侧敲击检查是否存在孔洞。
3、修补措施
将孔洞周围的松散混凝土和软弱浆膜凿除,用钢丝刷和压力水冲刷,湿润后用高一个强度等级的细石混凝土仔细浇灌、捣实。
(三)、夹渣

混凝土内部夹有杂物且深度超过保护层厚度,称之为夹渣。杂物的来源有两种情况,一是原材料中的杂物,另一个是施工现场遗留下来的杂物。面积较大的夹渣相当于削弱钢筋保护层厚度,深度较深的夹渣与孔洞无异。施工缝部位(特别是柱头和梯板脚)更易出现夹渣。
1、原因分析
(1)砂、石等原材料中局部含有较多的泥团泥块、砖头、塑料、木块、树根、棉纱、小动物尸体等杂物,并未及时清除。
(2)模板安装完毕后,现场遗留大量的垃圾杂物如锯末、木屑、小木方木块等,工人用水冲洗时不仔细,大量的垃圾杂物聚积在梁底、柱头、柱跟、梯板脚及变截面等部位,最后未及时清理。
(3)现场工人掉落工具、火机、烟盒、水杯和矿泉水瓶等杂物及丢弃的小模板等卡在钢筋中未作处理。
2、预防措施
(1)混凝土泵机的受料斗上有一个钢栅栏网格,砼料较干及卸料过快时混凝土溢出泵机而洒落在地上,有的工人图方便而将此钢栅栏网格取下,致使混凝土中的杂物直接泵送到结构中,此种行为应严厉禁止。
(2)商品混凝土站和现场搅拌工地应加强砂、石等原材料的收货管理,发现砂、石中杂物过多应坚决退货。平时遇到砂石中带有杂物应及时拣除。
(3)模板安装完毕后,派专人将较大块的杂物拣出,对小而轻的杂物可使用大功率的吸尘器吸尘,用水冲洗时注意将汇集起来杂物一一清理干净。
3、修补措施
(1)如果夹渣是面积较大而深度较浅,可将夹渣部位表面全部凿除,刷洗干净后,在表面抹1:2~1:2.5水泥砂浆。
(2)如果夹渣部位较深,超过构件截面尺寸的三分之一时,应先做必要的支撑,分担各种荷载,将该部位夹渣全部凿除,安装好模板,用钢丝刷刷洗或压力水冲刷,湿润后用高一个强度等级的细石混凝土仔细浇灌、捣实。
(四)、疏松
前述的蜂窝麻面、孔洞、夹渣等质量缺陷都同时不同程度地存在疏松现象,而单独存在的疏松现象,砼外观颜色、光泽度、粘结性能甚至凝结时间等均与正常混凝土差异明显,混凝土结构内部不密实,强度很低,危害性极大。
1、原因分析
(1)混凝土漏振。
(2)水泥强度很低而又计量不准,或商品混凝土站因设备故障造成矿物掺合料掺量达到65%以上,此时混凝土砂浆粘结性能极差,强度很低。
(3)严寒天气,新浇混凝土未做保温措施,造成混凝土早期冻害,出现松散,强度极低。
(4)实际工作中,可能出现泵送混凝土浇筑时,不预拌润泵砂浆,现场工人图省事,直接向泵机料斗内铲两斗车砂子和一包水泥,加水后未充分搅拌就开启泵机。或在浇注面上未将润泵砂浆分散铲开而堆积在一处,拆模后构件表面起皮掉落,内部疏松。
2、预防措施
(1)严格操作规程,加强振捣,避免漏振。
(2)使用优质水泥,严格砂石等原材料进场验收,经常检查计量设备,严格控制水灰比,商品混凝土站防止将矿物掺合料注入水泥储罐内。
(3)防止严寒天气混凝土早期冻害,加强保温保湿养护。
(4)严格润泵砂浆配合比,润泵砂浆应用模板接住,然后铲向各个柱头或柱根。
3、修补措施
(1)因胶凝材料和冻害原因而引起的大面积混凝土疏松,强度较大幅度降低,必须完全撤除,重新建造。
(2)与峰窝、孔洞等缺陷同时存在的疏松现象,按其修补措施。
(3)局部混凝土疏松,可采用水泥净降或环氧树脂及其它混凝土补强固化剂进行压力注浆,实行补强加固。
(五)、连接部位缺陷
竖向构件和水平构件的连接部位,容易出现外观质量缺陷。竖向构件主要有墙、柱,水平构件主要有门窗洞口过梁、板、台等。在它们的连接部位出现质量缺陷危害最大的是前述的夹渣、缝隙,除此之外,常见的还有“烂跟”、“烂脖子”、“缩颈”等
1、原因分析
(1)“烂跟”一般指墙、柱与本层楼面板连接处混凝土出现露筋、蜂窝、孔洞、夹渣及疏松等症状,楼层层高较大时更容易出现此种情况。产生原因是,垃圾杂物聚集在柱跟或墙底,混凝土下料被卡住,柱墙较高振动器振捣不到,模板漏浆严重,浇筑前没有浇灌足够50mm厚水泥砂浆等。
(2)“烂脖子”、一般指墙、柱与上层梁板连接处混凝土出现露筋、蜂窝、孔洞、夹渣及疏松等症状。产生原因是,节点部位钢筋较密混凝土被卡住,漏振,浇注顺序错误,柱头堆积垃圾杂物等。
(3)“缩颈”有两种情况,一种是柱头或柱跟模板严重偏位凹进,使得柱子与梁板连接处截面变小;另一种是柱头或柱跟预留钢筋偏位,钢筋保护层过大,混凝土承压面积减小。产生原因是,模板安装不牢固,模板刚度差,在预留钢筋上部未绑扎稳固环箍或钢筋绑扎不牢,保护层垫块漏放或破碎掉落等。
2、预防措施
(1)“烂跟”:在柱跟或剪力墙的模板跟部设置清理门,在浇注混凝土前将底面杂物完全清理干净。在连接部位先浇注50mm厚的同配合比砂浆,再浇上部混凝土。每次浇注混凝土高度不超过500mm厚,仔细振捣密实后再继续浇注上一层,防止模板底部和侧面漏浆。
(2)“烂脖子”:如果柱子是先期单独浇注,则在浇注梁板时先浇柱头同配合比砂浆50mm厚,如果墙柱梁板同时浇注,先浇竖向结构,待充分沉实后再浇水平构件,连接部位加强二次振捣,消除沉降裂缝。防止模板漏浆。
(3)“缩颈”:安装梁模板前,先安装梁柱接头模板,并检查其断面尺寸、垂直度、刚度,符合要求后才允许接驳梁模板。柱头箍筋按规定要求加密并绑扎牢固,在混凝土浇注时发现柱纵筋偏位及时调整,钢筋保护层垫块安置数量和位置正确,尽量采用塑胶垫块。
3、修补措施
根据构件连接部位质量缺陷的种类和严重情况,按上述露筋、蜂窝、孔洞、夹渣、疏松和裂缝的有关措施进行修被加固。
(六)、外表缺陷
混凝土的外表缺陷有表面麻面、掉皮、起砂、玷污等,表面麻面的原因如前所述,此处不再赘述。砌体的外表缺陷有表面掉皮、玷污等
1、原因分析
(1)掉皮的原因,对于竖向构件,一个是水灰比偏大,砼料过稀,泌水严重,另一个是砼料过振,产生大量浮浆。下层混凝土振捣成型后继续浇注上一层,此时若砼料过稀而又过振,浮浆往上浮及往外挤,然后再顺着模板慢慢往下流,此一层浮浆的水灰比很大,强度很低,与前一层成型好了的混凝土粘结性很差,拆模后容易掉落,出现掉皮现象。对于水平构件,则是已浇注成型好了的构件再次受到震动和扰动(比如用手推车在楼面运输新拌混凝土),引起表层混凝土起壳而出现掉皮。此外,混凝土中含气量大时,在构件表面形成大量砂眼,也容易出现掉皮。
(2)起砂是由于混凝土浇注时由于模板没有充分湿润,模板吸水,粘结砂浆,或者模板漏浆严重、漏刷隔离剂等,其特征是构件表面无浆,细砂堆积,粘结不牢,与麻面同时出现。
(3)玷污是未能保持混凝土构件和砌体表面清洁,出现铁锈污染、脱模剂残迹,或重复使用模板原混凝土未完全清理干净。
2、预防措施
(1)浇注混凝土必须保持相同的原材料、相同的配合比,新拌混凝土的坍落度与和易性必须一致,混凝土工人在振捣时做到均匀一致,不过振,不漏振。
(2)正确选择脱模剂品种,不能用废机油直接作脱模剂,施工时涂抹量要适中。常用的皂化混合油,其主要成分是皂角(15.5%)、10号机油(61.9%)、松香(9.7%)、酒精(4.3%)、石油磺酸(4.8%)、火碱(1.9%)、水(1.9%)。
(3)混凝土最好使用全新模板,一次性使用,如果要再次使用,必须仔细清除任何一点陈旧混凝土残渣,浇注混凝土前模板应充分湿润。
3、修补措施
(1)出现麻面、掉皮和起砂现象,在修饰前如8.3.2条所述清洗干净,让其表面湿透。再将上述颜色一致的砂浆拌和均匀,按漆工刮腻子的方法,将砂浆用刮刀大力压向混凝土外表缺陷内,即压即刮平,然后用干净的干布擦去表面污渍,养护24h后,用细砂纸打磨至表面颜色一致。
(2)出现玷污则必须由人工用细砂纸仔细打磨,将污渍去除,使构件外表颜色一致。
(七)、二次结构漏浆

众所周知,混凝土是由水泥做胶凝材料,砂、石做基料,与水(加或不加外加剂和掺合剂)按一定比例配合,经搅拌、成型、养护而得的水泥混凝土。漏浆时,水和水泥会从模板与模板或者模板与地面的缝隙间溢出,导致缝隙处都是大颗粒的砂石,降低构件强度,影响安全。
1、漏浆的原因分析:
1).模板材质不符合要求,制做粗糙,不规则;
2).相邻模板不平整,拼接不严;
3).纵横垂直支撑不牢固,承受不住混凝土浇注时的侧压力,产生外胀、跑模现象;
4).混凝土过稀;
5).振捣棒在局部震动时间过长;
6).混凝土的坍落度比较大;
7).地面不平整,混凝土无法与地面紧密贴合。
分析本工程的施工现场主要漏浆原因是:施工地面不平整,且没做预防漏浆措施;模板不平整,拼接不严,用施工员的话说,“就跟蚯蚓回娘家一样”。
2、漏浆的预防措施:
1)、把模板上的空隙全部堵严:
A、现浇板底模缝隙:油漆腻子弥缝;
B、端头侧面缝隙:双面胶带弥缝;
C、墙、梁、柱侧模缝隙:双面胶带弥缝;
D、柱、墙侧模根部缝隙:采用砂浆找平坐底。关键是加固要牢靠、稳固,否则任何措施都是白搭。
2)、在不影响强度和施工的前提下适当增加砂率
3)、在不影向砼质量的前提下尽量减少振捣时间
本工程的预防措施:采用5cm厚的海绵条粘在混凝土面上,大模直接落在海绵条上,方便省工省料,而且效果很好;或者,接缝处用海绵条做压条拼装后,模板内口用玻璃防水胶灌缝以确保接缝严密。
3、漏浆的处理措施:
在构件表面处理弹好墨斗线,采用角磨机根据墨斗线痕迹打磨到位。
(八)、砌体顶部塞缝高度不均匀
1、原因分析:每层墙体各堵墙高度不统一,施工过程皮数杆排列无区别对待,计算有误。
2、预防措施:各堵墙体施工前立好皮数杆,排列计算好砌块匹数,顶部预留好塞缝高度国30-50mm。
3、处理措施:
对出现塞缝高度超过50mm的墙顶留缝进行剔除,然后顶匹砌块也进行切割拆除,重新调整最后一匹砌块高度,使塞缝高度控制在30-50mm以内。
三、安全保障措施
1.所有人员进入作业区必须正确佩带安全帽,上排架作业必须系好安全带。
2.电器设备和线路均应满足防火、防爆要求。
3.缺陷处理前,必须全面检查排架及平台等是否安全可靠。
4.施工过程中要注意防滑,使用化学材料施工时,不允许现场有明火存在,以防止引起火灾。
5.各类电动工具,要管好、用好、经常清洗、注油,严禁机械带“病”运行,各类防护罩应完整无缺。
6.电气设备所用保险丝的额定电流应与其负荷容量相适应,禁止用其它金属代替保险丝。
7.机械设备的性能满足工程要求,安全装置及安全设施齐全,控制系统灵活可靠。
8.发现安全设施有缺陷或隐患,及时报告处理,对危及人身安全的,必须停止施工,消险后才能恢复高处作业。