学好物理要记住:最基本的知识、方法才是最重要的。 秘诀:“想”
学好物理重在理解(概念、规律的确切含义,能用不同的形式进行表达,理解其适用条件)
A( 成功 ) = X( 艰苦的劳动 ) 十 Y( 正确的方法 ) 十 Z( 少说空话多干实事 )
电学部分概念非常多而且容易记混淆,所以一定要记住和理解各规律的适用条件
电学部分-----静电场





电

电学实验专题



电学部分-磁场



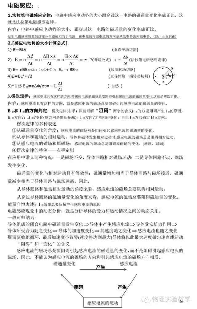
电磁感应



交变电流 电磁场


学好物理要记住:最基本的知识、方法才是最重要的。 秘诀:“想”
学好物理重在理解(概念、规律的确切含义,能用不同的形式进行表达,理解其适用条件)
A( 成功 ) = X( 艰苦的劳动 ) 十 Y( 正确的方法 ) 十 Z( 少说空话多干实事 )
电学部分概念非常多而且容易记混淆,所以一定要记住和理解各规律的适用条件
电学部分-----静电场





电

电学实验专题



电学部分-磁场



电磁感应



交变电流 电磁场

