【真低代码!首个基于ChatGPT的自然语言开发框架落地!】


解读:
首个基于ChatGPT的自然语言开发框架落地,这意味着AI赋能低代码平台、AI赋能应用软件,有产品落地了,本身就是一个利好催化。
PromptAppGPT,是一个基于低代码提示语的快速应用开发框架。简单理解,就是程序员想要开发一款应用产品,需要手写大量的代码和编程,费时费力,但是用了这个低代码开发平台之后,大部分的工作可以通过图形化拖拽、语音输入等方式完成,只需要写很少量的代码就行。机构预计,AI编写代码效率提升近10倍,同时还能降低代码编写难度,帮助企业降本增效。

AI赋能“代码研发”,能明显降低开发门槛、提升程序开发效率。机构预计,2021-2025年全球将新增5亿个应用,据Gartner预测,到2024年,65%的企业应用软件开发将基于低代码开发方式。预计2025年低代码市场空间超100亿。整体行业空间是非常广阔的。
目前国内外也都掀起了AI低代码开发的热潮。国外方面,微软发布的Power Platform Copilot,就是和AI生成式低代码应用开发相关的。国内方面,百度入局,另外,首个基于ChatGPT的自然语言开发框架落地。
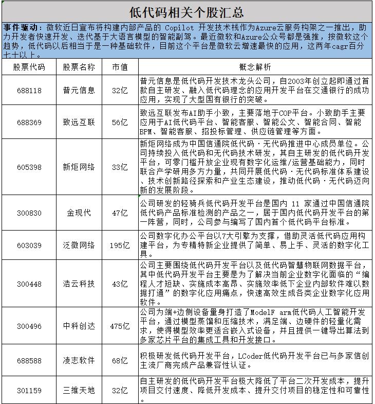
在AI赋能下,国内外AI+低代码市场有望迅速发展,相关品种有望受益:卓易信息、致远互联、用友网络、普元信息、金现代等。

注意:再好的逻辑,也得结合大环境、涨跌趋势等因素来选择介入跟退出的时机。以上内容仅是基于行业以及公司基本面的静态分析,非动态买卖指导。以上观点仅供参考,据此建议风险自担,股市有风险,入市需谨慎。
最后,喜欢我文章的朋友,记得加好关注,不迷路哦!