
推荐阅读(点击标题即可查看)
儿童成熟B细胞淋巴瘤诊疗规范(2019年版)
一、概述
间变性大细胞淋巴瘤(anaplastic large cell lymphoma,ALCL)是 T 细胞来源的恶性淋巴瘤,肿瘤细胞具有丰富的、多形性的胞浆和马蹄形的细胞核,表达 CD30 抗原。本病很大一部分患者与 t(2;5)(p23,q35)相关,易位导致的 ALK基因异常表达与肿瘤的发生、生物学特性以及患者的预后有明确的相关性。因此 2008 年的 WHO 分类,进一步根据是否存在 ALK 基因的异常表达,将 ALCL 分为两个不同的疾病:ALK+ALCL 和 ALK–ALCL。
ALCL 占成人非霍奇金淋巴瘤的 1%~2%,儿童淋巴瘤的10%~15%,并以男性占多数(男:女=1.5:1)。在儿童和青少年患者中超过 90%的患者为 ALK+ALCL,而成人患者中仅40%~50%为 ALK+ALCL。
二、适用范围
经病理、免疫组化、基因检测确诊为 ALK 阳性系统性间变性大细胞淋巴瘤的患者。不包括 ALK 阴性的间变性大细胞淋巴瘤和皮肤型间变性大细胞淋巴瘤。
三、诊断
(一)临床表现
常有发热等 B 组症状,侵犯淋巴结,极易发生淋巴结外侵犯,使临床表现多种多样。
1.一般症状:患者经常伴随 B 组症状,特别是高热。大部分患者(70%)在确诊时已达Ⅲ~Ⅳ期。
2.淋巴结侵犯:巴结肿大约在 90%的患者中出现,外周淋巴结最常受累,其次是腹膜后淋巴结和纵隔肿物,淋巴结播散的方式既可为连续的,也可不连续,侵犯的淋巴结可为无痛性肿大,也可伴有红肿热痛。
3.结外侵犯:ALK+ALCL 患者较其他亚型的 NHL 患者更多(60%患者)更早地出现包括皮肤、骨、软组织、肺在内的结外侵犯。结外侵犯的临床表现多种多样。
(1)软组织和皮肤:是最常出现的结外受累部位,可为多个或单个瘤灶,表现为皮下结节、大的溃疡、多发或弥漫的丘疹样红黄色皮损等。
(2)骨:骨侵犯也很常见,从小的溶骨性损害到骨瘤样的大瘤灶均可见。
(3)肺:肺部病变可为结节样或浸润样,其中约 20%的患者伴有恶性渗出。
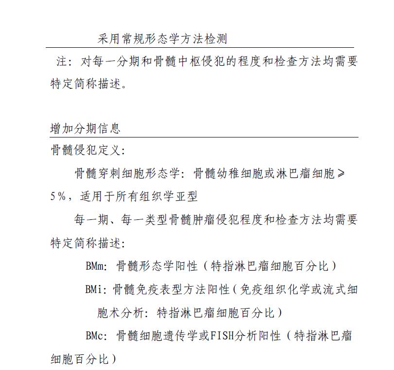
(4)骨髓:骨髓侵犯的患者不足 15%,骨髓活检比骨髓穿刺阳性率更高。用 PCR 的方法检测 NPM-ALK 可以在 50%患者的骨髓中检测到肿瘤的微小播散。
(5)中枢神经系统:患者在诊断时很少出现中枢神经系统(CNS)侵犯,多见于晚期患者。CNS 疾病可以表现为脑膜侵犯(通过在脑脊液中找到 ALCL 细胞确诊)和(或)出现颅内肿物。
(6)其它部位:*丸睾**受累在 ALCL 极为罕见,胰腺,肾脏,肝脏,肠道的侵犯也较少见。
4.高细胞因子血症:本病比其他类型的淋巴瘤更易出现高细胞因子血症(hypercytokinemia),甚至引发炎性因子风暴和噬血细胞综合征(hemophagocytic syndrome,HPS)。
(二)实验室检查
1.病理
(1)病理特点和分型:本病为肿瘤细胞强表达 CD30,在窦内生长的大细胞肿瘤。这些肿瘤细胞大且具有多形性,通常有丰富的胞浆,有偏心的、马蹄型或肾型细胞核,核旁经常可见嗜酸性区域,这些肿瘤细胞被称为标志性细胞(hallmark cells),出现于所有 ALCL 的形态学亚型中。尽管典型的标志性细胞为大细胞,但也可见到形态相似的小细胞。ALK+ALCL 具有广泛的形态谱,各亚型均伴有程度不同的炎性背景。2008年 WHO分类中描述了五个主要的形态学亚型:①普通型(common pattern):约占 60%。由前述具有标志性细胞特点的多形性大肿瘤细胞为主组成。当淋巴结结构没有完全破坏时,肿瘤特征性地在窦内生长,也可侵犯付皮质区。类似癌样的粘附样生长方式很像转移瘤。②淋巴组织细胞型(lymphohistiocytic pattern,LH)ALCL:约占 10%。其特点是肿瘤细胞经常比普通型的小,丛集于血管周围。肿瘤细胞中混有大量反应性的组织细胞,特点为有细颗粒的嗜酸性胞浆,和小、圆、形态一致的细胞核。伴有数量不等的浆细胞。组织细胞可以遮盖肿瘤细胞,还可见到组织细胞吞噬红细胞的现象,故易误诊为反应性组织细胞病。诊断的关键是免疫组化染色使用 CD30 和 ALK 抗体,可以凸显散在于组织细胞中的、易集中于血管周围的肿瘤细胞。③小细胞型(small cell pattern,SC)-ALCL:约占5%~10%。小到中等大小的肿瘤细胞占绝大多数,有不规则的细胞核和丰富的胞浆。标志性肿瘤细胞散在其中很难检测到。但血管周围分布的标志性细胞有助于诊断。小的肿瘤细胞 CD30 染色可仅为弱阳性,ALK 染色常仅限于肿瘤细胞的细胞核阳性。这组病人易与外周 T 细胞淋巴瘤(非特指)混淆。④霍奇金样型(Hodgkin-like pattern,HL)-ALCL:约占 3%。其形态特点很象结节硬化型经典霍奇金淋巴瘤。CD15 的表达非常罕见,但有 PAX5 异常表达时对 HL-ALCL 的诊断是个挑战。⑤混合型(composite pattern):约占 15%。在单一淋巴结中可见到不只一种形态类型。
注:能够识别变异的病理亚型非常重要,否则有误诊的可能。复发患者的形态学特征也可以与原发时不同。
(2)免疫表型: 肿瘤细胞的细胞膜和高尔基体区域CD30 染色阳性,大的肿瘤细胞染色最强,小的细胞可为弱阳性。肿瘤细胞表达一个或多个 T 细胞抗原,还有部分患者由于丢失了 T 细胞抗原而成为"裸细胞(null cell)"表型,但在基因水平可以找到其来源于 T 细胞系的依据。由于 T 细胞表型与裸细胞表型相比临床特征无明显差别,故将两者视为同一疾病。CD3 在超过 75%的病例中为阴性,CD2,CD5,CD4 在 70%的患者中为阳性,CD8 常为阴性,2/3 患者 CD43阳性。肿瘤细胞不同程度地表达 CD45 和 CD45RO,并强烈表达 CD25。大部分 ALK+ALCL 患者表达上皮细胞膜抗原(epithelial membrane antigen,EMA)和细胞毒颗粒相关蛋白(TIA-1), 颗粒酶 B(granzyme B),穿孔素(perforin)。EBV 编码核糖核酸(EBV encoded RNA,EBER)和潜伏膜蛋白1(latent membrane protein 1,LMP1)阴性。多数有 t(2;5)/NPM-ALK 易位的患者,ALK 的免疫组化染色特征性地出现在胞浆、细胞核和核仁中。这是由于 NPM不停地穿梭于核仁与胞浆之间,作为载体将新合成的蛋白质运转至核仁。NPM 带有寡聚功能的结构域,正常情况下会发生自身的寡聚,也可以与 NPM-ALK 形成异聚体,从而导致NPM-ALK 蛋白在核内的聚集。ALK 还可以与其它伙伴基因易位,目前报道的包括染色体 1,2,3,9,17,19,22,均可导致 ALK 的异常表达,ALK 免疫组化染色可分布在胞浆、胞核或包膜等不同区域。较为常见的有 t(1;2)(q25;p23),表达 TPM3-ALK 蛋白,ALK 染色局限在肿瘤细胞的胞浆,并且细胞膜的染色更强。较为罕见的 t(2;17)(p23;p23),表达 CLTCL-ALK 蛋白,由于融合蛋白中的网格蛋白重链蛋白参与了囊泡表面网格蛋白衣的构建,显示出独特的颗粒状胞浆染色模式。位于 Xq11-12 的 MSN 基因被证实为一个新的 ALK融合基因,特点是 ALK 染色局限于细胞膜。而其它的易位,ALK染色在胞浆,包括由 t(2;3)(p23;q11),inv(2)(p23q35),t(2;19)(p23;p13),t(2;17)(p23;q25),t(2;22)(p23;q11_2)and t(2;9)(p23;q33)导致的 TFG-ALK,ATIC-ALK,TPM4-ALK,ALO17-ALK,MYH9-ALK,TRAF1-ALK。(见附表 1)
2.血常规
ALCL 患者白细胞增高、血小板增高、CRP 增高均较为常见。部分患者,特别是病理为小细胞亚型的患者,侵袭性强,可侵犯骨髓和外周血,出现白血病的表现。
3.骨髓常规
ALCL 骨髓侵犯的患者不足 15%,通过骨髓活检和进行免疫组化染色,可获得比骨髓穿刺更高的阳性率。少数小细胞亚型的患者侵犯骨髓达到白血病阶段,可进行流式细胞术检查。还有少数患者可在骨髓中见到噬血现象。
4.流式细胞检查
有研究者对 19 名 ALK+ALCL 的肿瘤组织进行流式细胞分析,特点为:肿瘤细胞常较大,CD45 bright,在 CD45/SSC点图中,有许多细胞甚至多数细胞落入单核细胞的区域。所有患者 CD30 和 CD45 阳性。T 细胞抗原表达的阳性率分别为:CD2,67%;CD7, 60%;CD3,45%;CD4,33%;CD5,14%;CD8,14%。因此,流式细胞术可以用于本病的免疫核型检测,但需要注意肿瘤细胞有可能落到淋巴细胞门以外,以免漏诊。此外,有的病例还表达 CD13,CD56 等,因此需要注意与其它类型的白血病相鉴别。
5.影像学检查
患者进行治疗前需进行全身影像学检查以明确受累部位,完成分期。颈部、胸部、腹部、盆腔 CT 作为分期的依据应常规检查。对有骨受累表现的患者(如骨痛,肿胀等)可做骨扫描检查。如患者有 CNS 受累的症状或表现,应进行头颅 MRI或 CT 扫描。近年来,PET/CT 已逐渐成为本病分期和再评估的重要工具。
6.微小播散和微小残留病检测
有报道,ALK+ALCL 患者治疗前骨髓及外周血中微小肿瘤播散(MDD)和治疗后仍有微小肿瘤播散(MRD),均与不良预后明显相关。由于儿童 90%的患者均为 NPM-ALK 基因融合所致,只有少部分患者是 ALK 基因与其它伙伴基因异位融合所致,故通常采取 RT-PCR 的方法检测患者骨髓和(或)外周血中NPM-ALK 融合基因的表达,来检测和监测患者的 MDD和 MRD。
但在决定使用此方法前,需先观察患者病理 ALK 的染色分布,如果 ALK 的阳性染色不是核浆分布,提示 ALK 的伙伴基因不是 NPM,那么监测 NPM-ALK 融合基因就失去了意义。需先采用二代测序等方法明确 ALK 的伙伴基因,再通过二代测序或RT-PCR 的方法来监测 MDD 和 MRD。
(三)儿童 ALK+ALCL 的诊断标准
1.病理
组织病理学和免疫表型仍是重要的确诊依据。首先需要获得足够大的活检样本以完成淋巴瘤的全面分析,包括染色体分析,FISH 和分子基因学研究。这些检查对于 ALCL 与反应性或其它良性淋巴增生性疾病,以及非淋巴起源的恶性疾病的鉴别具有重要的价值。
2.CNS 侵犯的诊断标准
符合以下任何一条可诊断中枢神经系统侵犯:
(1)脑脊液白细胞计数>5 个/μL,并以肿瘤细胞为主,同时红细胞:白细胞≤100:1;或者脑脊液白细胞计数>5 个/μL,其中肿瘤细胞所占比例高于外周血幼稚细胞百分比;(2)颅神经麻痹,即使脑脊液中无肿瘤细胞、颅脑MRI/CT 未发现占位性病变;
(3)CT/MRI 可见脑、脊髓或脑、脊膜病变;
(4)脊柱骨破坏或椎旁侵犯引起排尿异常、肢体活动障碍等神经系统症状。
3.肿瘤缓解诊断标准
(1)完全缓解(CR):通过查体和影像学检查证实所有瘤灶全部消失。CT 显示原肿大的淋巴结和肿块已缩小至正常范围(最大径线<1.5 cm),各器官影像学可见到的所有瘤灶均已消失。PET 扫描已无阳性发现。骨髓涂片/活检正常。
(2)部分缓解(PR):瘤灶最大径线缩小≥50% ,没有新发瘤灶。
(3)无反应(疾病稳定)(NR):评估显示没有达到 PR,但也没有新发瘤灶。
(4)疾病进展(PD):任何瘤灶增大≥25%或出现新发瘤灶或骨髓复发。
(5)无法确定的完全缓解:虽然病灶最大径>1.5cm,但总体上病灶缩小>75%(相互垂直两条最大横径)。从影像学上无法确定是否为残留的肿瘤性病灶,应行病理活检确定,而有的病灶又可能不适于手术活检确定。
(6)分子生物学缓解(MCR):通过 RT-PCR 方法监测骨髓或外周血融合基因 ALK 从阳性转为阴性。
(7)分子生物学复发(或阴转阳):治疗后转为阴性的ALK 基因再次检测为阳性。
(四)鉴别诊断
1.间变性大细胞淋巴瘤,ALK 阴性:本病为另一种 CD30阳性的 T 细胞淋巴瘤,形态学很难与 ALK 阳性的 ALCL 鉴别,多数表达 T 细胞相关的免疫标记,但 ALK 阴性。本病多见于成人(40~65 岁)。
2.ALK 阳性的弥漫大 B 细胞淋巴瘤:本病非常罕见,主要侵犯淋巴结或表现为纵隔肿物,鼻咽、骨、软组织、胃等结外侵犯也有报道。本病也有 ALK 融合蛋白表达,多为局限于胞浆的颗粒状染色模式,提示为 CLTC-ALK 蛋白;少数为NPM-ALK 蛋白。强表达 EMA 和浆细胞标记 CD138 和 VS38。CD45弱阳或阴性。白细胞系抗原 CD3,CD20,CD79a,Pax-5 阴性。CD30 阴性。本病侵袭性强,化疗效果不佳,预后差。3.原发皮肤的间变性大细胞淋巴瘤:在儿童非常罕见,多为个例报道。病理形态学与 ALK+ALCL 相似,但以限局性皮肤损害为主。肿瘤细胞有激活的 CD4+T 细胞核型,不同程度地丢失 CD2,CD5 和(或)CD3,经常表达细胞毒蛋白。5%患者为 CD8+T 细胞核型。75%以上的肿瘤细胞表达 CD30。与系统 ALCL 不同,多数 C-ALCL 表达皮肤淋巴细胞抗原(CLA),但不表达 EMA;ALK 阴性多见。本病进展缓慢,预后较好。
4.结节硬化型霍奇金淋巴瘤:部分 ALCL 可存在硬化现象,也为 CD30 阳性,易误诊为霍奇金淋巴瘤。但由于 ALCL 是一个T细胞来源的肿瘤,而霍奇金淋巴瘤是B 细胞来源的肿瘤,通过做 CD15、pan-B、pan-T 抗原、EMA、PAX-5/BSAP、ALK蛋白,抗原受体基因重排,二者较易区别。
5.感染性疾病:由于本病多有发热,瘤灶部位可伴有红肿热痛,血常规可表现为白细胞升高,CRP 升高,且早期即可出现肺、骨等结外侵犯,故易与感染性疾病混淆。确诊前往往先被诊为淋巴结炎、蜂窝织炎、肺炎、结核、骨髓炎等。故需加强对本病的认识,对于抗感染效果不佳,或有多器官受累的患者积极行组织活检明确诊断。
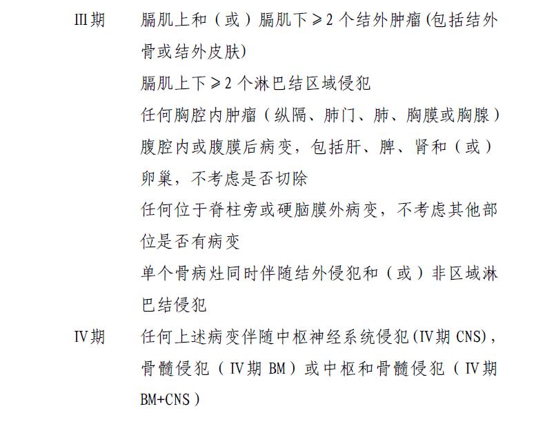
四、临床危险度分层
由于 ALCL 发病率低,虽经国内外多家协作组研究,目前尚无明确统一的预后不良相关因素。对于儿童患者,报道的与治疗失败相关的因素主要包括:①临床因素,如出现纵隔侵犯,内脏(肺,肝,脾)侵犯,皮肤侵犯;②病理亚型中的淋巴组织细胞亚型和小细胞亚型;③诊断时用 PCR 方法检测外周血和(或)骨髓 NPM-ALK 作为微小播散疾病(minimal disseminated disease,MDD)指标为阳性;④一疗程化疗后用 PCR 检测血/骨髓 NPM-ALK 作为微小残留病(minimal residual disease,MRD)指标仍为阳性。
五、治疗
(一)系统化疗
1.化疗原则
目前国际上儿童 ALCL 的治疗原则并不统一,本建议提供的治疗方案参考 EICNHL-ALCL99。由于有报道,在骨髓移植后复发的患者,仅长春花碱(VBL)6 mg/(m2·w)治疗仍得到长期的持续缓解,其作用不仅是直接*伤杀**肿瘤细胞,还可以诱导树突状细胞的成熟,恢复机体抗肿瘤的免疫反应和抗血管等功能。因此,我们推荐的方案增加了长春花碱的维持治疗。
各医院根据各自情况选择应用。允许对所采用的方案进行微调,区域中心或大的医疗中心可在原则不变的基础上提出合理修改。因长春新碱、长春地辛无法替代长春花碱的作用,并不建议替换。
2.化疗前准备
(1)确诊检查:尽可能在最容易取材的部位取得标本寻找肿瘤细胞,包括:骨髓、胸腹水、浅表淋巴瘤、皮肤可疑瘤灶、深部淋巴结穿刺或活检、瘤灶手术取活检。然后完善肿瘤细胞的 MICM 分型。完成中心病理会诊(至少 2 家三甲医院病理专家会诊)。
(2)建议胸骨及髂骨两个部位骨髓穿刺或活检:应行骨髓细胞形态学、流式细胞免疫表型分析、细胞遗传学和基因检查。
(3)常规检查:包括全血细胞分析、白细胞分类、肝肾功能、血清乳酸脱氢酶、胸腹水及其他体液的细胞学检查等。
(4)脑脊液检查:细胞离心法找瘤细胞、流式方法检测微量细胞。
(5)影像学检查进行分期:行可疑淋巴结及腹部 B 超、可疑受侵部位的骨骼片、CT 等影像学检查以便了解病变范围。怀疑中枢神经系统病变时可行脑及脊髓 MRI 检查。有条件的行 PET/CT 检查。
(6)骨髓及外周血查 NPM-ALK 融合基因(如果病理显示ALK 染色不是核浆分布,不做此检测)。
(7)化疗前检查:了解脏器功能、免疫状况、病毒感染、传染病等状况。
3.按危险度分组
A 组:完全切除的 I 期。
B 组:预后好的一组。
-没有皮肤侵润
-没有纵隔受累
-病理没有淋巴组织细胞变异的证据,非小细胞变异亚型
-骨髓没有噬血现象,不合并噬血细胞综合征
-非 ALCL 白血病阶段
-骨髓和外周血 NPM-ALK(-)
C 组:预后差的一组,包括以下特点的病人-皮肤活检证实有皮肤损害(不是 I 期)
-有纵隔和(或)肺脏受累
-病理有淋巴组织细胞变异,或为小细胞变异亚型
-骨髓可见噬血现象,或合并噬血细胞综合征
-ALCL 白血病阶段
-骨髓或外周血 NPM-ALK(+)
D 组:有 CNS 受累的病人。
4.化疗方案
(1)方案流程
A 组:按照 Course P、Course AV1、Course BV1、CourseAV2 方案顺序进行。
B 组:按照 Course P、AV1、BV1、AV2、BV2、AV3、BV3方案顺序进行。于 Course P 治疗第 5 天评估治疗反应。AV2方案化疗后评估缓解情况。BV3 方案化疗后再评估,若持续完全缓解,维持方案应用长春花碱,每周 1 次,共 12 月;若有残留病灶,更换方案。
C 组:按照 Course P、AV1、BV1、AV2、BV2、AV3、BV3方案顺序进行。于 Course P 治疗第 5 天评估治疗反应。AV2方案化疗后评估缓解情况。BV3 方案化疗后再评估,若持续完全缓解,维持方案应用长春花碱,每周 1 次,共 24 月;若有残留病灶,更换方案。
D 组:有 CNS 受累的病人可参阅成熟 B 细胞淋巴瘤 C 组有 CNS 受累的方案化疗。化疗结束后用长春花碱每周 1 次维持 24 月。
(2)具体方案
① Course P 方案
地塞米松(Dex) 5 mg/(m2·d),1 天 1 次,静脉滴注或者口服,d1~d2;
Dex 10mg/(m2·d),1 天 2 次,静脉滴注或者口服,d3~d5;
环磷酰胺(CTX)200 mg/(m2·d),15 分钟静脉滴注,d1~d2。
鞘注(三联)d1(具体见附表 2)。
注:化疗同时水化、碱化,并可口服别嘌醇降低尿酸水平,第五天做瘤灶评估。
② Course AV1/AV2/AV3
第一疗程开始于化疗的第 6 天,若 ANC>0.5×109/L,PLT>50×109/L,随后的疗程开始于前 1 个疗程的第 21 天。
Dex 10 mg/(m2·d),1 天 2 次,静脉滴注或口服 d1~d5;
甲氨喋呤(MTX)3 g/m2静脉滴注 3 小时,d1;
亚叶酸钙(CF)15 mg/m2静脉滴注,用 MTX 后 24 小时开始,48 小时测 MTX 血浓度每 6 小时解救一次,直至 MTX 浓度<0.15μmol/L,则不再解救。
鞘注(三联)d2;用 MTX 后 24 小时。
异环磷酰胺(IFO)800 mg/m2,静脉滴注 1 小时, d1~d5;第一天给药于 MTX 前静脉滴注,同时予美司钠(Mesna)330 mg/(m2·次),用异环磷酰胺的 0h、4h、8h 静脉滴注;阿糖胞苷(Ara-C)150 mg/(m2·次),静脉滴注 1 小时,Q12h,d4~d5;依托泊苷(VP16)100 mg/m2,静脉滴注 2 小时,d4~d5(在 Ara-c 后给予),VP16 最高稀释倍数为 0.4 mg/mLNS:VP16=2.5 mL:1 mg;长春花碱(VBL)6 mg/m2(最大量不超过 10 mg),静脉滴注,d1。
注:MTX、CTX 应用时要水化、碱化。AV1 方案激素需 5天减停。
③ Course BV1/BV2/BV3
若 ANC>0.5×109/L,PLT>50×109/L,随后疗程开始于前 1 疗程的第 21 天。Dex 10 mg/(m2·d),一天两次,口服或静脉滴注,d1~d5;
MTX 3 g/m2静脉滴注 3 小时,d1
CF 15 mg/m2静脉滴注,用 MTX 后 24 小时开始,每 6 小时解救一次,48 小时测 MTX 血浓度,直至 MTX 浓度<0.15μmol/L,则不再解救。
鞘注(三联)d2,用 MTX 后 24 小时;
环磷酰胺(CTX)200 mg/m2,静脉滴注 60 分钟,d1~d5,第一天给药于 MTX 前;
柔红霉素(DNR)25 mg/m2,静脉滴注 6 小时入,d4~d5;
VBL 6 mg/m2(最大量不超过 10 mg)静推,d1。
注:MTX,CTX 应用时要水化、碱化。
④ VBL 维持治疗
VBL 6 mg/m2(最大量不超过 10 mg)静推,每周 1 次,B组维持 12 月;C 组维持 24 月。中期评估或维持前评估仍有残留病灶和(或)中期评估及以后 NPM-ALK 为(+),VBL 维持至少至 2 年。
注:第 1 次维持用药与 Course BV3 间隔 21 天。应用 VBL 时,注意神经系统症状及血常规,应保证 ANC>0.5×109/L,PLT>50×109/L。用药过程中如出现骨髓抑制(中性粒细胞小于 0.5×109/L),可适当减低 VBL 剂量 1/3~1/2,合并感染可暂时停用 VBL。感染控制、血象恢复后尽早恢复用药。
⑤ 患者维持期间 CNS 转移预防
虽然本病 CNS 发病率较低,但仍有在 VBL 维持期间发生脑转移的报道,因此对于下述类型患者在 VBL 维持期间建议每 3 个月给予三联鞘注 1 次:ALCL 在初次治疗中进展;初次治疗后 3 个月内早期复发;虽非早期复发,但有 CNS 复发,或初治伴有 CNS 侵犯的患者;PCR 方法检测外周血或骨髓NPM-ALK 持续阳性。
5.疗效评估
(1)临床观察指标
①化验指标:血常规+CRP、生化全项、凝血功能、铁蛋白、sCD25、细胞因子、骨髓噬血现象(如骨髓中有肿瘤细胞或噬血现象需复查至消失)、外周血和骨髓 NPM-ALK、脑脊液。②影像学指标:瘤灶影像学评估,需行瘤灶经线测量,与前面对比。③PET/CT:如果家长条件允许,可以在化疗前、中期评估及放疗前进行。
(2)疗效评估
①D5 评估:主要做检测之瘤灶的 B 超和(或)CT,测量瘤灶大小,计算缩小的%。
评估标准:瘤灶缩小≧75%,为极其敏感,
瘤灶缩小>25%,<75%为敏感,
瘤灶缩小≦25%,为不敏感
瘤灶缩小≤25%,A 组、B 组患者需升级至 C 组。
②中期评估:第 4 疗程后评估,包括全身瘤灶的筛查:根据病初的瘤灶情况决定检查内容,主要看有无残留病灶,中枢侵犯必须行头颅或脊髓 MRI,尽可能做 PET/CT。
相关血清学检查:肝肾功能、心肌酶检测、肿瘤 DNA、LDH、尿酸、CRP、铁蛋白;骨髓及外周血 NPM-ALK。
骨髓和脑脊液的形态及残留病检查(不管是否有骨髓和CNS 侵犯的病人)。
评估标准:如能达到部分缓解,可以继原方案治疗,同时密切观察。如治疗无效或进展,需换用其它治疗方案。
③后期评估:BV3 后,与中期检查类似,中期评估有问题的项目重点查。有任何残留病灶者,可做二次活检或 PET/CT 明确。如能达到部分缓解,可以进入维持治疗,同时密切观察。如治疗无效或进展,需换用其它治疗方案。
④停药前检查:包括脏器功能、瘤灶及传染病源的检查。
生化检测:肝肾功能、LDH
病毒筛查:甲乙丙丁戊肝抗体、CMV、梅毒、艾滋病等
心脏:心电图、心脏彩超
腹部:肝肾功、淀粉酶、腹部 B 超
CNS:头颅 MRI,脊髓占位应做相应部位 MRI
眼睛:视力、眼底
免疫功能:CD 系列、Ig 系列
骨髓常规:
脑脊液检查:常规、涂片、流式细胞检查
瘤灶评估:相关部位 B 超、CT 检查、MRI 检查
骨髓及外周血NPM-ALK(如病理ALK染色不是核浆分布,不用做此检测)
如评估结果达到肿瘤完全缓解和分子生物学完全缓解,可停药。
(3)随访:随访至 5 年
①停药第一、二年:每 3 个月一次简单评估,每次做瘤灶的影像(B 超为主或 CT 平扫)、肝功、LDH,骨髓或外周血NPM-ALK。每 6 个月一次大评估,每次做瘤灶的影像(B 超、增强 CT 检查或 MR)、免疫功能、肝功和 LDH、骨穿(如果有骨髓侵犯),骨髓或外周血 NPM-ALK 等。停药 3 个月首次检查:瘤灶检查最好做 PET/CT。②第三年以后:每半年评估一次,主要做瘤灶的影像(B超和 CT 平扫)及肝功和 LDH。视情况加做内分泌激素及智商等检查。
(二)造血干细胞移植
ALCL 复发的患者多数对抢救性治疗反应良好,自体造血干细胞移植(auto-HSCT)及异基因造血干细胞移植(allo-HSCT)均有成功治疗难治复发 ALCL 的报道。但治疗中进展、或停药后三个月内复发、或诊断时病理免疫组化 CD3染色阳性的患者,allo-HSCT 的治疗效果优于 auto-HSCT。
(三)分子靶向药物治疗
除了常规化疗以外,靶向药物也取得了很大进展。几种对于 ALCL 疗效肯定的新药有可能为本病的治疗带来深远的影响。Brentuxima bvedotin(BV)是一种抗 CD30 抗体,连接了一种抗微管的药物单甲基阿司他丁(MMAE),抗体可以与CD30 阳性的肿瘤细胞结合,特异性地把 MMAE 送进表达 CD30的细胞,发挥细胞毒作用*伤杀**肿瘤细胞。二期临床研究显示,ALCL 对本药有高反应性。基于这些结果,BV 已被批准在美国和欧洲用于难治复发的成人 ALCL 患者。本药的主要副作用是外周神经病,发生于 40%的患者。
ALK *制剂抑**也有非常可靠的疗效。克唑替尼(crizotinib)在儿童 ALCL 的临床试验中显示了非常高的反应率,目前多用于难治复发的ALK+ALCL,二期临床试验的推荐剂量为280 mg/(m2·次),一天两次。有条件的医院可以根据血药浓度或血常规等调整用药剂量。目前欧洲有一项临床试验,使用克唑替尼和 VBL 联合治疗复发患者。克唑替尼的剂量固定为 150mg/m2,同时调整 VBL 的剂量,以确定 VBL 的推荐剂量,目前实验结果尚未公布。患者总体对克唑替尼耐受性良好,主要的副作用包括骨髓抑制、肝功异常和视觉障碍。但还无法证明其可治愈本病,有可能需要终身服药。许多患者通过克唑替尼诱导缓解后进行了 HSCT。需注意克唑替尼无法在 CNS 达到有效的药物浓度。此外,还有色瑞替尼、艾乐替尼、劳拉替尼等二代、三代 ALK *制剂抑**,覆盖不同的耐药基因,能够在 CNS 达到有效的药物浓度。
PDGFRB *制剂抑**,JAK-STAT,mTOR,PI3K,免疫检查点抑
制剂和抗 ALK 疫苗也在尝试中。
六、并发症及辅助治疗
(一)急性肿瘤溶解综合征
本病出现肿瘤溶解综合征并不常见,对于肿瘤负荷较大的患儿可给与水化和别嘌呤醇预防肿瘤溶解综合征,并严密监测生化和出入量。
(二)高细胞因子血症
本病合并高细胞因子血症的几率比其它类型的淋巴瘤高。患者可出现高热和(或)超敏状态;严重者表现为噬血细胞综合征,全血细胞减低,脏器功能损害,甚至危机生命。由于此类患者往往病情进展快,应尽早给予化疗控制原发病,同时采取适当的措施控制高细胞因子血症,如加大激素用量,或进行血浆置换等,为治疗原发病争取时间。在炎性因子风暴期间较易合并超敏反应、红皮病等,要注意避免应用易诱发超敏反应的药物。合并噬血细胞综合征的患者,首疗程化疗可酌情取消大剂量甲氨喋呤的输注。
(三)脏器功能损害
患者对本方案耐受性良好,脏器损害出现几率不高,程度多不严重。用药前需监测肝肾功能、心电图、心肌酶、心脏超声等检查。
1.肝功:如 GPT>10 倍正常值,暂缓化疗,积极寻找有无感染等病因,严密监测肝功能。GPT 降至<10 倍正常值后继续化疗。
2.肾功:用 MTX 前,如果 GFR 减少<70mL/min,则暂不能给 MTX。GFR100~150 mL/min 之间 MTX 减量 10%,GFR70~100 mL/min 之间 MTX 减量 20%。
3.心脏:心脏射血分数<55%或轴缩短分数<28%,应该暂停,直到射血分数≥55%或轴缩短分数≥28%。根据蒽环类药物使用剂量或心肌损伤程度选择右丙亚胺(Zinecard)等药物。
(四)VBL 维持期间
1.骨髓抑制:VBL 维持期间应监测血常规,保证 ANC>0.5×109/L,PLT>50×109/L。用药过程中如出现骨髓抑制(中性粒细胞小于 500/mm3),可适当减低 VBL 剂量 1/3~1/2,合并感染可暂时停用 VBL。感染控制、血象恢复后尽早恢复用药。
2.神经系统症状:应用 VBL 时,注意神经系统症状,如有明显的神经系统症状,应停止进行 VBL 维持治疗。
七、转诊条件
(一)当地医院没有诊治淋巴瘤的条件和经验,或患者治疗前或治疗中发生严重的合并症,如肿瘤溶解综合征、噬血细胞综合征等,可联系转往上级医院。
(二)患者经上级医院治疗达完全缓解,病情平稳,可转至当地医院进行每周一次的长春花碱维持治疗。期间建议定期回上级医院进行瘤灶评估。如维持期间发生严重的合并症,如严重感染,可转回上级医院进行抢救。
附:










附6:儿童 ALK 阳性间变性大细胞淋巴瘤诊疗规范(2019 年版)编写审定专家组
(按姓氏笔画排序)
组长:王天有
成员:王天有、孙晓非、张永红、汤静燕、金玲、杨菁、段彦龙、周春菊、高子芬、翟晓文