简易电子催眠器

简易电子催眠器
原理介绍
这个电路就是一个简易的电子催眠器,接通电源后,扬声器BP便能发出单调重复的“哒、哒”模拟雨滴声响,帮助失眠的人尽快进入梦乡。图中,三极管V1、V2结成一个最简洁的互补型超低频振荡器,其振荡频率主要由电阻R2与电容C2决定,采用原理图中的参数可获得每分钟数十次的“哒、哒”模拟雨滴声。
实验提示
如果感觉音色不佳可适当调整R2的阻值,或者增减C2的电容值。
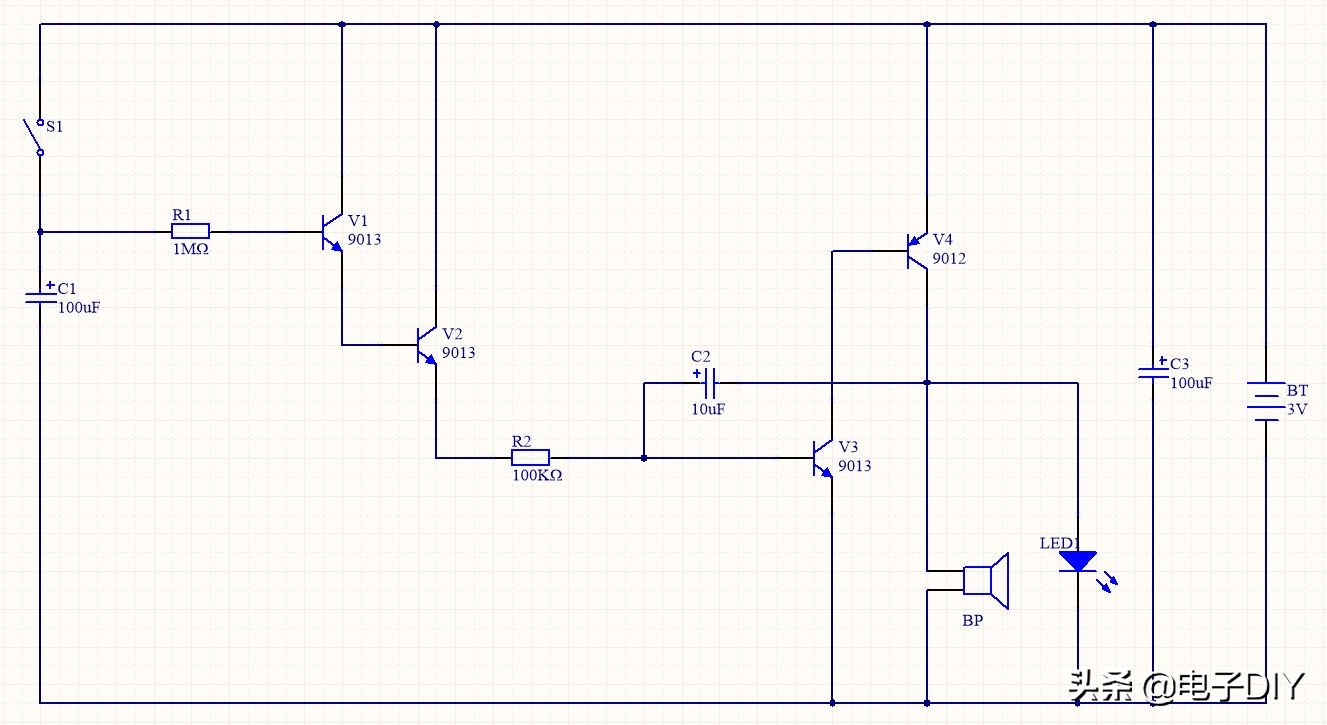
电子定时催眠器
本电路与上面那个电路相比,多了一个定时功能,按一下按钮S1,电路即发出单调重复的“哒、哒”模拟雨滴声,催人入眠,经过一段时间后,催眠器能自动关机,不再消耗电能。主要由定时电路与超低频振荡器两大部分组成,电路原理图如下。

电子定时催眠器
原理介绍
三极管V3和V4组成互补型超低频自激多谐振荡器,电路起振与否主要取决于电阻R2左端,即三极管V2发射极的电位高低。三极管V1、V2与阻容元件R1、C1构成定时电路,平时因按钮S1处于常开状态,R1左端为低电平,V1、V2均处于截止状态,R2左端被悬空,振荡器失去应有的基极偏置电流,电路不起振,整机处于静止状态。
晚上睡觉前,只要按一下开关S1、V1、V2通过R1、S1获得基极偏流迅速导通,V2发射极输出高电平,振荡器立即起振,扬声器BP就发出“哒、哒”的声响,同时LED1还会发出与声音同步的红色闪光。在按下S1的同时,电容C1将通过S1迅速充电,因充电时间常数很小, C1很快充至电源电压。
松开S1后,电容C1将通过电阻R1向V1基极放电,维持V1、V2继续保持导通状态,所以催眠器仍能发出引人入睡的“哒、哒”声,使失眠的人很快入睡。经过一段时间以后,C1储存电荷基本放完,V1、V2就由导通恢复截止,V3、V4因失去基极偏流被迫停振,声光信号停止,催眠器就进入关机状态,基本不再消耗电能。
实验提示
- 如果觉得催眠声响效果不太理想,可以适当更改电阻R2的阻值。
- 如果要延长定时时间,可以加大电阻R1或电容C1的数值。
电子定时催眠器难度要大些,可先从简易电子催眠器入手,形成对比,使电路简单化!