
近日,武汉疫情牵动着14亿中国人的心。
随着新型冠状病毒感染的肺炎疫情加速蔓延,全国30个省、市、自治区启动重大突发公共卫生事件一级响应,疫情防控工作成为当前各地重中之重任务。
值得一提的是,在全民防控疫情的背后,除了疫情重灾区武汉外,其周边各县市均出现了医疗防护物资紧缺的情况。
为了抗击疫情,医药企业纷纷驰援武汉等周边县市。以下为各大医药企业捐赠情况(排名不分先后):
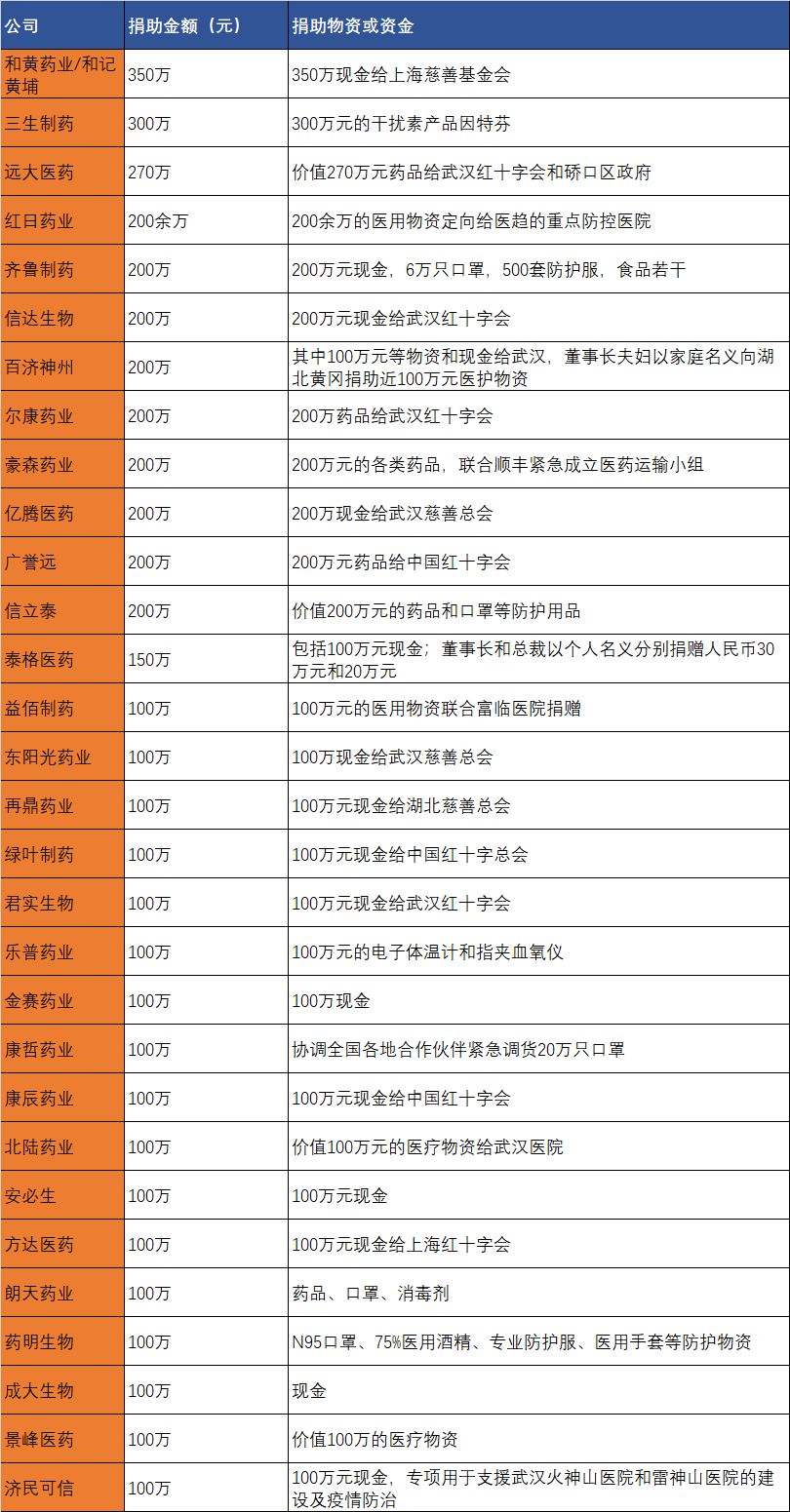
武汉!本土药企大驰援
疫情发生后,本土龙头挺身而出,驰援武汉!



▲数据来源:健识局
驰援中国!15家跨国药企全览
跨国药企也随即加入这场“防疫”攻坚战,伸出援助之手!
1、拜耳 —— 捐助1100万元

1月26日, 拜耳中国在京宣布,向中国红十字基金会捐赠总值约1100万元人民币的急需医疗物资及资金,专项用于支援武汉新型冠状病毒感染肺炎疫情的防控工作。
此次紧急捐赠中包含总值650万元的医疗物资用品,包括:
- 处方药产品抗细菌感染药物拜复乐(盐酸莫西沙星);
- 非处方药产品增强机体抵抗力药物力度伸(维生素C泡腾片)和解热镇痛药物散利痛(复方对乙酰氨基酚片II);
- 影像诊断产品磁共振对比剂加乐显(钆布醇注射液)和CT/X线对比剂优维显(碘普罗胺注射液)等。
另外,450万元捐款用于采购武汉前线医护人员所急需的医疗防护用品。帮助武汉当地患者和医护人员展开行动,提供从预防、肺炎诊断,到支持治疗的一体化解决方案,为奋战在一线的医护工作者贡献力量,以实际行动援助患者及医护人员。
拜耳处方药事业部执行副总裁兼中国及亚太区总裁、拜耳大中华区总裁江维表示,“希望能够通过捐赠急需的医疗物资用品和资金支持武汉疫情的救助工作。”
2、艾伯维 —— 捐助1000万元

艾伯维1月23日、24日已向国家捐赠价值千万的抗病毒药物“克力芝”送达湖北疫区及全国各地。据了解,目前“克力芝”储备充足,在保证艾滋病患者免费治疗用药同时,也保证足够储备配合支持抗击新型冠病毒的尝试治疗。
据此前被确诊感染新型冠状病毒的北京大学第一医院呼吸和危重症医学科主任王广发接受媒体采访时的公开表示,艾滋病治疗药物洛匹那韦/利托那韦片对他个人具有明显的治疗效果。

▲抗病毒药物“克力芝”
3、勃林格殷格翰 —— 捐助700万元

几天前,勃林格殷格翰确定向中国红十字基金会捐赠100万元人民币,用于为武汉及湖北各地医院采购防护服,护目镜等医疗防护用品,帮助当地参与抗击疫情的一线医护人员更安全地救治患者。
勃林格殷格翰总部从德国采购价值200多万元人民币的10万个防护口罩,用于支援武汉对抗疫情,为医护人员提供保护。
此外,勃林格殷格翰也计划捐赠价值400万元人民币的沐舒坦(盐酸氨溴索)注射液,用于帮助感染新型肺炎患者的治疗。
4、百时美施贵宝 —— 捐助500万元

1月27日,百时美施贵宝宣布,通过上海红十字会,向武汉市和湖北省各地捐赠总价值超过500万元人民币的现金及维生素产品。
此外,在美国总部的支持和协作下,百时美施贵宝正在海外积极筹划采购急需医疗防护物资,包括医用口罩、防护镜、防护服等,用于进一步加强对武汉及湖北医护人员的防护,共同抗击疫情。
百时美施贵宝也将与在国内的合作伙伴上药集团通力合作,确保捐赠药品和急需防护物资第一时间抵达抗病毒最前沿。
5、罗氏 —— 捐助430万元

1月23日,罗氏制药与罗氏诊断共同通过中国人口福利基金会紧急捐赠总额超过430万元现金和物资,助力中国抗击新型冠状病毒之战。
- 罗氏制药捐赠现金人民币100万元,用于采购武汉前线医护人员所急需的医疗防护物品 ;
- 此外,罗氏制药正紧急调拨价值超过人民币50万元的医疗防护用品,火速送往武汉;
- 罗氏诊断捐赠价值近人民币286万元的医疗设备和试剂,以支持疾控部门对新型冠状病毒感染的科研研究 。
罗氏制药中国与合作伙伴及相关医药渠道供应方、医院等各方紧密合作,全力保障抗病毒、抗感染、干扰素等药品——达菲®(磷酸奥司他韦胶囊)、罗氏芬®(注射用头孢曲松钠)、派罗欣®(聚乙二醇干扰素α2a注射液)在中国的供应。
目前,罗氏全球紧急调配药物优先满足中国急需,罗氏制药中国组建了药品供应保障工作组,全力保证对全国3500多家公立医院的持续供应。

6、辉瑞 ——捐助220万元

近日,辉瑞决定通过武汉红十字会向武汉市相关医疗机构捐赠价值220万元人民币的抗感染产品,用于感染病人的抢救和治疗。
捐赠过程中,经过20多个小时与时间赛跑,迅速完成捐赠所需内外部流程,在大年三十当天上午将第一批抗感染药物送达武汉红十字会。


7、武田—— 捐助200万元

1月25日,武田中国通过中国红十字基金会紧急捐赠总额200万元现金和物资,用于支援湖北省武汉地区新型冠状病毒感染引发的肺炎疫情防控。
- 其中,捐赠人民币现金100万元,用于采购武汉前线医护人员所急需的医疗防护物品;
- 同时,武田中国正紧急调拨价值人民币100万元的医疗防护用品,包括:N95口罩,医用手术口罩,护目镜等。
而早在1月22日,武田就发动全球资源积极调配所需的医疗防护用品,尽快运往武汉当地。在日本总部的大力支持下,第一批捐赠物资3万个N95口罩和10万个医用手术口罩1月24日从日本起运,于31日抵达各口岸,帮助医护人员更加安全地救治病患。

8、GSK —— 捐助200万元

1月24日,大年三十,葛兰素史克(GSK)紧急向中国红十字基金会紧急捐赠200万元资金,为协助抗击新型冠状病毒疫情。将根据武汉市医院一线医护人员的需求,用于采购防护服、口罩、消毒液等医疗防护用品,及相关治疗设备,帮助医护人员更加安全地救治病患。
GSK处方药和疫苗中国总经理齐欣女士表示:“作为一家肩负特殊使命、以科学为导向的全球医疗保健公司,我们愿成为每一位奋战在一线的医护人员坚强的后盾,成为每一位患者值得信任的依靠。”
9、强生 —— 捐助165万元

1月23日,强生向中国红十字基金会捐赠人民币100万元,用于采购武汉市一线医务人员防护服、口罩、消毒液等医疗防护用品,帮助医护人员更加安全地救治病患。
1月27日,强生医疗通过武汉市红十字会向武汉火神山医院捐赠一批价值65万元的医疗设备和耗材。从启动内部流程到发货,全程只用了20小时30分钟,强生医疗捐赠的物资已于当日装车火速发往武汉,为武汉抗击疫情工作贡献力量。

10、诺和诺德 —— 捐助100万元

1月24日,诺和诺德宣布向中国红十字会捐赠人民币100万元,专项用于支持武汉防控新型冠状病毒肺炎疫情。
11、赛诺菲 —— 捐助100万元

1月24日,赛诺菲紧急向中国红十字基金会捐赠100万元资金,为协助抗击新型冠状病毒疫情。将根据疫区一线的需求,用于采购防护服、口罩、消毒液等医疗防护用品和治疗设备,及消杀防疫等相关工作,帮助医护人员和广大群众更加安全地救治病患。
12、阿斯利康 —— 捐助100万元

1月24日,阿斯利康通过官微宣布向中国红十字基金会捐赠100万元人民币,用于支持武汉新型冠状病毒感染引发的肺炎疫情防控;并计划将向武汉相关医院捐赠急需物资,以支持当地疫情的防控工作。
13、艾尔建 —— 捐助100万元

1月24日,艾尔建向中国红十字基金会捐赠人民币100万元,用以采购武汉市各医院前线医护人员所需的防护服,护目镜,口罩及其他的医疗耗材,保护协助一线医护人员抗击新型冠状病毒感染引发的肺炎疫情,更好地救治病患。

14、礼来 —— 捐助100万元

1月24日,礼来中国宣布,将通过中国红十字会向武汉市捐赠人民币100万元,用于疫区的防控工作。
15、灵北 —— 捐助100万元

近日,灵北中国宣布向中国红十字基金会捐赠人民币100万元,用于支持一线医疗工作者抗击疫情。
………......
后续各个企业在陆续进行后续捐赠,以上数据或有遗漏,小编后续会继续跟进,最后为所有大健康人点赞!
· END ·