头次见有人把金蝶用友财务软件操作流程汇总全了,从建账到报表
前几天公司财务部陆续来面试了三四位00后小会计,过了一周了,没见来入职,就问问啥情况,谁知道竟然是一点经验都没有的,连实习的经验都没有!公司也决定不要了!太花人力成本和时间成本了!
所以说呀,新手会计在出去面试财务会计工作时,至少是要连基本的做账报税要会的。加上现在很多企业招聘财务人员岗位要求上都会注明有实操经验,至少会操作金蝶用友财务软件。
新手会计面试还对财务软件账务处理基本流程不清楚的,下面是汇总了金蝶用友财务软件操作流程汇总,保姆级财务软件操作手册,就算是新手会计,跟着这个流程操作,自己也可以完成账务处理工作的。从建账到结账,再到最后的出具财务报表等整个账务处理流程,都有详细的图解步骤演示,一起看看吧!
超完整金蝶用友财务软件操作流程(含快捷键)

第一:金蝶财务软件基本操作流程







第二、金蝶财务软件建账的操作步骤流程演示




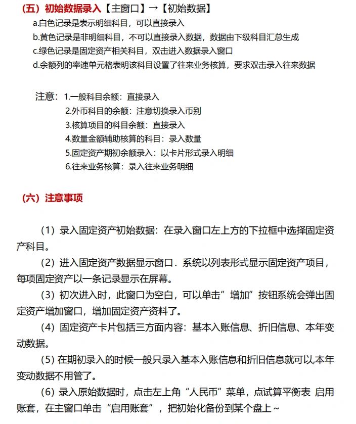
三、金蝶kis标准版建账及账务处理操作流程手册




四、金蝶kis专业版财务软件操作流程手册

五、金蝶财务软件快捷键汇总
六、用友财务软件操作手册

金蝶财务软件操作和用友财务软件操作流程演示,汇总有几百页纸,今天在这里也不一一展示了。需要参考备用的财务人员抱走!
