各位股民朋友大家好,我是价值投资者东哥,欢迎来到今天的东哥侃市。

“炒猪”团伙火了
猪价保卫战打响
猪肉股影响几何?

“炒猪”团伙火了
近期,有一批专业“炒猪”团伙火了,听说过炒股,炒房,炒鞋,第一次听说炒猪,真是无奇不有,那么怎么炒呢?
很简单,先把死猪扔到人家养殖场,然后传播说有猪瘟,再上门低价收购,但这是炒作吗?这是诈骗啊!这种“炒猪团”人为向猪场丢弃死猪制造恐慌情绪,诱使养猪场(户)低价向其抛售而牟利,形成的是链条式的违法犯罪行为啊!

在咱们这个吃货国度,猪肉非常重要,猪肉是我国居民的主要肉食来源,占总肉食量的60%以上,2018年猪肉产量约达到5404万吨。我国素有“猪粮安天下”之说,猪肉的生产安全和有效供应问题,既关系到国民生命健康,又关乎社会稳定。猪肉的保障供应,是民生的重中之重。
那么这批“炒猪”团伙是不是太猖狂!行为之恶劣,简直可恶!其实,这是目前借助猪瘟进行炒作,而此前早已经有炒猪团。猪肉赶上牛肉价,这是时下生猪市场的热议话题,由于供求失衡,肉价一路走高,面对如此行情,部分“热钱”借题发挥,短期内造成猪荒加剧。在浙江一些老板一次性购买成千上万头中猪进行囤积造成猪肉紧缺价格上涨,过几个月后一下抛售几百万元到手。短线炒猪影响市场心理,游资炒猪赚得盆满钵满,此类资本运作跟股票短线投资同理,但对资金要求相当大,且炒猪难度挺大!所以,近期又有了借助“猪瘟”炒作的团伙!

猪价保卫战打响
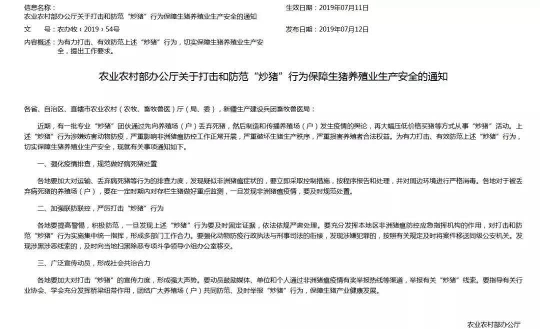
针对此,农业农村部办公厅日前发布了《关于打击和防范“炒猪”行为保障生猪养殖业生产安全的通知》。文件中可以看到,对于所有“炒猪”行为,一律采取“零容忍”态度,一经发现,坚决依法严厉打击。对恶意编造、散布、传播非洲猪瘟疫情的违法犯罪行为,一经查实,坚决依法严厉打击。对收购、贩运、销售、随意、故意丢弃病死猪的违法违规行为,依法实行顶格处罚,坚决依法严厉打击。

所以,恶行必有惩戒,目前全国范围内都在对“炒猪团伙”进行严打,各级财政已将非洲猪瘟纳入强制扑杀补助范围,湖北养猪补贴,广东出台“猪十条”,海南严厉打击炒猪,新政频出,对所有“炒猪”行为一律零容忍!猪价保卫战打响!
其实,今年以来猪肉价格节节攀升,居高不下已是事实。在猪肉价格方面,进入7月份之后,很多地区的猪肉价格均出现了上涨,部分地区已突破20元/斤。根据江苏省发改委价格监测中心数据,5月28日至7月16日,江苏生猪出厂价已经已连涨7周,涨幅高达27%。此外,浙江宁波、山东烟台与广东*江阳**均观测到超过20元/斤的猪肉数据。
当前多地出招,打击炒猪,稳定猪肉供应,对猪肉股影响几何,成为众多投资者最为关心的问题。

猪肉股影响几何?
对于这样的事件,不同的人理解角度不同。有人认为是是利空,有人认为利好,昨天猪肉股大涨,可见消息对于短线形成利好刺激,后期猪肉股怎么去走,其实这是个复杂的事件。东哥在CPI数据出来当天做过了猪肉股下半年走势的分析,我们不妨从长远影响因素去看。
今年是猪年,特别是在股市中。大家都在关注科创板的时候,本月猪肉板块又悄悄大涨了近10%,而本月上证指数则跌了1.15%。如此大的反常反差,我们也必须来好好研究一下,在年初翻倍的涨幅之后,二师兄为什么还有逆风前行的勇气。

实际上,在7月涨价背景下,根据大部分研究机构的预测,下半年猪肉价格仍有30%左右的涨幅。目前,猪肉股高位震荡,但很多人持续看好,理由是什么?就是涨价预期!
同时从存栏数据发现,生猪的补栏能力还在持续下降,而且降的更快了。目前夏季,疫情可能再次高发,使得疫情再次扩散。因此,在补栏本身就不足的情况下,二师兄未来境遇可能更加悲惨。
需求端方面,夏季仍是猪肉消费的淡季,但随着三四季度来临,天气降温幅度就大了,猪肉的消费旺季也将逐渐来临。特别是在中秋与春节两个时间,猪肉的需求十分强劲。根据以往的经验,猪肉在旺季的消费需求一般比淡季多出20%-30%。因此,随着下半年的到来,猪肉的需求或会进一步推高猪肉价格。

当前打击“炒猪团”,稳猪价,从供给上解决紧缺问题,但是这需要一个时间周期,且猪瘟的不确定性,能否解决供给紧缺问题还不能下定论,此外,如果供给紧缺问题解决了,相对应的,养殖户因出栏改善,业绩改善,综合因素下,市场还是会围绕原有的逻辑演变。且这个板块抱团资金多,很难大幅下挫。
在投资机会方面,受非洲猪瘟影响较小的养猪企业无疑是最大的赢家,但不宜追高,最好是下跌时参与。此外,鉴于猪瘟可能是影响企业业绩的黑天鹅事件,其实也可以把目光放到替代性的养鸡企业。
本文由学股网出品原创,欢迎关注,带你一起长知识!