
1 总 则
1.1 为规范项目管理,提高对劳务队伍的管控能力,防范合同风险,避免劳务纠纷,根据建设部有关劳务管理规定,结合集团公司劳务队伍管理现状,制定本标准。
1.2 劳务队伍管理标准包括:劳务队伍的选择与确定、劳务合同的签订与履行、工程计量与支付三个部分。
2 劳务队伍选择与确定
2.1 工作标准
2.1.1 选定的劳务队伍必须具备良好的业绩和信誉。
2.1.2 选定的劳务队伍注册登记手续必须合法有效。
2.1.3 选定的劳务队伍必须具备相应的资质等级和施工能力。
2.1.4 劳务队伍的确定原则上采用竞标方式。
2.2 工作流程(见图一)
2.3 工作职责及基本要求
2.3.1 项目经理:负责组建以项目经理为组长,各业务部门负责人为组员的评审小组。领导评审小组对劳务队伍进行资格预审和竞标资料评审。
2.3.2 总工程师:负责审查劳务队伍的施工能力、竞标资料中的施工组织设计部分。
2.3.3 领导班子其他成员:参与劳务队伍的资质能力评审和竞标评审。
2.3.4 计划合同部:为劳务队伍选择的主责部门,在评审小组的领导下,主要负责以下工作:
(1)拟定本项目劳务队伍需求计划。
(2)将拟参加本项目施工的劳务队伍进行登记统计,根据子(分)公司有关劳务队伍的信息档案记录,排除不符合要求的劳务队伍。
(3)组织评审小组对拟承揽工程的劳务队伍进行资格预审,将审查筛选结果归档备查并上报上级审批。
(4)负责调查、收集劳务队伍的信誉和业绩信息,审查劳务队伍营业执照、资质证书、代理人身份证明等文件的有效性和合法性,审查竞标资料中的报价部分。
(5)组织相关部门编制招标文件及评标办法,向劳务队伍提供工程量清单、施工图纸及有关竞标要求。组织劳务队伍进行竞标,负责接收竞标资料。
(6)组织评审小组对竞标资料进行评审,汇总评审结果。

2.3.5 评审小组:负责劳务队伍资格预审和竞标资料评审,根据评审结果,择优选择、确定劳务队伍。
(1)资格预审具体评审内容为:
a 在建工程情况及已完工程业绩;
b 是否具有良好的信誉等;
c 是否具备独立承担施工的能力;
d 注册、登记手续是否齐备、合法、有效;
e 是否具备相应资质等级。
(2)竞标资料具体评审内容为:
a 施工方案及资源配置;
b 报价水平;
c 业绩、信誉评价;
d 承诺条件。
2.3.6 劳务队伍的确定原则:
(1)对劳务队伍的考察评定,应重点考察其在建工程及已完工程业绩、信誉情况,把业绩、信誉做为考察评定劳务队伍资格的最重要指标,实行一票否决。
(2)对主体工程、施工难度较大或技术含量较高工程只能进行劳务承包,劳务队伍的注册、登记手续,资质等级应满足建设部《关于建立和完善劳务分包制度发展建筑劳务企业的意见》和铁道部“建建[2005]25号”等文件中的有关规定,以保证劳务承包的合法性。
(3)对工程总公司、集团公司、子(分)公司列入“黑名单”,或年审不合格的劳务队伍严禁使用。
(4)凡采取竞标方式选择劳务队伍的,必须编制切实可行的评标办法,以评标得分最高者为中标单位。为防止劳务队伍围标,竞标时应合理确定标底,竞标报价在标底+1%~-5%范围以外的为废标。
(5)同一竞标内容一般不得少于三家队伍参加竞标,同一工程类别至少选择两个以上劳务队伍,以利相互竞争、制约。
(6)原则上尽量避免使用工程所在地当地劳务队伍,对长期合作,实力强、信誉好的队伍,在同等条件下优先考虑使用。
(7)鼓励使用以企业自有职工为框架,吸收部分劳务工组成的“架子队”。
(8)对可能发生突发事件的工序或单位工程,在选择劳务队伍时应有备选方案。
2.4 过程监控
2.4.1经理部内部监控
(1)劳务队伍资格预审、竞标等过程必须由评审小组集体决策,评审记录由评审小组成员签字后存档备查,并接收*党**支部、工会、职工代表的监督。
(2)资格预审、竞标评审过程资料和结果上报子(分)公司审批。
(3)年终组织人员对劳务队伍进行年度评价,将评价资料上报。
2.3.2 子(分)公司监控
(1)建立劳务队伍信息档案,对公司范围内使用的劳务队伍进行考察、评定,将其实力、业绩、信誉等方面信息建档管理。对信誉好、实力强的队伍进行注册登记并推荐使用;对发生劳务纠纷、拖欠劳务工工资、施工能力差的队伍取消注册资格并列入“黑名单”,公司范围内禁止使用。
(2)监督、检查、指导经理部选择与确定劳务队伍。对经理部上报的资格预审、竞标评审的过程资料进行认真审批,结合劳务队伍信息档案,重点查看资格预审、竞标评审记录是否齐备、真实。
(3)收集经理部对劳务队伍的年度评价资料,将评价结果在公司范围内公开并上报集团公司,以指导经理部选择使用劳务队伍。
2.3.3 集团公司监控
(1)集团公司主责部门对子(分)公司、经理部劳务队伍的使用情况进行检查、指导、监督。
(2)对子分公司上报的业绩突出、信誉优良的队伍,进行注册并在集团公司范围内推荐使用。对业绩、信誉差的队伍,在集团公司范围内进行通报,禁止使用。
(3)监督、检查、指导集团公司重点工程的劳务队伍选择与确定。
3 劳务合同的签订与履行
3.1 工作标准
3.1.1 合同价款的确定必须以基准价为控制,以《内部劳务价格体系》为参考,不得突破基准价。
3.1.2 合同谈判前必须成立谈判小组,并做好谈判策划。
3.1.3 合同条款应在“合同范本”的基础上修改形成。
3.1.4 合同的签订必须要有授权书,并按照相应的授权范围进行。
3.1.5 正常情况下必须执行“先签合同,后进场施工”的原则,严禁无合同进场施工。增加工程应及时补充签订合同。
3.1.6 成立合同管理机构,合同价款、合同条款必须经集体研究确定。
3.1.7 合同签订后,及时上报内部劳务价格体系信息资料。
3.1.8 合同履行过程中,定期对合同履行情况进行检查,发现问题及时采取措施,保证各项指标满足合同约定。
3.2 工作流程(见图二)
3.3 工作职责及基本要求
3.3.1项目经理:
(1)负责组建以项目经理为组长的项目合同管理机构。
(2)负责组织合同管理机构进行合同谈判策划、合同谈判、签订合同,对合同履行情况进行检查、监控。
(3)根据集团公司、子(分)公司授权签订劳务合同。

3.3.2 计划合同部:
(1)负责测算劳务承包价格及确定合同价款。
a 劳务合同价款的测算必须以中标价扣除目标利润(经营开发、项目管理、经理部三方测算平衡后确定)和现场管理费后为基准,参考集团公司公布的《内部劳务价格体系》,根据项目所在地的各项资源市场价格及其他因素,按照经济合理的施工方案进行测算,同时结合劳务队伍竞标报价,科学、合理地确定劳务承包单价。
b 劳务承包价格确定前,必须形成劳务承包价格、中标价格、基准价格对照表,以确保劳务承包价格控制在基准价格和内部劳务价格体系中的区域价格以内(同一项目有两个以上单位施工时,劳务单价必须报集团公司直管经理部审核平衡后实施)。对特殊情况下,劳务承包价格超出中标价格的,必须要有充分的理由和详细的书面分析报告,报上级主管部门审查批准后方可执行。
c 劳务合同价格确定、合同签订后一个月内上报内部劳务价格体系信息资料。
d 劳务承包合同原则上必须采用单价承包模式。合同中必须附《合同单价表》及《物资供应及设备租赁价格表》。承包单价按照分工序、分细目进行划分,严禁以综合指标单价承包(如桥、涵、隧按延米单价承包)。承包单价支付项目的划分深度应满足集团公司“内部劳务价格体系信息资料管理方案”的要求,合同单价实行一次包死,不得随意调整。合同单价表中应包括:支付项目编号、支付项目名称、计量单位、工程数量、承包单价、总价、工作内容等。工作内容中应清楚说明每一项单价所包含的工序内容及费用组成,不得以“全费用承包”或“单价包括所有工作内容”等方法笼统表述。
e 对工程所在地政府、业主或行业有特殊规定的,其承包模式应符合相关规定。
f 对施工周期长、施工难度大的工程,签订劳务合同时,在保持总体价格水平不变情况下,按照施工顺序、难易程度,本着“先低后高、易低难高”的原则对承包单价进行调整。以有效制约劳务队伍将容易的、成本低的工程干完后退场或要求调价。
◆按施工顺序,将先施工的单价调低,后施工的单价调高(如:隧道的开挖与衬砌、桥梁的基础与墩台身)。
◆单口掘进长度大于1000米(含)的隧道,在同等地质条件下可实行分段价格,分段长度以300-500米为宜。
◆对锚杆、管棚、小导管、钢架、钢筋网、注浆等作业项目宜采用包工不包料的承包的方式。
(2)负责合同起草,参与合同谈判、评审和订立工作;负责对项目合同文本及有关资质证明、合同评审记录等书面材料分类整理,归档保管;负责按规定上报需要审查的合同及测算资料;负责将正式签订的合同、合同清单上报子(分)公司合同管理部门;建立健全本项目合同管理台帐。
a 合同条款以集团公司或子(分)公司统一制定的“劳务合同范本”为基础,结合项目实际情况制定专用合同条款。合同必须明确工程名称、工程地点、工程范围、工程数量、单价、总价、工期;工程价款的结算与支付;质量等级;环保、安全、职业健康要求及安全防护职责范围;工程质量验收方法及标准;材料采购与供应,设备租赁及结算方法;违约责任、保修、保留金比例及支付条件;双方协作事宜、合同的生效和终止等内容。
b 根据子(分)公司规定,一定标的额以上的合同在签订前,经理部必须将签约对方的法定代表人身份证明,或有效的法人授权委托书,安全生产许可证,施工资质证书,营业执照,合同文本及附件等上报子(分)公司审查。经理部在收到经审查通过的书面通知后,方可签订合同。
c 合同条款中必须明确业主、集团公司、子(分)公司、经理部制定的各项管理办法、规章制度及现场会议纪要为合同的组成部分,劳务队伍应无条件执行。
d 合同条款中必须明确约定,劳务队伍自有设备进场后应接受经理部统一调配,未经经理部同意,不得随意调离。且设备安全性能必须鉴定合格。明确约定设备进场的现值和折旧方法,防止产生劳务纠纷后难以清算。
e 约定解决合同争议方式的条款时,解决争议的机构应尽量选择在企业所在地或工程所在地铁路运输法院。
f 劳务分包合同正常情况下必须在劳务队伍进场前签订,禁止无合同进场施工,施工过程中增加工程应及时签订补充合同。对特殊情况下的抢险、应急或突发事件,应事先草签意向性协议或事后及时补充签订合同。
g 合同谈判前必须做好谈判策划,拟定谈判的技巧、方式方法、谈判地点并形成书面资料归档备查。做到心中有数、有的放矢,确保谈判成功。
◆明确谈判主谈人(一般由经理部计划合同部负责人承担)、决策人(项目经理)、参与人(总工程师及有关部门负责人)。
◆明确谈判内容和最大让步程度。可以针对一项工程选择两家以上谈判对象,但应明确主要对象,促使最终谈判的成功。
h 签订合同前,对方必须提供如下有效资料,经审查合格后方可签订合同:
◆企业法人营业执照;
◆资质等级证书,安全生产许可证;
◆法定代表人身份证明或法人授权委托书及委托代理人身份证明;
◆其他相关证书或资料;
上述资料为复印件的,必须加盖证书所属单位公章。
i 合同必须由签约方法定代表人或法人委托的代理人签字,并加盖单位印章。印章原则上使用合同专用章,一般不得使用行政印章或其他公章代替,应当让签约对方先行签字盖章,或双方同时签字盖章。
j 合同专用章应明确专人管理,实行印章使用审批登记制度,凭项目经理或主管领导批准的印章使用审批单,待合同签字齐全后方可加盖合同专用章。
k 严禁将仅有我方签字、盖章的合同或合同末页交、寄给对方签字、盖章。严禁向对方出具盖有我方任何印章的空白合同书。
l 合同的公证,实行法定和自愿相结合的原则。如需公证应当在合同条款中明确合同生效的条件。
m 多页合同必须加盖骑缝章或每页上有双方代表签字。
n 对于份额较大的合同,应根据工程进展情况分段、分期签订,不得一次签订大份额的合同,以避免产生劳务纠纷或劳务队伍能力不足时难以清退。
o 建立健全合同管理台帐,将签字、盖章齐全的合同原件及相关附件整理备案。
p 负责将本项目所签订劳务合同及相关附件上报。
(3)根据合同及工程部提供的已完工程清方表进行计价,并建立验工计价台帐,按规定及时向子(分)公司上报结算资料。
3.3.3 工程管理部:
(1)全面负责劳务承包工程的技术管理工作,提供合同工程数量并进行技术交底。合同履行过程中,对劳务队伍的技术管理随时检查、监督,发现问题,及时采取措施纠正并检查落实处理结果。
(2)按照合同要求每月对已完工程进行现场验收,办理合格工程的清方,建立劳务分包工程数量台帐。
3.3.4 物资设备部:
(1)负责提供合同附件中的《物资供应及设备租赁价格表》。制定对劳务队伍物资供应和设备租赁办法,明确物资超耗或节余的奖惩办法。
(2)根据合同条款规定,严格按照限额发料的方法负责材料的供应、结算,负责机械设备租赁管理和费用结算,负责施工用水、用电的管理和结算。
(3)根据合同规定监督、检查劳务队伍使用材料的来源和质量,确保原材料质量合格。
(4)负责对劳务队伍自有设备的安全性能鉴定和设备现值核定。
3.3.5 安全质量部:
(1)负责按合同要求对劳务队伍的工程质量、安全生产、文明施工、环境保护等进行监督、检查,发现问题及时采取措施纠正处理,并按有关规定进行处罚。
(2)监督劳务队伍对劳务工进行职业健康检查、特殊工种培训取证并造册登记。
(3)会同物设部对劳务队伍进场设备进行安全性能鉴定。
3.3.6 中心试验室:负责原材料的试验、检验,严把材料关,杜绝不合格的材料进入施工现场。进行工程试验、检验和质量评定。
3.3.7 财务部:依据合同、清方表及计价表,按照各部门提供的结算资料出具财务结算支付申请表,按时拨付计量款。对劳务队伍的工资发放进行检查和监督,必要时代发劳务工工资。
3.3.8 项目合同管理机构:
(1)在项目经理领导组织下,负责对合同条款、合同价款进行审查。
(2)负责定期对合同执行情况进行监督检查,对检查中存在的问题,及时采取有效措施予以纠正或处理并检查落实处理结果,将合同执行情况、存在问题、采取的措施、处理的结果形成书面记录备查。具体检查内容为:
a 合同规定的进场人员、机械设备是否到位。
b 工程实际进展是否满足合同约定的工期及项目施工计划安排。
c 工程质量是否达到合同约定的质量等级。
d 安全管理是否处于受控状态。
e 文明施工及环保是否符合合同约定。
f 工程计量支付是否按合同约定进行,劳务工工资是否按时、足额发放。
g 了解掌握劳务队伍在合同履行过程中存在的问题,及时提出处理问题的办法措施。
(3)每年对劳务队伍进行综合评价,形成年度评价资料上报子(分)公司。
3.4 过程监控
3.4.1 经理部内部监控
(1)项目经理为合同管理第一责任人,负责合同的全面监控,并督促各职能部门做好各自分管工作。
(2)合同价款、合同条款经合同管理机构集体研究、审查及决策,杜绝个人行为。
(3)合同管理机构对合同的履行每月进行检查,对合同履行过程中出现的偏差督促整改,对确无施工能力的队伍予以清退。
3.4.2 子(分)公司监控
(1)制定有关实施细则,明确经理部、子(分)公司签订劳务合同的权限范围。重大项目分包合同由子(分)公司对外签订,合同主管部门审查经理部上报劳务承包合同的合同条款、合同价款测算资料,提交主管领导审批后返回经理部。
(2)制定相应奖罚措施,组织有关职能部门定期或不定期到现场检查、指导合同的管理和执行情况,对合同的履行情况进行监督、检查,发现问题及时采取有效措施予以处理,并按规定进行奖惩。
(3)根据经理部上报的结算资料,对工程进度、计量支付情况进行监控。
3.4.3 集团公司监控
(1)对集团公司直接管理项目的重大合同价款及合同条款进行审查。
(2)对集团公司委托管理项目的合同履行情况进行监督、抽查。
(3)督促、指导子(分)公司规范合同管理行为。
(4)收集、整理劳务价格信息,建立并发布集团公司《内部劳务价格体系》,指导项目合理确定劳务价格。
4 计量支付
4.1 工作标准
4.1.1 按月对已完工程进行现场验收、计量,累计计量加剩余数量不得突破合同总量或设计总量。若突破,必须要有手续完备的变更设计。质量不达标的工程不得计量,返工费用由责任方承担。
4.1.2 计量总额必须控制在基准总价以内,不得突破基准总价。
4.1.3 按月建立各项扣款清单。甲供材料必须采用限额发料进行控制,并建立相应的奖罚机制。
4.1.4 必须按照规定流程每月为劳务队伍办理计量手续。
4.1.5 按合同约定及时支付已完合格工程计量款,并监督劳务工工资发放。
4.1.6 项目完工,及时对劳务队伍办理末次计量支付及退场手续。
4.1.7 付款应控制在应付余额以内,不得出现超支超付,原则上不得预付工程款。
4.1.8 所有结算资料必须实行“双检制”,要有计算人、复核人签字,同时要有劳务队伍具备资格的人员签字认可。
4.1.9 所有结算资料必须按规定签字齐全,对签字不全的结算单据,项目经理不得批准,财务部门不得支付。
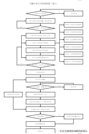
4.2 工作流程(见图三)
4.3 工作职责及基本要求
4.3.1 项目经理:负责督促各部门按时进行计量支付;按规定及时批准支付申请表;工程完工,及时组织各部门召开末次计量会议,解决遗留问题,办理末次计量支付手续。
4.3.2 工程管理部:负责组织各部门对已完工程进行现场验收,填写现场收方记录,计算已完合格工程的数量,建立计量台帐。
(1)每月25日,由工程管理部组织,安全质量部、领工员、劳务队伍共同参加对已完工程进行现场收验收,月度计量截止时间为每月25日,对符合质量标准的已完工程进行现场收方,并分别在收方记录上签字。由专业工程师根据收方记录计算已完工程数量,填写支表1-1《已完工程清方数量表》交工程部长复核。计算人、工程部长签字齐全后,报总工程师审核签认。
(2)当有变更时,必须按设计变更单独清方,填写支表1-2《已完变更增减工程数量清方表》,后附简图、计算式及情况说明,计算人、工程部长签字齐全后,报总工
程师审核签认。
(3)《已完工程清方数量表》经总工程师审核签认,劳务队伍负责人确认后,于当月27日前送交计划合同部,并分合同(分工队)、分工点建立月度、开累已完工程清方数量台帐。结算数量应以设计数量(含变更)为控制,总量不得突破设计数量。
4.3.3 质量安全部:主要负责施工过程的安全、质量、环保、文明施工、职业健康的监督、检查、控制,按有关规定予以纠正或处罚。
(1)对已完工程进行质量评定,质量不达标的不得计量,及时通知工程管理部扣减相应工程数量,监督其进行返工处理直至达标并全额承担返工费用。
(2)发现不良施工行为,及时采取措施要求纠正或处理,并按照项目具体管理规定,出具罚单进行处罚并将罚款单据在26日前送财务部门,在月度结算时扣除,同时建立处罚记录台帐。
4.3.4 计划合同部:负责计量结算程序制定、数量复核、价款计算、计量台帐建立。
(1)制定本项目具体计量结算程序及办法。
(2)复核《已完工程清方数量表》,发现问题返回工程管理部修正完善。

(3)根据手续完备的《已完工程清方数量表》和合同单价,计算已完工程价值,出具支表2《已完工程验工计价单》,经劳务队伍负责人签认后于当月28前送交财务部,并按照合同单位建立月度、开累计价台帐。
4.3.5物资设备部:负责材料供应及机械设备租赁管理,计算材料供应和机械设备租赁(包括水、电费)扣款单,建立材料供应扣款和设备租赁扣款台帐。
(1)物资领用必须实行限额发放,严格控制,对超领、超耗的物资制定处罚措施。
(2)根据劳务队伍当月领用材料数量、使用机械台班数量,按合同约定的供应或租赁单价,计算当月应扣材料费和机械使用费,填写支表3《甲方供应材料扣款清单》、《机械设备租赁扣款清单》,经双方签认后,连同原始签认凭证于当月26日前送交财务部,同时按合同单位及工点建立月度、开累材料供应和设备租赁的数量及扣款台帐。
4.3.6其他部门:根据具体管理规定,计算当月有关的管理或扣罚费用在26日前送财务部门,在月度结算时扣除。
4.3.7财务部:主要负责结算的督促、资料的审核和汇总,支付款项,控制劳务队伍资金流向,监督劳务工工资发放。
(1)督促各部门在规定的时间内送交有关资料,对签字不全或签字人不符合条件的,视为无效资料,有权拒绝接收。收到各部门递交的结算资料后,填写支表5《工程价款支付申请单》并加盖财务专用章,于当月28日召集有关部门召开月度计量结算会议,集中审核支表5相应扣款数据并签字(无论是否发生扣款都必须签字),各部门应对其所填数据的真实性和准确性负责。
(2)根据各部门提供的基础资料,认真复核支表5的各项数据并汇总计算应付款。确认无误后将整套结算资料于当月30日前报送项目经理审批。
(3)根据合同约定的支付方式和项目经理审批意见拨付计量款,并建立资金拨付台帐。资金拨付应该控制在应付余额以内,不得出现超支、超付现象。
4.3.8 末次计量结算工作。要求经理部各职能部门在项目经理领导组织下,参加办理末次计量结算工作,合同管理机构负责清理所有劳务承包合同末次结算,财务部门按合同规定结算应付工程款。
(1)工程完工,各部门根据劳务合同的执行情况,汇总合同执行过程中存在的问题并对各自职责范围内工作进行总结。
(2)及时组织人员对劳务队伍完成工程进行竣工验收,做出总体质量评定。召开末次计量结算会议,确定有无遗留问题,及时与劳务队伍协商解决并进行公示。
(3)双方签订末次结算协议,办理末次结算手续,劳务队伍退场。末次计量结算资料均应注明“末次”字样,并应有劳务队伍负责人签字。末次结算协议必须明确劳务队伍最终完成工程价值、各项费用扣款金额、应付工程款、已付工程款、扣留质保金等,
同时明确剩余价款的支付期限及方式、质保金的退还期限及方式。
(4)末次结算在竣工验收后15日内完成。
(5)末次支付前应确保劳务工工资足额发放,否则不得办理末次支付。
4.3.9 计量支付其他要求
(1)不论价款能否支付每月必须办理计量结算手续,不得因资金紧张或其他原因拖延计量结算。无正当理由不得向劳务队伍支付预支款,在特殊或紧急情况下确需预支的,必须严格控制预支额度并及时在计量支付中扣除。
(2)各部门必须履行本标准所规定的职责,按标准流程规定,自觉、及时进行结算资料的传递,严禁由劳务队伍代为传递。
(3)所有需要劳务队伍签认的与结算有关的单据,签认人必须是合同签约人或经签约人书面授权的代理人。授权书必须明确载明被授权人身份证号码、授权范围、授权期限等内容。
(4)对行业、地方政府或业主有特殊要求和规定的项目,计量支付应以适当的方式进行,满足其特殊要求和规定,确保施工正常进行。
(5)合同履行期间应保持人员相对稳定,确因需要发生人员变更的,必须做好工作交接,要有书面交接资料,资料中应明确计量支付工作进展程度、遗留问题及解决程度等。
4.4 过程监控
4.4.1经理部内部监控
(1)项目经理为计量支付工作的第一责任人,应督促各部门在规定的时间内完成此项工作。
(2)财务部为主审部门,对各部门提供的清单及基础资料进行审核,确保计量结算数据的准确。
(3)其他部门必须做到计量结算清单及基础资料齐全,结算资料主动传递,相关部门结合实际情况相互监督、集体把关,财务部门最终审核,项目经理审批后支付。
(4)计划合同部按月向(子)分公司上报《月度计量台帐》。
(5)每季度将有变动的劳务单价予以上报,对设指挥部的项目上报指挥部,其他项目上报子(分)公司。由子(分)公司或指挥部上报集团公司。
(6)计量支付工作责任界定与追究:
a 工程数量突破合同或设计总量属总工、工程部责任;已计量工程质量不达标属安质部责任;正常情况下,无合同进场施工或办理计量支付属项目经理、计划合同部、财务部责任;结算单价与合同单价不符属计划合同部责任;数据有误或资料传递不及时属相关部门责任;材料超耗属物设部责任;超付或无正当理由预支计量款属项目经理、财务部责任。
b 无故拖延计量支付或工作失误,引发劳务纠纷或给企业造成损失的,按集团公司《关于对管理人员实施责任追究的暂行规定》追究相关责任人责任,并进行处罚或处分。
4.4.2 子(分)公司(或指挥部)监控
(1)根据经理部上报的月度计量台帐,对照其劳务队伍名册,查找有无未结算情况,发现问题及时征询,督促整改。
(2)每季组织人员进行现场抽查,对其结算流程、职责履行、工作的时效性、数据的准确性进行审查,查疏堵漏,督促改进;收集项目劳务价格变动信息上报集团公司。
(3)年终分组全面开展合同执行情况大检查,形成标准执行情况检查报告,在全公司范围内通报。对于一般问题要求限时整改,重大问题给企业造成重大损失的,追究相关人员责任。
4.4.3 集团公司监控
(1)组织人员定期或不定期进行抽查,对标准的执行情况进行检查,发现标准执行过程中存在的问题,及时进行补充、完善,确保标准有效运行。
(2)对集团公司直接管理和委托管理项目进行定期检查,对其他项目进行抽查,对检查中发现的劳务价格重大偏差,计量支付管理混乱的项目,要求项目经理及上级分管或主管领导向集团公司领导专题汇报。
(3)根据上报的劳务价格变动信息,及时更新《内部劳务价格体系》。
5 支持性文件
5.1 《内部劳务价格体系信息资料管理方案(草案)》
5.2 《关于建立和完善劳务分包制度发展建筑劳务企业的意见》 建设部“建市[2005]131号
5.3 《关于开展质量管理达标、工程分包专项治理和打击内业资料弄虚作假活动的通知》 铁道部“建建[2005]25号”
