孕期,有个感冒发烧,一想到吃药,准妈妈们就心生忧虑,到底这药该不该吃呢?吃了对身体会不会有影响呢?肚子里的宝宝会不会不利呢?其实孕妇怀孕是可以吃药的,只是吃药时要遵照医生的指导,那么孕妇吃药有哪些注意事项呢?

第一,孕期用药不要盲目,更不要自行随便的用药,像一些解热镇痛的中药,其主要成分较多,可致胎儿唇裂,引发脑神经系统发育,先天性智障儿。一定请合格的医生开药,对症下药才是关键。
第二,在孕妇用药的时候,一定要咨询医师用药的剂量及次数,用药的时间长短,如果药用的过久也会危害到胎儿。
第三,孕期生病时一定要到正规医院就诊,明确病因后在治疗,用药也要谨慎,就算是非处方药物,也不能随便服用。
以上三点就算孕妇在用药时的一些注意事项,孕期用药一定要谨慎,用药不当是会导致胎儿发育畸形,严重是会导致流产的,所以为了宝宝的健康,妈妈在吃药时也要谨慎小心!如果是孕妇禁用、慎用的药就不要服用。
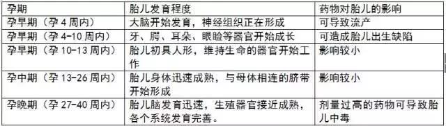
不同的用药时间对胎儿宝宝的影响

是药三分毒,吃什么药都是会有一定的副作用的,所以,我们平时在用药的时候也是需要谨慎小心。小编温馨提示,以下四种情况,孕妈们可要注意用药了!
孕期抑郁症用药很危险
对绝大多数的女性来说,孕期会是一辈子最快乐的时光。一方面是因为期待宝宝的降临,另一方面则是这一时期家人的关爱也会更加多。但也有一部分的孕妈,却因为种种原因成为抑郁症患者。
这个时候,如果孕妈坚持使用抑郁症药物,抗抑郁药物会作用于中枢神经系统,抑制单胺如肾上腺素,5-HT等的再摄取或抑制其代谢反应,这些药物也会通过胎盘屏障进入胎儿的血液循环,从而对胎儿产生不利影响。如果准妈妈在怀孕初期服用锂盐来治疗抑郁症,则容易导致胎儿发生严重心脏血管畸形。
温馨提示:
对于激素变化引起的抑郁症,准妈咪们应该放平心态,多与家人及朋友交流自己的想法,避免产生消极的压力,同时,准爸爸也应该保证家庭氛围的和睦友爱,对准妈咪生男生女等问题抱着顺其自然的心态就好。

2
阴道炎不得使用抗生素
阴道炎是女性常见的妇科疾病,即使在孕期也难以避免。有些女性对于这一疾病关注不够,特别是我国边远山区的女性,往往就是使用抗生素。殊不知,抗生素正是孕期宝宝最大的健康杀手。如链霉素可透过胎盘进入胎儿血液循环,从而引起新生儿听力下降,严重时会导致永久性的耳聋。在怀孕3个月以上使用四环霉素,还可能引起产后宝宝的骨质疏松、乳齿发育不全等。
温馨提示:
在不同的孕期,医生会对孕妈用药有不同的指导,如在孕早期,因为胎儿正处于器官发育形成的重要时期,医生多不主张患者使用栓剂和口服药,若患者症状较轻,最好先选择一些中药洗剂改善一下瘙痒症状。但如果是较重的阴道炎,则应治愈后再怀孕。到了孕中期、孕晚期的时候,孕妈的用药相对比较安全,这时可考虑口服药、栓剂、洗剂三管齐下。(切记,需遵医嘱用药)
3
切忌盲目使用黄体酮安胎
黄体酮在女性健康方面,起着非常重要的作用。当黄体酮不足时,受孕及正常的怀孕就无法维持,换言之,当黄体酮不足,不仅会影响精卵之间受精,也会影响着床,甚至造成“早期流产”等危险。所以,黄体酮又有"助孕素"之称号。
很多准妈咪普遍存在一个现象:为了避免流产,首先要安胎,于是,各种安胎药物在市场上也变得大卖起来,而黄体酮正是安胎药的主要成分。但是,孕妈们不知道的是,前三个月的流产现象,一般是由于胚胎发育不良、染色体异常等原因造成的,若在怀孕4个月内使用黄体素,可能会增加男宝宝尿道下裂,或是女宝宝外生殖器官男性化的概率。
温馨提示:
安胎药并非万能,使用不恰当反而有可能带给宝宝致命的伤害。因此,孕妈们应该对自己的身体及宝宝的发育状况有一个科学的了解,遇到异常情况先到医院进行诊断,看看是否真的有必要使用黄体酮以进行安胎。
4
全身浮肿不得使用利尿剂
几乎每个孕妈都无法避免,手脚浮肿所带来的种种不便。但只要属于生理上正常的孕期水肿,孕妈们都无须过于担心。有些孕妈爱美心切,擅自使用利尿剂以此来减少体内水分,这一做法其实就是拿宝宝的生命开玩笑。
服用利尿剂来消肿,不仅会减少母体输送到胎盘的血流量,影响胎儿正常生长;同时,也会由于体内水分过度流失,导致孕妈的妊娠并发症更加严重,如恶心、头痛和晕眩等。
温馨提示:
孕期生理性浮肿,只需多卧床休息即可,适当抬高下肢,可改善胎盘血液供应,减轻浮肿;同时,保证适当的运动,如散步可以通过小腿肌肉的调节,可以改变一些静脉被压迫现象。
孕期不能乱用药是对的,但不是说孕期不能用药,当药物对孕妈妈的益处大于对胎儿的危险时就要考虑用药,但具体的还是要积极配合医生治疗,遵医嘱,不自行乱用药。