

第一章、编制依据
1、嘉定区菊园新区刘家河以西、胜竹路以北地块住宅项目给水工程施工图
2、现行国家施工及验收规范和质量检验评定标准
《建筑给排水及采暖工程施工质量验收规范》GB50242-2002
《建筑安装工程质量检验评定统一标准》GB50300-2001
《建筑给水聚丙烯管道工程技术规范》GB/T50349-2005
《建筑给排水设计规范》 GB50015—2003
《室外给水设计规范》 GB50013--2006
《建筑节能工程施工质量验收规范》 GB50411-2007
3、安全标准
OHSMS18001《国家经贸委职业安全卫生管理体系试行标准:1999》和公司职业安全卫生管理手册、程序文件施工现场临时用电安全技术规程JGJ46-2005建设工程施工现场供用电安全规范GB50194-93
第二章、工程概况
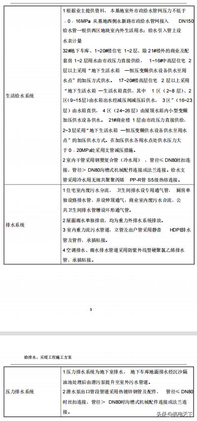
1 、总体概况
本项目位于住宅楼在地下室与车库相互贯通
2 工程概况表:

3、系统概况列表如下 :

第三章、施工准备与施工部署
第一节、项目管理策划
一、工程管理目标
1)质量目标:合格。
2)工期目标:开工日期:,总工期 395日历天。
二、组织机构
本工程选派经验丰富、具有复合知识结构的管理人员组成项目经理部。严格履行专业职责,密切配合土建,实现统一计划、统一现场管理、统一施工管理。项目经理部组织机构图如下:

三、施工协调管理
1)加强与设计单位的联系,及时了解设计意图及工程要求。
2)施工过程中出现的问题,及时向业主、监理汇报,并同设计单位联系,咨询意见,办理设计变更。
3)严格按照图纸施工,未经设计同意不得随意变更设计。
4)在施工全过程中,严格按照经业主及监理单位批准的“施工组织设计”进行质量管理。在施工班组“自检”和责任工程师、质检员联合检查的基础上,接受监理的检查和验收,并依照监理通知,按工艺标准予以整改。
第二节、施工准备
一、施工准备工作流程

针对该工程施工要求高,工期相对短的情况下,必须建立一个严密的现场管理体系,实行任务到组、质量到人,严格要求,精心施工。对施工人员进行思想教育和组织建设,加强学习,建全岗位责任制。把技术交底、质量标准、操作工艺、安全消防交底贯彻贯彻到施工班组,要求每一个施工人员牢固树立质量第一的思想,从组织上保证质量及进度。
三、技术准备
进场前,责任工程师及相关技术人员应认真熟悉图纸及有关技术资料,将管道施工图与结构图、建筑图及专业施工图进行核对,熟悉流程,熟练掌握施工及验收规范标准,熟悉现场环境及土建进度安排、施工管理等情况, 拟定与总进度计划相协调的专业施工进度计划。工人进场后, 结合本专业和工地实际情况对施工作业人员进行质量教育、安全教育,做好技术交底,明确器具、设备安装的做法及标准,明确各种管道的安装尺寸、坡度、支吊架形式。
四、机具准备
根据总进度计划及专业进度计划, 组织机具进场。 所有机具安放在指定的加工场地。主要机具使用计划表如下:

五、物资准备
1)开工前完成各项施工用料的调查落实,经过试验合格后签订供货协议,分期分批组织进场。为使设备能够按期抵达现场而不影响安装进度,列出设备、材料的详细进场时间。 依据此时间结合各设备的生产供货周期, 提前确定各类设备的供货厂商及供货合同,保证设备按时进场。
2)根据主要设备、材料需用量计划,及时组织材料进场,保证使用。
四、施工进度进度计划
1)计划控制目标详见施工进度计划表;
2)保证工期措施
我公司将根据土建施工网络计划, 对工期进行分解, 制定阶段目标, 制定月、旬、周、日工作计划。以实现对业主的工期的承诺。
(1)技术保证措施
a. 组织技术质量人员学习技术规范、熟悉施工图纸。
b. 提前做好各分项工程的施工方案与材料试验,及时申报。
(2)劳动力保证措施
根据总体施工控制进度计划,做出劳动力使用计划,加强劳动力调度,选派有同类工程施工经验的队伍进场施工,从数量、素质予以保证。
(3)材料保证措施
a.保证料源充足,开工前做出备料计划,提*考前**察各种材料的货源、储量、运距等,详细制定出进料计划,保证各种物资的供应。
b.把材料质量关。在经过考察的基础上,采购合格的原料与半成品,防止因不合格材料影响工期。
c.每月做出具体的材料使用计划与进场计划,若有遗漏,及时做出追补计划。
(4)加强质量管理工作
每个分项工程及部位施工前,责任工程师须以书面形式对施工队伍进行交底,包括使用材料、安装方法、技术要求、质量标准以及美观要求、成品保护,工期要求等,根据公司质量保证体系,对施工班组进行检验与监督。
(5)加强施工部署和各专业间的相互配合。
五、劳动力计划
根据本工程特点, 项目部将根据施工进度计划优化人力、 机械、材料、资金、技术等生产要素,并根据施工阶段性要求, 满足项目施工的动态管理, 确保工序作业紧密连接,杜绝一切可能发生的隐患,充分调动所有人员的积极性,确保工期、质量目标的实现。

第四章、主要施工方法及技术措施
第一节、主要施工方法
一、系统基本工艺流程

二、管材的选用及连接方式
1)生活给水干管采用钢塑复合管, 管径≤ DN80时丝扣连接,管径> DN80时沟槽式机械配件连接或法兰连接,给水支管采用PP-R管,热熔连接。
2)室内排水管及出墙埋地排水管采用DHPE管,粘接连接。
3)室外排水管采用防紫外线 UPVC管,粘接连接
4 )地下室压力排水管采用热镀锌钢管,管径≤DN80时丝扣连接,管径>DN80时沟槽式机械配件连接或法兰连接。
三、孔洞预留、套管安装
(一)预留范围:配合结构施工,在砼楼板、梁、墙上预留孔、洞、预埋件及套管。
(二)预留工作准备
1、施工前仔细阅读理解机电施工图纸,并结合结构图纸制作综合机电设备留孔图,在施工前一个月提交监理、业主审批作为预留预埋施工依据。
2、专业工程师按照综合机电设备留孔图,确定所有预埋预留点,并统一编号,并对照机电施工图与土建结构图重新核对预留位臵、孔洞尺寸、标高。
3、组织预留预埋施工协调会,确定预留孔洞与预埋件的责任划分。制定预留预埋检查与交接的具体措施,并确定责任人。
4、相关技术人员核实预埋件规格数量,落实预埋件的预埋方法。
(三)预留施工及技术要求
1、预留孔洞
(1) 一般孔洞预留:结构施工过程中,确定专人跟踪配合,待土建施工到预留孔洞部位时, 立即按机电设备留孔图中给定的穿管坐标和标高,在模板上作出标记。在土建扎钢筋时,将事先做好的模具中心对准标记进行模具的固定安装,并考虑方便拆除临时模具。当遇有较大的孔洞、模具与多根钢筋相碰时,与土建技术人员协商,采取相应措施后再进行安装固定。
(2) 孔洞预留:参照图纸及设计要求进行预留。不允许偏差,孔洞的尺寸可适当放大一号。
(3)楼板预留洞注意事项
1)预留洞位臵正确,洞口大小符合设计及规范要求,预留洞口应光滑完整无破损。
2)使用的钢模盒应清理干净,外刷脱模剂。固定应牢固可靠,采用三点固定方法。控制出模时间(出模时间根据土建要求为准),过早将产生洞口塌陷,过晚将给出模造成困难,破坏洞口的完整性。模盒规格符合设计要求。 预留洞规格尺寸应正确。
3)浇筑混凝土时应有专人看护,保证预留、预埋孔洞应无位移、跑偏歪斜
等现象。
2 、套管设臵

四、管道安装
管道安装工程各道工序应严格按照施工图纸的技术要求、国家标准图集以及施工工艺规程的有关规定进行施工,认真执行公司《质量手册》及相关程序文件的规定,保证安装施工的顺利进行,具体技术措施如下:
(一)管道支、吊架制作安装

2、管道支架位臵的确定
管道安装时按不同的管径和要求设臵管卡或吊架, 要求位臵准确,埋设平整 ,管卡与管道接触应紧密, 但不得损伤管道表面。 固定支架的位臵按图纸确定,其余支架的位臵按现场情况参考下表确定。
(1)PP-R管道支架的最大间距

3、管道水平安装的支、吊、托架的安装
制作支、吊架时,采用砂轮切割机切割型钢,磨光机打磨切口至光滑,台钻钻孔,不得使用氧乙炔焰吹割孔, 焊制要圆滑均匀。 各种支吊架要无毛刺、 豁口、漏焊等缺陷,支吊架制作后要及时刷防腐漆。现场安装,应符合下列规定:
(1)支吊架位臵要准确,埋设应平整牢固。
(2)固定支架与管道接触应紧密,固定应牢靠,如图所示。固定支架必须安装在设计规定的位臵上,不得随意移动。
(3)滑动支架滑托与滑槽两侧间应留有3~5mm的间隙,纵向移动量应符合设计要求。
(4)无热伸长管道的吊架、吊杆应垂直安装,有热伸长的管道的吊架、吊杆应向热膨胀的反方向偏移,按位移值的1/2 偏位安装
(5)固定在建筑结构上的管道支、吊架不得影响结构的安全。
(6)管道安装过程中使用临时支吊架时,不得与正式支吊架位臵冲突,做好标记,并在管道安装完毕后予以拆除。
(二)管道坡度
施工中管道坡度严格按照图纸要求安装。
1、生活给水管道坡度为 0.002~0.005 ,坡向泄水点。
2、排水管道除施工图注明者外,按以下坡度安装

(三)管道连接
1、螺纹连接
(1)断管:根据现场测绘草图,在管材上画线,按线断管。
(2)套丝:管子丝扣采用机械套丝,将断好的管材按管径尺寸分次套制丝扣,管径 15-32mm套 2 次,管子螺纹要规整,不得有缺丝断丝现象。
(3)配装管件:根据现场测绘草图,将已套好丝扣的管材,配装管件。安装螺纹管件要按旋转方向一次装好,不得倒向。安装后,外露2-3 扣螺纹,并清除剩余填料,外露螺纹刷防锈漆两道。
(4)管段调直:将已装好管件的管段,在安装前进行调直。
2、PP-R管道热熔连接

(1)先将热熔工具接通电源,到达工作温度( 260℃),指示灯指示焊具已处于待用状态后开始操作; (见图 1)
(2)按放线长度用专业剪刀切割管材,使端面垂直于管轴线。(见图 2)

(3)切割后除去管断的毛边和毛刺,管材与管件连接端面必须清洁、干燥、无油( 见图 3)。
(4)用卡尺和合适的笔在管端测量并标绘出热熔深度,热熔连接的技术要求应符合下表(见图 4);
注:若环境温度小于 5℃, 加热时间应延长 50%。

(5)熔接弯头或三通时,按设计图纸要求,注意其方向,在管件和管材的直线方向上,用辅助标志标出其位臵。
(6)将管材无旋转地导入加热套内,插入到所标志的深度,同时无旋转地把管件推到加热头上, 达到规定标志处。 加热时间必须满足上述表格的规定。 (见图 5)
(7)达到加热时间后,立即把管材与管件从加热套与加热头上同时取下,迅速无旋转地直线均匀插入到所标深度,使接头处形成均匀凸缘。(见图 6)

(8)在规定的加工时间内,刚熔接好的接头还可以在5 度以内校正,但严禁旋转。
(9)连接完毕,必须双手紧握管子与管件,保证足够的冷却时间,冷却到要求后方可松手,编号后继续安装下段管道。
3、法兰连接
①管段与管段或管道与法兰阀门连接时,按照设计要求和工作压力选用标准法兰盘。
②管道法兰连接处,法兰垂直于管子中心线,法兰衬垫不得突入管内,连接法兰的螺栓,螺杆突出螺母长度不得大于螺杆直径的1/2 。
4、焊接连接
①管子、管件的坡口采用
I 或 V 型坡口,坡口加工采用机械加工或氧乙炔焰热加工。采用热加工方法加工坡口后, 应除去坡口表面的氧化皮、 熔渣及影响接头质量的表面层,并将凹凸不平处打磨平整。
②管道焊接一般采用对口型式及组对。组对应符合下表要求:
手工电焊对口型式及组对要求

③焊接前要将两管轴线对中,先将两管端部点焊牢,管径在100mm以下可点焊三个点。管材壁厚在5mm以上者应对管端焊口部位铲坡口。
④管材与法兰盘焊接,应先将管材插入法兰盘内,点焊后用角尺找正找平后再焊接,法兰盘应两面焊接,其内侧焊缝不得突出法兰盘密封面。
⑤管道焊接时应有防雨雪措施。
⑥管道焊缝位臵应符合下列规定:
a 直管段两对焊口中心面的距离间的距离, 当公称直径小于 150mm时,不应小于管子外径。
b 焊缝距弯管起弯点不得小于100mm,且不得小于管子外径。
c 环焊缝距支吊架净距不应小于50mm;
d 不宜在管道焊缝及边缘开孔。
5、UPVC排水管粘接
UPVC管采用厂家提供的粘胶进行粘接连接。管道连接过程中按图纸要求设伸缩节。管端伸入伸缩节应预留伸缩间隙:夏季施工预留:5-10mm;冬季施工预留:15-20mm 。
(1) 管材或管件在粘合前应将承口内侧和插口外侧擦拭干净,无尘砂与水迹。当表面粘有油污时,应采用清洁剂擦净。
(2)管材应根据管件实测承口深度在管端表面划出插入深度标记。
(3)胶粘剂涂刷应先涂管件承口内侧,后涂管件插口外测。插口涂刷应为管端至插入深度标记范围内。胶粘剂涂刷应迅速、均匀、不得漏凃。
(4)承插口涂刷胶粘剂后,应即找正方向将管子插入承口,施压使管端插入至预先划出的插入深度标记处,再将管道旋转90°。管道承插过程不得用锤子击打。粘接如下图所示:

六、管道安装的允许偏差和检验方法
1、给水管道和阀门安装的允许偏差和检验方法


2、室内排水、雨水管道安装的允许偏差和检验方法

七、试压及系统调试
1)水压试验
(1)室内给水管道:给水管道系统试验压力均为工作压力的1.5 倍。但不得=小于 0.6MPa,检验方法:给水管道在试验压力下观测10min,压力降不应大于0.02MPa,然后降到工作压力进行检查,应不渗不漏;塑料管给水系统应在试验压力下稳压 1h,压力降不得超过 0.05MPa,然后在工作压力的 1.15 倍状态下稳压 2h,压力降不得超过 0.03MPa,同时检查各连接处不得渗漏。

(2)阀门试压
阀门安装前应做强度和严密性试验。试验应在每批(同牌号、同型号、同规格)数量中抽查 10%,且不少于 1 个。对于安装在主干管上起切断作用的闭路阀门,应逐个做强度和严密性试验。阀门强度和严密性试验应符合以下规定:阀门强度试验压力为公称压力的1.5 倍,严密性试验压力为公称压力的1.1 倍;试验压力在持续时间内应保持不变,且壳体填料及阀瓣密封面无渗漏。 阀门试压的试验持续时间应不少下表规定。
2)灌水试验
(1)排水管道在封闭前进行灌水试验。灌水高度应不低于底层卫生器具的上边缘或底层地面高度。检验方法:满水 15min 水面下降后,在灌满观察5min,液面不降,管道及接口无渗漏为合格。
(2)安装在室内的雨水管道安装后应做灌水试验,灌水高度必须到每根立管上部的雨水斗。检验方法:灌水试验持续1h,不渗不漏。
3)系统冲洗消毒生活给水系统管道在交付使用前必须冲洗和消毒,并经有关部门取样检验,符合国家《生活饮用水标准》 方可使用。 给水管道以系统最大设计流量或不小于1.5m 流速进行管路冲洗, 直至出口处的水色和透明度与入口处目测一致为合格。消毒使用每升水中含有 20~30 游离氯的水灌满管道进行消毒,含氯水在管中应滞留 24 小时以上。消毒后在进行冲洗。
4)给排水系统通水试验
(1)室内给水、卫生洁具、地漏及地面清扫口及室内排水系统应分系统(区、段)进行通水试验。
(2)室内给水系统,按设计要求同时开放的最大数量的配水点是否全部达到额定流量。
(3)室内排水系统,按给水系统的1/3 配水点同时开放,检查各排水点是否畅通,接口处有无渗漏。
5)通球试验
排水主立管及水平干管管道均应做通球试验,通球率必须达到100%。
(1)试验用球:外径为试验管径2/3 的硬质空心塑料小球。
(2)试验方法:立管;在立管顶端将球投入管道,在底层立管检查口处观察,小球顺利通过。水平干管;在水平干管始端将球投入、冲水,将球冲入引出管末端排出,在室外检查井中将球捡出。
(3)应分系统,分支路进行试验。
八、管道防腐保温
(一)管道防腐
1、管道防腐按照施工质量验收规范及设计要求进行。
2、管道在涂刷底漆前,必须清除其表面的灰尘、污垢、锈斑、焊渣等。
3、油漆涂刷前作好成品保护工作,所有需要保护物件均进行保护性覆盖,尤其需要特别注意的位臵是外露螺栓、螺栓孔。
4、油漆的工作环境应清洁而干燥,环境温度低于4 度或相对湿度高于 90%的环境下不能进行任何油漆工作。 油漆工作在不正常的环境条件下进行, 油漆干固期需要延长。
5、管道油漆涂层应完整、无损伤、漏涂、流淌现象,管道安装后不能涂漆的部分应预先涂漆。镀锌管螺纹尾牙处应涂防锈漆。
(二)管道保温
1、所有天棚下的横管做防结露保温, 保温材料采用 10mm厚聚乙烯泡沫塑料管,外缠铝箔。通过不采暖房间、地沟、管井内的采暖管道采用橡塑保温材料保温,DN25~DN32,保温厚度 30mm,DN40~DN200,保温厚度 35mm。
2、保温做法
(1)管道保温层与管道应紧贴、密实,不得有空隙和间断,表面平整、圆弧均匀。管道穿墙、穿楼板处保温层应同时过墙、过板,保温层与支架处接缝应严密,不应将支架包成半明半暗状态。保温时,所用工具应锋利,下料应准确合理,胶和保温钉的分布应均匀。 法兰处保温必须单独下料粘接, 保温层厚度必须与保温材料相同。
(2)橡塑保温示意

(三)管道及设备保温层的厚度和平整度的允许偏差和检验方法

第二节、成品保护措施
1 、总则
1)成品保护的责任落实到岗,落实到人。
2)制定成品保护的重点内容和成品保护的实施计划。
3)分阶段制定成品保护措施方案和实施细则。
4)制定成品保护的检查制度、交叉施工管理制度、交接制度、考核制度、奖罚制度等。
2、主要措施
1) 在配合阶段时,敷设管路时,保持墙面、顶棚、地面的清洁完整,补刷铁件油漆不得污染建筑物。
2)材料、机具、半成品等搬运装卸过程中应轻拿轻放。
3)暂停施工的系统管道,应将管道开口处封闭,防止杂物进入。
4) 管路敷设完后应立即进行保护 , 其它工种在操作时,应注意不要将管子砸扁和踩坏。
5)成品在平整、无积水、宽敞的场地,不与其材料设备等混放在一起,并有防雨设施。
6) 配合土建浇灌砼时,应派人看护,防止管路位移或受机械损伤。
7)剔槽、剔洞不要用力过猛,不要剔得过宽,过大,影响结构。
8)在交叉作业较多的场所,严禁以安装完的管道作支托、吊架,不允许将其它支、吊架焊在或挂在管道法兰和管道支、吊架上。
9)施工用梯子时,不得碰坏土建墙、角、门、窗等,梯脚应包扎物,以防划伤地面并防滑倒。
10)设备材料等运进现场未安装之前,应开箱检查,并分别堆放整齐,对个别材料要采取防雨、防日晒等措施,并派人24 小时看守。如保温材料现场堆放一定要有防水措施,镀锌铁丝,保温胶等材料应放在库房内保管。
11)在安装过程中,遇与防水及装饰工程项目交叉施工时,应主动与土建施工负责人协商制订统一的施工工序。 对土建完成的防水及装饰工程项目, 应给予充分必要的保护,不得在上述工程项目完成后,再进行破坏安装。
12)在安装调试阶段,设备、器具、附件等,应采取保护措施,避免碰坏、弄脏、丢失。
13)调试过程中,各种设备及部件在装卸、运输、均应注意成品的保护,另外要做好剩余材料的回收保存。
14)在通水试验之前,应设专人检查地漏是否畅通,阀门是否关好,零件有无短缺,管道是否存在堵塞现象, 然后按部位分进行通水, 以免漏水使装修工程受损。
15)对于阀门或其它不能乱动的地方做出明显的警示标志。
16)设备部件和电子控制阀应采取保护措施,防止随意碰动后,跑水和漏电。
17)施工过成中若出现安装矛盾的地方,经过与其它专业协商后再施工,不能给排水、采暖工程施工方案乱拆、乱动,避免破坏其它专业管道、设施。
18)地板采暖施工应在建筑封顶后或室内装修工作如吊顶,抹灰等完成后,与地面施工同时进行,入冬以前完成,不宜冬季施工,按规定设臵伸缩缝。
19)施工过程中不允许重压以铺设好的塑料管,系统正式通水前,先将管网系统进行冲洗,*压打**后再与地板供暖分水器接通,以防赃物进入地板供暖系统。
第三节、质量通病预防
1、地漏盖板(篦子顶面)堵塞预防措施
对已安装完毕的地漏盖板应采取的保护措施,防止砂浆等建筑垃圾堵塞地漏。
2、排水管道堵塞预防措施
施工中对留出的管口应严密封堵,避免杂物掉入管道。
4、地漏标高、位臵不准预防措施
管道甩口、卫生器具安装时, 应严格按照设计要求标高, 根据土建所± 0.500m线进行安装。
第四节、冬雨期施工措施
本工程施工需经过冬、 雨期,应采取切实可行的季节性施工措施。 雨期来临前,应编制详细的冬、雨期施工方案,随时掌握气象信息,提前安排好施工生产。
1、雨期施工措施
雨期施工设备管理
(1)进入施工现场露天存放的电气仪表设备,如开关箱( 柜) 、电动机等都要有防雨设施,不容许放在低洼地方, 防止被水浸泡。 电气仪表设备要尽快运入库房,减少因露天存放而增加的防护设施费用。
(2)在雨期所有施工用电设备 ( 如:电焊机、砂轮机、剪板机、套丝机等) 都应有防雨设施。
(3)氧气瓶、乙炔瓶在室外放臵时应采取防雨措施。2)雨期施工材料的管理
(1)进入现场的保温材料要存入库房,露天存放时应垫起,用苫布盖好,避免
使材料受潮和雨淋。
(2)在仓库内保管的焊条,要保证离地离墙不少于300mm的距离,室内要通风干燥,以保证焊条在干燥的环境下保存。
(3)露天存放的钢材下边应用道木或方木垫起避免被水浸泡。
(4)材料周围应有畅通的排水沟以防积水。
3)雨期施工焊接管理
(1) 雨期室外焊接时,为了保证焊接质量,室外施焊部位都要有防雨棚,雨天
没有防雨设施不准施焊。
(2) 电焊条受潮后需烘干再使用。
4)雨期施工技术管理
雨期中与土建配合施工时尤其要注意到:
(1) 配合土建的预埋管及管口要封好,以免水和杂物流进管内,影响施工。
(2)设备预留孔洞做好防雨措施。如施工现场地下部分设备已安装完毕,要采取措施防止设备受潮、被水浸泡。
(3) 敷设于潮湿场所的电线管路、管口、管子连接处应作密封处理。
2 、冬期施工措施
主要措施给排水、采暖工程施工方案
(1)材料堆放:经除锈、防腐处理后的管材、管件、型钢、托吊卡架等金属制品应放在设有防雪、防滑措施,运输畅通的专用场地,场地周围不应堆放杂物。
(2)管道防冻:冬期施工应尽量避免进行*压打**、试漏等试验,对已施工完的管线应检查是否存有积水, 如有积水应采取可靠措施把水卸净, 必要时用空气进行吹扫。
(3) 卫生洁具防冻:冬期不具备通暖条件时,各种洁具必须将水放净,存水弯应无积水。
(4)冬期通暖时,门窗洞口尽可能封闭严密,可采取临时措施将门窗洞口封堵。冬期通暖时, 必须采取措施使室温维持在5 度以上方可进行, 如不能及时进行通暖的工程,采取可靠措施将水放净, 以防冻坏管路及设备。 同时应把系统与外网断开,以防阀门关闭不严,外网水流入系统。
(5)工地临时用水管应采取必要防冻措施。
(6)冬期外线施工土方开挖时,应根据动土开挖特性采取适当措施,并严格按规定放坡,以防土方塌落。回填土时,应选择含水量较少的土,并进行覆盖保温或搭设取暖棚,保证回填土为不冻土,回填应选在天气好,气温较高时进行,外线施工应避免在严寒季节进行。
2)安全措施
(1)制定现场安全制度,落实安全责任制,做好安全检查及记录。
(2)制定防火规章制度。每天应有专人值班,防火人员要经常对现场进行巡回检查,发生事故及时处理。现场要配备足够数量的灭火器材,要有灭火设施。动火应持有效用火证,并采取可靠措施。
(3)施工前要做好对施工人员的安全教育工作,做好安全交底,增强安全人员的安全意识,施工时要有良好的安全防护措施。
(4)临时用电必须达到安全标准,机电设备要有安全防护措施,不完善不得使用,电工要持证上岗。所有用电设备应有防雪罩或臵于棚内。
(5)施工现场严禁电炉采暖,使用煤炉采暖时要注意通风,严防煤气中毒。
(6)下雪后及时清理施工现场,保障道路畅通,严禁随意洒水。
第五章、质量保证措施
第一节、总则
1 、质量目标
竣工一次交验合格率 100%,分部分项工程验收合格证率100%,质量评定优
良。
2 、质量保证体系
2.1 建立项目经理承包制,落实质量责任制,使责权利相统一,把工程质量与经济效益挂钩, 建立由项目经理领导, 项目技术负责人中间控制, 责任工程师、质检员基层检查的三级管理系统。
2.2 加强质量意识教育,树立“百年大计,质量第一”的思想,使每个施工人员意识到质量、效益是企业的生命,只有创造优质的工程,提高经济效益,提供优质的服务,才能提高自身的竞争力。
2.3 严格试验管理、计量管理,使各项工作得到有效控制。
2.4 建立行之有效的质量管理制度:
1)质量否决制:坚持质量一票否决制,管理人员所负责质量方面出了问题,扣发奖金;施工分项没有达到规定标准,不予拨付工程款、工程量不得确认;质量没把握,不得继续施工。给排水、采暖工程施工方案
2)坚持样板制:所有工序施工前,必须先做样板,经各有关人员验收合格后,方可进行工序的大面积施工。
3)坚持三检制:班组要设自检员,施工队设专检人员,每道工序都要坚持自检、互检、交接检,否则不得进行下道工序。
4)坚持方案先行制:每项工作必须有实用有效的书面技术措施,否则不得施工。
5)坚持审核制:每一项工作至少一个人进行审核,特别对技术措施及施工实施,必须多道把关、双重保险。
6)坚持标准化制:对工作做法,日常工作程序要制定标准,做到事事有标准,人人按标准。
7)坚持质量目标管理制:根据本工程质量目标,制定分部、分项工程质量目标,确保质量总目标顺利实现。
3 、质量标准
《建筑给水排水及采暖工程施工质量验收规范》GB50242-2002
《建筑工程施工质量验收统一标准》GB50300-2001
第二节、文件资料和质量记录管理
1 按照北京市建筑安装工程资料管理规程( DBJ 01-51-2000)的规定及公司程序文件要求按期进行技术资料的收集、 汇总、编目,由公司技术部专职资料员负责。
2 对于竣工资料及其它须作为历史资料保存的、按国家和公司档案室的有关规定,送交有关档案室保存。
3 质量资料管理总负责人为技术负责人, 项目部各成员的内部管理资料, 按照质量计划的管理规定执行。
第三节、过程控制

3.2 检验与试验
1) 过程检验和试验按项目检验计划规定执行。
2) 过程检验和试验的责任人为责任工程师,质量检查员负责监督。
3) 施工过程的质量检验, 质量检查员负责分项工程质量检验, 项目技术负责人进行监督检查。
4) 施工试验按规范要求进行试验,由责任工程师编制详细的施工试验方案。
5) 检验、试验要经过审查、批准, 并作好记录, 检查和试验检验不合格的过程不得放行。
6) 过程检验和试验记录应及时上报监理公司,经批准后方能进行下道工序。
7) 检验和试验记录: 所有检验和试验均应有正式记录, 经相关负责人签字并注明检验日期,由专职人员整理归档。
3.3 检验、测量和试验设备控制
1)检验设备的控制责任人为责任工程师。试验设备和计量设备的控制责任人为公司技术部。施工班组提供的检测设备需检验合格,经标识后方可使用。
2)未经校准的检验、测量和试验设备不得使用,不合格的检测设备应及时采取措施予以更换。
3)建立台帐:对检验、测量和试验设备的检测及发放要作出管理台帐,由专人统一管理。
3.4 不合格品控制
各类物资、 半成品、工程设备、施工过程在使用和施工前均应检查合格标志后记录,防止使用不合格材料、半成品或使不合格过程转入下道工序。
3.5 交付
1)项目工程管理的交付必须在分项工程质量评定合格,并经监理签发分部工程认可书后进行。
2)分项工程交付必须在分项工程质量评定合格,经监理验收后进行。
3)分部工程交付必须在分部工程质量评定合格,并经监理签发分部工程认可书后进行。
4)对工程交付中出现的问题,由项目经理部负责整改,达到合格标准后,记录并报公司项目管理部。
5)工程交付资料由项目资料员负收集、汇总,交付记录报公司技术部。
6)施工过程中的材料、半成品和设备交付,执行材料、工程设备管理办法的规定。
第六章、安全生产措施及规定
第一节、安全方针、目标
1 、安全方针
安全第一、预防为主;健全体系、分层管理、分层负责、预控预防、落实责任。
2 、项目安全管理目标
杜绝重大伤亡事故、因工死亡责任指标为零;因工负伤频率千分之六以下,其中重任事故频率万分之四以下;杜绝急性中毒事故;杜绝重大机械事故;安全保证体系
3 、安全保证体系:
建立以项目经理为组长,项目副经理、项目技术负责人为副组长,各专责任工程师、安全员为组员的项目安全及文明施工领导小组,在公司安全部门的领导监督下,项目形成安全管理的纵横网络。项目机电经理部配备安全员 1 名,超过 50 人的分包队伍必须配备专职安全员, 50 人以下的分包队伍必须有兼职安全员,专门负责各分包队伍的安全管理。项目安全管理体系图

第二节、安全管理理
1、安全组织机构及管理职责
1.1 项目经理部成立经理部安全生产领导小组、由项目经理主持安全生产领导小组开展工作,行使职责。
1.2 安全生产领导小组日常工作由经理部安全员负责。
1.3 安全生产领导小组每周召开安全例会,贯彻上级安全生产重大决议和要求,分析研究本工程安全生产形势和现状, 制定和审定的关安全生产重大措施, 审议安全生产工作专项报告,并做出相应记录。
2 、临时用电安全技术措施
2.1 建立现场临时用电检查制度, 按现场临时用电管理规定对现场的各种线路和设施进行定期检查和不定期抽查,并将检查、抽查记录存档。
2.2 施工现场和生产中使用的手持电动设备必须设臵漏电保护装臵。
2.3 施工现场电工必须持证上岗,必须执行用电安全操作规程。现场临电设施必须由专职电工进行运行维护,严禁非电工接、拆线路及操作开关, 如因非电工操作造成的人员伤害及财产损失,由其本人或单位负责。
2.4 严禁拆改电气设备,任何人不得强令电工违章作业。
2.5 严格执行国家施工现场临时用电安全技术规范,施工用电采用TN—S接零的三相五线制供电系统。所有机具必须达到三级控制两极漏电保护,实行“一机一闸”制,每台设备应有各自的开关箱,严禁用一台电气开关控制多台用电设备,设备开关箱内的漏电保护器额定动作电流不得大于30MA,额定漏电动作时间不得大于 0.18 秒。施工现场配电箱内必须有专用的零线端子(N)、接地端子(PE)。
2.6 临时配电线路必须按规范架设,架空线必须采用绝缘导线,不得采用塑胶软线,不得成束架空敷设,也不得沿地面明敷设。
2.7 施工机具、车辆及人员,应与内、外电线路保持安全距离。达不到规范规定的最小距离时,必须采用可靠的防护措施。
2.8 配电系统必须实行分级配电。 现场内所有电闸箱的内部设臵必须符合有关规定,箱内电器必须可靠、完好,其选型、定值要符合有关规定,开关电器应标明用途。电闸箱内电器系统须统一式样、统一配制,箱体统一刷涂桔黄色,并按规定设臵围栏和防护棚,流动箱与上一级电闸箱的联接,采用外插联接方式。
2.9 独立的配电系统必须按部颁标准采用三相五线制的接零保护系统,非独立系统可根据现场的实际情况采取相应和、 的接零或接地保护方式。 各种电气设备和电力施工机械的金属外壳、 金属支架和底座必须按规定采取可靠的接零或接地保护。
2.10 在采用接地和接零保护方式的同时,必须设两级漏电保护装臵,实行分级保护,形成完整的保护系统。漏电保护装臵的选择应符合规定。
2.11 各种高大设施必须按规定装设避雷装臵。
2.12 电动工具的使用应符合国家标准的有关规定。工具的电源线、插头和插座应完好,电源线不得任意接长和调换, 工具的外绝缘应完好无损, 维修和保管应由专人负责。
2.13 施工现场的临时照明一般采用220V电源照明,结构施工时,应在定板施工中预埋线管,临时照明和动力电源应穿管布线,必须按规定装设灯具, 并在电源一侧加装漏电保护器。
2.14 电焊机应单独设开关。 电焊机外壳应做接零或接地保护。 施工现场内使用的所有电焊机必须加装电焊机角电保护器。电焊机一次线长度应小于 5 米,二次线长度应小于 30 米。接线应压接牢固,并安装可靠防护罩。焊把线应双线到位,不得借用金属管道、金属脚手架、轨道及结构钢筋作回路地线。焊把线无破损,绝缘良好。电焊机设臵地点应防潮、防雨、防砸。
3 、施工现场安全技术措施
3.1 施工组织设计中必须明确安全技术措施,否则不得施工。
3.2 施工现场应有排水沟,堆放材料要考虑消防车进入。
3.3 施工现场一切洞口、过道、出入口均应设臵有效的防护。
3.4 进入施工现场必须戴安全帽,禁止穿拖鞋或光脚,在无防护设施的高空施工时必须系安全带,严禁酒后操作。
3.5 加强以电、气焊作业,氧气、乙炔及其它易燃、易爆物的管理,氧气瓶与乙炔瓶的间距应大于 10 米,及时清除施焊点周围的易燃物,并设专人看火,备好消防用具,杜绝火灾事故的发生。
3.6 使用电气焊时要有操作证, 并清理好周围的易燃易爆物品, 配备好消防器材,并设专人看火。
3.7 梯子应经常检查是否牢固,安放靠梯时,其坡度不得超过50-70 度,梯顶端应固着在建筑物上,底脚应设防滑段,或者下边应有专人扶梯。
3.8 在梯子或脚手板上使用管钳进行管道及零件的安装时,须一手握住管子,一手握住钳柄操作,不可双手握钳柄,防止滑脱发生危险。
第七章、消防保卫措施
1 、消防管理
1)贯彻以“以防为主,防消结合”的消防方针,结合施工中的实际情况,加强领导,组织落实,建立防火责任制。建立消防、保卫制度,确保施工安全。作好施工现场平面管理,对易燃物品的存放要设管理专人负责保管,远离火源。
2)成立防火领导小组,实行逐级防火责任制。由项目经理任组长,安全员及责任工程师任组员,并配备消防干部,负责日常消防工作;成立义务*防队消**,并制定灭火作战计划,建立健全各岗位的防火管理制度、措施,并按要求上墙。
3)专(兼)职防火人员,要做好防火负责人的参谋,组织编制、制定、完善施工现场有关防火安全的规定、规章制度,对现场进行防火安全监督、检查,落实责任,解决隐患。
4)做好宣传教育工作,外协队伍入场前应进行三级教育,组织义务*防队消**员进行教育,使他们掌握防火常识,训练他们扑救初期小火的技术能力。
5)施工现场禁止非生产人员在现场住宿, 工程内住人应由现场防火负责人批准,并报消防监督机关备案,认真落实上海市消防局(1999)99 号文件精神。
6)在施工程地下室,不准住人和存放易燃、易爆物品。
2 、主要措施
1)施工现场、生活区,用明火必须上报保卫部。生火时不准用汽油、煤油等液体引火。在火炉附近不准堆放可燃物品,取暖火炉必须上报保卫部审批。
2) 施工中的电气设施的安装、维修,均由正式电工负责,照明线必须按规定正式架设,不准乱拉、乱接,库房照明灯不准超过100W,住人照明应用低压 36V。
3)电气焊作业,必须“三证” (操作证、上岗证、动火证)齐全,方可作业。用火证只在指定地点和时间内使用,严格落实上海市消防局(1994)66 号文件精神。
4)冬期施工使用电热器具,须有工程技术部门提供的安全技术资料,并经现场防火负责人同意,报公司保卫部审批。
5)应根据工程情况现场配备消防器材, 消防设施、 器材必须每年维修保养一次,不能使用过期的灭火器材,确保消防设施、器材灵敏、有效、好用。
6)现场消防栓、灭火器材四周3m之内不准堆放物品,不得埋压、圈占或挪作他用。
7)仓库、现场执行 24小时消防值班制度,配备足够消防器材不准设臵炉灶,不准吸烟,不准点油灯和蜡烛,不准任意拉电线,不准无关人员入库。
第八章、文明及环境保护措施
1 、文明施工
1)认真执行上海市建设工程《文明安全施工管理暂行规定》和《施工现场文明安全施工补充标准》,认真贯彻建筑法,结合工程实际,制定出环境保护、生活卫生管理技术措施,在施工全过程中严格控制,强化管理、确保实施。
2)各种材料码放位臵符合要求,码放高度应符合安全规定。施工现场责任区要分片包干,建全岗位责任制。
3)尽可能降低施工噪音,加强施工现场管理,合理组织施工,防止扰民。
4)对施工现场产生的污物、污水采取妥善处理措施。对施工产生的垃圾及时进行清扫、集中处理、集中搬运。施工人员在施工完毕后,须做到工完场清,保持现场清洁整齐。在施工人员中加强文明施工宣传, 培养良好的文明习惯, 树立当代建筑工人的文明形象。
2 、环境保护
1)使用环保确认无害的灭火器
灭火器一律采用环保确认无害的灭火器。
2)施工现场易燃、易爆、油品及化学品应储存在专用仓库、专用场地或专用储存室(柜)内。尽量减少油品、化学品的泄露现象,
3)最大限度防止施工现场火灾、爆炸的发生
(1)进行消防培训,增强消防意识。
(2)油库、化学品库配备一定数量的环保灭火器。4)固体废弃物实现分类管理,提高回收利用量
1)列出项目可回收利用的废弃物,提高回收利用量。
2)废弃物要及时收集并处理。生产生活垃圾必须倒在指定的垃圾堆放地进行消纳,施工垃圾做到每天清运。废弃物逐步实现资源化、无害化、减量化。设臵有毒有害固体废物的存放点(地面作防渗处理) ,并及时消纳。设臵可回收物分类存放点;设臵生活垃圾存放点。
5)项目经理部最大限度地节约水电能源
(1)项目要指派专人负责监督水电节约措施的实施,生活区和施工区各配电表和水表,每月统计水电的消耗。
(2)水电消耗量较大的工艺制定专项节能措施。

来源:机电天下微信公众号(id:mepbbs)整理,版权归原作者所有仅供交流学习如有侵权请联系作者删除!