鞭牛士 4月10日消息,今日,网易和暴雪的「复合」大戏终于告一段落,两者双双宣布将再次携手,将暴雪游戏重新带回国服。

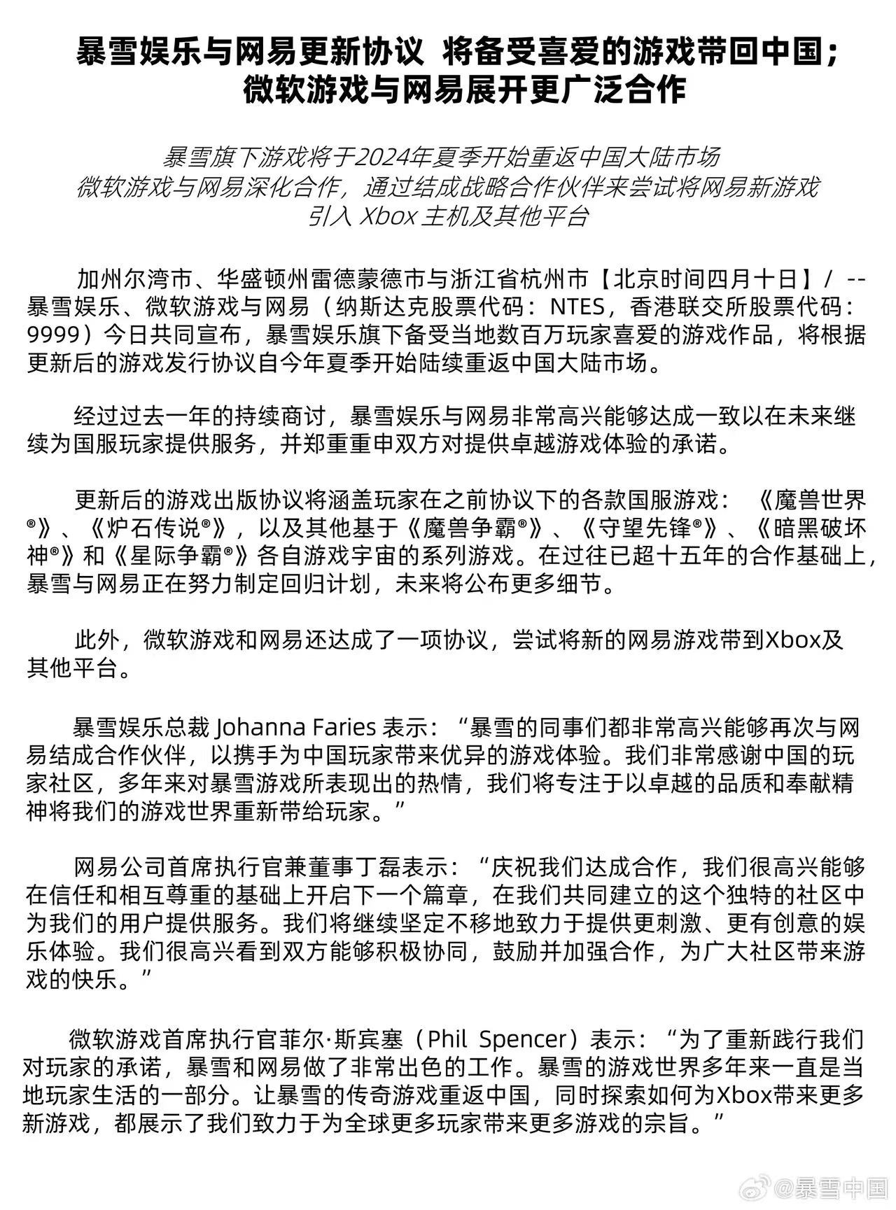
根据公告,暴雪娱乐旗下的游戏将根据更新后的发行协议自今年夏季开始陆续重返中国大陆市场。更新后的游戏出版协议将涵盖玩家在之前协议下的各款国服游戏: 《魔兽世界®》、《炉石传说®》,以及其他基于《魔兽争霸®》、《守望先锋®》、《暗黑破坏神®》和《星际争霸®》各自游戏宇宙的系列游戏。
暴雪与网易表示,正在努力制定回归计划,未来将公布更多细节。
对于暴雪此次重新回归国服,市场给予的热情并不是很高,最为直观的反应体现在股价走势上。

截止发稿,网易港股涨仅1%,美股4月9日收盘涨3.7%,盘后出现微跌。要知道,在昨日双方复合的消息传出后,港股一度大涨超4%。

在暴雪和网易微博官宣评论下方,尽管部分玩家表示愿意再次拥抱国服,但也有不少玩家对此次回归持有无感甚至抵触的心态。毕竟当初在网易努力挽留下,暴雪走的依然果断且决绝,这不仅伤害到了玩家的感情,也让玩家对双方未来是否能够长久合作抱有不确定性。
另一方面,在长达一年的复复合合磋商中,不少玩家早已失去了耐心,重新找到了新的游戏做为替代品。
据悉,网易与暴雪合作于2008年,彼时网易获得《魔兽世界》《星际争霸》等游戏的独家运营权;2022年11月,暴雪忽然宣布将于2023年1月23日结束与网易的合作。
丁磊曾在电话会议中表示,网易非常希望继续代理暴雪游戏,并为此付出非常多努力。但过去一段时间,整个谈判过程难度其实远超出网易方面的预期。对于一些涉及到可持续运营、和中国市场及玩家核心利益的关键性合作条款,动视暴雪的要求是不可接受的。