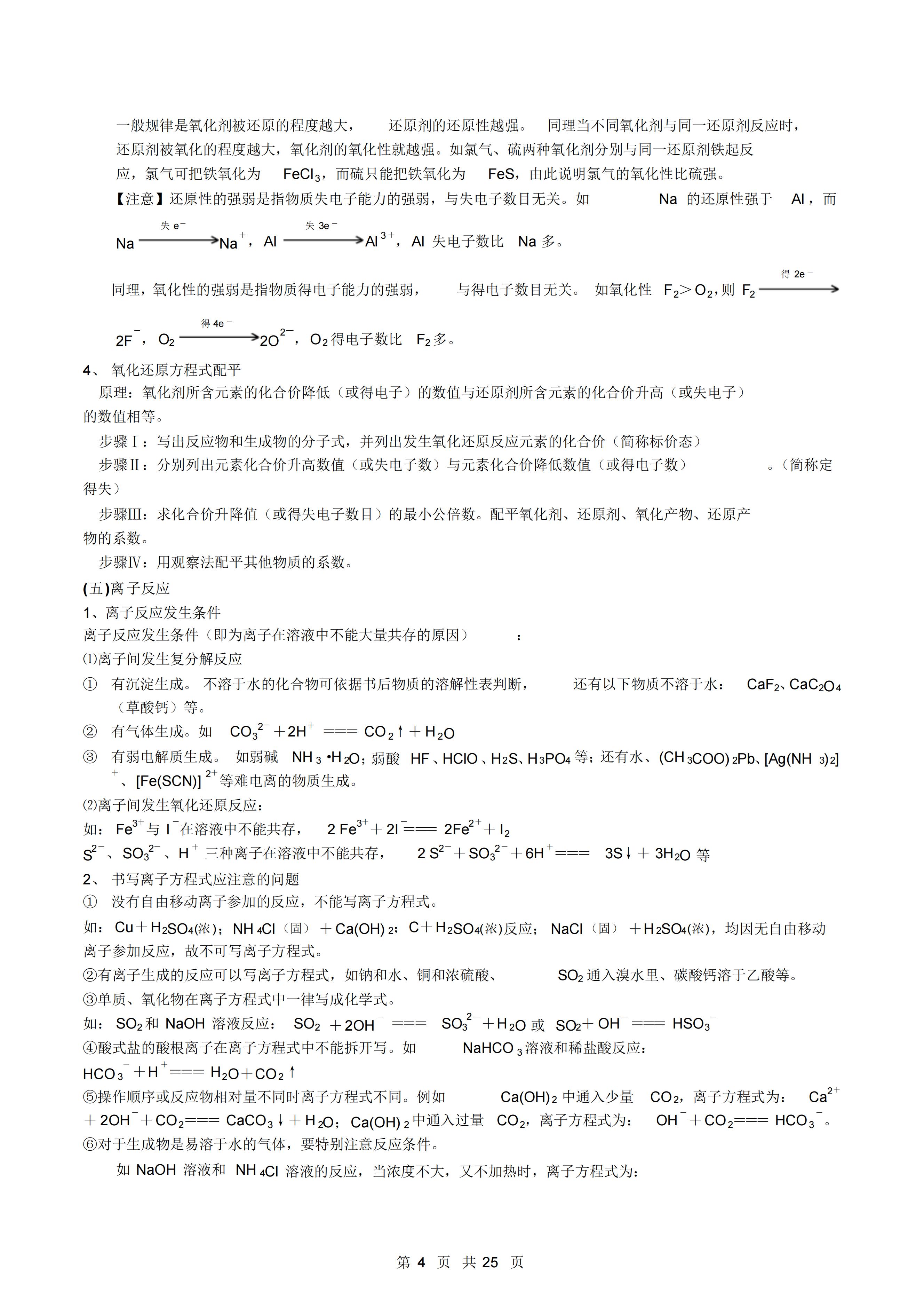
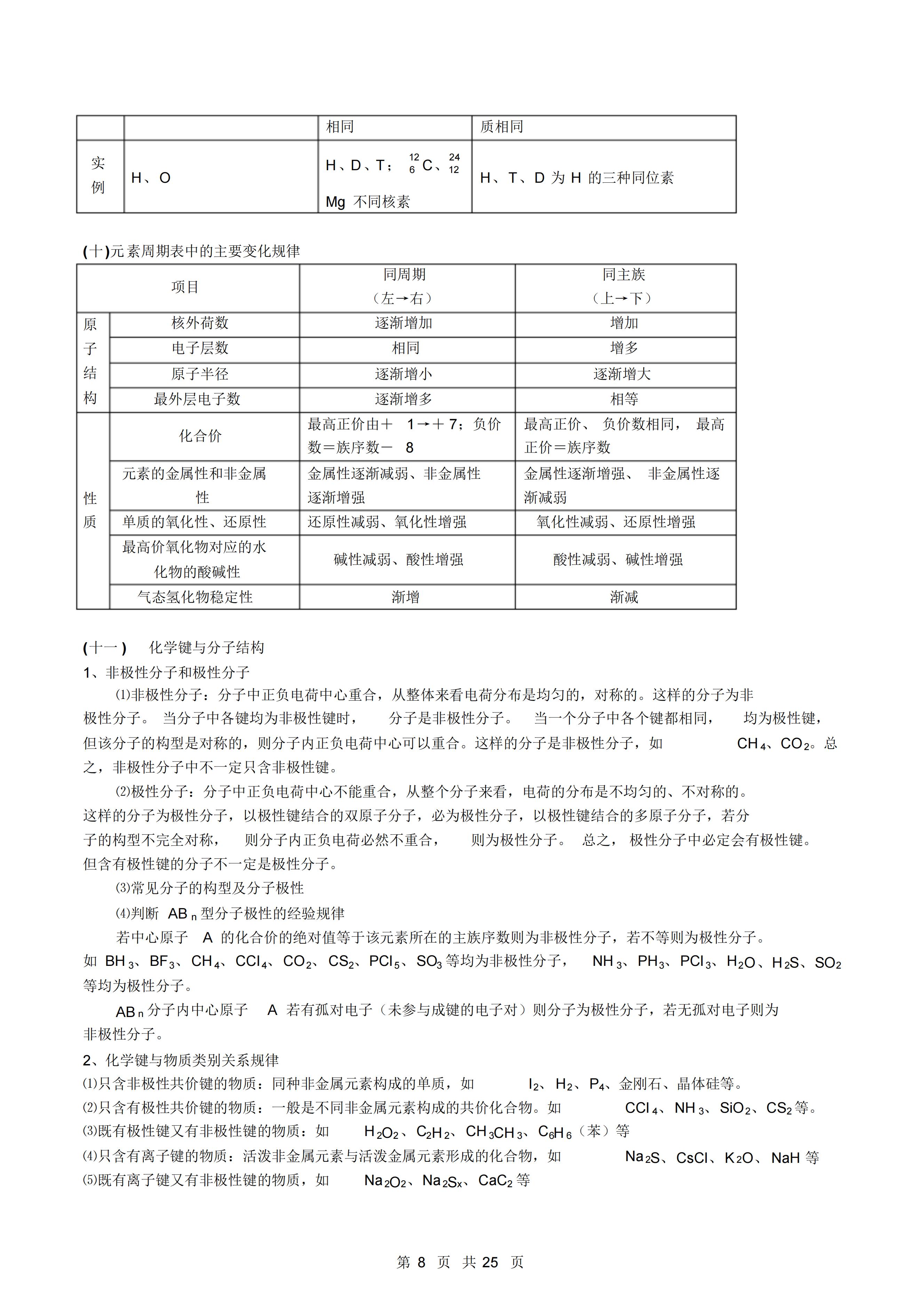
▶ 同学们和家长们应该都知道,高中化学一门十分重要的学科,文科和理科的结合体,且与生活息息相关,联系密切,也是让高中生十分感兴趣的一门学科,但是它性质较杂,知识点较散,规律繁多。那么要想学好这科,我们需要如何下手呢?
▶ 具体说来,高中化学学习特别重视基础,包括基础的元素周期律,化学方程式、化学反应的实质等内容知识都要记得滚瓜烂熟,因为这是解题最基本的保障。
▶ 知识点掌握后,就要专题过关与综合训练,也就是利用刷题来总结解题技巧,从实战中获取经验和答题熟练度,这是提高应试能力的必经过程!
▶ 所以,高中化学学习始终贯穿的就是知识的总结与落实,包括各类热点考点、重难点、易错点以及典型题型、速解法等内容的提炼与落实。就是知识的细化与框架化,对于容易遗忘的内容,可以根据这些来做强化和复习!
▶还没有掌握这份 高中化学:总复习知识点汇总(共25页)的同学可要好好努力了!
完整电子版获取方式 ↓
点击头像私信或评论关键词【化学65】,就可以领取啦~
学姐会持续为大家分享高中每个学科的提分小秘籍!







