啤酒战国策
前言:啤酒行业提价、中高端化、产能优化、费用提效、减亏、世界杯等关键词层出不穷,行业内外众说纷纭,板块关注度持续提升,年内大涨后亦回调明显。
站在当前时点,行业当前核心逻辑如何梳理?啤酒商业模式如何理解?行业短中长期发展空间和格局演变如何展望?行业整合末期已经确立,投资机会如何把握?
本篇报告旨在重点分析以下三个问题:
1、读懂啤酒:系统梳理啤酒行业的商业模式;
2、通晓古今:详细梳理中国啤酒格局演进史;
3、前瞻未来:中国啤酒市场未来空间、行业当下核心点与长期*局破**点。
本篇报告不仅是招商食品团队十多年啤酒研究精髓的传承,更是对行业最新变化的深度洞察及演进逻辑的严密思考。历时近一年,阅遍历史资料,走遍千山万水,百万字行业大综述浓缩,全国大范围行业调研提炼。
招商食品团队倾心之作,把脉千亿市场大空间机会,推荐阅读!
报告摘要
啤酒商业模式:快消博弈论,基地市场、渠道体系和产品结构三大维度是分析核心,也是决定利润水平的核心要点。啤酒行业因其产业链长、且涉及的渠道模式和终端体系较为复杂,啤酒行业各参与方的竞争与合作,都可谓是博弈论在消费品行业体现最充分的实战。我们提炼分析啤酒行业三大维度,一是基地市场,各家产商具有各自的核心省份市场,贡献其主要利润;二是产品结构,当前中国中低端啤酒占比达70%以上,价格带基本呈现出圣诞树形结构,结构升级正加速进行;三是销售渠道体系,当前现饮和非现饮各占据半壁江山。另外,行业产能利用率及成本效率也将影响行业利润水平。
行业空间:一杯沧海,拐点已至,升级驱动行业十年未来收入增长中枢在5%左右。中国啤酒行业当前产量4400万千升,占据全球20%产量以上,2013年后行业消费量进入饱和期,且对标成熟市场,中国人均消费量拐点已经到来。但当前行业升级趋势加速,未来行业的主要增长动力来自于产品结构升级带来的价格带提升,中国当前吨酒价格尚不足3000元/千升,具有充足结构升级空间,我们测算中国啤酒行业未来十年复合增长中枢在5%左右。
行业格局:啤酒战国策,从合纵春秋到硝烟战国,当前进入整合末期。中国啤酒行业从1980年代各地方和县大量兴建啤酒厂开始,可以划分为四个阶段。1)第一阶段(1980-1995年):春秋初期,诸侯并起;2)第二阶段(1996-2005年):春秋五霸形成,资本运作扩张;3)第三阶段(2006-2016年):战国七国割据;4)第四阶段(2017至今):整合末期,华润总量居首,百威英博和青啤占领高端,当前各家企业仍在坚守市场份额前提下,更多需要看重点市场格局的微观演变,绝对寡头未来5-10年有望逐步形成。
行业当下核心逻辑:存量博弈及成本推动,主要产商策略转变,行业利润率拐点已至,有望逐步改善。行业各家企业长期拉锯造成行业低利润率中国啤酒行业产量见顶回落,且份额长期拉锯背景下,包材等成本连续上涨,主要产商依靠低价抢量策略难以为继,竞争策略开始变化。产品结构升级将是行业利润率改善的主要支撑,产能优化将明显助力成本效率提升,辅以利润洼地市场减亏及费用理性投放等措施,行业利润率将有望逐步改善。
投资建议:推荐华润啤酒和重庆啤酒,关注青岛啤酒和燕京啤酒。行业底部拐点已经确认,行业净利润向上,板块短期高估值,建议股价回调中逐步买入行业优质标的。推荐具有最良好的市场基础和运营体系,且公司在中高端产品推进明显加速,不断弥补品牌短板,具备成为行业绝对龙头潜力的华润啤酒;推荐区域啤酒优质标的,且具有嘉士伯中国业务注入预期的重庆啤酒;在行业利润率改善期,关注具备业绩弹性潜力的青啤和燕京
风险提示:行业竞争加剧、成本波动、中高端化不及预期、食品安全风险等。


一、啤酒商业模式:快消博弈论
啤酒行业因其产业链长、且涉及的渠道模式和终端体系较为复杂,从产商间、产商与渠道间、产商与终端等多层关系看,啤酒行业各参与方的竞争与合作,都可谓是博弈论在消费品行业体现最充分的实践。
1.1 从行业各参与方看啤酒商业模式
啤酒行业各参与方:
- 啤酒产商之间的博弈:从合纵春秋到硝烟战国。中国啤酒行业从1980年代起至今经历30多年发展,初期各啤酒产商快速放量,95年起出现大量的兼并收购,05年前可称为“春秋”时期,形成几大霸主。05年至今可称为“战国”时期,基本形成了华润、百威、青啤、燕京和嘉士伯五强割据的状态,五大霸主不断博弈拉锯,且各自形成了基地市场、优势渠道和核心价格带。
- 产商与经销商之间的博弈:渠道杠杆,相生共赢,周转为王。啤酒行业属于快消行业,快速周转是商业模式的核心。啤酒产商通过渠道杠杆共同开发各家主要产商渠道体系模式各不相同。雪花采用典型深度分销模式,直控二批商;青啤在南方市场采用大商模式,而在北方市场更多采用深度分销模式,当前更加因地制宜;百威和嘉士伯作为外企代表,各地和各渠道操作模式不尽相同,既有采用深度分销制,也有大商模式,市场开拓由经销商主导;燕京沿承其起家及壮大的深度分销模式。当然,经销商对于产商而言存在着被对手翻盘的风险,而产商和经销商之间长期稳定合作的核心在于周转流畅,相生共赢。
- 产商-经销商与终端之间的博弈:前沿战线,步步为营。啤酒在现饮渠道对餐饮终端的依赖度较高,产商-经销商与终端之间的议价权牢牢被后者掌握,除给餐饮渠道高额的价差之外,锁店(排他性销售)、瓶盖费等众多方式均是各啤酒产商为争夺终端的高投入方式,在非现饮渠道亦是激烈的终端抢夺。终端作为各家产商最微观的操作前沿,步步为营,依靠不断积累打下市场基础。

1.2 啤酒商业模式分析三大维度
啤酒行业区域市场、价格带结构和渠道体系具有明显的行业特点,我们认为,分析啤酒行业的三大维度:即是从区域市场结构、价格带结构及渠道结构进行分析。分析过程中三大维度层层相扣,需要结合考虑。另外从全产业链视角而言,生产端成本结构和产能效率等要点亦需要关注。
1. 维度一:区域市场割据,利润池市场举足轻重
中国啤酒行业具有明显的区域市场割据特征。中国啤酒行业中各企业均具有优势基地市场,全国视角下看行业呈现区域市场格局特征,其原因在于啤酒当前受限于运输距离。这一方面在于包装(玻璃)重,造成单位运输成本高,在销售价格带低的情况下还面临回瓶问题,造成了销售半径的瓶颈,另一方面在于保鲜度要求,鲜啤酒(保质期7天以内)运输半径明显受到限制,而熟啤酒(巴氏杀菌)一般保质期可达6-12个月,此外纯生啤酒保证口感前提下,延长了保质期,但业内还有1个月的保鲜期指标,这是影响行业运输距离的重要原因。
基地市场贡献主要利润,对企业整体利润举足轻重。华润啤酒在四川、辽宁和安徽等市场市占率均达到60%以上,作为其利润池市场;青啤在山东、陕西;百威在福建和黑龙江;燕京在北京、内蒙和广西;嘉士伯在*疆新**、宁夏、重庆、云南即是如此。
利润池市场形成需具备两点:一是市场容量足够大(100万千升以上),二是区域市场龙头市占率足够高(至少40%以上)。全国产销量最大的山东市场即是青啤最典型的利润池市场,预计山东市场规模300万千升以上,青啤市占率达到75%以上,贡献青啤主要利润;而四川对于华润也即是如此,销售端预计170万千升市场规模,雪花市占率达到60%以上;但华润啤酒天津市占率达到40%以上,不过当地市场容量仅30万千升,难以形成利润支撑。

2. 维度二:价格带呈现“圣诞树”形,升级大势初起
价格带是分析啤酒格局另一重要维度,当前中国啤酒价格带基本呈现出圣诞树形结构。根据广泛草根调研总结,当前中国啤酒行业高档和超高档产品(终端价格10元以上)占比仅为10%,中高端产品(终端价格带6-10元)占比20%,主流价格带(终端价格3-5元)占比55-60%,基础低端产品(价格带3元以下)占比10-15%。
- 高端及超高端(10元以上):此价格带被百威英博、嘉士伯和喜力等外资旗下品牌牢牢掌握。内资华润近年推出脸谱,青啤推出奥古特、鸿运当头等产品剑指此价格带,但外资在高端的品牌和渠道体系运作上更为成熟,内资品牌仍需磨砺。
- 中高端(6-10元):未来主要升级价格带。当前各国内啤酒产商合力推动行业中高端化,6-10元价格带是主要发力方向。细分来看,6-8元是中端价格带,主要参与品牌包括华润的勇闯天涯,青啤的经典,燕京的清爽、鲜啤,嘉士伯的乐堡等;而8-10元作为中高端的头部价格带,作为重点卡位价格带,除各家产商推出的纯生产品(部分终端价格定位在10元以上),华润18年强势推出勇闯天涯Super X,青啤的经典1903,燕京推出的帝道和漓泉1998,百威英博旗下的哈啤冰纯,均体现各家企业对此价格带的重视,也指明未来行业的主要升级方向。
- 主流价格带(3-5元):当前主力价格带,已替代多数低端产品。此价格带作为当前主力价格带,百威英博旗下的哈啤清爽、华润的清爽、青岛大优、重啤88和重啤66等均处于此价格带,各家产商将继续推动产品价格带上移,未来行业结构有望形成橄榄型的结构。
- 低端(3元以下):已被大幅替代,当前占比小。低端产品主要是各区域性定位低端品牌,前期被主流价格带不断升级替代,当前此价格带占比已经非常小。
从酿造工艺看啤酒价格带:德式工艺VS美式工艺。就工业啤酒的产品工艺而言,德式工艺由于发酵时间更长,啤酒花及麦芽浓度更高,成本相应更高,对应更高端产品价格带,青岛啤酒即是德式工艺典型代表,而美式工艺发酵时间较短,口感更为淡爽,消费人群更普及,燕京啤酒是美式工艺典型代表。

3. 维度三:销售渠道体系反映行业议价权
由于啤酒行业同时涉及流通和直饮,渠道和终端依赖程度较高,分析啤酒商业模式的第一大重要维度即是深入分析其渠道结构体系。
行业渠道结构:即饮和流通渠道各占一半。啤酒行业由于同时涉及到现饮(餐饮和娱乐等)和非现饮(流通现代和传统渠道等)多个渠道,销售渠道体系在食品饮料乃至整体整体快消品行业都可谓最为复杂。结合各家主要产商渠道结构,行业销售餐饮渠道占比达到约40%、娱乐等其他现饮渠道占比约10%,现饮渠道总计占比约50%;流通渠道占比剩下的50%,其中KA渠道占比约10%,传统渠道占比达约40%。

产业链价值分配,终端高利润:餐饮终端高依赖,决定终端在产业链中获得高利润,获得一半以上的利润。由于啤酒现饮(餐饮、KTV、夜场等)渠道的终端抢占成为各家啤酒产商竞争的战线前沿,产商、渠道和终端的议价权在餐饮渠道基本由终端主导,除去产商和经销商支付的锁店等费用外,终端可获得产业链一半以上的利润。而在流通渠道,终端加价率在30%左右。一般经销商层面毛利率水平在10-15%(各家产商和各种产品或有一定差别),商业模式主要依靠周转效率。

总结:以上所述市场结构、产品结构和渠道结构是分析啤酒行业商业模式最为重要的三大维度,也是分析各家企业利润率提升的衡量指标,我们认为行业利润率是由以下三个方面综合的系统结果:稳定的利润池市场、高端化的产品结构和理性的渠道开发投放(产商具有一定议价权)。
4. 其他要点:包材占成本比重高,产能利用率影响盈利
啤酒包装成本占比高,青啤包装占比达一半。啤酒行业的成本构成中,以青啤为例,包材成本占据约一半,大麦、啤酒花、大米和水等原材料占比约20%,制造费用占比同样约20%,人工及其他成本占据10%。相较青啤,燕京的包装成本预计在1/3,原因在于燕京的产品结构中低端占比更多,回瓶和塑筐循环使用,而高端纸箱啤酒则不需要回瓶和回箱。由于啤酒包材占成本比重高,包材成本变动对啤酒行业成本压力的影响,近两年包材、燃料、大麦等普遍上涨,成为本次行业提价的直接推动诱因。


产能利用率提升是行业利润改善的一大关键。啤酒受限于运输半径,在市场周边建立产能必不可少,属重资产行业。产能利用率关系折旧、人工费用等摊销,一般单一30-40万吨产能固定成本高达8000万-1亿元。行业产能利用率在11年后连续下降,当前仅在60%多。由于涉及到员工安置、税收等因素,关厂并非易事,前几年主要啤酒产商并未实施明显关厂(华润在17年整合7家产能),仅有市场化机制的嘉士伯前几年连续关闭产能。若未来能够推进产能优化,产能利用率提升将会带来盈利的提升(不过会存在短期的一次性费用影响)。未来行业的产能优化进度有望推进。另外值得注意的是,随着中高端啤酒占比提升,影响运费和回瓶等成本制约因素减少,辐射全国的百万吨级别的大厂有望不断投产,附近小厂关闭带来的产能整合也有望带来生产效率的提升,而且高端产品的淡旺季区别相对更小,对产能利用率的整体提升具有促进作用。

二、一杯沧海:拐点已至,升级驱动
2.1 拐点已至:4500万千升消费量见顶回落
横向对比:中国啤酒产量已是世界最大,接近世界啤酒产量25%。中国啤酒行业从1990年代快速放量,于1999年超过2000万千升,在各家啤酒企业产商以份额争夺和放量为主导的诉求下,2008年超过4000万千升,2017年全球啤酒产量约1.8亿千升,中国产量占世界产量24%,成为全球最大啤酒生产国。其他主要啤酒生产国包括美国(产量约2200万千升)、巴西(产量约1300万千升)、德国(产量接近1000万千升)等。
拐点已至:13年前20年快速放量,中国啤酒产量13年触及4500万千升后见顶回落。在经历行业发展前期和整合初期的快速量增,中国啤酒产量从90年代初不足1000万千升,增长至2013年达到了5000万千升,之后数年逐步回落,17年产量4402万千升,在消费复苏大背景下跌幅收窄,产量逐步企稳。关于啤酒产量在13年之后回落的原因,我们认为主要是以下三点:(1)啤酒消费习惯的改变,消费者饮酒习惯从豪饮逐步向品质追求变化,供给继续放量无法获得有效地需求承接,品质追求过程与中国人口结构相关;(2)替代性饮品推陈出新,近年来预调鸡尾酒的兴起、以及酒精替代饮料的创新不断加速,对年轻消费者的啤酒消费产生分流;(3)13年之后数年消费低迷,在经济换挡期,消费增速连续放缓,消费端的低迷给啤酒消费带来一定压力,叠加供给侧改革等因素影响,产量连续收缩。



对标成熟市场:全球主要市场啤酒人均消费量均出现过拐点。纵观全球主要啤酒消费市场啤酒人均消费量历史趋势可以发现,在人均GDP达到1万美元前后,啤酒人均消费量均出现回落,行业增长逻辑主要由“量增”转为“质升”(日本在1981年人均GDP突破1万美元后数年仍有明显提升,与1986-1991年“平成景气”资本泡沫化期间消费刺激有明显关系)。但90年*开代**始,发达国家啤酒市场总体发展均开始徘徊不前,人均消费量冲高回落。中国啤酒人均消费量当前约33kg,在当前人口拐点及消费习惯改变背景下,我们预计中国人均啤酒消费量拐点已经接开始演绎。

中国啤酒消费量未来展望:未来数年维持在4000-4500万千升区间。结合上述中国啤酒行业现状和国际对比国际,我们认为中国啤酒行业量增的时代已经过去。除以上阐述各点之外,当前各家主要产商在逐步增加利润诉求导向下,低利用率产能关闭和整合也会造成行业产量的进一步回落。消费端小瓶化趋势渐显,特别是在南方福建、广东等南方市场,330ml和310ml的小瓶装酒已开始逐步替代500ml标准瓶,听装酒消费也将逐步成为趋势(需要注意听装啤酒的盈利能力明显高于其他啤酒),这均将造成啤酒消费量逐步回落。但是,中国人口结构变化是长期逐步的过程,预计短期内人均啤酒消费量趋稳,人口基数稳定背景下,啤酒产量预计料将大幅下滑。综合上述,我们认为中国啤酒产量在未来数年将维持在4000-4500万千升区间。
2.2 升级驱动:价格带提升是未来行业增长的主动力
结构升级驱动增长:中高端时*开代**启,价格带提升将是未来数年行业空间打开的主要逻辑。中国啤酒行业近年来消费量连续下滑,但结构升级却在不断推进,成为行业增长的主要动力,这一方面是消费端在消费习惯改变,当前进入产品结构加速往上提升时代,中高端啤酒增速明显快于整体,另一方面是啤酒产商在存量博弈中,多年低价抢量拉锯在成本推动下难以为继,竞争策略开始变化,主要发力推动产品结构升级。根据Euromonitor数据统计,中国中高档啤酒(Euromonitor终端统计价格7元及以上/L)占比已从2003年的30%提升至2017年的60.9%。未来在消费者中高档消费偏好加速,以及啤酒产商主推下,我们预计中高档啤酒的占比仍将进一步提升。

中国吨酒价格:当前仅接近3000元/千升,具有充足提升空间。根据主要啤酒产商收入及产量测算,中国啤酒行业当前出厂吨酒价格仅3000元/千升不到(测算额为2900多元/千升),对比世界主要发达国家和地区,美国吨酒价格达到8000元/千升,日本吨酒价格更是达到了10000元/千升以上,仅以亚太地区整体来看,吨酒价格也达到4300元/千升。结合中国当前啤酒消费习惯中高端化加速进程,以及各家啤酒产商的大力推动,中国啤酒行业吨酒价格具备明显提升空间。

2.3 行业空间:有望看2000亿元,未来十年5%左右复合增长
行业规模测算:出厂口径约1200亿元,结构升级带动有望达2000亿元。在当前吨酒价格不足3000元/千升,及产量4400万千升背景下,中国啤酒行业当前行业规模预计在1200亿元左右。中国当前中低档啤酒(终端价格5元以下)占比仍达60%以上,在中高端化明显加速的过程中,未来行业产品结构有望逐步从“圣诞树型”向“橄榄球型”转变,推动吨酒价格的提升,进而成为行业扩容的主要推动力。对于行业空间测算,我们按以下进行分析:
(1)行业未来5-8年吨酒价格提升至4000元/千升,行业消费量按照4000万千升测算,行业空间达到1600亿元,行业未来5-8年CAGR为4-6%。
(2)在乐观预期下,行业未来10年有望对标百威英博目前在中国(乃至亚太地区)的吨酒价格5000元/千升,行业消费量逐步回落至4000万千升左右,行业空间有望达到2000亿元。按此测算,行业未来10年CAGR为5%。
结合当前行业消费升级趋势及测算,我们认为行业未来增速将在5%左右,十年后有望逐步达到2000亿左右市场规模。


三、啤酒战国策:大浪淘沙,合纵连横
本部分从中国啤酒行业整体格局和企业微观运营两方面互为印证,研究企业的发展战略及相互借鉴学习的历史,有助于理解行业竞争现状及未来态势。
3.1 中国啤酒演进史:从春秋到战国
中国啤酒行业从1980年代各地方和县大量兴建啤酒厂开始,整体可以分为两个阶段:05年以前是春秋时期,05年至今是战国时期,其中两个时期各自又可细分为前后期。我国啤酒行业成长期始自1990年,之前10年是导入期,大众消费者开始有机会喝到啤酒,90年代则是产能热投时期,包括外资啤酒在内都大力开拓中国市场,其中又以93年青岛啤酒香港上市、97年燕京啤酒深圳上市引起资本市场关注。成长阶段上,我们认为中国啤酒业走过成长中段,以2005年为分界,前半阶段是春秋时期,青啤、燕京、雪花相继称霸,后半阶段是战国时期,尤其放眼全球视角在英博收购A-B(百威母公司)后,战国争雄之势更为明显,这一时期的竞争也不仅限于单纯的敌对性竞争,而是更为微妙的竞合。至于1980年改革开放以前的啤酒历史,我们认为基本可以划为萌芽阶段,并未形成规模工业化生产,中国啤酒历史研究基本以1980年代为起点即可。
- 第一阶段(1980-1995年):春秋初期,诸侯并起。1980年代全国各地开始兴建啤酒厂,90年代燕京啤酒定位大众消费者,创新产品,采取市场化销售模式,迅猛发展,1996年超越青啤夺得第一,并保持到2000年。
- 第二阶段(1996-2005年):春秋五霸形成,资本运作扩张。1996年青啤被燕京超越所刺激,调整人事,彭作义展开全国性大规模收购布局,2000年重回第一,但受累债务负担和收购子公司亏损严重,金志国上任后不得不将战略从扩张转型为整合,第一位置保持到2006年。华润集团与SAB实现合资,从沈阳开始全国扩张,2002年前实行多品牌策略,2002年后进行品牌整合,着力打造雪花品牌,2006年超越青啤成为销量第一并保持至今。另外,2005年前后行业并购达到高潮,百万千升级企业哈尔滨啤酒、雪津啤酒先后被AB、英博高价收购。
- 第三阶段(2006-2016年):战国割据,CR5拉锯。2005年之后,金星、重啤、珠江、金威等区域市场龙头地位受到侵扰,开始对外新建扩张,市场集中度提高到新阶段,战国争雄之势已现,第一和第二集团格局清晰。从10年开始,嘉士伯连续三次增持重庆啤酒,将重庆啤酒完全控股;另外,华润雪花13年斥资54亿元收购金威啤酒。随着行业整合深度进行,CR5市占率加速提升至80%以上,原属于第二集团的金星和珠江空间不断被CR5挤压,行业进入CR5拉锯时期。
- 第四阶段(2017至今):整合末期,短中期先看净利率改善,终极格局仍在推演。当前看行业入场券已由CR5瓜分完毕,经历了前面数年的持续拉锯之后,存量博弈下,成本推动各家产商低价抢量的策略难以为继,由“量增”的诉求改向“利升”转变,行业高端化驱动,及主要产商关厂思路打开,行业的常态有望从过去低盈利的“旧均衡”转向成为盈利能力恢复的“新均衡”。行业最终格局的形成,在CR5之间并购期待性不高的背景下,我们认为仍需要时间推演,未来5-10年有望逐步形成。


3.2 战国七雄:CR5+2的前世今生
(1)雪花:资本运作与管理整合高手
1993-2002:低调扩张,蘑菇战略,曾被认为是第二个中策。华润雪花在外资汹涌而入又迅速退潮的时期进入啤酒市场,曾被市场认为是又一个香港中策(曾在90年代初通过连续收购中国啤酒厂,在百慕大注册“中国啤酒控股公司”,并在加拿大多伦多招股上市成功,后又退出啤酒行业),但SAB也在中国市场的吸引力下与华润签订了唯一一个不控股的合作项目。资本优势和行业经验具有先发优势,使华润雪花一开始就做好了全面布局的规划,又有足够的投入攻打目标市场。作为一个成立晚又没有品牌的企业,公司在该阶段在前董事长王群的带领下,一直低调地进行扩张,用蘑菇状发展的思路,收购并强力扶持当地品牌做到区域第一。
2002-2007:品牌整合,聚猫成虎。自2002年起,公司开始对旗下品牌加强整合,重点打造全国性品牌雪花,在央视及各地方投放大量广告,并在子公司纷纷建造专产雪花的生产线,逐步替换当地品牌,甚至在四川基础很好的蓝剑品牌都舍得雪藏。公司在区域控制的基础上,有效的实现了雪花品牌的打造,其占总产量的比例应经从03年的33%提高到85%,2007年雪花甚至超越百威bud light成为全球销量第一的单品,公司也实现了聚区域的猫成长为凶猛的虎,2006年一举超越青啤成为产销量全国第一。
2008至今:行业霸主,剥离聚焦。华润进一步通过并购扩大自己的版图,12年销量达到1000万千升级别,13年进一步斥资54亿收购金威,在行业销量拐点期,公司的兼并布局也告一段落。15年华润创业下的非酒精业务(包装饮用水怡宝、零售、食品等)剥离,上市平台聚焦啤酒业务,更名华润啤酒。16年初,由于百威英博收购SAB Miller,华润集团回购SAB 旗下雪花啤酒49%股权。
2018年联手喜力,强强联合。2018年8月,华润啤酒直接控股股东华润集团(啤酒)有限公司(简称CBL,为华润创业全资子公司)公告,已与喜力集团签订主要条款清单,以约243.5亿港元对价向喜力集团配售发行40%股份,同时华润创业以4.64亿欧元购买喜力集团0.9%股权。战略框架合作包括:喜力在中国内地、香港和澳门商标许可权与华润融合协议,以及支持雪花品牌的国际化,并对喜力集团的其他高端品牌使用权作出规定。本次华润啤酒与喜力集团在此层面达成战略合作,意义更大于前期收购喜力中国业务的传闻,此举将加速华润高端化进程,也将加速完善华润产品体系和国际化进程,对中国啤酒行业高端化进程和整合亦将产生推动。

战略总结:资本与整合是雪花持续的竞争优势,品牌升级之困加速突围。华润雪花凭借资本和整合优势,06年之后在产销量上与青啤燕京进一步拉开差距,但由于雪花的价格档次太低。雪花啤酒一直定位在“周转箱酒的高端和纸箱酒的低端”,实际则更低,与不少区域性中小品牌均处在2元/瓶的价位。公司于10年前后在低端市场已经取得良好的品牌形象,却也将自己桎梏在这一层次。2009年公司推出雪花纯生、雪花特级啤酒,正式向高端进军,同时成立高端产品营销团队,渠道独立运作,在优势区域展开。公司的一系列措施可说是相当到位,但品牌升级需要一定时间,不过雪花强力的推广战术使其在近年中高端产品占比不断提升。14年试水推出超高端脸谱系列,主攻15元价格带,在资源集中推动下取得一定增长,但超高端价格带品牌拉力仍需观察。18年聚集资源推出勇闯天涯SuperX主攻8-10元价格带,方向更加清晰和务实。当前华润与喜力合作,我们认为将大幅助力华润在高端产品中的市场竞争。

(2)百威英博:全球霸主,外资品牌扛旗者
AB英博:全球视角下的中国市场布局。自2008年底英博收购AB后,AB英博在全球的市场份额达到25%,在中国权益产量也达到616万千升,在出售青啤27%的股权后,其权益产量仍排在第三位,当前权益产量预计在750万吨。
1)连续布局及收购东北、南方等优势市场。英博在08年收购前基本布局在江浙沪长三角至广东珠三角的沿海一线发达地区,早在1990年代,英特布尔(06年与美洲饮料整合到英博前)已经布局南京金陵啤酒和KK啤酒,之后02年投入1.6亿元持有珠江啤酒24%股份,后又多次增持,在08年AB英博持有珠江啤酒股份已达25.6%,15年通过定增增持至29.99%,保持在要约收购30%比例之下。此外,英博06年58.9亿高价收购雪津啤酒100%股权,奠定东南优势地位。AB则布点武汉,百威啤酒覆盖在主要发达城市,并于04年收购东北哈啤,区域上具有互补性。08年AB纳入英博系后,14年收购吉林金士百啤酒,全国市场布局及产品体系完善。
2)全产品线竞争模式基本确立。08年并购后高端以50%份额的百威为主导,引入科罗娜、时代等,百威在武汉、佛山、唐山的产能分别达到40万吨,福建莆田150万吨超大产能18年开始运营。主流则以哈尔滨啤酒为全国品牌,加大广告和地面投入,东北以外的产能由百威的工厂生产,原英博扶持的雪津品牌则被放至东南地区性品牌,其他地区性品牌则要逐步整合。
全球体系整合突出,高端产品绝对霸主地位。在08年英博收购百威阶段,英博为偿还收购AB的债务,采取一系列成本节约的手段并在全球出售部分业务,人事变动和文化整合波动较大。但百威英博进一步于13年收购墨西哥最大啤酒产商莫德罗(旗下拥有知名科罗娜品牌)和15年收购SAB Miller后,全球霸主地位奠定,产品系列全球整合突出能力进一步体现,国内全国性品牌(百威、哈尔滨啤酒)和地区性品牌(雪津、金士百等)外,进口的科罗娜、教士和福佳白等品牌在国内高速增长。但百威英博的企业文化能否深耕于中国销售环境,是百威体系的一大不确定因素。

(3) 青啤:从做强做大到沿黄战略
1996-2001:恍然梦醒,奋起追赶。青啤成立于1903年,作为中国高端啤酒代表,出口美国市场比定位大众的AB产品还要更高。青啤在1996年以前带有沉重的官僚病,只管生产,安于现状,1993年上市募资却未进行有效的扩张,资金利用率极低。1996年是青啤的转折点,被燕京从销量第一宝座拉下,大大刺激了青啤的团队及政府股东,恍然梦醒后人事调整,并首次成立销售公司,董事长李桂荣和总经理彭作义走马上任,拉开了全国范围收购兼并的大幕,到2000年产销量终于夺回第一。但收购兼并中青啤也出现了若干问题:1)不看品质盲目收购,收购的往往是一些几近破产清算的亏损企业,收购价格虽说不高,但后续持续投入惊人;2)收购标的规模参差不齐,平均规模不及燕京和华润的收购标的;3)自恃品牌,以为一贴就灵,在收购扬州啤酒后随即贴上青啤标签,结果市场不认可;4)自贬身价,在整合青岛市场时为争夺崂山啤酒市场,不断降低青啤产品档次(推出框装甚至袋装青啤,最低价从2.8元降低到1.2元),导致青啤品牌形象受损;5)扩张过快,消化不良,导致被收购企业亏损局面未能改观,企业负债率持续上升。
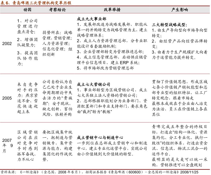
2001-2011:战略转型,做强做大。2001年公司不得不宣布放慢收购速度,在金志国上任总经理后,公司战略作出重大调整,从“做大做强”转型为“做强做大”,并实行一系列内部机制变革,逐个整合改造甚至关停部分收购的企业。青啤先后三次进行机构管理变革,完成专业化运作平台的建设。第一次变革是对彭作义时代快速并购扩张后消化整合的需要,第二次是迫于竞争对手快速扩张的需要,第三次是主动的、彻底的变革,至此公司的管理架构得到树立成型,这也是公司未来走向真正国际化所需的必要条件。青啤的三次变革,变革脉络与逻辑非常清晰,按金志国的说法,首先是对青啤文化、习惯、意识做全面盘点,在青啤文化中植入变革的基因;其次是根据当时青啤的实际承受能力,做局部性变革,最后完成一次脱胎换骨的大手术。

2012至今:市场丢失,整顿河山。在后金志国时代,青啤在广东、浙江等南方市场连连下滑,除山东和陕西外的第三大利润池市场广东丢失。当前新董事长黄克兴18年新近履新背景下,公司提出了“提速沿黄、提振沿海、解放沿江”战略,在黄河沿线甘肃、陕西、山西、冀南、河南和山东连成一线,东部一线从东北到海南调整,两湖、江西和安徽等市场亏损改善,在保证市场份额前提下,加大对利润提升的考核。
青啤渠道模式:深度分销与大客户模式的抉择。公司的渠道模式与燕京优势区域排他性控制、与雪花的强力买断渠道经营有所不同,青啤北方主要推行深度分销,青啤华南推大客户模式。
- 1)深度分销模式:内部对前销售老总陆文金的深度分销模式评价不错,认为青岛本部在全公司利润占比节节攀升,陆功不可没,而一线业务人员则更多的是抱怨每天花大量时间填业务推进表。青啤的人自豪地称华润的深度分销就是学自青啤,华润一线业务人员的工作强度也很高,它的模式我们认为也可能是向外资跨国公司学的,外资公司比如嘉里粮油等,在这方面的体系其实挺完备的。
- 2)大客户模式:大客户的优势在于利用客户的资金实力、社会背景,能够快速有力地进入各类终端,资金回笼速度也快,青啤在华南最大的大客户已经达到10万吨的规模,走夜场的小瓶装啤酒即是全部交给了一位大客户推广,不但在深圳市场占据了70%份额,在全国各地也积极推广。严旭的大客户制从珠江啤酒搬过来,而珠江的大客户制后来因为缺乏置换新鲜血液而日渐老化;我们认为,青啤也会向原先的合作伙伴美国AB公司学习,AB公司的大客户模式可谓非常纯熟,有些大客户已经是两三代人一直做AB的代理商。青啤华南的大客户制也在矛盾中不断修正前行,比如之前有的大客户曾跳过销售公司直接向生产企业进货,公司需要动真格的对这些客户进行惩罚。
- 3)模式的选择:大客户制与深度分销制因地制宜。国内更主流的趋势是走深度分销模式,因为大客户模式下,一旦客户变大,就容易有惰性,尾大不掉,而深度分销更利于企业直接把控终端,增进企业对消费需求的敏感度。青啤经历了深度分销和大客户制的不断探索后,当前更多选择因地制宜地开发经销商,提倡经销商拥有终端资源,而非简单分销给分销商。
青岛啤酒股权演变史:复星20%股权由何而来?影响几何?2017年12月朝日持有20%股权转让给复星集团,市场广为关注。对于此部分股权历史演变,可谓是不断演变,青岛啤酒1993年A+H股上市,AB(百威品牌母公司)港股持股比例达到27%,大股东青岛国资委仅持股30%,当时协议AB不能进一步增持,且将其中7%股权的投票权交给青岛市国资委,以保证其控制权。在2008年英博并购百威后,由于反垄断及现金流原因,百威英博不能不退出青啤体系,其中20%股权转让给朝日啤酒,朝日啤酒在战略持股后将其中国业务不断整合入青岛啤酒,2017年底再转让给复星集团。复星战略投资青啤最大展望在于其是否能推动公司改革及员工股权激励方案。
(4) 燕京啤酒:市场化成就一代霸主,高端化进程成当下核心
市场意识是燕京啤酒在成长初期赢得先机的关键。1996年之前在青岛啤酒还处于计划经济意识占主导的时候,燕京啤酒在李福成带领下以深入市场调查,产品创新,渠道建设及不等不靠不拖的高效决策获得了高速成长。
- 准确的产品定位:燕京针对当时国内大众对啤酒需求旺盛,而供应主要面向高端市场的状态,定位于普通大众消费品,不断改进工艺降低成本,以较高的性价比获得大众认可;1994年,公司又率先推出适应消费者口味需求的扎啤、11度清爽型啤酒, 2004年7月清爽型啤酒改进包装,准确把握了消费市场的趋势。
- 胡同战术奠定渠道优势:燕京创业期大众对啤酒更看重拥有而非品牌,但销售渠道一直为地方糖酒公司垄断,燕京啤酒在李福成带领下率先脱离糖酒公司,自力更生,以三轮车送货到户的胡同战术,与上千家小经销商签订供货合同,实现原始的深度分销模式,从而建立牢固的市场网络,这一点也为燕京积累了持续建设渠道优势的经验;
- 理性的价格策略:在北京市场已有北京啤酒等知名品牌的基础上,公司先降价挤占竞争对手市场份额、获取垄断地位,后逐步提价获取利润,这是比较合适的市场化手段;2008年,公司在垄断优势强的地区实现全面提价10%,仍保持销量的稳定增长。2010年元月,公司再次提价,北京地区燕京普通瓶装啤酒价格涨幅10%。整体上来说,燕京啤酒的吨价不高,尤其在北京,公司在于给经销商更多的让利,让他们保持对自己的忠诚。
- 品牌代言让公司品牌更具亲和力。旗下广西漓泉最早开始找代言人,而且都是非常时尚的人物,从袁立到朱茵、张惠妹、李玟;主品牌燕京请的是影帝陈宝国等代言;福建惠泉前几年是陈忠和,现在是水上运动奥运冠军杨文军,都是福建人;广东燕京请的是著名主持人胡一虎。每地一策,增进了品牌的亲和力。
稳健的扩张策略是燕京啤酒壮大期,始终保持快速增长和良好盈利能力的关键。燕京啤酒在壮大期向外埠市场拓展,采取直接建厂和兼并收购并行,公司对外扩张一直保持严格的政策,对收购企业的管理整合也相当成功。
- 坚持严格的扩张条件。公司在对外扩张时严格坚持5条原则,保证了新增公司有较大的规模、优良的水质和良好的盈利能力,并便于管理,公司每一次外扩基本能保持规模和盈利的跃升。
- 水知道答案。啤酒关键在于口感和品牌,口感关键在于酿酒之水。燕京啤酒全国扩张时提出五条原则,第二条便是当地要有很好的水质,所以燕京在过去十年的扩张是稳健并卓有成效的,而竞争对手如青啤、雪花在全国扩张时更看重布局,对水质的重视稍放于其次。燕京旗下公司水质在业内处于领先水平,不论是总部、漓泉、雪鹿,还是湖南燕京、浙江仙都、广西玉林等地,都有极佳的水质支撑。
- 有效管理和整合外部企业。对于收购的公司,燕京以当时总部的工艺质量水平为标准,在产品结构、原材料、节能降耗、工艺设备等方面改造所收购企业,如无名、襄樊、赤峰公司等。整合方面燕京提出的五统一、一独立原则是国内啤酒行业较早的成功经验,青啤在2001年后的整合期也有类似的措施。
产品高端化进程成当下核心,不断推进价格带提升。燕京啤酒由于产品结构中,低端产品占比达到70%以上,吨酒价格仅在2500元/千升出头,明显低于行业平均吨酒价格。燕京中高端化趋势在近年加速,广西漓泉旗下的1998中高端产品销售突出,北京地区今年也推出了帝道,主打9元价格带,与6-7元的鲜啤、8元的纯生,形成中高端价格带群。

(5) 嘉士伯:另辟蹊径成为西部王
嘉士伯打造西域版图。2003年,嘉士伯先全资收购了原昆明啤酒厂,又拿下了云南最大的啤酒集团大理啤酒,奠定云南市场格局。一年后,嘉士伯和*藏西**发展各出资3.8亿元重组原拉萨啤酒厂,成立*藏西**拉萨啤酒有限公司(16年转入给深圳金脉青枫投资管理公司);随后,嘉士伯挥师入甘,合资兰州黄河旗下兰州、天水、青海、酒泉的啤酒厂各50%的股份;06年,嘉士伯与西夏啤酒合资成立宁夏西夏嘉酿啤酒有限公司,其中嘉士伯以现金方式在新公司中控股70%。嘉士伯西部战略核心重啤的收购分为三个阶段,早在2003年,重庆啤酒已将17.46%的国有股权出售给英国啤酒生产商纽卡斯尔,5年后,嘉士伯通过收购纽卡斯尔获得此等股权。10年又增持重啤,嘉士伯总计持有重庆啤酒29.25%的股权,跃升为第一大股东,第二大股东重庆啤酒集团仍持有重庆啤酒剩余20%股权。13年,嘉士伯通过部分要约收购,出资29亿元受让包括重庆啤酒集团股东在内持有重庆啤酒30.29%的股权,从而持股重庆啤酒60%,成为重庆啤酒的绝对控股股东,一年后,嘉士伯以15.6亿元收购了重庆啤酒集团资产管理公司100%股权。2015年,嘉士伯以5.59亿元全股收购*疆新**乌苏啤酒。连续落子云南、*藏西**、*疆新**、甘肃、宁夏和重庆等市场后,嘉士伯的西域版图形成。西部市场竞争少,产品价格相对较高,嘉士伯的整体利润率达到两位数,但西部市场体量相对有限。

嘉士伯整顿期带来的市场化操作。嘉士伯年报显示,截至2014年,嘉士伯在中国已有44家啤酒厂,在西部拥有高达55%的市场份额。但随之而来的整合是嘉士伯一直考虑的问题,市场化操作下,嘉士伯17年年报显示中国产能仅为25家,总共关厂19家,达到了产能优化效果。
重庆啤酒:从第二集团整合入嘉士伯体系,产品高端化和产能优化的行业标杆。从90年代末开始,重庆啤酒国内资本和规模扩张的行业趋势和大本营遭到华润雪花攻击的背景下,迈出了四大步骤:
1)整合周边市场。重啤在自己成熟市场四川、重庆、贵州西南三省市持续并购了11家啤酒公司,完成了在西南地区的战略布局。
2)进军全国市场。从2001年开始,重啤提出“走出夔门、沿长江一线发展”的战略,半年内拿下湖南国人、江苏天目湖、浙江大梁山等地三家较大规模的啤酒厂;接着涉足华南、中原、华北市场。目前,重庆啤酒已经形成西南、湖南、浙江、江苏、安徽等几大利润中心。
3)重啤2004年与苏格兰纽卡斯尔公司结成战略合作伙伴,苏纽公司以每股10.5元收购重庆啤酒20%股权,2008年苏纽被分拆成两块业务,嘉士伯获得苏纽在俄罗斯和重啤的股权。重啤是目前省外布局较多、规模较大且市场运营较好的二线企业,因此其利润水平一直处于稳步增长。
4)13年以来,在嘉士伯的体系整合下,重庆啤酒开产品高端化和产能优化领先于行业,并于15年剥离疫苗业务,聚焦啤酒。重啤过去数年高端化和产能优化已实现的变革,将是中国其他啤酒产商未来数年将逐步实现的。此外根据公司承诺,重庆啤酒和嘉士伯之间的关联交易问题有望在2020年之前解决,嘉士伯中国资产业务注入重庆啤酒值得关注。
除了行业五强之外,当前珠江啤酒和金星啤酒仍是另外两大产商。珠江啤酒立足广东市场,AB英博系当前持有其29.99%股份,根据协议保持在要约收购比例线30%之下,其2017年销量达到121万吨。金星啤酒立足河南市场,在西南等地仍设有产能,之前与外资AB英博系有收购传闻,但并未落地,根据草根调研反馈,金星啤酒2017年全国销量预计仍达到百万吨级别,但河南市场在华润、青啤等巨头冲击下份额不断萎缩。
3.3 行业格局:分省级市场而看
各省份市场:诸侯割据,利润池市场。中国啤酒行业一大特征为从省级市场划分而看,各省份基地市场(有些市场则更为细分,构成半省份甚至是城市基地市场),高市占率支撑下,构成各家企业的利润池。在以“量增”为导向的旧行业均衡中,各家啤酒产商依托各自的基地市场的盈利补贴到弱势市场中,对竞争对手形成干扰,但当前行业在“利升”的诉求下,弱势市场减亏成为一大业绩提升的一大重点。
下文重点梳理各大产商的重点利润池市场:
- 华润啤酒:(1)四川,华润啤酒在00年代收购蓝剑啤酒形成四川的优势地位,当前市占率超过70%(预计华润四川17年收入体量达到60亿元),由于四川消费基数体量巨大且市场寡头形成,价格带以6-8元的中高端勇闯天涯为主,我们预计华润四川市场17年利率达到15-20%净利率水平,明显高于华润17年整体3.9%的净利率;(2)辽宁,华润90年代初进入啤酒行业即是在辽宁起家,当前华润市占率达到60%,为绝对强势市场,但由于价格带稍低及产能利用率相对较低,盈利能力低于四川;(3)贵州,市占率达到70%以上,体量相对四川和辽宁较小,但具备较高盈利能力。其他市场中,安徽(华润收购了安徽的主要啤酒产商)、天津均为华润市占率超过50%的市场,但由于或是价格带偏低,或是市场体量过小,盈利并非明显,另外,华润在浙江北部、江苏南部和湖北市场(市占率接近50%),形成了半省级的强势市场,在东北市场的黑龙江和吉林,市占率均在40%以上,与雪花形成双寡头格局。
- 百威英博:结合百威全球收购战略,以及其高端产品的主导地位,其盈利能力明显高于国产品牌,预计达到10%-15%区间,其在强势市场多以低端占领市场,高端赚取利润,而在非强势市场则以高端推进为主。就其强势市场,主要包括以下:(1)福建,福建市场一方面依托雪津(04年由英博收购整合,08年英博收购百威后整合进入百威英博体系)多年的精耕,且团队非常擅长于区域营销,当前市占率达到50%以上,且由于百威产品体系整合能力突出,结合当地消费价格带较高,构成百威英博在中国的一大强势市场;(2)江西,同属百威东南大区,由雪津团队辐射管理,市占率达到60%以上;(3)黑龙江和吉林,哈尔滨啤酒04年被百威收购,后整合进入百威英博体系,先作为全国性品牌推广,在黑龙江市场与雪花形成双寡头格局(市占率均在40%多),吉林市场主打区域品牌金士百,市占率亦和雪花分庭抗礼。其他市场中,广东也作为百威的优势市场,贡献较高利润,但广东市场仍是充分竞争市场。
- 青岛啤酒:(1)山东,山东市场作为青啤的大本营市场,经过多年的省内整合,市占率达到70%以上,且由于山东市场体量大,青啤在山东的盈利能力贡献公司整体的主要利润,预计净利率可达到15-20%;(2)陕西,青啤作为省外的第一个利润池市场,当前在陕西市占率达到80%,预计净利率可达到约15%的水平;其他市场中,公司多年费用投入的河北南部、山西、甘肃已经成为青啤的准强势市场,作为公司沿黄战略的重要部署区域市场。此外,海南市场青啤的市占率达到50%以上,但市场体量较小,青啤在上海市场市占率也达到接近50%(加上旗下三得利业务),但由于市场投放激烈及内部整合问题,处于亏损状态。华南福建等市场下滑严重,近期处于亏损状态,华中湘鄂赣徽也均处于利润负贡献状态。
- 燕京啤酒:(1)北京,燕京的基地市场北京市占率达到70%以上,预计净利率达到10%,贡献主要利润;(2)广西,燕京在广西通过漓泉品牌占有70%以上份额(这几年已有一定下滑),净利率达10%出头;(3)内蒙古,燕京在内蒙古建有6个产能,通过雪鹿品牌占有50%以上市占率(主要由有产能的市场),但由于价格带相对较低,盈利相对北京和广西较低(参考赤峰产能利润率为8.5%)。其他市场中,燕京在福建的惠泉品牌具有泉州等城市基地市场。整体而言,燕京啤酒的基地市场并未形成片状化,相隔较远。
- 嘉士伯:作为外资品牌的另一大代表,嘉士伯以西部开拓另辟蹊径,市场化操作叠加产品结构升级引领市场,预计全国净利率达到13%左右。(1)重庆,通过将重庆啤酒完全纳入旗下,嘉士伯在重庆市占率达到80%以上,销量达69万吨,虽然重庆市场容量不足百万吨,但价格带高且渠道被重啤基本把控,叠加工厂管理端的市场化操作,净利率达到双位数;(2)*疆新**,通过收购乌苏啤酒,嘉士伯在*疆新**市场份额达到70%以上,销量预计在35万吨;(3)宁夏,市场份额在70%以上,销量预计接近20万吨,以西夏品牌销售为主;(4)云南,市场份额达到40%左右,在大理、西双版纳等市场市占率达到70%以上,盈利能力高于整体。另外,公司在四川和湖南占有个位数的市场份额,此外江苏和安徽的仍留有天目湖品牌产能,可谓留子江东。值得一提的是嘉士伯国际品牌部,通过与百威和喜力等国际品牌竞争娱乐等即饮渠道,占有高端一席之地。

大容量市场及高价格带市场的份额演变值得重点关注。投资者在关注各产商市场份额时,往往忽略市场容量大小对于寡头产商的净利润贡献不同,举例而言,青啤山东市场(产量超过600万吨,销量预计超过300万吨)与海南市场(产销量均在100万吨以内)市占率均达到50%以上,但由于市场容量不一样,利润贡献度不在同一量级。另外,以广东市场和河南市场为例,二者均作为销售量300万吨以上的充分竞争市场,并无完全寡头占据绝对优势,但由于广东的价格带明显高于河南,所以各家产商在广东的盈利情况明显要优于河南。因此,结合市占率和价格带分析省级市场的演变,更能把握行业格局未来的变化。

市场格局当前核心点:CR5优势市场明确背景下,重点关注准寡头市场的格局演变。市场主要产商当前在其各自优势市场基本巩固,且在各家战略重点变化的背景下,通过盈利市场反哺非理性干扰在对方优势市场的策略有望得到明显改善。当前更为需要关注的是江浙等准寡头市场在未来数年,理性市场竞争演变过程中市场份额的变化,其有望成为行业整合结束期的最后基调奠定板块。
跟踪重点市场微观逐步演变,华润有望长期成为行业龙头。啤酒行业作为典型的大众品行业,盈利能力最终的释放仍需要行业绝对龙头的产生。当前在CR5之间并购期待性不高的背景下,我们认为仍需要时间推演,当前各家企业仍在坚守市场份额前提下,更多需要看重点市场格局的微观演变,具体而言则需要销售层面的执行改变,绝对寡头未来5-10年有望逐步形成。目前看,华润具有最良好的市场基础(四川、辽宁、安徽、贵州、黑龙江、吉林、苏南、浙北等大体量市场)和运营体系,且公司在中高端产品推进明显加速,不断弥补品牌短板,有望成为拉开行业市场份额的绝对龙头。

四、行业当下核心逻辑:存量博弈,成本推动,策略转变,利润改善
行业消费量增阶段,各家啤酒产商为实现扩张大举进行兼并收购,进入五强的拉锯状态后,各家拉锯导致行业低利润率。当前行业进入存量博弈期,大幅拉锯及厮杀后,成本接连上涨逼近行业盈亏平衡线,主要产商依靠低价抢量策略难以为继,行业产品结构升级推动价格带提升将加速演进,成为行业低利润率“旧均衡”有望打破的核心支撑,产能优化将明显助力成本效率提升以及固定成本节约,同时辅以利润洼地市场减亏等多种方式推进,实现行业利润改善的“新均衡”。
4.1 净利率改善背景:量见顶+拉锯战+成本压力+策略转变
存量博弈,成本推动,产商偏向利润诉求,行业拐点已至,净利率改善将是行业未来数年核心逻辑。中国啤酒行业自13年行业产量见顶回落,主要产商长期拉锯,且包材等成本连续上涨已靠近行业盈亏平衡线。在此背景下,主要产商依靠低价抢量策略难以为继,各家啤酒产商开始向中高端化推动达到利润诉求转变,外资的百威和嘉士伯在中国市场一直重视利润考核,百威的第一考核指标已经转为利润,而内资的华润、青啤和燕京去年起均纷纷弱化对量增的诉求,转向对销量和利润并重考核,是当今最大变化,也是所见提价等现象的根本支撑。

4.2净利率改善路径:升级+产能优化
1. 产品结构升级,带动价格带提升
各家产商合力推动中高端产品,价格带提升有望带动吨酒价格提升。中国当前中低档啤酒(终端价格5元以下)占比仍达70%以上,行业主要盈利依靠中高端产品,而低端产品主要承担走量摊薄成本的职能。当前消费趋势也明显在往中高端化演变,行业盈利能力在产品高端化的过程中,有望带动盈利能力的明显提升。根据上文判断,若未来餐饮终端价格能实现在6-8元为主流价格带,行业的平均吨酒有望提升至4000元/千升。
毛利率提升将是未来3-5年行业利润率改善的主要推动力。我们认为,市场竞争明显趋缓将会在长期整合格局清晰后明显体现,当前看未来数年,行业格局的改变更多体现为微观层面的变化,比如华东江浙市场绝对寡头市场逐步出现,但未来3-5年将是中国啤酒中高端化明显加速的时间窗口期,反映到各家企业的财务报表上将是毛利率的线性提升,而在市场份额微观变化演进过程中,销售费用率的下降不宜预期过高。


2. 产能优化:有望促进成本效率全方位提升
关厂思路打开,产能优化有望持续推进。重啤在嘉士伯的市场化操作下引领行业产能优化的进程,可谓行业标杆。根据调研反馈,当前看其他各家国资背景啤酒企业的产能优化有望取得突破,华润在17年整合优化7家产能后,今年关厂进度有可能加速,青啤未来3-5年有望关闭100万吨产能,燕京的关厂进度预计也将取得进展。
产能优化有望带来成本效率全方位提升。一方面,如上文所述,关厂有望减少折旧、人工费用等,提升盈利能力,根据我们测算,关闭每吨酒产能有望带来200-300元固定成本节约,将明显利好利润效率提升。另一方面,高端化有望解决产品回瓶等问题,行业内主要产商在产品高端化进程中,将中小产能整合到百万吨级别的大产能,也将明显提升产能规模化效率。
3. 行业提价有望在未来2-3年成为常态
小幅提价或将在行业未来2-3年持续发生。17年行业集体提价成为09年以来首次提价,当前在消费量拐点已至背景下,叠加产商对盈利诉求支撑行业新均衡的形成,连续小幅提价成为可能(通常在淡季阶段)。此外,中国吨酒价格和世界平均存在较大差距,若成本压力不断推动,使得连续提价具有空间。但仍需注意的是,行业产品结构升级带来的利润促进将明显大于直接提价带来的影响。
另外,对于年初的提价,我们广泛草根调研发现以下两点信息:
(1)低端产品的提价幅度大于中高端产品。这实际上主要为了促进导入中高端产品,推动产品价格带上移,以逐步弥补中国啤酒行业吨酒价格远低于世界平均,以至于行业利润远低于世界平均的现象。
(2)在市场份额并未完全拉开的省份(如河南),提价向终端传导并不顺畅。产商当前提价更多影响的是经销商利润,为确保市场份额,短期仍将以费用的形式返还渠道。
正如一坛美酒不是一天酿成的,本轮提价是行业底部拐点显现的标志,但短期为覆盖短期成本上涨,以及返还渠道提价费用,传导至利润端存在时滞。
4. 费用投放更加理性
费用投放更加理性,着眼品牌长期建设。行业促销费用(包括渠道返利、终端返利、消费者促销等)占据销售费用的主体,过去非理性买店、大幅度赠酒等方式在当前得到改变,利润诉求转变过程中,费用效率提升有望利好利润率的改善。另外,产商更多将投放重心放到利好品牌长期建设的维度,精选高质量体育、音乐等事件营销(如百威世界杯、青啤亚冠、嘉士伯乐堡音乐节等)推动长期品牌建设。
5. 利润洼地市场实现减亏
利润洼地市场减亏带来的盈利提升作用将明显。相对于利润池市场贡献主要利润相反,各家产商利润洼地市场长期处于亏损状态,主要起到市场战略性考量上。燕京在非强势三省市场外的单一产能亏损最高可达到5000万元以上,青啤在湖南、湖北和安徽市场长期不盈利,当前行业利润诉求转变下,通过费用投放理性、关厂以及内部考核改变等操作,利润洼地市场的减亏带来的利润贡献预计将明显。
4.3 行业整合末期:利润改善趋势不改,费用率或造成短期波动
行业整合末期,行业净利率趋势向上,但费用率波动或带来净利率短期波动。产品中高端化加速及产能优化逻辑驱动,是行业净利率趋势向上的核心基础。但在行业巨头间并购整合预期不高的背景下,我们认为,在行业长期集中度提升至绝对寡头出现的过程中,重点需要关注重点市场微观层面变化带来市占率的变化,这期间或会出现短期费用率提升带来利润率的波动。因此以中长期视角来看,行业净利率向上趋势不改,但短期可能存在波动应是更客观中性的预期。
总结:行业未来2-3年中期的核心逻辑在于利润率逐步改善,其背后逻辑在于当前存量博弈及成本连续上升背景下,主要产商依靠低价抢量策略难以为继,竞争策略开始变化。产品结构升级将是行业利润率改善的主要支撑,产能优化将明显助力成本效率提升以及固定成本节约,同时辅以利润洼地市场减亏等多种方式推进,实现行业利润改善的“新均衡”。但作为典型的大众品行业,中国啤酒行业长期稳定格局形成仍看整合逻辑,利润率改善过程中也将会呈现出较为明显的波动性。
五、投资建议:推荐华润和重啤,关注青啤和燕京
本文对啤酒行业商业模式、市场空间、行业格局演进史及行业中长期核心逻辑已作深入分析,得出以下三点重要结论:
1、行业空间:产量见顶基本确定,产品结构升级驱动,未来10年行业增长中枢有望保持5%左右。中国啤酒产量自2013年见顶后回落,根据国际对比及中国当前人口结构,我们认为行业量增趋势压力明显。但中国啤酒价格带偏低,当前处于“圣诞树”型产品结构,未来行业主流价格带外6-10元中高端升级。中国啤酒行业当前市场规模约1200亿元,我们认为在产品结构升级驱动型,有望带动行业未来10年增长中枢达到5%左右。
2、行业格局:中国啤酒行业进入整合末期,整合仍需时间推演,关注重点省份市场的微观格局演变。中国啤酒行业经过30多年发展,当前进入整合末期,当前更为需要关注的是江浙等准寡头市场在未来数年,理性市场竞争演变过程中市场份额的变化,有望成为行业整合结束期的最后基调奠定板块。当前看华润啤酒市场基础最好,且正加速弥补自身品牌定位短板,未来10年有望成为行业龙头。
3、行业当下核心逻辑:存量博弈及成本推动,主要产商策略转变,行业利润率有望边际改善。中国啤酒行业产量见顶回落,且份额长期拉锯背景下,包材等成本连续上涨已靠近行业盈亏平衡线,主要产商依靠低价抢量策略难以为继,竞争策略开始变化。产品结构升级将是行业利润率改善的主要支撑,产能优化将明显助力成本效率提升,辅以利润洼地市场减亏及费用理性投放等措施,行业利润率将有望边际改善。
短期高估值,近期在消化。啤酒板块经历年初行业涨价催化快涨之后,短期虽有回落,但估值仍较高。华润和青啤在18年高增长预期下,估值仍达到50倍PE,青啤估值在30倍PE,但预计随着行业关厂、费用缩减等事件继续推行,将形成短期股价的催化,行业底部将不断抬升,不过股价的波动也会加剧。
中期2-3年看新均衡下利润率改善。当下行业的核心逻辑在于高端化过程中行业利润率改善,以及关厂思路打开,利润有望得到改善,较高利润率的行业“新均衡”有望实现,未来2-3年行业利润率进入改善阶段。
长期5-10年行业仍然看整合。啤酒行业作为典型的大众品行业,盈利能力最终的释放仍需要行业绝对龙头的产生,当前在CR5之间并购期待性不高的背景下,我们认为仍需要时间推演,未来5-10年有望逐步形成。目前看,华润具有最良好的市场基础(四川、辽宁、安徽、贵州、黑龙江、吉林、苏南、浙北等大体量市场)和运营体系,且公司在中高端产品推进思路明显加速,不断弥补品牌短板,有望成为拉开行业市场份额的绝对龙头,中期当行业CR1市占率达到40%以上时,利润率有提升至10%的潜力。
投资建议:推荐华润啤酒和重庆啤酒,关注青岛啤酒和燕京啤酒。华润啤酒长期视角而言,具备拉开其他竞争对手,成为行业绝对龙头,长期利润率有望看至10%以上水平,建议以长期视角买入行业格局整合。重庆啤酒前面数年在嘉士伯体系下,产品高端化推进和关厂进度可谓引领行业,但作为区域性企业,扩展性受到一定限制,嘉士伯中国业务2020年底前有望注入重庆啤酒值得期待。行业其他主要产商中,在行业中期利润率改善阶段,青岛啤酒和燕京啤酒业绩弹性值得关注。(招商食饮)