
海尔液晶电视一体板(背光插头)
这台电视机之前背光不亮,经过检测是烧毁了一个灯珠,我从某宝买了一套灯板(6V版),重新装上,装上后用了一两天就出现了开机背光一闪即灭的问题。

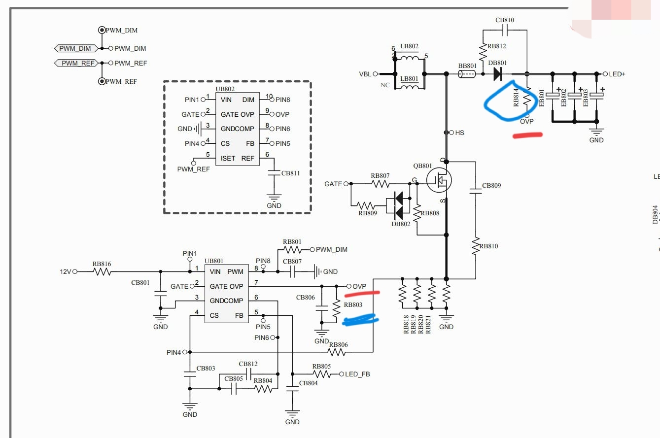
背光驱动电路(自己接了一个510K的电阻)
电阻一端接OVP引脚,另一端接地,图中螺丝即为地,焊接的一端与芯片第9脚是相通的,用万用表蜂鸣档可测出来,有机会可以出一章万用表的使用[灵光一闪]。

背光驱动芯片,对应下图

背光驱动芯片外围电路图
RB803(9K左右)和RB814(510K)对LED背光电源电压进行分压,芯片OVP引脚是电压采样引脚,当背光电压过高时,引起保护。
原因分析:1背光插头接触不良,导致采样电压过高,引起保护;2上述两个电阻某一电阻阻值发生了改变,采样电压也发生改变,引起保护。
我的解决方法:对应1检查插头,将引脚稍微扳弯一点再插紧;给RB803并联一个510K电阻,使得采样电压有所下降,试用一段时间看还会不会出现之前的情况,如果任然出现之前的情况,则将所并联的电阻阻值继续减小;创作不易,有用记得给我点个赞哈,有机会再出一期视频[灵光一闪]。