专业篇
纵观各大高校,许多大学开设了大量不同的计算机专业:计算机科学与技术、软件工程、网络空间安全、物联网工程等等,这一定让人感到困恼,会提出一个大大的问号:我学计算机专业,到底该怎么选专业呢?
然而正如大部分计算机考研的指导说的,几乎所有计算机大类的考研,都不算跨专业,其所需要考试的专业课基础无非是以408为代表的的四项科目:数据结构与算法、计算机网络、计算机组成原理、计算机操作系统,或是其中之一,亦或是一门单独的计算机语言,比如C语言。而这些,都是计算机大类下的所有专业都会学习或者涉及的课程。
因此,大学本科时期,如果是以正常完成学业的标准去看待,则不同计算机专业虽然有方向的偏向,但实际上区分度极小,甚至85%以上的课程都是相同或相似的!这大部分源于大学本科需要花一两年的时间去学习大量的公共基础课,比如以高等数学为代表的的数学类、以大学英语为代表的的英语类和以马克思主义理论为代表的思想品德课程等等。而大部分高校的专业课却仅仅安排在大三、大四两年,但对于计算机专业来说,大四却是一个对于非考研生来说极其重要的实习期,大部分学校并不会安排课程,因此,实际的方向分化上的学习,才仅仅大三一年左右。而开设这么多趋同化的专业的目的则是:高校为了招更多的学生。
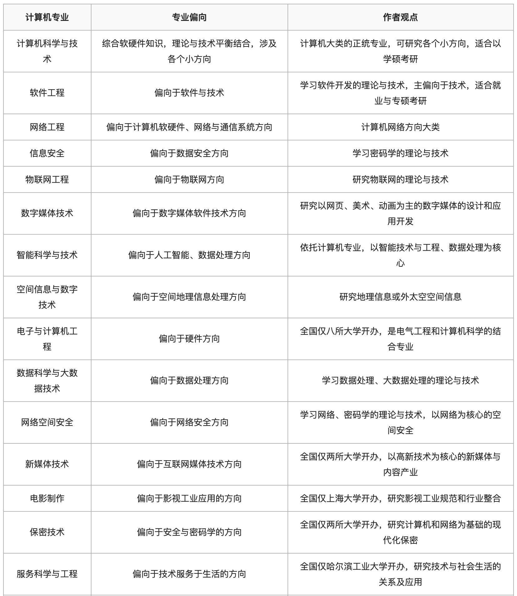
虽然这些专业在本科阶段的学习中几乎相同,但实际上也还是有许多可圈可点的区别、注重的偏向,如下的这张表,本人只了解过部分专业,如有错误,还请各位批评指正:

因此,大学计算机专业该如何选择呢,以下我会针对不同的人群给出不同的建议:
- 以考取学术型研究生(学硕)为目标的大学生 计算机科学与技术是普适性的最好选择,网络空间安全是喜欢网络技术的最好选择,软件工程是三个之中最坏的选择。 (1)计算机科学与技术属于计算机大类下的正统专业,同时他也是学术型硕士专业,在课程上更好地与学硕型研究生所需的基础相兼容。 (2)计算机科学与技术学习各个小方向的专业知识,为未来的考研方向开辟了更多的道路。 (3)网络空间安全也开办了学术型硕士专业,在课程上更好地与学硕型研究生所需的基础相兼容。 (4)软件工程虽然开办了学术型硕士专业,但全国各大高校正在逐步取消软件工程的学硕专业,更加偏向于专硕,而专硕则归类于电子信息专业之中。 (5)软件工程专业更加偏向于技术的实际应用,在专业理论的学习上并没有太过于重视。
- 以考取专业型研究生(专硕)为目标的大学生 计算机科学与技术、网络空间安全、软件工程是不错的选择,其他专业存在一定的局限。 (1)具有学硕专业的计算机科学与技术、网络空间安全具备扎实的专业理论基础,同样适用于考取专硕。 (2)软件工程专业开办了专业型硕士专业,在课程上更好地与学硕型研究生所需的基础相兼容。 (3)其他专业如“物联网工程”、“智能科学与技术”在本科阶段指向性极强,目标于硕士专业物联网方向与人工智能方向,存在一定的局限性。
- 以就业为目标的大学生 计算机科学与技术、网络空间安全、软件工程、网络工程、信息安全等常见专业都可以,其他部分专业对于市场而言所需人才过于高端,本科学历尚且不足;部分专业具有独自的市场需求。 (1)前五门专业普适性强,在中小公司就业方面对学历起点并不高,更偏重于技术方面,而在大公司则学历层次和技术相平衡。 (2)对于“物联网工程”、“智能科学与技术”、“数据科学与大数据技术”、”区块链工程“、”虚拟显示技术“在市场人才需求方面普遍学历为硕士研究生以上,因此本科学历在此方向完全对口就业存在一定困难。 (3)对于“电影制作“、”保密技术“等并不常见的专业则存在独有的市场需求。
- 喜欢黑客文化、网络攻防的学生 网络空间安全、网络工程、信息安全是优先选择。 (1)hacker一词指擅长IT技术的电脑高手,而非以散播计算机病毒为乐的网络秩序破坏分子。 (2)网络攻防与网络安全都是以互联网网络为基础的,而专门学习计算机网络的这三门专业相对于其他计算机专业来说专业性更符合。
- 对金融感兴趣的学生 区块链工程也许是一个选择,但以金融为主计算机为辅的金融智能也许更适合。 (1)区块链是一个尚且不稳定的技术,但它仍可能成为未来社会核心技术之一,它解决了互联网中一个十分重要的信任问题,有兴趣的可以看看书《精通*币特比**》,但入坑需谨慎。因此,区块链工程是一个选择,但就目前来说,未来的不确定性和国内形势都过于不稳定。 (2)部分金融专业能力强的大学开办了金融智能类似的专业(比如西南财经大学),但仍然是以金融为主、计算机为辅,不过感兴趣的可以了解一下“科技金融”(Technology and Finance)和金融科技(Fintech),以华尔街和硅谷为代表的的模式也许是计算机和金融行业未来的发展大趋势,不过这是题外话了。
- 喜欢地理和航空的学生 空间信息与数字技术一定是最好的选择。
- 对艺术感兴趣或对计算机不感兴趣的学生 数字媒体技术、新媒体技术偏重于艺术与内容,计算机相关技术要求不高。
- 笃定决心学习某一方向的学生 如果你笃定自己要学习人工智能、大数据或者物联网等高端计算机技术(我且称本科进行普通的学习而难以就业的方向为高端技术),亦或极其喜欢!那么专门针对这一方向的专业便适合你!谁能阻止一个人类的爱好和追求呢?冲吧!一往无前地冲吧!
学校篇
标准的建议
在报考大学时我们总是以一个标准来进行报考,那就是以往的”985“”211“标准,现在又增加了一个标准“双一流”(以下简称为“三标”),但这种标准始终是以学校的整体水平来作为参考的,而对于部分学生来说,这个标准能够作为单个专业质量的参考价值会大大折扣。因此,我们应该如何在保持学校的整体水平的同时,选择一门所在高校高质量的专业呢?这一部分适用于任何专业,并且将假设高考分数为750分。下面我会针对不同的人群给出不同的建议:
- 以考取硕士研究生为目标的大学生 (1)这一类大学生,我认为应该比较注重“三标”,硕士研究生考试有个叫做“保研”的渠道存在,而对于以上“三标”认定的学校,具有的保研名额越多。 (2)同时具有以上标准的学校的整体质量和学风都有所提高。 (3)但仍需要考虑单个专业的学术水平质量与能力,有助于本科进行部分科研工作,为研究生阶段助力。 (4)有许多高层次学历考研至低层次学历的研究生,但低层次学历的单个专业水平和水准却高于高层次学历。
- 以一二线城市就业为目标的大学生 (1)这一类大学生,我认为同样应该注重“三标”,因为大城市的就业,往往需要对学历进行评定。 (2)在许多行业中,技术的能力在一定程度上能够弥补学历的不足,但并不能改变学历不足的事实,所以同样要注重大学本专业的水平和能力。
- 以特定城市就业为目标的大学生 (1)这一类大学生应该属于第二类的子类,也就是以第二标准上对地域会进行一些限定,更应该选择特定城市的大学进行报考。 (2)大学存在地域优势,所谓“近水楼台先得月”,越好的学校所辐射的城市越广,但对于特定城市就业来说的大学生,去当地的大学能得到一定的优势。
- 以考取职称类工作为目标的大学生 (1)这一类大学生应该注重“三标”和资质证明(证书),有助于职称的提升。
标准的参考
在此我会提供各大参考标准进行专业选择的参考,但最终还是需要你自己去决定自己的人生。
- 第五次学科评估(占坑,预计2021年出) 教育部学位与研究生教育发展中心面向全国各博士授予单位、硕士授予单位的学科评估,以“立德树人成效”为根本标准,以“质量、成效、特色、贡献”为价值导向,以克服“四唯”顽疾为突破口,坚持“一级学科整体水平评估”的基本定位,在保持原有“人才培养质量”“师资队伍与资源”“科学研究水平”和“社会服务与学科声誉”四个一级指标体系框架基本稳定的前提下,强化特色分类,对评估体系和方法进行系统性升级。
- 软科 软科的评价体系涵盖人才培养、科学研究、服务社会和国际化四个维度,包括新生高考成绩、毕业生就业率、论文数量与质量、成果转化收入等,因此排名结果能够客观地反映大学的竞争性地位。软科的评价维度主要有两个:一是优秀人才生源占比30%,二是国际学术大奖获得人数、论文被引用数量、《Nature》和《Science》发表论文数。这个榜单在以看出大学在优秀人才、研究成果方向的成就,适合搞研究的学生关注。
- 武书连 由中国管理科学研究院《中国大学评价》课题组组长武书连主持,主要评价指标有:中国大学综合实力、12个学科门类、494个本科专业;中国大学择校顺序、本科毕业生就业质量、本科毕业生升学率、教师学术水平、教师绩效、新生质量。武书连评价的主要维度是办学规模和贡献大小。这个榜单的排名前后,说明了学校的规模大小和对社会贡献的大小,比较实用,反馈的也比较综合。
- 艾瑞深校友会 校友会评价维度,主要是教育教学质量(32%),科研(21%)。这个榜单的前后,说明了学校教学质量的好坏,科研成果的高低,适合考本、考研,做一些参照。侧重于专业层面。
- QS QS评价的维芳,要是行业的评价,学界的口碑,侧重学术研究成果,论文,注重学术声誉。所以此类榜单,可以说明行业内对这个学校的认可,适合考研深造、镀金,博取行业认同的人士关注。
- USNews USNews属于评价维度,比较全面。主要是从国内外声誉(25%)、论文数量、被引用频度、对外合作等。这个榜单,排名高低说明了一个大学的声誉、学术的高低,比较全面综合。
- THE泰晤士报 泰晤士报评价维度,主要是教学和研究,各占30%。大学处于这个榜单的高低,说明了教学质量的好坏,还有研究能力的强弱。对于考学、真正想学点知识的学生是一个参照,比如:本科报考。
本文同步更新在下图所有网站官方账号上,望请多多关注。

转载自:https://www.cnblogs.com/tealot/p/14410666.html
另外,我自己写了六本 PDF,非常硬核,你需要关注一下我的头条号并转发一下我这篇文章,然后私信我 回复 cxuan,我就给你发一下这些宝贵的资源。
或者点击链接也可以获取:链接: https://pan.baidu.com/s/1xXlSMYTT9W7mexr_KHU-rA 密码: 7im6
