在期货交易中,价格、成交量、持仓量是交易者比较关心的三个要素。在基本面比较确定的情况下,对价格短期走势的判断,除技术分析外,持仓量以及持仓结构的变化更能简洁明了的反映市场参与各方的基本观点。
成交量是指某段时间内成交期货或期权合约的总数。
持仓量是指已成交但尚未进行交割或对冲的期货或期权合约总量。 持仓量是期货市场纵深发展的风向,会影响到某个价位或区间买卖的能力。
对于期市新手来说,对持仓量可能有一个误解。持仓量是这样计算的:一个多头和一个空头同时建立各自新的头寸(1个单位)时,持仓量则增加一个合约单位;如果已经持有一个多头头寸的投资人卖给一个想建立一个多头头寸的交易者,持仓量不变;如果持有一个多头头寸的投资人卖给一个想平掉空头头寸的交易者的话,持仓量就减少一个合约单位。

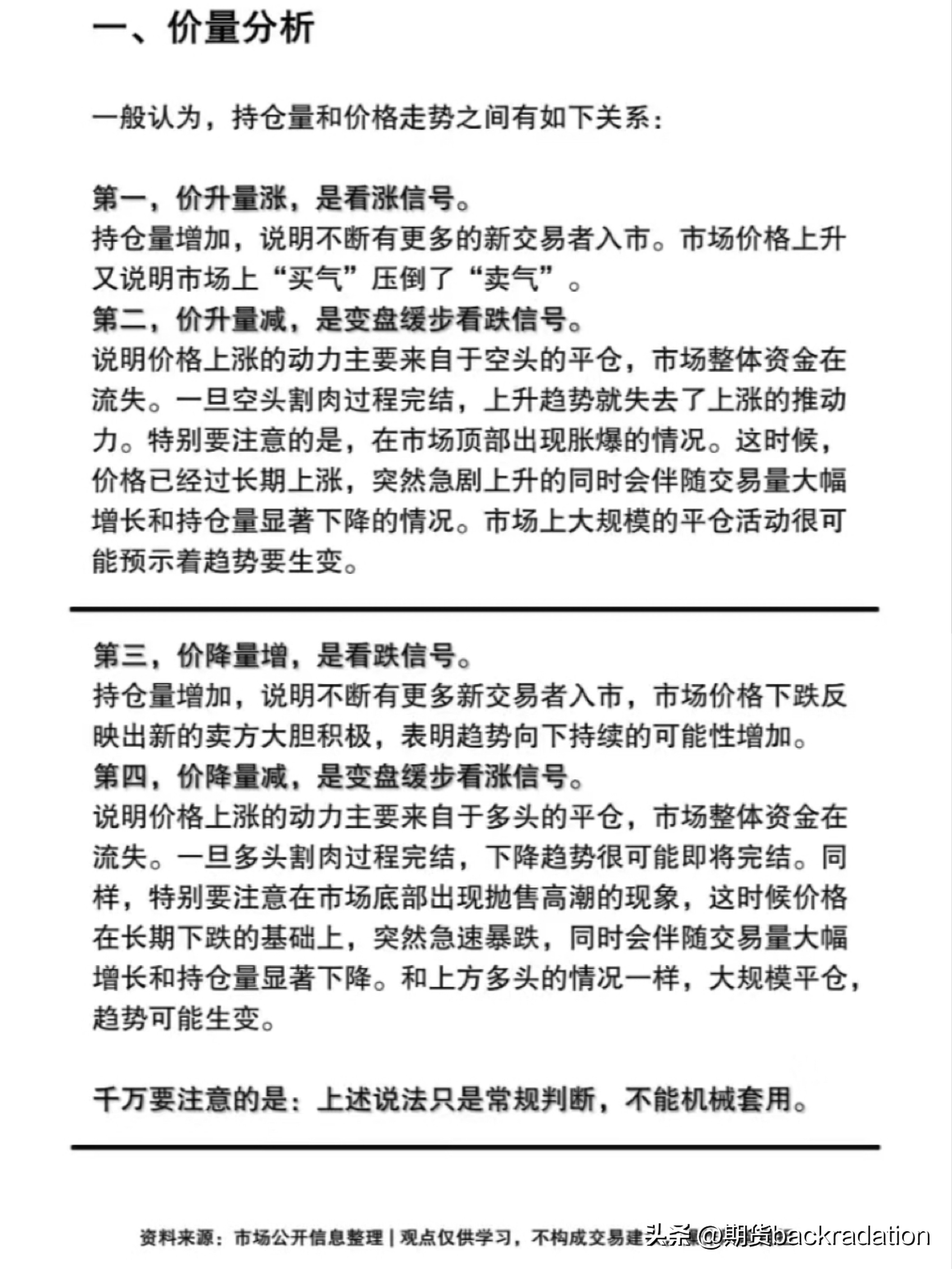
一般认为,持仓量和价格走势之间有如下关系:
第一,下降趋势中,价格下跌的同时持仓量增加。持仓量增加,说明不断有更多的新交易者入市。此时价格下跌反映出新介入的卖方大胆积极,价格向下的趋势持续发展的可能性增加,因而是一个看跌信号。
第二,下降趋势中,价格下跌的同时持仓量减少。说明价格下跌的动力主要来自多头的割肉平仓。一旦持仓降到足够低,多头割肉过程完结,下降趋势很可能即将终结,因此这是一个看涨信号。
特别要注意的是,在底部出现抛售高潮的情况。这时候,价格在长期下跌的基础上,突然急剧暴跌。与之同时,交易量大为增长,持仓量却显著下降。大规模的平仓活动在警告我们暴风雨即将来临,趋势可能变化。

第三,上升趋势中,价格上涨的同时持仓量增加。持仓量增加,说明不断有更多的新交易者入市。同时价格上升又说明市场上买气压倒卖气。这是一个看涨信号。
第四,上升趋势中,价格上涨的同时持仓量下降。说明价格上涨的动力主要来自空头的平仓,市场整体资金在流失。一旦空头割肉过程完结,上升趋势就失去上涨的推动力,因此这是一个看跌信号。
特别要注意的是,在市场顶部出现快速上冲的情况。这时候,价格已经过长期上涨,突然急剧上冲的同时,交易量大大增长且持仓量显著下降,此时市场上出现的大规模的平仓活动很可能预示着趋势生变。
总结一下:
如果多方在低位持续增加仓位,力量很强,这时很容易出现趋势的上涨行情。如果空方在高位认输投降,开始离场,那么很容易造成减仓上涨的流畅行情。这是趋势行情的两种情况。同理,如果在价格高位,空方持续增加仓位,力量很强,这时很容易出现增仓下跌的趋势行情。如果下跌到一定阶段,多方投降,着急离场,市场还会有一段减仓的急跌行情。
持仓量与价格关系紧密相连,看持仓量就是看场内外资金的观点,无非就是以下几种情况:
一、场内资金特点都是出逃1.当价格大涨后,持仓量突然或逐步降低,场内资金多头开始跑路,价格走低,是为抄顶做空,多头跑路造成的,回调是也,见好即收,不能长久拿单,后续继续观察2.当价格大跌后,持仓量突然或逐步降低,场内资金空头开始跑路,价格走高,是为抄底做多,空头跑路造成的,反弹是也,见好即收,不能长久拿单,后续继续观察
二、场外资金特点都是进场1.当开盘后或价格经过震荡后,持仓量突然或逐步走高,场外资金多头开始进场,价格走高,是为顺势做多2.当开盘后或价格经过震荡后,持仓量突然或逐步走高,场外资金空头开始进场,价格走低,是为顺势做空 上涨中,所有的无量上涨都是虚假的,不持久;下跌中,两种情况,一是带量下跌,二是无量下跌以上日内观点,每日的市场氛围不同,看中线的话,上涨中多注意看回调的力量持仓量的变化,下跌中多注意看反弹的力量持仓量的变化
量价关系顺口溜
减仓上行不留多, 减仓下行不留空。
增仓放量滞涨逢高空, 增仓放量滞跌逢低多。
放量增仓突破上行跟进多, 放量增仓突破下行跟进空。
高位天量减多单, 低位天量减空单。
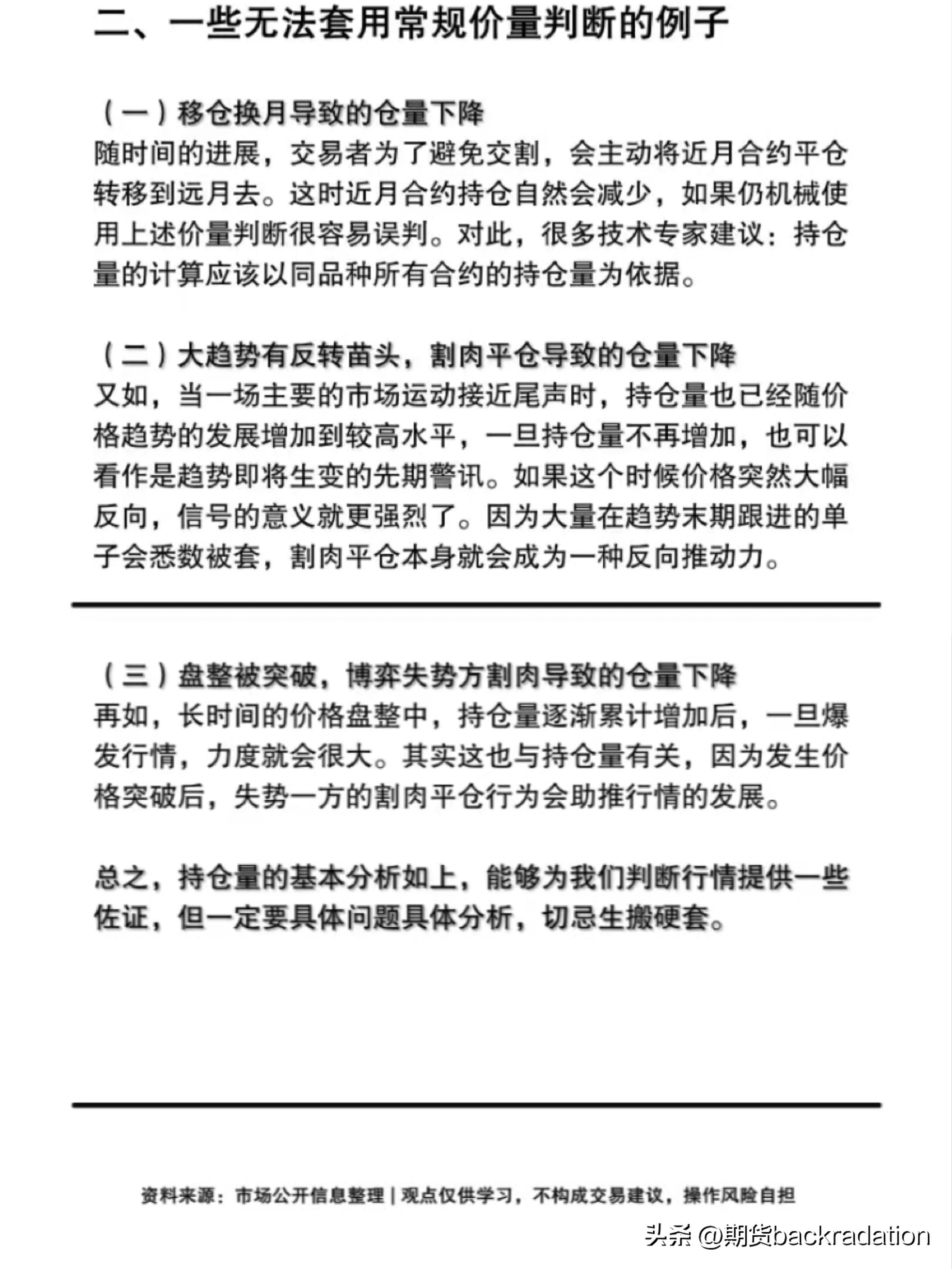
需要注意的是:常规判断不能机械套用,因为在期货交易中,例外的情况并不少见。

比如,随着时间的进展,交易者为避免交割,会主动将近期合约平仓,转移到后面的合约上去,这时,近期合约持仓量自然日减,远期合约持仓量则日增,如果机械地套用上述规则很可能误判。对此,有些技术分析专家建议:持仓量的计算,应该以同品种所有合约的持仓量为依据,可以参考文华商品指数。
又如,当一场主要的市场运动接近尾声时,持仓量也已经随着价格趋势的发展增加到较高水平,一旦持仓量不再继续增加,也可以看作趋势即将生变的先期警讯。如果这时候价格突然大幅反向,信号意义就更强烈。因为大量在趋势末期跟进的单子悉数被套,割肉平仓本身就会成为一种反向推动力。
还有,长时期的价格盘整中,持仓量逐渐累积增加后,一旦爆发行情,力度就会很大。其实,这也与持仓量本身有关――价格突破发生后,失势的一方的割肉平仓行为会加剧行情的发展。
总之,持仓量变化的信息是能够给我们判断行情提供一些帮助,但在使用中一定要具体问题具体分析,切忌生搬硬套,乱贴标签。
文章来源于网络,仅供参考,不代表所在机构观点,据此入市风险自负。期货市场有风险,投资需谨慎!