2023年一级建造师考试于上周六、周日已顺利结束,大家感觉难易程度如何呀?
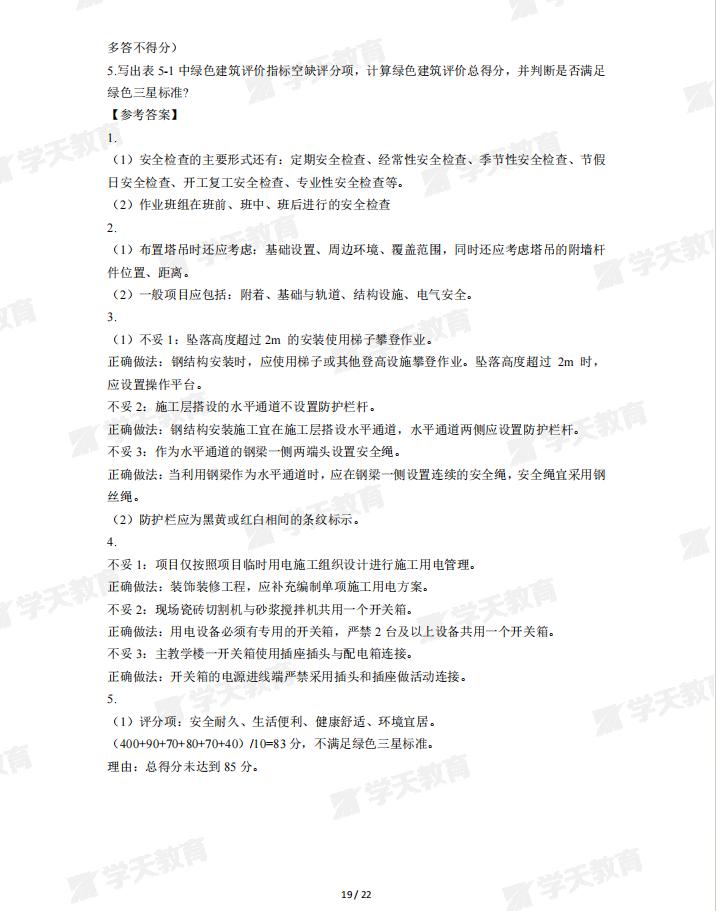
《建筑》科目考试结束后,学天教研院的老师们快速对考题收集整理并解析出对应的答案,话不多说,直接上题↓
对答案、估成绩,成绩早知道[鼓掌]~



















其他科目 完整版仍在持续整理中,敬请期待~
考后对答案,火热进行中
关注头条号【老张说建工】,实时更新考题及答案~
2023年一级建造师考试于上周六、周日已顺利结束,大家感觉难易程度如何呀?
《建筑》科目考试结束后,学天教研院的老师们快速对考题收集整理并解析出对应的答案,话不多说,直接上题↓
对答案、估成绩,成绩早知道[鼓掌]~



















其他科目 完整版仍在持续整理中,敬请期待~
考后对答案,火热进行中
关注头条号【老张说建工】,实时更新考题及答案~