高考理综化学是理科中的小文科,因为很多化学反应、化学现象是需要记忆的,而对于这些需要记忆的知识点,我们一定要全力以赴!
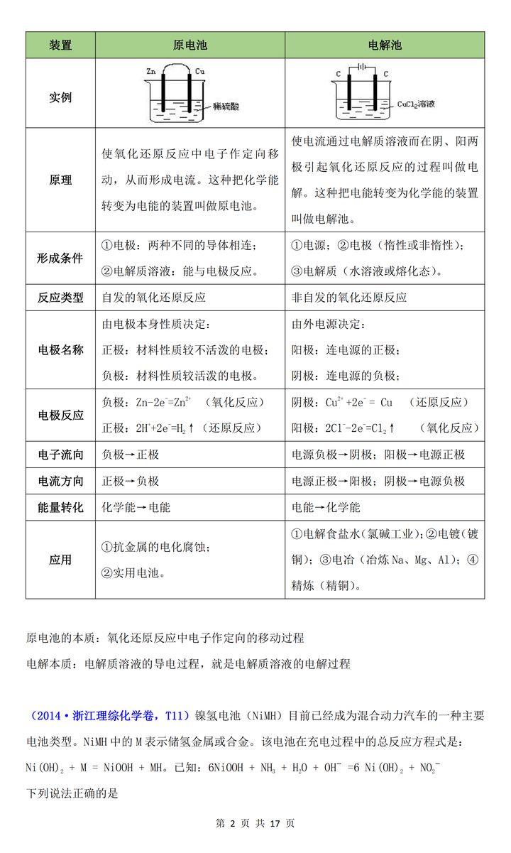
原电池和电解池属于高中化学电化学,对于原电池和电解池,大多同学会记忆混淆,分不清楚正极负极,阳极阴极对应的是哪一极。要解决这个问题的秘诀就是,不管是原电池还是电解池发生氧化反应的都是阳极:氧→阳,发生还原反应的都是阴极,就不可能记错。
小舞今天要给大家发现的就是 【高中化学原电池+电解池最全知识梳理】 ,希望会对大家有所帮助!
接下来进入正题。



篇幅有限,仅输出部分图片做展示。
电子版资料领取方式: 点击我的头像,进入主页,找到右上角的私信,回复小舞【化学电池】。



