慢性肾脏病(CKD) 是指各种原因引起的肾脏结构和功能障碍的一种不可逆疾病。
临床指标表现为肾脏结构和功能障碍≥3个月,包括肾小球滤过率(GFR)正常和不正常的病理损伤、血液或尿液成分异常,及影像学检查异常,或不明原因GFR下降(GFR<60mL/min)超过3个月。
慢性肾病的诱发因素有很多种:肥胖、糖尿病、高血压、免疫失调、心血管疾病、外伤、手术等。 慢性肾病发病的本质机理,就是肾间质纤维化,这也是各种肾病发展至终末期的共同途径。

尽管现代医疗科学取得了巨大成就,慢性肾病(CKD)仍然被认为是无法攻克的疾病。慢性肾病由各种各样的病理因素引起,其特点是由于存在功能性肾单位损失导致肾功能逐步恶化。 由于缺乏确定性治疗,慢性肾病可能形成晚期肾衰竭,以致不得不进行血液透析或肾移植。
作为一种几乎是完全不可逆的损害, 慢性肾衰竭是指复杂发病原因及机制造成的慢性、进行性肾实质损害,导致肾脏明显萎缩,难以维持其基本功能 ,临床上以代谢产物潴留,水、电解质及酸碱失衡,全身系统受累为主要表现的临床综合征;因此其最主要的临床表现为代谢紊乱和各种不同系统的症状,表现相对多样。
大部分肾病患者需要依赖和接受长期药物治疗来控制和延缓病情,终末期肾脏病消耗我国大量医疗资源。对于衰竭期和尿毒症期的患者而言,目前治疗方法主要是肾脏替代疗法,包括 维持性透析治疗 和 肾脏移植 。

透析对医疗条件要求较高的同时,患者的治疗过程也相对痛苦,通过透析能替代部分肾脏功能,但是难以替代肾脏的内分泌、代谢功能等,导致临床死亡率较高。 (El Nahas 和 Bello, 2005)

肾脏移植是尿毒症患者的有效治疗方式,但是供体数量相对有限,且有很高的配型要求和免疫排斥风险,术后并发症发生率较高;医疗费用高昂也是移植难以实施推广的一大原因。
这种情况促使医生探索先进的新型疗法,从而恢复肾功能,或者至少显著延缓慢性肾病进展。
最近的研究表明,干细胞疗法是最有希望恢复肾单位功能的疗法 (Hopkins 等,2009; Benigni 等,2010; Gilbert 等,2012; Li 和 Wingert,2013)。

干细胞作为当今医学领域的热点研究方向,为受损组织器官提供了修复再生的可能,这种治疗方式也得到了越来越多的关注。
此外, 干细胞具有突出的抗炎特性和免疫调节功能,修复肾损伤、改善肾功能。 在大鼠顺铂肾毒性模型中,进行干细胞移植后的小鼠可改善肾功能和肾小管损伤,减少了肾小纤维化和硬化。

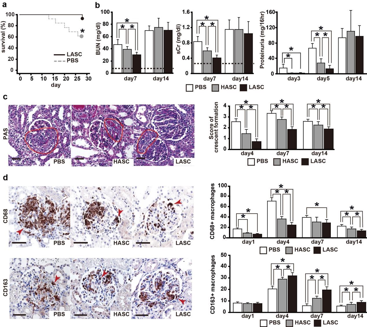
间充质干细胞具有免疫调节能力。我们至今为止一直关注脂肪来源间充质干细胞,其理由是作为临床优势,采集比较容易,增殖能力优良。在细胞治疗中,培养间充质干细胞时添加的血清有可能成为微生物朊病毒等感染的风险,因此需要在不损害细胞增殖能力的情况下尽可能降低血清使用量。 脂肪来源间充质干细胞由于其优良的增殖能力,在5%以下(低血清培养脂肪来源干细胞: LASC )也显示出与20%血清培养的骨髓来源间充质干细胞(高血清培养骨髓来源干细胞: BMSC )同等的增殖。另外,通过降低血清浓度进行培养,LASC会产生很多促进再生的因子、免疫调整的因子 ( Iwashima S et al. Stem Cells Dev 2009 ) 。
急速进行性肾炎现在也是预后不良的肾炎,现状是目前只有类固醇环磷酰胺等免疫*制剂抑**有效的治疗方法,在这些免疫*制剂抑**中经常会经历感染和细胞毒性等副作用。 我们报告了将LASC给快速进行性肾炎大鼠模型,肾损害大幅度改善 ( Furu Hashi KET Al.j AM SOC NEP Hrol 2013 ) 。 除此之外,对急性肾功能障碍、腹膜炎、创伤治愈也证明了同样的疗效。 以这个动物实验的成果为基础,面向LASC治疗的临床应用,包括细胞调整和安全性探讨在内的基础研究也正在进行中。

a. 低血清培养脂肪来源间充质干细胞( LASC )能改善抗肾小球基底膜抗体型肾炎模型大鼠的存活率。
b. LASC通常比培养脂肪来源间充质干细胞( HASC )显示出更强的肾保护效果。
c. LASC显示出比HASC更强的抑制半月体形成的效果(红框内)。
d. LASC比HASC明显减少向肾小球的CD68阳性浸润巨噬细胞(上段箭头),进而增加CD163阳性免疫调节性巨噬细胞(下段箭头)。
LASC通常比培养脂肪来源间充质干细胞( HASC )显示出更强的肾保护效果,显示出抑制肾炎严重程度指标的半月体形成、浸润巨噬细胞的效果。而且,LASC使CD163阳性免疫调节性巨噬细胞比HASC明显增加。
给药的脂肪来源间充质干细胞依赖于PGE2、IL-6,在肾炎部位诱导产生免疫抑制物质IL-10的免疫调节性巨噬细胞,对快速进行性肾炎比骨髓来源间充质干细胞HASC起到更好的治疗效果 ( Furu Hashi KET AL.JAA ) 。

目前在美国国立卫生研究院注册的就已有超过30项I / II期临床试验,侧重于验证干细胞对肾损伤的安全性和可行性。
2019年,Cinzia Rota等人发表了一篇文献,描述了全球16项关于干细胞疗法在慢性肾病领域的临床试验结果,总结了当前的研究进展和进入临床应用的前景。分析结果表明: 受试者接受干细胞疗法后,其血肌酐水平恢复到正常状态,Terg细胞增加、CD4 + T细胞增殖减少,安全且耐受性良好,其中有2例受试者的肾小管炎和间质纤维化/肾小管萎缩得到恢复。

案例1:评估注射自体脂肪组织来源的MSCs注射治疗CKD的有效性和安全性,研究员将MSCs静脉注射至6例CKD患者,剂量为1×106/kg。结果显示,6例患者中均未检测到不良反应,干细胞移植1年期间,GFR没有显着降低,尿蛋白排泄的显著改善。 研究者认为,干细胞能够改善肾功能,降低组织学损害,减轻肾组织纤维化。
案例2:一项对30例CKD患者进行干细胞移植与对照的临床试验, 结果发现移植后第1、3、6个月,干细胞组血清肌酐清除率明显增高,且2例受试者蛋白尿消失 。

干细胞植入体内后,通过干细胞的自动归巢作用,干细胞会自动转移到肾脏病灶,分化生成所需的各类细胞,从而达到修复肾脏固有细胞,恢复肾功能,重建肾脏血液循环,阻断和逆转肾脏纤维化进程。
近年来基础研究干细胞治疗肾病过程中发现,脂肪间充质 干细胞可分化成肾固有细胞,肾实质细胞等,所以干细胞移植后对肾脏功能具有良好的修复和重建作用。 对于病变较重、病情常反复的患者,干细胞移植无疑是一种新的有效治疗手段,不仅能控制病情活动,还有可能治愈,对患者的病情带来极大的缓解改善。
干细胞治疗可以修复受损肾细胞,避免肾功能的完全丧失。与此同时,需要配合其它有效治疗手段来对付病变的肾细胞,辅助性选择透析,适当延长透析时间间隔,甚至可以达到摆脱透析的治疗效果,改善并发症,延缓肾脏衰竭进程,提高生存质量。
干细胞移植主要是采用静脉输注法,患者受到的痛苦少,而且病情已经缓解的不需要住院。患者预后较好,肾脏损伤也较少。在移植稳定后可以摆脱服用药物。恢复我们身体最大的健康。
关注我们,带你了解更多干细胞再生前沿资讯,私信获取更多信息。
