王浦劬政治学基础 (政治学基础王浦劬考研直接背吗)

王浦劬政治学基础讲解,王浦劬政治学基础视频第二章 国际政治行为 7.2.1 复习笔记 【知识框架】

王浦劬政治学基础讲解,王浦劬政治学基础视频 通关提要 本章内容较为简单,需要掌握国际政治行为的含义,熟悉国际政治行为准则的含义和基本特点,了解国际法在国际政治中的地位和作用。本章考试题型一般为概念题和简答题。 【考点难点归纳】 考点一:国际政治行为的含义和类型 ★★★ 1国际政治行为的含义及其地位和作用(见表7-2-1) 表7-2-1 国际政治行为的含义及其地位和作用

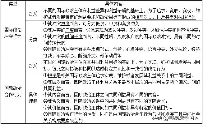
王浦劬政治学基础讲解,王浦劬政治学基础视频 2国际政治行为的基本类型(见表7-2-2) 表7-2-2 国际政治行为的基本类型

王浦劬政治学基础讲解,王浦劬政治学基础视频 精选习题 【简答题】简述国际行为的基本方式。[电子科大2014年研] 点拨:国际行为主体在实施其对外战略和对外政策时,既可以采取外交方式、军事方式,也可以采取经济方式、文化方式,这些行为方式构成了国际行为的基本方式。 答案参见本章考研真题与典型题详解。 考点二:国际政治行为的基本准则 ★★★ 1国际政治行为准则的含义和特征(见表7-2-3) 表7-2-3 国际政治行为准则的含义和特征

王浦劬政治学基础讲解,王浦劬政治学基础视频 2当代国际政治行为的基本准则(见表7-2-4) 表7-2-4 当代国际政治行为的基本准则

王浦劬政治学基础讲解,王浦劬政治学基础视频 3国际法的定义、基本特点及其作用(见表7-2-5) 表7-2-5 国际法的定义、基本特点及其作用

王浦劬政治学基础讲解,王浦劬政治学基础视频 精选习题 【简答题】什么是国际政治准则?简述国际政治准则的基本原则。[湘潭大学2016年研] 点拨:国际政治行为的基本准则,是国际政治行为主体在国际政治活动中应该遵循的行为规范。 答案参见本章考研真题与典型题详解。