相信很多宝妈在带着宝宝的时候,难免会一时无聊,习惯性地拿起手机。可这时,绝对不止北辰妈一个,耳边肯定会传来老一辈的唠叨:
“带着宝宝别玩手机!手机有辐射!”
“手机充着电的时候别靠近宝宝!很大辐射的!”
“家里wifi关了,很大辐射的,影响宝宝发育!”
细到手机充电器,大到电磁炉、微波炉、打印机,家里一切带电的东西仿佛都能成为老一辈口中的“辐射源”!

另外,除了居家生活的碎碎念,还有孕期检查、宝宝生病时的恐慌:“B超有辐射,别做那么多!伤着宝宝!”
“胸片别做了!宝宝还小受不了辐射!”
“哪有让那么小的宝宝做CT,这医生疯了吧!”
辐射、辐射、辐射……
到底辐射是一个什么样的洪水猛兽,让老一辈们趋之避之?哎,北辰妈不由得长叹一口气:只有了解透彻辐射是什么,才能科学客观地对待它!所以今天的文章,北辰妈就是讲讲这骇人听闻的辐射!
赶时间的爸妈可以直接拉到文末,了解关于辐射的辟谣与建议。

今日文章话题:
一、什么是辐射?
二、带娃时玩手机的危害!
三、医学中的放射检查
四、孕妇防辐射服有用吗?
一、什么是辐射?
用最简单的话来说,辐射就是能量。但是呢,这种能量是以波或者是原子粒子移动的形态,在自然界乃至真空中传播着。任何高于绝对零度(-247°C)的物体都可以自己产生辐射,基本上可以说:只要是个东西,都会放出辐射!包括你自己。既然辐射无处不在,那是不是咱们都生活在水深火热之中啊?宝妈们先不用快杞人忧天!辐射分两种,电离辐射和非电离辐射。

1. 有害:电离辐射
电离辐射包括:α粒子、β粒子、X射线、γ射线,这类型的辐射,我们普通人在日常生活中一般不会接触到。
首先,从名字上解读电离辐射。所谓电离辐射的电离,就是引起物质中的原子电离的意思。物质电离又是咋回事?自然界一切生物体都是由无数原子构成的,原子层面的稳定是生物体进行生命活动的大前提。可这些电离辐射,因为它波长短、频率高、能量高、威力大的特点,会破坏生物分子的化学键,从而改变生物体的性质,

电离辐射破坏生物分子的化学键
所以电离辐射是可以直接杀灭或损伤细胞,或者造成基因变异,引起癌变,这对人体的危害是显著的,我们需要关注接受电离辐射的剂量并加以防护。
2. 无害:非电离辐射
我们在平时的日常生活中接触到的辐射都是非电离辐射,从红外线、可见光到各种无线电波,无论是手机、电脑、wifi、微波炉、电吹风等一系列的家用电器都是非电离辐射。也就是说,手机可以放心使用,电视可以放心看,电磁炉、微波炉这些电器也可以放心使用。

另外,非电离辐射作用于生物体上最显著的效应就热效应!就是发热!比如:电烤箱主要利用的红外辐射加热食物,微波炉则是微波辐射加热食物。
3. 太阳光
太阳光就是一种强烈的辐射源,单从功率而言,太阳光比我们身边任何电器漏出来的辐射都要强得多!比如太阳光被人体吸收的辐射比率是手机在正常功率使用下的几十倍甚至是几百倍。再说,太阳光中的紫外线虽然是非电离辐射,但它的频率是最接近电离辐射的,其能量足够使宝宝幼嫩的皮肤灼伤。所以各位宝妈要和宝宝在天气晴朗时一同外出,最好做足防晒措施,避免宝宝被太阳的紫外线灼伤。

二、带娃时玩手机的危害!
1. 研究表明:手机辐射与人体癌症、脑疾病无关
手机电磁波能量很弱,和电脑辐射一样是非电离辐射。
其实关于电脑、手机辐射对胎儿、婴儿影响的研究有很多,比如1988年6月《美国工业医学杂志》上的《孕期女性使用视屏终端与流产和新生儿出生缺陷发生概率的关系》,最后得出的结论是:“并不能证明电脑产生的非电离辐射与流产率提高之间有直接联系,较差的工作条件和较高的工作压力也是可能的因素。”1991年,《新英格兰医学杂志》也发表了一篇大规模研究报告:以2430名女接线员进行为期四年的跟踪,最终的结果是:无论工作时间长短,在显示器前工作和不在显示器前工作的两组妇女在流产率上没有明显的不同。还有对手机辐射的研究,有研究发现使用手机与脑瘤之间存在“轻微的联系”,但后来的官方根据统计数据的结果解释是“对人类致癌性证据有限,对动物致癌性证据不充分”。

2.带娃时玩手机的危害!
虽然说,电脑、手机的辐射问题对于小宝宝来说是根本不必担心的。但是,这并不意味着父母就可以随心所欲地玩手机了!
因为边玩手机边带娃还是存在一些风险的,比如:
1. 容易让宝宝缺乏安全感
宝宝的感觉是很敏感的。妈妈的眼神注意能让宝宝感受到爱与安全感,可是一旦家长是一边玩手机一边陪宝宝的话,这种陪伴是无效的!家长的目光没有落在宝宝身上,亲子互动的时间大大减少,这很容易让宝宝觉得:爸爸妈妈不够爱我!从而小宝宝会采用哭闹、拒绝吃奶等手段来求得关注。

2. 玩手机时手机脱手,可能会砸中宝宝
不知道很多宝妈宝爸自己玩手机的时候是否有过被手机砸中的经历。那种痛,别说小孩子了,连大人都要疼得欲哭无泪。
之前就有一则新闻,因为妈妈用手机看肥皂剧,在抱八个月大的宝宝时,手机不慎脱手,直接砸到了孩子的右眼。孩子的眼角当场被砸中了,疼得哇哇大哭。接着孩子整个右眼都红肿起来,后来医生诊断,孩子的瞳孔被砸裂,严重可能会失明。

3.疏忽对孩子的照看从而引发意外。
很多家长沉迷于手机时,那可是“飘飘乎如遗世独立”,仿佛置身于另外的国度,对身边事情的注意程度直线下降。当时北辰妈让北辰爸看着小北辰时,北辰爸就是因为看手机太入迷,小北辰吐奶吐得枕头都打湿了,他还置若罔闻。还有很多新闻,因为爸妈带娃时顾着玩手机,孩子走丢了也未曾发现……

所以北辰妈还是建议,带娃的时候尽量放下手机,多陪宝宝!
三、医学中的放射检查
有孕妈或者是哺乳期的妈妈对于“检查”两字,可是有着“被辐射”的恐惧,什么X光、CT、B超、MRI等等,因为恐惧,所以可能导致,部分妈妈对于一些必要的检查不做了,或者是照了X光之后,担心孩子有异变就终止妊娠了……

其中,超声检查是通过声波来成像的,核磁是通过无线电波和磁场来成像的,这两项检查都是没有任何辐射的。
再来了解一下人体所能够承受的辐射强度以及医学检查中的辐射强度。(msv是辐射的单位)

标准参照国际辐射防护委员会(ICRP)

数据来源英国皇家肿瘤医院(RCR)
所以,当宝宝怀疑得了肺炎,医生让去拍个“胸片,或是当异物梗阻在气管、支气管时,医生也会要求做x线检查,这时妈妈不用过于忧虑辐射对宝宝有什么影响。因为胸片的辐射量仅仅是0.02msv,相比人体安全承受的比如皮肤50msv差得远呢!其他正常的医疗检查, 其辐射量也都是在安全的范围内,妈妈们可以放宽心。

宝宝做放射检查时的注意事项:
1. 避免短时间内反复接受放射检查
因为X射线对人体的损害具有累计性,为了安全起见,如无必要,短时间内不要让宝宝反复接受X射线检查哦!
2. 候诊时莫乱跑
检查机房内辐射量会大大增加,家长在带领宝宝候诊时,要在有指定候诊区候诊,千万不要让宝宝乱跑进入检查机房。
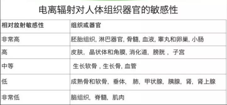
3. 辐射高敏感部位注意防护
由于人体各部位对X线的敏感程度不同,如儿童容易收到损害的器官为性腺、甲状腺和眼晶状体,因此儿童在接受放射检查时,最好使用铅围脖或铅三角巾遮盖脖子、眼睛,保护好甲状腺和眼睛,并且用铅围裙遮盖男孩阴囊保护*丸睾**、遮盖女孩下腹部保护好卵巢。

总之,医学检查中放射检查的辐射范围都是在安全范围内。家长们该做的检查就做,别耽误自己和孩子的健康!
四、孕妇防辐射服有用吗?

1.孕妇放射服据厂家说”能屏蔽10-3000MHz的电磁波”,在这个范围内的就只是非电离辐射,咱们用不着去花个好几百来防无害的非电离辐射啊!如果是穿透性强的电离辐射,孕妇防辐射服并不能防住,所以也是防不住地铁行李安检仪中因遮盖不严发出的电离辐射

2.孕妇防辐射服的作用,
①公交车上的让座神器。穿着这种胖乎乎的防辐射服,旁人一看就知道你是个孕妇。
②心理安慰作用。因为孕妇防辐射服能对低频的非电离辐射有防护作用,就是能防手机、电脑、其他家用电器的辐射,对于内心也算是种安慰吧。但真的没有什么实际作用。
③能防晒。因为防护的作用范围包含了太阳光。但北辰妈建议还不如花钱买质量好得防晒霜。
综上所述,
1. 辐射分两种:有害的电离辐射和无害的非电离辐射。
2. 手机、电脑等家用电器属于非电离辐射,目前没有研究能证明日常的非电离辐射会危害人体。
3. 虽然手机、电脑没有辐射危害,但是家长们带娃时不可因沉迷手机而疏忽孩子,会容易让孩子没有安全感;手机也容易不小心掉落砸伤孩子;因为不留意而孩子乱跑易出事故。
4. 正常的医学放射检查的辐射都在人体安全的承受范围内,甚至远远达不到产生作用的辐射量,家长们可以放心让孩子检查,但短时间内注意不要多次进行放射检查。
5. 孕妇防辐射服的心理作用比实际作用大。
参考文献
《辐射伤害知多少?》
《破解手机辐射危害健康的流言》
——科学松鼠会
低剂量辐射暴露人群的流行病学研究 刘长安,杨光,贾廷珍 中国肿瘤 2002年第 11卷第 2期
美国妇产科医师学会关于妊娠期及哺乳期影像学检查安全性指南的解读[J].欧阳振波,尹倩,全松,张秋实. 现代妇产科进展,2016,25(09):712-714.
The risk of miscarriage and birth defects among women who use visual display terminals during pregnancy. Marilyn K. Goldhaber, MPH, Michael R. Polen, MA, Robert A. Hiatt, Md, Phd. American Journal of Industrial Medicine Volume 13 Issue 6, Pages 695-706.