
在疫情常态化防控的背景下,为做好当前慢性病长期用药处方管理工作,7月7日,海南省卫健委发布《海南省医疗机构长期处方管理规范(试行)》(以下简称《规范》)和海南省长期处方药品目录(试行),规定治疗慢性病的一般常用药品可用于长期处方,根据患者诊疗需要,长期处方的处方量一般在4周内,最长不超过 12 周。
01
慢性病患者可开长期处方
处方量不超过12周
经了解,长期处方是指在医疗机构由具备条件的医师按照规定,对符合条件的长期慢性病患者开具的,处方用量适当增加、有效期适当延长的处方。
该《规范》指出,开具长期处方的医师及其所在医疗机构,应当具备对患者所患疾病进行评估的能力水平和设备设施条件,保障患者长期用药的质量和安全。基层医疗机构不具备相应条件的,可以通过远程医疗等途径在具备条件的上级医疗机构指导下开具。
长期处方适用于临床诊断明确、用药方案稳定、依从性良好、病情控制平稳、需长期药物治疗的慢性病患者。
其中,医师对提出使用长期处方申请的患者,应当进行评估,对其是否符合长期处方条件作出判断。在诊疗过程中,对符合长期处方条件的患者,医师应当主动提出长期处方建议。医师应当向符合条件的患者说明使用长期处方注意事项,并由其自愿选择是否使用;对不符合条件的患者,应当向患者说明原因。
《规范》明确,治疗慢性病的一般常用药品可用于长期处方。开具长期处方时,应当根据患者诊疗需要, 在保证医疗质量和医疗安全的情况下,确定处方量。长期处方的处方量一般在4周内,最长不超过 12 周。首次就诊开具长期处方的处方量不得超过4周,再次就诊经接诊医师严格评估,可延长至12周以内,同时强化患者教育,并在病历中记录。
其中,医疗用毒*药性**品、放射*药性**品、*制毒易**药品、*醉药麻**品、第一类精神药品的使用按照《处方管理办法》的规定执行。生物制剂和抗菌药物(治疗结核等慢性细菌真菌感染性疾病的药物除外)不得用于长期处方。
02
患者使用长期处方
应签订家庭医生签约服务
《规范》指出,使用长期处方的患者应当与所在社区基层医疗卫生机构签订家庭医生签约服务且协议在有效期内。首次开具长期处方时,应当在患者家庭医生签约的基层医疗卫生机构所在地二级以上医院,由具有与疾病诊疗相关专业的中级以上专业技术职务任职资格的医师开具。
首次开具长期处方前,医师应当对患者的既往史、现病史、用药方案、依从性、病情控制情况等进行全面评估,在确定当前用药方案安全、有效、稳定的情况下,方可为患者开具长期处方。首次开具长期处方信息应当在患者病历中详细记录。
再次开具长期处方时,可根据就近、就便、可及的原则,在患者家庭医生签约所在医疗机构,或其他医疗机构开具。医师应当根据患者病历信息中的首次开具长期处方信息和健康档案,结合长期用药管理目标及注意事项等,对患者进行评估。经评估认为患者病情稳定并达到长期用药管理目标的,可以再次开具长期处方;不符合条件的,终止使用长期处方。再次使用长期处方,应当按照首次开具长期处方进行管理。
开具长期处方的基层医疗机构与上级医院要做好衔接,通过信息化手段建立患者处方信息共享和流转机制。
03
长期处方可调剂
患者可选择医院或药店调剂取药
《规范》明确,医师开具长期处方后,患者可以自主选择在医疗机构或者社会零售药店进行调剂取药。药师对长期处方进行审核,并对患者进行用药指导和用药教育,告知药品保存要求。基层医疗机构不具备条件的,可以与上级医院签订远程医疗服务协议,由上级医院的药师进行处方审核或提供用药指导服务。
药师在审核长期处方、提供咨询服务、调剂药品工作时,如发现药物治疗相关问题或患者存在用药安全隐患,需要进行长期处方调整、药物重整等干预时,应当立即与医师沟通进行处理。
长期处方药品原则上由患者本人领取。特殊情况下,因行动不便等原因,可由熟悉患者基本情况的人员, 持本人及患者有效身份证件代为领取。
在线开具的处方必须有医师电子签名,经药师审核后,医疗机构、药品经营企业可委托符合条件的第三方机构配送。
04
家庭医生定期随访
出现四种情况之一终止长期处方
在长期处方用药管理方面,医疗机构应当将长期处方信息纳入患者健康档案,详细记录患者诊疗和用药记录。家庭医生团队应当对患者进行定期随访管理,随访间隔不得超过4周,对患者病情变化、用药依从性和药物不良反应等进行评估,必要时及时调整或终止长期处方。
随访管理中,患者出现长期用药管理未达预期目标、罹患其他疾病需药物治疗、患者因任何原因住院治疗、其他需要终止长期处方的情况,以上四种情况出现任何一种都终止长期处方。
此外,医疗机构应当加强对使用长期处方患者的用药教育,使其增加合理用药知识,提高自我用药管理能力和用药依从性,并告知患者在用药过程中出现任何不适,应当及时就诊。应当指导使用长期处方患者对药物治疗效果指标进行自我监测和作好记录。鼓励使用穿戴设备,提高药物治疗效果指标监测的信息化水平。在保障数据和隐私安全的前提下,可以探索通过接入互联网的远程监测设备开展监测。
同时,医疗机构应当指导使用长期处方患者,按照要求保存药品,确保药品质量。鼓励有条件的医疗机构通过开设微信公众号、患者客户端等,方便患者查询长期处方信息、药品用法用量、 注意事项等。探索开展长期处方患者的用药提醒、随访、用药咨询等服务。
05
长期处方便民利民
落实不到位造成不良影响将追责
海南省卫健委强调,此项工作事关慢性病患者长期用药需求,是一项便民、利民的民生工程;在当前疫情防控的大背景下,也是坚决贯彻落实*党**中央关于统筹推进疫情防控和经济社会发展工作决策部署的一项重要举措。
对此,海南省卫健委要求各市县卫生健康行政部门要提高认识,认真落实。各医疗机构要参照建立院内长期处方管理制度,并制定可开具长期处方的病种目录和药品供应目录;同时要采取适当的形式进行宣传。此外,海南省卫健委将结合疫情防控督导等工作对各单位落实情况进行检查,工作落实不到位的,将给予通报,造成不良影响的将进行追责。

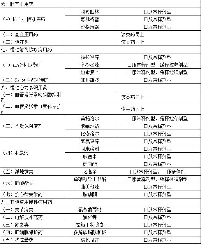
海南省长期处方药品目录(试行)

来源:新海南客户端、南海网、南国都市报
·END·
