很多朋友学习Linux时,总是难在Linux命令上,而且每个命令又有非常多的用法,想要记住全部命令的用法,恐怕难于上青天。
Linux命令作为Linux系统正常运行的核心,背会它=掌握Linux,但其实只需要记住最常用的即可。
今天给大家总结一下 Linux70个最常用命令 ,对照查询背诵,让你一次掌握Linux命令,学习Linux的朋友必备!
文档目录
70个Linux命令,大致分为10大类,每一类包括若干条Linux命令, CTRL+F即可快速查询 。

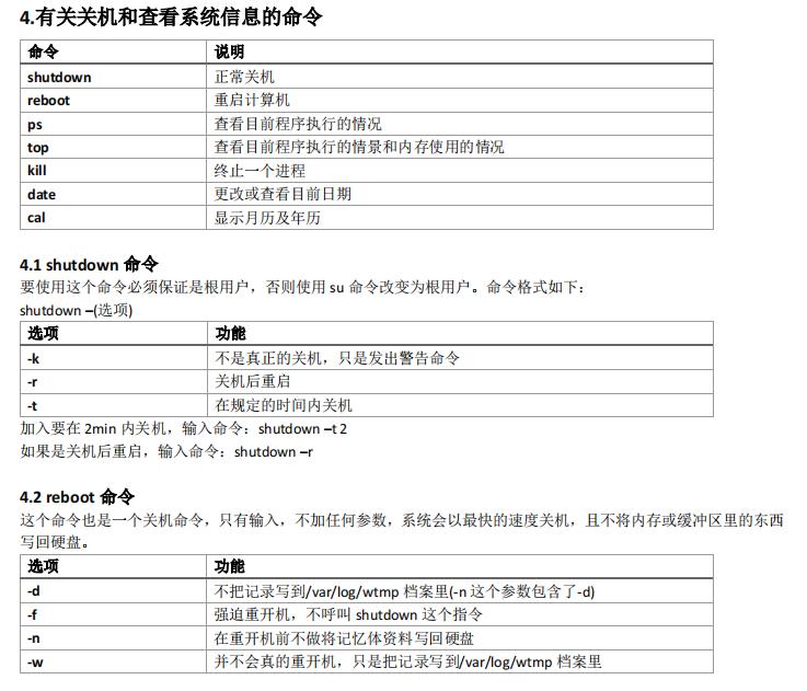
内容展示







【领取方式见下图!!】

注:资料源于网络,侵删