昨天,咱们聊了一下云渲染的概率,有朋友私信问
现在平台这么多,选哪一个比较好呢?
今天我们来聊一聊这个话题!
在开始之前,我们先来了解下关于云渲染和渲染农场的计费规则
有线程、CPU、核等等来计费,各不一样,我们来看看各大平台的!

云渲染平台-渲染100,这家有四种计费模式,有一个特色的性价比模式。
48线程15分钟内0.2元,60分钟内0.8元,一分钟0.045元,24元封顶!

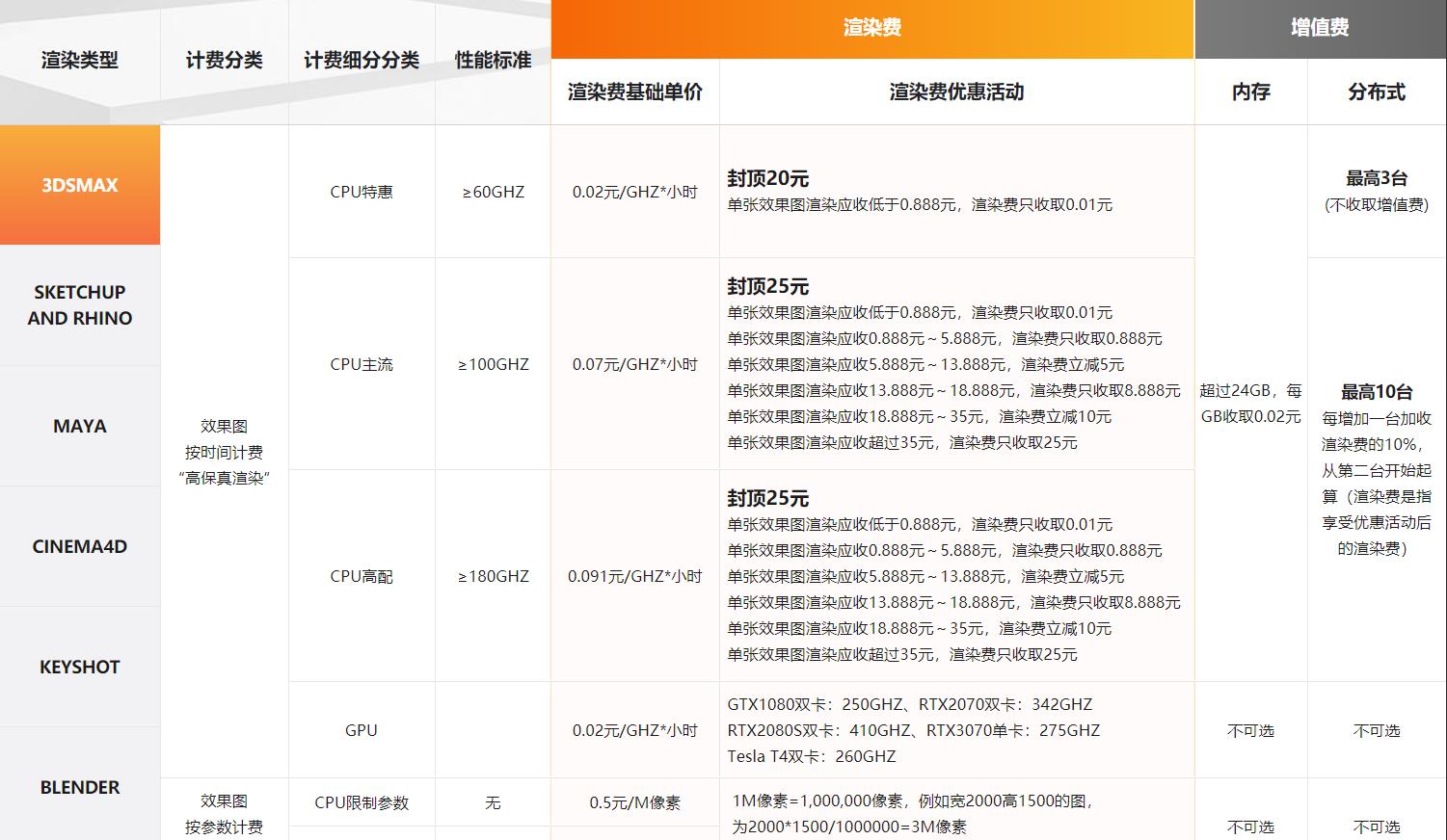
云渲染平台-炫云,这家有7种模式选择,具体的价格比较多大家可以点击图查看
每超过24GB内存收取0.02元,每加一台服务器,加收渲染费10%

云渲染平台--渲云,这家有3种计费模式,每日特惠跟渲染100的性比价模式相似。
30分钟内0.75元,60分钟内1.5元,不过有一点每日特惠模式每天只能渲5张图,若是超过5张,价格就不是这么算的

云渲染平台,渲的快,这家同样也是3种计费模式。
经济型32线程,是1.92元/小时,快速型32线程,是2.16元/小时,性能型48线程,是2.76元/小时

现在大家对于云渲染平台计费规则有没有一个清晰的了解呢?
有一点相同的是不论哪个平台,渲图时间久,价格高的模式都增加对应的花费
按照甲方交图的情况而定,合理的安排好自己的时间
最后,一直用本地渲染的朋友,没有用过云渲染的朋友都可以去注册个账号操作试试!
追求性价比的朋友不妨注册渲染100,获得免费的渲染费和渲染券!