(温馨提示:文末有*载下**方式)
一、发展历程:起点各异,殊途同归
(一)家电行业线下主导,苏宁全渠道份额领先
我国家电市场规模由2004年1694.3亿元增至2018年8149.7亿元,CAGR达11.9%,呈周期波动上升,一方面居民收入增长带动家电人均保有量不断提升,另一方面受地产及家电固定更换周期影响。分渠道看,2018年线下渠道(含家电连锁+商超+百货等)合计占比60.8%,其中家电连锁渠道占比从2008年的50.8%降至2018年的38.6%,线上渠道占比从2008年的0.2%增至2018年的39.2%,由于家电属标品,电商已反超成为第一大渠道,并完成了对居民家电消费习惯的培育。


从全渠道竞争格局看,苏宁凭借线下渠道优势居首。全国家用电器工业信息中心数据显示:2018年家电全渠道中苏宁占比最高,为22.1%,领先京东8.0pct,其后依次为天猫、国美和五星电器。单看线下,2018年苏宁以17.5%市占率居首,领先国美8.5pct;线上家电市场基本被京东、苏宁、天猫瓜分,京东以38.9%市占率居首,苏宁以30.1%次之,天猫为24.9%,线上集中度仍在扩大。苏宁各渠道市占率下半年环比上半年均有提升。



奥维云网《中国三四级市场线下家电零售报告》数据:我国家电线下市场中,三四级市场占比逐年提高,2016年约3321亿元,占比接近60%,但线上渗透率仅25.7%,远低于全国整体39.2%的渗透率。三四级市场消费者仍偏好线下购买,以家电专卖店为主(含品牌专卖和夫妻店等,前者为家电品牌如格力等单店),其次为区域性连锁店以及苏宁、国美等全国性大连锁卖场,居民消费习惯性特征明显。



(二)苏宁:线下龙头的全渠道探索之路
苏宁从线下家电零售起家并在本世纪前十年做到线下连锁龙头,到如今全渠道共同发展,虽然与京东从线上到线下的探索路径相反,但面对外部环境变革下的锐意改革精神是一致的。总体看,苏宁的发展路径实现“批发到零售、区域到全国、线下到线上的智慧零售”的三级跳:

1、批发到零售(1990-1999)——经销起家,转做零售
1990年张近东先生在南京创立苏宁,是当时国内最早的电器专营店,主营空调经销,从最初春兰空调到拓展至多个空调品牌。公司以顾客需求为导向,3年间团队扩展到300人,发展了4000多家批发客户。1994年以成为了全国空调销售冠军,1996年已发展为全国品类最全、规模最大的空调专业市场。
1999年公司批发业务收入占比80%,当时我国城镇住房市场化改革正推进,进而刺激消费者对家电的需求,苏宁率先战略性进行业务调整,削减一半批发业务,并谋求转型综合电器连锁零售,当年在南京新街口开办当时中国单店面积最大的综合电器旗舰店。
2、区域到全国(1999-2009)——超越国美,家电龙头
2000年苏宁提出3年内开出1500家店的目标,将南京旗舰店的模式进行推广输出,2002年先后进入浙江、北京、上海、天津、重庆、武汉等地,完成全国一级重点市场布局。该阶段线下家电连锁龙头为国美,其率先进行模式创新。2004年苏宁与国美均成功上市。
2006年国美因收购当时排名第三的永乐电器,扩张速度达到顶峰且超越苏宁。2005年苏宁采取后台优先的稳健战略,如2005年投入11.5亿元启动“5315”服务平台建设工程、2006年国内首家采用SAP/ERP系统等。2008-09年金融危机阶段苏宁逆势增长,两年店铺累计净增309家达到941家。此时国美遭遇内部主导权之争,2009年苏宁在销售规模、渠道数量、利润、市值等方面全面超越国美,跃升为线下家电连锁龙头。
3、智慧零售(2009至今)——积极变革,智慧零售
2005年苏宁组建B2C部门,并上线苏宁电器网上商城,一期销售范围仅限南京,二期扩展至上海、北京等大中城市。2009年苏宁电器网上商城升级并更名为苏宁易购。2009-2013年公司处于“+互联网”阶段,集合线下资源向线上延伸,并通过收购母婴电商红孩子等向母婴、家居等品类扩张。
2013年苏宁提出“一体两翼互联网零售路线图”,率先打造O2O业态,实现双线同价,并更名为“苏宁云商”。此外,苏宁集团涉足地产、文创、体育、物流、金融、投资等多个领域,打造具备竞争力的零售生态圈。2017年底苏宁提出智慧零售大开发战略,以智慧零售、新业态作为线下门店发展动力。目前已建成零售行业中最完整的消费生态,形成了“大店、小店、专业店”不同类型的店面业态产品族群。
在不同的发展阶段,公司的市值与发展战略、扩张速度、业绩情况等息息相关。
2010年苏宁易购线上平台正式推出后引发的价格战、全线同价及线下调整等问题拖累业绩,市值从2011年初接近1200亿元降至2013年最低点约400亿元。后伴随着O2O战略成形,线上品类扩展、战略合作阿里、布局物流金融等策略,多业态协同,线下恢复增长,毛利率企稳回升,市值波动上升至1000-1300亿元。从估值看,2016年以来苏宁动态PS均在1倍以下,2018年下半年以来受板块整体估值向下影响,PS不到0.5倍。


(三)京东:反超线下的后来居上之路

1、京东多媒体(1998-2004)——线下3C批零起家
1998年6月18日(京东618电商节由来)刘强东先生在中关村创业创办京东,店名为京东多媒体,主营光碟、刻录机和录像机等光磁产品代销,2001年成为光磁领域最具影响力的代理商,担任雅马哈、三菱等知名光盘刻录机的全国或大南方总代理。2001年京东由代理商转为零售商,主营声卡、键盘、鼠标等电脑配件,采用连锁经营模式,截至2003年拥有12家店,为之后的京东3C电商运营打下基础。
2、京东多媒体网(2004-2007)——全面转型线上3C
2003年非典疫情致北京零售受创,中关村中小卖家岌岌可危。2004年元旦创立京东多媒体网电商平台(www.jdlaser.com),并于2005年关闭线下所有店铺,京东线上仍主营3C家电,拥有100多个单品。2005年京东日订单处理量突破500个,2007年增至3000个。同期线下家电龙头苏宁、国美正在全国规模跑马圈地,规模增速还大幅领先京东。
3、京东商城(2007-2013)——资本助力,蓄势待发
2007年是京东发展的里程碑,公司电商正式改名京东商城(www.360buy.com),获得今日资本1000万美元首批融资。在京东上市前共获得4轮合计22.31亿美元融资,投资方包括今日资本、雄牛资本、高瓴资本、梁伯韬、老虎基金、红杉资本等,助力京东自建物流体系、扩展消费品类等,迅速站稳B2C电商第一梯队。
● 自有物流是京东最核心竞争力。2007年7月建成北上广三大物流中心,面积超5万平方米。2009年成立物流子公司,次年建成华北、华东、华南、西南四大物流中心,并推出211限时达等个性化服务。据京东官网显示,截至2018Q3末,京东物流拥有550多个大仓,运营16个大型智能化物流中心“亚洲一号”,物流基础设施面积达1190万平方米,自营配送覆盖全国99%人口,90%以上自营订单可在24小时内送达。
● 2007年后京东逐渐向综合型电商平台发展,2008年将空调、冰箱、电视等大家电品线扩充完毕,完成3C产品全线搭建,相继上线日用百货、图书等多品类,与多家电商展开直面竞争,如与当当网展开的图书价格战。随着2010年推出开放平台吸引品牌商入驻后,服饰家居品类扩充有效。2016年切入生鲜领域,基本实现消费品全覆盖,助平台销售规模增长可观。

4、京东(2013年至今)——美股上市,完成逆袭
2013年电商更名京东,并更换公司LOGO和域名(www.jd.com),平台+物流+金融的大京东战略拉开序幕。2014年京东与腾讯达成战略合作,腾讯将旗下电商QQ网购和拍拍实物电商部门及配送团队整合到京东,并以2.15亿美元现金收购京东上市前15%股份,并约定上市时以招股价增持5%股份。截至2018年2月,刘强东先生持股15.5%,拥有79.5%投票权,腾讯旗下黄河投资持股18%,为最大股东。2014年5月京东登陆美股,募资17.8亿美元。2016年京东与沃尔玛达成战略合作,沃尔玛以“1号店”的品牌网站和APP取得京东5%股权,2018年双方提出推进门店、库存、用户打通的“三通战略”,目前沃尔玛经多次增持后持股京东10.1%。
对比规模看,2008年京东商城销售额超过当当、卓越亚马逊,成为中国最大的B2C电商平台。2010年后京东随电商大潮在扩品类及自有物流的加持下,规模保持高速增长,仅次于天猫,稳居第二大B2C电商平台,且为最大自营电商平台。2013年京东收入超国美,2014超苏宁,成功实现逆袭,并拉开差距。

2014年5月京东登陆美股后市值基本在280亿美元以上(约1870亿元人民币)。伴随着规模保持强势增长及扭亏盈利拉动,2018年市值最高达712亿美元(约4760亿人民币)。后因增速放缓及负面新闻影响,2019年市值最低降至278亿美元(约1860亿人民币)。从估值看,京东的PS从上市之初最高的3倍多波动下行至目前的0.5倍左右,略高于苏宁。


二、财务数据
(一)苏宁规模增速领先,服务类占比仍待提升
苏宁总GMV包括线上线下自营及开放平台,以及提供物流、金融、售后等服务在内的含税商品销售总额(包含线下,同时剔除退货影响,以及存在其他细节差异,因此与京东口径不同不可比)。总GMV从2015年的1623.8亿元增至2018年3371.4亿元,CAGR为27.6%。
经多次修改范围,京东GMV包括在公司网站,APP或第三方移动APP上面由公司或第三方商家履约的订单金额。2017Q3再次更改GMV口径,取消了对订单金额超过2000元但最终未出售或交付的订单计入GMV的限制。但增速依然呈趋缓态势,由2015年的143.5%降至2018年的30.5%。


苏宁凭借在线下积累的良好口碑和用户客群,线上GMV从2014年的257.9亿元增至2018年的2083.5亿元,CAGR为68.6%,保持快速增长。线上GMV占比从2015年的31%增至2018前三季度的62%,贡献超过线下。从平台类型看,线上自营保持50%以上增速,2018年自营GMV同增53.7%至1497.9亿元。2013年开放平台持续新入新商户,2014-2018年GMV的CAGR为107%,2018年高增100.3%至585.6亿元,占线上GMV比例升至28%。


2010年后京东分享电商红利,营业收入持续高速增长,2014年超过苏宁。2011-2018年CAGR为55.4%,2018年营收同增27.5%至4620亿元,增速持续放缓。
2010-2014年苏宁营收CAGR为9.6%,放缓至个位数,2015年互联网转型优势渐显,金融、物流等增值服务能力增强,带动收入增速开始回暖。2015-17年苏宁营收CAGR为17.7%,2018年提速增长30.5%至2453.11亿元,增速已超京东,从趋势看规模差距有望进一步缩小。


从营收结构看,苏宁与京东均以自营为主。2013-2017年苏宁自营收入CAGR为14%,2018H1同增30.7%至1049亿元,占比约95%;2013-2018年京东自营收入CAGR为44.1%,2018年同增25.4%至4161亿元,占比90.1%。


第三方服务方面,苏宁主要是金融、线上开放平台、社会化物流、自建店配套物业销售收入等,收入口径为主营业收入(分行业)-服务及其他,2017、2018H1分别同增134%、78.02%至66.2亿、41.0亿元,占比升至3.7%。其中开放平台收入口径纳入主营业务收入(分产品)-其他收入,2017/2018H1分别同增215.9%、94.6%至39.0亿、21.7亿元,占总收入约2.0%。随开放平台入驻商户及品类不断丰富,佣金收入迅速增长,有较大提升空间。
京东第三方服务收入主要是开放平台佣金、增值服务费,以及平台广告费、物流、金融服务等,收入口径为Netrevenues-Netservicerevenues,2018年同增50.5%至459亿元,占比升至9.9%。其中Netservicerevenues下Marketplaceandadvertisingrevenues中包括开放平台佣金收入及广告收入,我们以此代表开放平台收入,2018年占线上总收入(自营+开放平台)的7.5%。


(二)苏宁毛利率拐点向上,费用率与周转率均优
京东受益于开放平台业务增长带来的高毛利佣金收入、增值服务收入及广告收入等,以及高毛利的日用百货品类销售占比提升(日用百货占自营收入比例由2013年的15.2%升至2018H1的31.0%),综合毛利率持续攀升,从2013年的9.87%增至2016年的15.16%,反超苏宁。
苏宁则受困于逐年增长的线上业务、初期低价引流、双线同价对业绩拖累显著,综合毛利率从2013年的15.41%降至2016年的14.57%。此后再次反超,主要得益于高毛利线上开放平台、物流、金融服务收入占比提升,以及线上自营品类中母婴、美妆、家居食品及其他日用百货类收入提升(该部分收入与小家电合并统计,2018H1共占主营业务收入19.7%,毛利率19.7%居首)。2018年综合毛利率同增0.61个pct至14.71%,领先京东0.68个pct



苏宁的营运能力持续向好,苏宁的存货周转率从2013年的5.03持续提升至2018Q1-3的10.15,并于2016年超过京东(京东18Q1-3存货周转率为9.17,全年存货周转率为9.24)。苏宁和京东的营运费用率相仿,但结构差异大,整体苏宁控费能力优于京东,其营运费用率从2014年的16.3%逐年降至2018Q3的12.9%;京东则从2015年13.6%增至2018Q3的14.8%,超过苏宁,2018全年营运费用率14.84%。
● 京东物流费用居高不下,物流费用率从2013年的5.9%增至2018年的6.9%,主要是物流员工数量增加,2017年同增37%达13.6万人;而苏宁的物流费用率维持在1-1.5%,截至2017年自有物流体系人员仅1509人。此外,苏宁自建仓库居多,京东则以租赁为主,租金成本持续处在上升通道,而苏宁凭借密集的网点布局作前置仓,租金规模效应明显,亦能有效控制物流费用。
● 京东广告营销费用率高于苏宁,基本维持在4%左右;近年苏宁亦加大广宣促销力度,费率攀升至2.7%,仍低于京东,未来依托于阿里体系及自身生态圈的引流效果有望持续提升。




三、人货场——零售三昧炼真金
(一)会员:线上用户争夺激烈,生态圈引流价值高
京东用户规模仍明显超过苏宁,主要与起步早对用户习惯培育以及全品类布局相关。京东年移动活跃用户由2013年的0.47亿人增至2017年的2.93亿人,CAGR为58%,2018年以来突破3亿人。但同比增速自2016Q2以来已连续11个季度下滑,2018Q3首次环比下滑2.7%至3.05亿人,18Q4同比增速降至4%。京东用户数增长持续趋缓,在流量红利见顶后面临瓶颈。
苏宁零售体系注册会员数从2014年的1.67亿人增至2018年的3.45亿人,CAGR为25%。其中年活跃用户数披露至2015年(年活0.51亿人,占比20%)。移动端收入规模迅速提升,至2018年12月苏宁易购APP订单数量占线上整体比例已达到94.9%,818大促期间月活同增62.29%,12月份月活数同增43.25%,用户规模持续积累。


1、生态圈引流不分伯仲
2015年阿里以283亿认购苏宁19.99%股份,苏宁以140亿认购阿里1.04%新股,双方开启战略合作;再加腾讯战略入股京东,在阿里和腾讯双雄格局的零售版图中,阿里通过苏宁能够补强其家电3C品类以及作为线下的重要布局,京东则主要承担腾讯在平台型电商的布局。
● 苏宁与阿里系电商流量的重合度高,2016年苏宁与阿里共同投资10亿元设立猫宁电商,其中苏宁持股51%,负责运营苏宁易购天猫旗舰店等,2016-2018年双11单店GMV均蝉联第一。阿里圈内百联、大润发、三江、银泰等实体渠道与苏宁线下存在较大协同空间。阿里旗下菜鸟物流联盟能与苏宁物流在数据、仓库、优化配送方案等形成协同,并助力苏宁社会化物流布局。
● 京东投身腾讯后,为其打开了微信流量入口,如微信钱包一级入口,更重要的是获得小程序这一流量商业化重要渠道。腾讯系下唯品会、蘑菇街、小红书等其他垂直/社交电商,能够为京东带来全品类潜在资源。京东利用资金和数据优势,加码与永辉超市、沃尔玛、家乐福等线下零售商的合作,并对京东线下业态、新零售模式(如京东到家等)及物流社会化服务等提高支持。

2、丰富会员权益增强粘性
2016年京东上线PLUS会员,2018Q3末PLUS会员数超1000万。2017年12月,苏宁推出超级会员“SUPERVIP”,打通零售、金融、文创、体育等会员系统,实现苏宁生态会员一账通,进一步增强会员消费黏性。
● 从广宣投放看,苏宁通过营销手段来进行引流的力度相比京东小,但苏宁结合线下优势,2013年以来打造全渠道生态圈来聚合用户,包括逐渐将其原有线下庞大客群的向上引导,以及金融、文创、体育等自有生态圈的增量用户导流,叠加开放平台日用品类的引流,是其发展期用户积累的主要基调。
● 从会员权益看,结合阿里88会员及腾讯各项会员,我们认为,未来苏宁和京东自身会员均存在较大延展空间,但因苏宁集团近年来投资零售、金融、文创、体育等各领域,自有生态圈的完善带来互相引流和融合的空间,未来苏宁的会员体系与权益将有更广阔的整合空间。

3、拼购深挖社交流量红利
苏宁发展特卖、拼购、海外购、优选等,以满足新消费需求。其中苏宁拼购是切入社交电商的重要支点,苏宁拼购原为2016年7月上线的“乐拼购”,主要经营家居、生鲜、小家电、食饮、服饰等类目的拼团业务,采用苏宁自营(包括与苏宁易购联营和拼购自主采购)和商家入驻两种模式。
● 苏宁拼购拥有苏宁易购APP一级入口,截至2018年9月,苏宁拼购共5000万用户,其中80%来自易购APP,20%来自微信小程序;活跃用户3700万,次日留存率达50%;平台商户13000家,SKU超500万;自营订单占60%,商户占40%。艾媒咨询调查显示,通过供应链整合和规模效应确保商品质价共存,以及高效配送和优质售后等标准化服务,苏宁拼购的消费者满意度领先各拼购平台。
● 2018年拼购打造“818发烧购物节”,3天内订单量突破1000万单,买家数同增4700%,实现爆发式增长。双十一订单突破8000万,发展新买家2100万,三四级市场渗透率达56%。苏宁推出百万推客制度,推客分享商品二维码,当形成订单后即获得佣金收入。2018双十一环比818发烧购物节,苏宁推客订单增长262%,销量提升104%,累计发放佣金奖励2.2亿元。

京东拼购上线于2018年4月,晚于苏宁,覆盖京东APP(拥有“9.9元拼”一级入口)、微信购物、手Q购物、京东购物小程序、京东微信服务号等,采用自营、个人商家和企业商家三种模式,京东拼购收取1%的佣金率(主场5%),大力吸引商家入驻。2018年618京东拼购订单量同增近24倍,下单用户数同增超17倍,日均新用户数环比增长280%。2018年底京东新设拼购事业部,2019年1月启动拼购企业店招募。

(二)品类:家电下沉市场广,品类拓展空间大
1、受益家电消费鼓励政策,低线城市家电空间仍大
受益于我国政府推出的多项针对家电消费的补贴政策,家电消费迎来一波黄金期,2008-2013年洗衣机、电冰箱、彩电、空调器农村每百户保有量CAGR较城市分别高出9.1、20.2、4.9、24.5pct。
①以旧换新:2009-10年扩大至19个省市,含彩电、冰箱、洗衣机、空调、电脑5类,按价格10%直补;
②家电下乡——2007-09年实现全国推广,补贴品种扩大到10类(彩电、冰箱(含冰柜)、手机、洗衣机、空调、电脑、热水器、摩托车、微波炉、电磁炉),中央和地区按产品价格13%给予直补;
③节能惠民——2009-13年共进行两轮,覆盖空调、彩电、冰箱、洗衣机、热水器等,能效等级越高,补贴标准越高,助民众家电消费结构实现重要环保性调整。




2019年1月29日,发改委等印发《进一步优化供给推动消费平稳增长促进形成强大国内市场的实施方案》,落实了新一轮家电消费刺激政策,主要含支持绿色、智能家电,促进家电更新换代,以及鼓励消费结构化升级,同时将补贴指定权利让予地方政府。伴随上一轮家电下乡产品进入更换期,家庭面临升级更新需求,叠加可能获得补贴的家电种类扩大,有望提振居民家电消费需求。

根据国家统计局数据,我国农村家庭在收入和家电保有量约落后城镇10-20年,未来发展空间大。
● 农村:大家电与居民收入水平呈现较高的相关性,而且当前接近家电下乡以来大家电平均8-10年更换期,在农村家庭收入稳步快于城镇增长下,大家电升级更换需求旺盛,如变频空调、大容积冰箱等。因此农村下沉市场将是未来线上下家电零售龙头的短兵相接之重地。
● 三四线城市:与地产周期相关性较弱的小家电存在更大机会,尤其是三四线城市生活压力更小,住房、饮食等刚性消费挤出效应更弱的新一代年轻消费群体,其消费意愿仍在上升期,是小家电品类发展的最大沃土。从增量上看,普及类增长、老品升级为主。
● 一二线城市:房产周期走弱对大家电增速带来影响,而小家电因单价低、更换期短、品类丰富、新品迭出,小家电增速明显高于传统家电,代表消费升级方向。我们认为一二线城市家电消费增量主要在小家电普及和升级(老品升级版以及新兴家电品类尝试),其次为大家电常规更新。

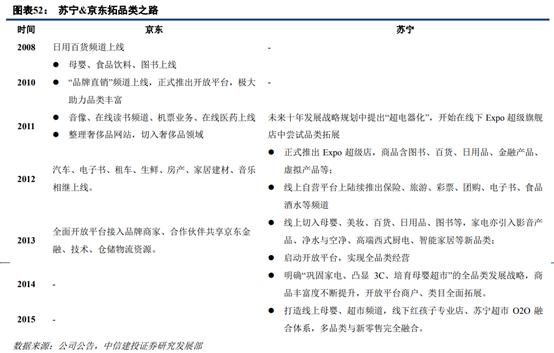
2、京东拓品类更早更彻底,苏宁全品类提升空间更广
从自营平台品类看,苏宁以3C家电为主,2018H1占比79.2%,高于京东10.2pct。2013-2017年苏宁自营小家电类(含红孩子母婴及美妆、家居食品和日用百货类等)收入CAGR为23%(增速加快),收入占比从14.3%增至19%,2018H1提升1.8pct至31%。京东全品类扩张是其迅速实现规模效应的重要动力,2013-2018年自营日用百货类收入CAGR达67.9%(增速放缓),收入占比从15.2%增至32.7%。




根据Euromonitor,我国烟酒食品、生鲜粮油、服装配饰等日用百货市场的规模远超3C家电,且对应的主要销售渠道集中度低,2017年超市CR5(华润、欧尚、沃尔玛、物美、永辉)仅13.5%,远低于家电全渠道50%的市占率。我国日用百货类市场万亿级空间,高频消费亦有助于提升用户粘性,因此以3C家电起家的苏宁和京东,均把品类拓展作为规模扩张的重要战略。


京东于2008年上线日用百货类,2010年全面发力,相继涉足母婴、食品饮料及图书等;2012实现生鲜、家居建材两大重要品类拓展;2017年将原服饰家居事业部一拆为二,成立大服饰事业部(现时尚事业部)、居家生活事业部,标志着自营服饰进入战略发力阶段。苏宁在2011年的未来十年发展战略规划中提出“超电器化”,推出全品类商品服务,拉开品类扩张大幕;2012年推出开放平台战略,聚焦“全平台开放、全品类共建、全网络共享”,助力全品类开拓。2018Q3开放平台新引入的商户中,百货、超市、母婴、建材等品类占比81%。

(三)场景:家电连锁正渗透,多业态羽翼丰满
1、苏宁——打造多业态智慧零售体系
目前苏宁已经形成苏宁易购广场、苏宁小店与苏宁易购直营店、家电3C、母婴、超市、家居生活等垂直业态店面的店面业态产品族群。从店铺类型看,主要可以分为以3C家电为主的多层级专业连锁店,多品类多业态综合引流店,以及对标精致化消费升级的新零售店三种。

第一类:家电连锁——家电3C家居生活专业店+苏宁易购直营店+零售云平台
(1)家电3C家居生活专业店
家电3C家居生活专业店包括常规店(旗舰店、中心店和社区店)、精品店和县镇店,2015年进行战略升级,对旗舰店进行升级并试水42家云店,目前云店已经过1.0到3.0的升级,不断深化O2O零售基因。

2010-2017年苏宁家电3C专业店基本在1500家,主要是渠道结构升级调整。云店保持快速扩张,由2015年的42家增至2018的424家,CAGR为116%。
分业态看,2018年末家电3C专业店2105家,其中常规店1658家(旗舰店86家、中心店395家、社区店1177家)、县镇店23家,云店424家,占比25.6%。总店数相比年初净增606家,其中中心店净增24家、社区店净增522家、云店净增101家。社区店大增主要得益于2018年6月苏宁与大润发战略合作,苏宁大润发门店采取联营方式,包括大润发近400家门店及未来新开店3C业务,统计纳入社区店。



分市场看,三级市场门店数量占比最多约35%、一二级市场均约30%、四级乡镇市场店数5%以下;近年来一二级市场扩店增加,2018H1净开店中一二级市场占到95%。2018H1一至四级单店平均面积分别为4126、3138、2156、1804平米,一二级市场云店面积2000-8000平方米、三级市场1000-3000平方米。(按公司公告,一级市场指副省级以上城市;二级指一级市场以外的地级市;三级指一二级市场下辖的县、县级市或远郊区;四级主要指镇级城市。)
受益关停低效店铺以及云店占比提升带动,2017可比坪效分别同增9.2%至1.9万元,可比收入同增4.17%;2018前三季度可比坪效同增7.8%,全年可比收入同增2.39%。2018H1一级市场坪效2.52万元/平米、二级市场突破1.5万元/平米,四级市场比三级略高。





(2)苏宁易购直营店
为加快渠道下沉,2015年苏宁建立并完善服务站直营店体系,平均面积为200-700平方米,从2015年的1011家增至2018年末的2368家,CAGR为32.8%。2018年新开718家,置换/关闭565家,渠道调整仍在持续优化中。由于统一苏宁供应链服务,以规模效应采购带来性价比,同时店铺形象统一,2017年可比坪效同增34.2%至1.8万元/平米,接近3C家电专业店,可比收入同增34.9%;2018H1可比坪效继续同增24.5%,可比收入同增21.2%。2018全年可比收入同增9.35%。


分市场看,三四级市场店铺数占比最多超90%,面积占比超85%。2018H1在三、四级市场分别净开店76家、41家,两个市场新开店占到总新开店数81%,同时加大在一二线市场城乡结合部等非核心区域布局,2018H1亦分别净开店20、30家。
2018H1一级市场坪效为2.36万元/平米,低于家电3C家居生活店,和品类相对较少有关;二三四级城市坪效1.76、1.91、1.78万元/平米,分别高于3C家电专业店对应市场的15%、50%、30%,可见小而精业态在低线市场更加深入,符合消费者家电消费习惯。
(3)苏宁零售云平台
全国拥有2800余个县,19500余个镇,14600余个乡,理论潜在市场36000余个。苏宁零售云平台是于2017年7月落地,以挖掘更深的县域乡镇市场。零售云平台以零售云加盟店体现,苏宁以品牌、供应链、仓储、物流、金融、IT等核心能力,向加入平台的中小加盟商赋能,对加盟商门店统一改造。加盟商可使用零售云APP实现产品订购、移动开单、人员管理、绩效管理等功能,包括零售云总平台、汇集开单/收银/售后/报表等日常管理的开店开单系统、面向店长的经营管理工具/经验分享/自主学习/绩效管理平台。
截至2018年末零售云加盟店2071家,实现全国八大区域全覆盖,华东华中最广泛。苏宁严选经营经验丰富、具备人脉和信誉基础的夫妻店或小型专卖店为加盟合作商,包括店面100-500平米,需具备3年以上手机或综合家电零售经验。加盟商从零售云平台采货,获得优质稳定供应商、统一店铺形象和苏宁品牌效应,并且接入苏宁线上平台,增加销货通道。苏宁向加盟商收取加盟费、品牌及技术服务费,优先布局核心商圈,推行“一镇一店,一商圈一店”,推动店效,如2017年9月3家新增店铺销售业绩比加盟前平均提升50%以上。
第二类:多业态——苏宁小店+红孩子母婴+百货/购物中心
苏宁小店
社区店为最靠近消费者的商业形态,对消费者触点最多,也最容易与消费者产生交互,无疑成为将成为新零售卡位激烈之地。阿里2016年8月开出第一家天猫小店,目前开到数千家。2017年阿里系易果生鲜入股好邻居15%。腾讯系永辉旗下永辉生活店2018Q3末开到422家;2017年开始京东以京东便利店打开社区流量;2018年10月腾讯与高瓴资本投资便利蜂。天猫小店和京东便利店采取加盟改造路线,让传统夫妻老婆店通过“贴牌”,接入京东或天猫门店系统,快速规模化“翻牌收编”,而货源则分别来自京东新通路与阿里零售通。
苏宁于2016年在南京推出直营模式的苏宁小店,面积80-200平方米,配备独立APP推进到家模式,满足购物、餐饮、本地生活服务等各类需求,解决“最后一公里”配送问题。苏宁小店包括最主要业态社区店,因地制宜打造的CBD店、大客流店,2018年7月开设的无人店,四种各具特点的模式。
苏宁小店于2018年1月在全国全面推开,以北京、上海、南京为重点;同年8月份完成对迪亚中国100%收购;截至2018年末苏宁小店共4177家(含迪亚天天184家自营店),主要在一二级市场,Q4大幅增加2433,另有112家迪亚天天加盟店。目前全自营,未来有望放开加盟。
我们认为,苏宁小店具有以下优势:
● 2018H1北京20多家苏宁小店中,果蔬鲜食日均销售占40%,个别店单天突破过60%。苏宁布局全国352个地级市、2万多个快递网点以及45座冷链仓。并于2018年12月正式启动建设前置仓,预计2019年建成1100个前置仓,通过以仓代店,降低损耗和运输投入,实现高效履约。
● 依托苏宁八大产业大生态。苏宁小店不仅仅是便利店,而是依托便利店的形式深耕本地化服务,会把苏宁文创、体育、物流、科技以及金融等板块融合,提供金融理财、快递代收发、观看球赛、育儿讲座等个性化服务,促进苏宁业态共同发展。
● 苏宁云计算支持,实现智能化运营。通过及时的大数据分析,掌握门店运营情况并进行反馈调整,针对性地提高消费者的购物体验。其中苏宁6亿会员大数据系统扮演着重要角色,精准感知和记录用户线上线下消费习惯,苏宁小店APP会根据消费画像精准推送。
苏宁小店2018年加快了开店速度,但由于人员、店面开发、经营推广、供应链建设等前期投入较大,2018年10月以7.45亿元将苏宁小店100%股权出售给SuningSmartLife(SSL),不再并表。SSL股东为苏宁易购全资子公司苏宁国际(35%)、GreatMatrix(55%)、GreatMomentum(10%),后两者为张近东之子张康阳全资控股关联公司;按持股比例对SSL增资3亿美元。2019年1月“苏小团”APP正式上线社区拼团功能。
红孩子母婴店
红孩子公司于2004年在国内以直邮目录形式销售母婴产品,随后推出B2C网站,是国内最早专注于母婴用品的电商,2011年推出以化妆品、食品为主的“缤购”品牌。2013年苏宁以6600万美元收购红孩子,当年在北京、无锡开2家店。2016年提出打造一站式母婴童体验中心,门店面积从800平米升级为2000平米以上,集母婴商品、生活服务、儿童游乐、文娱视听为一体。原红孩子电商成为苏宁母婴,缤购为苏宁美妆。
2018年加快开店,年末店铺数达157家(新开106家,关闭2家)。随着门店功能逐渐丰富、消费体验优化、经营质量逐渐提升,2017、2018H1可比坪效分别同增42.15%、49.08%至0.67万元、1.11万元/平米,可比销售收入分别同增42.15%、40.37%。2018全年可比同店收入增长29.78%。
分市场看,母婴店以一二级市场为主,2018H1末合计占比80.6%。2017年一级市场坪效较低主因游乐、体验、服务等功能区域面积较大,2018年来引流增加,经营改善,坪效(年化)同增55%至1.19万元/平米。三级市场18H1末拥有15家门店,坪效(年化)同增66.2%。
(3)百货/购物中心
2019年初苏宁提出“五大商品集团”——家电、消费电子、快消、时尚百货、国际,以推动不同领域商品的专业化、精细化运营,收购万达百货后五大集团正式成型。
苏宁易购广场由原苏宁电器专营店升级为一站式购物中心和生活广场,面积约3-8万平方米,容纳集团3C家电、超市、母婴、餐饮和家居生活店等,以一二线城市为主,同时在三四线城市核心商圈进行储备,苏宁加大与头部地产商绑定合作,2018年6月与恒大地产达成协议,共出资200亿元成立合资公司恒宁商业,苏宁持股49%。借力恒大商业地产开发运营的经验,推进商业物业轻资产运作,实现广场快速复制。截至2018年末公司经营苏宁易购广场16个,已签约4个项目。
2019年2月12日,苏宁易购宣布正式收购万达百货下属全部37家百货门店。万达百货于2007年成立,2015年关闭56家并出现亏损,2016年开始逐渐盈利;以一二线城市为主,会员数量超400万,丰富线下场景的同时扩展百货品类,是推动全品类全场景智慧零售蓝图的重要布局,一方面输出智慧零售能力,对百货商行进行数字化和服务体验两方面升级改造,另一方面为苏宁现有业态和百货融合创新带来可能性。
第三类:新零售——苏鲜生+苏宁极物
(1)苏鲜生
“苏鲜生”是于2015年的推出线上生鲜品牌,最初在上海、杭州试点,2017年4月在徐州正式开设首家“SUFRESH苏鲜生”精品超市,布局线下。2018年末店铺数8家,全年新开3家,关闭4家。苏鲜生作为苏宁新零售生态,与阿里的盒马鲜生、京东的7Fresh类似,同属“生鲜+餐饮+超市”业态精品店,面积3000-5000平米,主打核心商圈三公里中高端社区客群,APP下单后享半小时闪送。店内提供食物开放厨房现场加工,满足日常用餐需求。
(2)苏宁极物
2017年底苏宁极物在线上推出,2018年1日苏宁董事长提出“造极”,即极客精神、极物标准、极速状态,苏宁极物就是造极载体之一。2018年3月在南京开出苏宁极物家居生活店首店,截止2018年共有5家店,面积300-500平方米,以苏宁优质供应链为基础,商品包括3C、美妆、日用百货等,以及颜值机、服务机器人、机械臂、极速支付等零售科技,增强互动体验。产品主打高设计、高品质、高性价比,以原创设计+ODM为主,其中原创设计根据大数据分析,由优质买手和设计师团队打造创新产品,ODM精选爆款以引流和贡献销售,80/90后消费者占80%。
2、京东:*界无**零售赋能
京东将自己定位于为零售场景助力的赋能者,即*界无**零售——场景*界无**、货物*界无**和人企*界无**。2017年10月京东与腾讯共同推出*界无**零售解决方案,包括为品牌商家提供品牌形象建立、营销效果提升、顾客体验升级、实现高效精准营销。2018年4月京腾计划升级为3.0版本,并推出“京腾魔方+”,即腾讯公众号、小程序、支付工具等及京东会员、供应链物流、金融等进行全面打通,实现营销精细化升级。
● 场景*界无**:包括空间*界无**和时间*界无**。前者指物联网能够在电商、在线媒体、线下店、路边广告牌等任何地方实现日常采买,零售场景无处不在,同时实现线上线下数据和供应链整合。后者指消费者可在社交娱乐或信息探索过程中完成购物,并实现快速无缝切换,顺应消费碎片化趋势。2017年“京X计划”,与*今条头日**、腾讯等头部媒体合作,向用户推荐日常所需。
● 货物*界无**:一方面消除产品边界,互联网连接使得单一商品转向“商品+服务+数据+内容”的综合体。另一方面消除产业边界,产业从独立走到深度融合,零售与物流、科技、互联网、内容、金融等互动会愈加频繁深入,孵化全新的业务模式和价值空间。
● 人企*界无**:消除消费者与企业的边界,形成供需合一。借助新平台和工具,消费者通过主动评论、建议和互动,全方位参与到生产端——从前期的调研、设计、生产到后期的营销、传播、服务等。2016年京东成立Y事业部,将消费数据进行整合分析,优化供应端产品设计、生产计划、供应链等。

2014年京东获腾讯加持后,加快与线下合作,如永辉超市、沃尔玛、万达商业、步步高等,带来线下流量资源补强。京东以其供应链物流优势提供社会化服务,京东到家直接对接线下商超销售。此外,京东提出新通路计划,发力一二线非核心区域及三线以下市场,包括京东便利店、主营3C家电的京东之家(一二线)、京东专卖店(低线)。2017年4月京东提出未来五年开设100万家京东便利店,其中一半在农村。截止2018年3月每周开新店1000-1200家,以加盟模式收编整合夫妻小店,向小店推广订货平台“掌柜宝”以打通供应链。
完善品类结构,补强线上生鲜短板:
1、与线下生鲜龙头合作,进行联合采购及供应链协同,如将龙头生鲜产品纳入京东到家,将线上入口纳入最后一公里配送体系,提高产品品质及消费者信任度;
2、投资线上下专业生鲜商家天天果园、钱大妈等,同样是以物流能力向合作方输出标准化供应链,扩大覆盖面,合作方为京东扩大流量来源,如钱大妈深耕的社区流量,触及更多生活场景;
3、自建生鲜新零售样板店7Fresh,2018年1月4日在北京亦庄开设首家门店,9月京东宣布与保利、大悦城、万科、越秀、绿地、中登等16家地产商合作,计划3-5年内开设1000家7Fresh。据赢商网报道,2018年末在北京、广州、天津等有8家门店,截至2018年9月,7Fresh生鲜占比70%,生鲜类自有品牌占比60%,全球直采产品占比20%,单店有效备货品项数超过5000品,7Fresh单店日均销售额近70万,平均客单价100元左右,线上订单占比40%,线上APP下单半小时配送。店内配置智能购物车、刷脸支付等智能零售科技。
四、物流业务
(一)发展历程回顾
1、京东物流:电商自建物流标杆,2016年逐渐社会化
京东是首个全面建立自有物流体系的电商平台,京东物流也逐渐从电商自建物流标杆向真正的物流企业转型。自建物流不仅缩短配送时效,提供更优质服务体验,也为线上下融合新零售打下基础。
● 2007-2009年:初创阶段。京东于2007年获得第一笔融资后,开始独*摸自**索自建仓配一体物流模式,将重资产运营带入电商。当年7月建成北上广三大物流体系,9月建立第一个配送站潘家园站。2009年自购1400亩物流用地,配送范围已覆盖全国200座城市。
● 2010-2015年:追求规模经济,打造业内标杆。先后推出“211限时达”、上门取件、极速达、定时达、夜间配、隔夜达等,2014年建成“亚洲一号”现代化物流中心,是国内B2C建筑规模最大、自动化程度最高的仓库,其物流客户时效和服务标准成为标杆。2015年基于此推出O2O项目“京东到家”。
● 2016年至今:社会化、智能化。2016年京东物流开始向第三方商家开放,形成中小件、大件、冷链三大网络。同年收购中国最大众包物流平台“达达”,与京东到家合并,降低自建物流的高成本。2017年京东组建京东物流子集团,物流板块正式独立,并提出五年内千亿收入目标,开始尝试向全社会开放中小件、大件、生鲜冷链。2018年京东物流获25亿美元融资,提出*界无**物流,通过对AI、大数据、云计算、机器人等探索与引用,实现“短链、智慧、共生”核心理念。
2、苏宁物流:线下物流基础深厚,开放平台+菜鸟联盟+收购天天共促社会化
家电线下销售中配送、安装、维修等售后服务尤为重要,苏宁从建立之始便重视优质统一的服务,目前已形成仓储、运输、配送全流程产业链,仓配、运输、城配、冷链、跨境、售后6大专业化产品群对外开放。
● 1990-2010年:长期搭建线下物流系统,全国配送能力稳步提升。最初基本配送范围为门店与门店间,随连锁网络扩大,第二代物流模式包含信息化购物、数字化配送和科技化管理。2005年第三代物流基地提升规模和机械化程度。2008年来伴随着家电下乡,苏宁逐渐完善三四级市场物流铺设,提升全国覆盖能力。
● 2010-2016年:电商+开放渠道助力,全渠道与社会化物流起步。2010年电商上线后,物流基地进入批量开发、快速复制阶段,网购订单逐渐成为物流重要业务。2012年苏宁物流正式成为第三方物流公司,在开放平台推动下,开始社会化探索。2015年苏宁物流集团正式成立,标志着苏宁物流从成本中心向利润中心,从企业物流向物流企业转变,面向市场提供标准化物料快递服务。2016年底苏宁以42.5亿元收购天天快递,弥补小件配送的弱势,加码社会化物流。
● 2016至今:智慧物流渐露锋芒。2016年11月第五代智慧物流基地——苏宁云仓投入使用,定位线上全品类综合处理型智慧物流中心,具备约2000万件商品存储、分拣、包装能力,日处理包裹超181万件,年处理近7亿件,云仓配备多种智能仓储物流解决方案,也为菜鸟等供应商服务。2017年合作研发物流自动驾驶技术,增添干线无人运输车辆、无人快递车、末端配送小车等。2018年1月苏宁物流升级为苏宁八大产业集团之一,作为板块独立运作,致力于成为领先的消费品仓储服务商。
3、菜鸟物流:数据整合者、仓储服务者、方案提供者
菜鸟网络是阿里巴巴、银泰联合复星、富春、顺丰、三通一达以及相关金融机构于2013年共同组建的“中国智能物流骨干网”。与苏宁和京东物流不同,菜鸟物流实际上是第四方平台,基本战略是对物流过程的始末进行控制,即建立巨型仓储中心和菜鸟驿站,通过分析数据得到最优化配送路线,选择最合适的物流公司,帮助运输低成本高速完成。马云在菜鸟初成立时即表示,菜鸟不做物流,不能超过5000人。
2013年阿里巴巴物流事业部与菜鸟网络合并,使之同时具备“天网”与“地网”,前者指利用淘宝用户数据预测商品货物流向,实现商品提前进库;后者指在各地建立仓储,调度各物流公司路线,利用菜鸟驿站或其他途径完成最后一公里配送。相比使用自有仓库,商家可利用菜鸟仓库进行前瞻性调配,减少仓储成本,提高配送时效。目前菜鸟网络已形成配送平台、仓储网络、终端驿站、跨境配送等全链条物流联盟,以阿里海量消费流量和数据为中枢,每个环节均由各自领域领先企业负责。
作为全国最大的开放式物流平台,2017年菜鸟提出将注重向中小和中小物流进行数据赋能,未来数年内将为超过1万个中小品牌提供智能供应链解决方案。同时将推动智能设备应用,将5000万平米仓库升级为智能仓库。2018年菜鸟网络达到日均处理1000万包裹,双11物流订单突破10亿件,智能物流骨干网规模效应凸显。
(二)京东租赁模式扩张快,苏宁网点密度高
截止2018年末,苏宁共有50个物流基地运营,另有18个物流基地在建、扩建;年内投入使用46个生鲜冷链仓,其中29个在Q4开始投入使用,覆盖179个城市。苏宁线下物流长期储备,以自建为主,随全渠道GMV增长以及收购天天快递带来的资源,仓储面积稳健增长,从2014年的403万平米增至2018的950万平米,CAGR为24%。
截止2018年底,京东拥有7个全国物流中心,28个区域物流中心。京东通过租赁快速扩充仓库,2017年大型仓库数较年初增加230个至486个,仓储面积由560万平米增至约1000万平米,反超苏宁。2018年末大型仓库数超过550家,仓储面积增至1200万平米,约为苏宁1.3倍,差距呈缩小趋势。
菜鸟物流作为平台服务,重点在于建立巨型仓储中心以供调配,对接配送成员区域性仓库,而非自建仓库。据菜鸟官网显示,目前拥有5个大揽货仓,配送线路超9万条,仓储面积(峰值)达1000多万平米。
天天快递的加入极大扩充了苏宁物流的触角,2016年快递网点数增加约10950家至1.7万家,加上苏宁下沉扩张,2018年末网点数增至27444家,同增31.5%;京东披露2016年底配送站和自提点共6906家,远少于苏宁。此外,苏宁物流覆盖全国352个地级城市,覆盖区县城市由2016年的2805个增至2018年末的2858家,与京东一样,均基本实现全国区县覆盖。
(三)配送快速高质,苏宁物流客户满意率行业前茅
时效性是客户体验最重要因素之一,也是其电商最大核心竞争力之一。苏宁物流当日配送可实现急速达、半日达,非当日的次日达、准时达配送范围持续增加;结合门店优势和家电特点,顾客可享即时配、自提、包裹派送、家电安维等售后服务,以及针对退换货的准时取服务。京东物流2011年即推出211限时达;菜鸟物流橙诺达中包括次日达、隔日达和三日达,不含当日送到,时效性较差。
苏宁在时效性上具备更多选择,借助苏宁小店,3公里范围内可实现1小时内送达。配送质量方面,以国家邮政局公布有效申诉率为代表,2018年苏宁有效申诉率显著低于行业平均,绝大部分月份位列前三(有效申诉率越低,说明配送质量越好,排名越高),6个月排名榜首。且消费者对申诉处理满意率均达到100%,可见苏宁对于迅速高质物流能力的重视和落实。京东有效申诉率亦低于行业平均,但全年有9个月有效申诉率高于苏宁,相应排名也低于苏宁。
(四)加快物流社会化,布局智慧物流体系
苏宁物流2015年起与菜鸟物流合作,同时推出苏宁物流云平台,面向上游供应商、社会物流企业、合作承运商、社会企业货主、设备设施供应商以及个人消费者,上线运输、仓储、揽件快递等;2016年收购天天快递,一步步从企业物流转型为物流企业。社会化业务扩展顺利。苏宁物流社会化收入计入其他收入,2018H1其他收入为21.65亿元,保持高速增长。
引入战投推进智慧物流体系建设。2017年全资子公司江苏苏宁物流与深创投不动产联合发起设立物流地产基金,首期募资50亿元,公司认缴51%,用于收购苏宁成熟仓储设施、市场化收购及投资开发符合条件的高标准仓储物流设施,由苏宁输出物流仓储运营管理能力,目标总规模为300亿元。2018年10月物流基金以11.48亿元全资收购苏宁旗下5家物流公司(沈阳苏宁物流、徐州苏宁物流、湖南苏宁采购、上海沪申苏宁、重庆苏宁采购),践行“物流仓储地产开发——物流仓储地产运营——基金运作”的轻资产运营模式。
五、金融业务
(一)发展历程
1、苏宁金融:从第三方支付到银行
苏宁从第三方支付切入金融,八年发展历史中逐渐搭建苏宁金服平台,各条金融体系扩展明确,产品不断丰富。成功取得全牌照后,形成支付、供应链金融、消费金融等核心业务:
● 探索期(2011.01至2015.01):第三方支付切入。2011年1月苏宁设立苏宁易付宝网络科技公司,进入第三方支付领域,正式开展金融业务。此后三年逐步上线第三方支付软件“易付宝”、苏宁小贷、商业保理、保险代理、理财平台“零钱宝”、对公理财等一系列服务,进一步丰富金融服务产品。
● 成长期(2015.01至2017.06):搭建苏宁金服平台,体系渐明。2015年1月苏宁金融集团宣布独立运营,同年5月成立苏宁消费金融公司,12月推出个人消费信贷产品“任性付”。依托易付宝、苏宁理财、供应链金融、苏宁众筹、消费金融等,公司逐渐向全金融产品布局推进。2016年4月,公司对旗下金融业务进行整合,搭建苏宁金服平台,有效地提升公司金融业务的平台价值和品牌价值。
● 成熟期(2017.06至今):成立银行,脱表独立。2017年6月设立苏宁银行,同年底为苏宁金服引资53.35亿,苏宁消金转亏为盈。2018年推出乐业贷、汽车金融、手机租赁、全保修产品等保险产品,进一步丰富金融产品;同时金融安全防护系统、信用风险决策系统不断完善,苏宁银行保持快速发展,存、贷、汇、投等基本业务全面上线。2018年底苏宁金服增资100亿元,宣布脱表独立运营。
2、京东金融:白条产品打响,发挥数据优势
京东金融开展晚于苏宁,2013年10月京东金融集团从京东集团内部分离,开始独立运营,并获得迅速发展,2017年6月即从上市主体中分离,相比苏宁提前了一年半。
● 探索期(2013.10至2015年):以保理切入,白条系列受热。京东金融于2013年10月独立运营,同年向自营业务供应商推出“京保贝”提供保理业务。2014年上线白条和“京小贷”,为消费者和第三方供应商提供信贷,同年上线“京东小金库”互联网理财产品。2015年扩展京东白条、校园白条、旅游白条、租房白条、首付白条等系列产品,依托电商巨大用户群实现迅速扩张。
● 成长期(2016年至2017.06):强调数据实力,白条闪付拓线下。2016年京东金融设立金融科技事业部,以数据为基础,搭建服务于金融机构及企业的开放生态。同年上线“白条闪付”,线下近2000万台银联POS机、800万家商户均支持白条消费。2017年1月,京东金融正式成为银联收单成员。
● 成熟期(2017.06至今):脱离上市主体,升级京东数科。2017年6月京东金融集团从上市主体中分离。2018年7月获130亿元融资,当年底京东将京东金融升级为京东数科,下设京东金融、京东城市、京东农牧、京东钼媒、京东少东家等独立子品牌。京东数科将以京东金融为最核心业务,进一步推动产业互联网化、数字化和智能化。
(二)金融服务收入高增,苏宁金融引战出表
苏宁金融服务业务增长迅速,2016、2017年金融业务总体交易规模分别同增157.21%、129.71%。金融服务收入2017年同增159.98%至14.3元,2018H1同增64.03%至10.4亿元,占主营业务收入比例0.94%。金融板块业务主体为苏宁金服、苏宁消金和苏宁银行,其中苏宁金服规模最大,2017/2018H1营收分别同增103.53%、210.12%至21.79亿、12.90亿元,各期均实现盈利但金额较为波动。
苏宁以苏宁金服为独立平台共进行三轮增资引入战投。
● 2016年第一轮融资估值100亿元,苏宁金控出资58.34亿元,员工持股合伙企业出资8.33亿元;增资后公司、苏宁金控、员工持股合伙企业分别持股60%、35%、5%。
● 2017年12月进行第二轮融资,向苏宁金控以及云锋新创投资、璞致资管等13名新进战投增加16.50%新股,募资53.35亿元,投前估值270亿元。增资后公司持股降至50.1%,苏宁金控持股37.97%。
● 2018年12月向苏宁金控、新华联控股等增加17.857%,募资100亿元,投前估值460亿元,完成后公司持股降至41.154%,不再并表,苏宁金控为最大股东,持股45.888%。公司预计出表投资收益约161.33亿元。
(三)苏宁金融全牌照具优势,线上线下融合服务强
苏宁金融定位为“O2O融合发展的金融科技公司”,以场景化和数据化为特点,丰富金融产品布局。苏宁已获得包括第三方支付、消费金融、小贷公司、融资租赁、商业保理、基金支付、基金销售、私募基金、保险销售、企业征信、预付卡、海外支付以及民营银行等多张金融牌照。
● 支付业务:苏宁金融旗下第三方支付品牌苏宁支付为零售云商户提供快速收款、提现、采购支付等服务;购买用户使用苏宁支付付款时可以选择多种支付方式,包括任性贷、任性付、零钱宝、银行卡等。通过深耕苏宁生态圈,丰富交易场景,线下支付渗透率稳步提升;同时积极拓展外部客户资源,加快C端用户的获取。2018年新增绑卡会员数同比增长69%;
● 供应链金融:聚焦苏宁生态圈用户,2018年苏宁生态圈内供应链金融累计交易规模同比增长55%;
● 消费金融:苏宁金服于2015年5月获消费金融牌照,全金融产品布局已经形成。在消费*款贷**、保险业务等方面,推出乐业贷、汽车金融、手机租赁、全保修产品等保险产品,苏宁金融产品进一步丰富。
京东金融以数字科技公司为定位,使用大数据、人工智能、物联网、区块链等核心技术,实现数字金融,数字化企业服务,数字城市三大领域的布局。京东金融获得的牌照较少,共取得第三方支付、基金销售、商业保理、小额*款贷**、跨境支付和保险牌照。
● 个人金融:京东金融先后推出白条、京东支付、京东小金库,产品众筹、小白卡、金条等产品,涵盖消费金融、支付、财富管理、众筹、保险、证券等领域,其中消费金融同时覆盖汽车、装修、租房、教育、等多个行业。2017年京东支付年度活跃用户数首度过亿。
● 企业金融:京东金融相继推出京保贝、ABS云平台、银行+、北斗七星零售信贷产品、信用卡数字化运营等,助力各类企业实现场景数字化、用户数字化、产品数字化,运营和管理数字化,此外提出了创新的商业模式“B2B2C”(京东金融-金融机构-用户),为金融机构提供数字化的服务。
温馨提示:如需原文档,可在PC端登陆未来智库www.vzkoo.com搜索*载下**本报告。
(报告来源:中信建投证券;分析师:史琨)