由于美国政府在2月2日宣布全面禁止过去14天到访过中国的外国人入境,所以想从中国直飞美国基本没戏,只能再次选择第三国/地中转返美方式。
即先搭乘“五个一”航班飞到第三国/地区
——在第三国/地隔离14天后
——再从第三国/地飞往美国
PS:如果持有绿卡或是美国公民身份及其直系亲属,可根据豁免禁令直接返美。
有人问,如果我有美宝,但是宝宝在美国,那我能直接去美国吗?答案当然是可以的,去机场的时候带好宝宝的出生证就可以啦,国内航空公司都知道这个豁免禁令的规定。
对于不可豁免禁令人士,你可能持有的只是普通的B1/B2,F1/F2,J1/J2,L1/L2,H1B/H4等等签证,你也很不幸的没有美宝,那么你就得去第三地呆十四天了。很不幸,目前疫情下,世界上绝大多数地方都不欢迎你。比如:
- 普通内地居民无法去香港/澳门呆满14天。
- 台湾禁止非陆配以外的大陆居民入境。
- 加拿大/澳大利亚/新西兰/锁国中。
- 俄罗斯/阿联酋/泰国/马来西亚/印度尼西亚/新加坡锁国中。
- 英国/爱尔兰/申根26国/巴西/伊朗和中国一样被美国禁了。
- 普通韩国签证已经失去效力。
- 普通日本签证已经失去效力。
咱们称第三国隔离14天去美国,为洗白。
如何选择第三国/地,疫情期间给入境的国家/地区真的很少。
自2020.7.1之后,不少国家重新开放,本文不可能面面俱到,只根据航空便利性、国家安全性及其它成本综合考虑进行推荐。
疫情防控期间,出入境信息一键通查询服务:
https://www.nia.gov.cn/n741435/n907688/n1234186/index.html
目前可选择返美中转地:
1、柬埔寨
目前这条线路最成熟,DP(data point)最多。
参考文章:
第三国柬埔寨隔离14天回美入境分享案例收集
特殊的逆行者——21天中转第三国赴美攻略
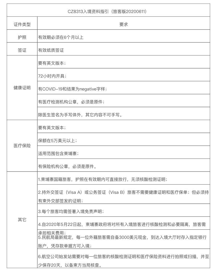
根据南方航空6月13日发布的《关于近期柬埔寨入境政策的重要通知(更新至6月11日)》,通过柬埔寨入境,再转机返回美国,需要达成下列要求:
关于近期柬埔寨入境政策的重要通知(更新至6月11日)
尊敬的旅客:
为防控新冠肺炎疫情,柬埔寨加强疫情防控措施。对于近期有前往柬埔寨需求的旅客,我们建议您仔细阅读以下提示(更新至2020年6月11日),以确保顺利出行。
1、取消此前对柬埔寨籍旅客核酸检测证明的要求。
2、取消此前关于暂停来自伊朗、意大利、德国、西班牙、法国及美国的外国公民入境限制措施。
3、所有入境柬埔寨外籍旅客,必须持有医疗机构72小时之内出具的表明本人COVID-19为阴性的医学检测证明。此外,外国公民还需要提供其在柬埔寨逗留期间不低于50000美金的医疗保险,同时还必须要严格遵守柬埔寨政府规定的其它附加要求。持有Visa-A、Visa-B的外国公务及国际组织人员对于上述提到的医疗检测证明、医疗保险享有豁免权利。航空公司始发站需要对每一位旅客的核酸检测证明和医疗保险资料进行拍照或扫描,并至少保存20天,以备柬方当局核查。
4、由医院、医疗机构、代理或其它机构开具的相关核酸检测证明和医疗保险必须确保真实有效,并且出具证明的机构可随时联系。
5、所有入境柬埔寨旅客(包括柬埔寨公民)到达柬埔寨后将会被安排前往指定地点统一进行核酸检测,直至检测结果出来。
(1)如果航班中有一名旅客的COVID-19检测结果为阳性,则该航班的所有旅客将会被安排在卫生部指定地点进行隔离14天。
(2)如果航班中所有旅客的COVID-19检测结果为阴性,则该航班的所有旅客需在当地卫生部门的监控下居家自我隔离14天;并在自我隔离的第13天需再做一次核酸检测。(注意:旅客在柬埔寨逗留未满14天,不得离境。)
6、关于暂停外国人免签政策及旅游签证、电子签证、落地签证发放的规定仍然有效,签证必须从柬埔寨使领馆申领。
7、对于不能出示3、4项里要求的相关证明文件的旅客,航空公司不得承运其入境。
8、根据柬埔寨民航局最新规定,每一位外籍旅客需自备3000美元现金,到达柬埔寨后在入境大厅时存入指定银行账户,凭存款单据方可入境。
根据柬埔寨移民局对入境规定的执行情况,现将入境要求总结如下:

以上信息来自柬埔寨政府部门通知,具体情况以现场执行为准。如您需前往柬埔寨,请您登录柬埔寨政府官方网站或中华人民共和国驻柬埔寨王国大使馆网站:http://kh.chineseembassy.org/chn/ 详细了解柬埔寨对人员出入境方面的具体规定,合理安排行程。
ref:
http://www.csair.com/cn/about/news/notice/2020/1eamq6598ec7r.shtml
洗白前机票:现在,有航班飞往柬埔寨(金边)的城市国内城市包括:北京、上海、广州、厦门、成都。
东航MU759 上海浦东-金边税后近8800 RMB,厦航MF8691 厦门-金边税后7089 RMB;
洗白后机票:在柬埔寨呆满14天后,大家可以选择合适的航班在韩国、日本转机并飞往美国。
柬埔寨经韩国飞美西~7200 RMB起。
酒店:将就的话25-30 USD/晚,住好一点的如金边万怡酒店税后90 USD/晚。
吃饭:比较看个人,10-30 USD/天
2、阿联酋(免签)
特别说明 1:目前只开放了迪拜这一个酋长国,阿布扎比还没开放!!基本上出入境只能从DXB进出。
通知:阿联酋航空7.25日,每周六复飞广州CAN~
查:自7月9日起,阿联酋接受作为游客到达迪拜(DXB)的旅客入境,
中国公民 可以在抵达时获得有效期30天的签证。(落地签)
但必须具有:
起飞前最长96个小时内签发的阴性核酸检测证明,以及健康保险。
所有抵达的旅客都将接受体温筛查。如果怀疑旅客有COVID-19症状,迪拜机场有权重新测试,以确保旅客没有携带病毒。
呈阳性的旅客必须在COVID-19 DXB应用上登记详细信息,并在政府提供的机构设施中自我隔离14天,费用自负

本图来自阿联酋航空官网
ref:
https://www.emirates.com/cn/chinese/help/flying-to-and-from-dubai/tourists-travelling-to-dubai/
https://www.visitdubai.com/en/travel-planning/travel-tools/visa-and-entry-information
https://www.iatatravelcentre.com/international-travel-document-news/1580226297.htm
特别说明2:阿联酋航空要求,从一些疫情重灾区国家(目前不含中国大陆及港澳台)出发的话需要有96小时内的核酸阴性报告,注意!这是阿联酋航空的要求,与迪拜这个酋长国的要求是独立的。因此,如果从疫情重灾区出发,直接准备好核酸报告上飞机,这样到DXB就不需要检测了。
洗白前机票:北京-迪拜,国航CA941,9030 RMB税后(7-8月锁票或者卖光,猜测国航应该是等迪拜100%开放的那一天根据需求再重新对航空定价)。于是乎,可以考虑转机(这里只简单举个例子抛砖引玉):
SHE-NRT南航,接NRT-DXB阿联酋航空
XMN-KUL厦航,接KUL-DXB阿联酋航空
洗白后机票:迪拜飞美国以迪拜-纽约JFK为例,阿联酋航经济舱税后~6900 RMB。
3、日本/韩国
普通签证自动失效,无法入境。建议选择中转不入境。
目前,韩国接受外国人入境的条件是:
持4月5日以后签发的有效签证方可入境,4月5日之前申请的签证,须向驻外使领馆重新申请签证(免收签证费)。
申请签证的外国人须在申请日前的48小时之内接受核酸检测阴性证明诊断。
符合入境条件的旅客将接受:核酸检测和14天隔离。旅客需要在手机中安装“自我诊断移动应用程序”,并在抵达时出示健康申报表和特别检疫申报表。
在韩国没有固定住所的外国人必须进行14天的集中隔离。
所有航班必须在5:00-20:00之间到达仁川国际机场(ICN)。
另:湖北省武汉市领事馆签发的韩国签证、过去14天来过湖北省的游客,持有在湖北省发行的护照的中国公民,不得过境或进入韩国。(现在转机不入境,湖北护照有很多dP,表示有概率不行。大韩航空严格、韩亚航空可以。)
ref:
https://www.iatatravelcentre.com/international-travel-document-news/1580226297.htm
https://mp.weixin.qq.com/s/1DxrZyPhTK8dTgQ6La4CTg
https://mp.weixin.qq.com/s/OZ8FkixGdlEWM91hw21W2Q
4、中国港澳地区(内地居民无法入境呆满14天,谨慎选择)
从中国内地、澳门及台湾前往香港的非香港居民,持有14天以上有效期签证的,且14天内未曾到过任何海外国家/地区可以入境,且需要隔离14天。
14天之内去过湖北的非香港居民以及湖北居民不得入境。
6月15日起,在出发地办理登记手续,且持有登记证列印本,行李直挂到最终目的地的旅客,可用同一张机票乘坐不同航司运营的航班在香港国际机场过境/转机。
ref:
https://mp.weixin.qq.com/s/g9skErZYhlsbJHfJ7HtQXQ
5、斯里兰卡
斯里兰卡旅游部门宣布,自8月1日起,将允许外国游客入境,同时开放所有国际机场。
1.开放机场:科伦坡-班达拉奈克国际机场,科伦坡-拉*马特**拉纳机场,汉班托塔-马特拉机场
2.所有游客都需要有效签证,首次签发30天,签证费预计100美金;
电子旅行授权(ETA)可通过 http://www.eta.gov.lk/slvisa/办理;
3.办理签证申请时,需要提供的信息:
- 旅游局认证酒店预订单(游客最少需要在斯里兰卡停留5个晚上;斯里兰卡将会对酒店进行专业审核,旅游局网站将列出“认证酒店”,请去旅游局官网查看,http://srilankatravel.cn/)
- 斯里兰卡的行程安排
- 下一行程/返程机票
- 国际医疗保险证明
4.抵达斯里兰卡前,必须持有医疗机构72小时之内出具的表明本人COVID-19为阴性的医学检测证明;
5.抵达斯里兰卡机场时,将进行免费的核酸检测:
- 若无症状,则不需要集中隔离;
- 抵达之后4-5天,入住酒店将再次进行1次核酸检测;
- 如果入住酒店超过10天,则需要进行第三次核酸检测;
- 如果核酸检测结果呈阳性,需要去医院/指定地点集中隔离14-21天。
ref:
https://mp.weixin.qq.com/s/ltyA3NHuTSSYjEVVUQXzVQ
https://piao.tips/covid-19-flybacktona/
上海-科伦坡机票~11000 RMB。除此之外有较复杂的隔离程序且必须住政府指定酒店。
6、白俄罗斯
根据中国驻白俄罗斯大使馆公告,目前白俄入境政策如下:
1.白俄卫生部确定:自6月11日起,取消部分国家公民入境白俄罗斯因COVID-19需要进行14天隔离的规定,中国公民入境白俄罗斯可以免除14天隔离。
2.6月13日,白俄罗斯卫生部发布通告称,“建议所有外国公民提交COVID-19核酸检测报告,核酸检测结果须为阴性,且检测报告必须是在抵达白俄罗斯之日前2日内做出的”。
3.若在白俄罗搜停留超过5天,则需要办理居留手续,不超过则不需要办理。如果到达白俄后入住酒店,酒店可代为办理手续,如果入住其他地方,该中国公民则需要到其居住地的移民部分办理相关手续,可打开白俄罗斯内务网站了解详情www.mvd.gov.by;
4.中国公民入境白罗斯时,提供其在白俄罗斯逗留期间不低于1万欧元的医疗保险,适用范围包括白俄罗斯在内,并在有效期内;
5.中国驻白俄罗斯大使馆建议提前开通手机国际长途和上网业务,并随身携带准备少量供应急使用的外汇现金,以便办理相关业务。
如遇紧急情况,请拨打:
白俄罗斯医疗急救电话:103。
驻白俄罗斯使馆领事保护与协助电话:00375-29-6286868。
外交部全球领事保护与服务应急呼叫中心电话:0086-10-12308,0086-10-59913991。
中国国际航空明斯克代表处电话:00375-17-2202666。
ref:
http://by.chineseembassy.org/chn/zggmlsfw/t1794749.htm
https://piao.tips/covid-19-flybacktona/
白俄罗斯首都明斯克,机场代码MSQ。
洗白前机票:18272 RMB税后,国航北京-明斯克直飞。
洗白后机票:需要避开申根国家飞往美国,可以考虑土耳其航空或者先飞塞尔维亚然后转塞尔维亚航空直飞,大概600 USD能搞定。
酒店:白俄罗斯酒店比较便宜,基本每晚费用都在100美金以下,不乏30-50美金/晚的酒店。除了airbnb外(据读者说,airbnb住1b1b,15天只要500 USD),档次高一点的推荐Renaissance或者Marriott,留言可以获得好价格。
白俄罗斯作为中转地的优点是:办理签证方便,而且没有强制隔离,各位可以自行预定酒店。
当然缺点也不能忽视,从白俄罗斯前往美国需要在土耳其转机。虽然,土耳其已经允许外国游客入境,但整体疫情情况还不是非常乐观。

7、马尔代夫
据报道,6月23日,马尔代夫总统易卜拉欣·穆罕默德·萨利赫(Ibrahim Mohamed Solih)在政府新闻发布会上称,马尔代夫将自7月15日起全面开放边界,对到访游客实施“无检疫、30天签证免费”的政策。
国际机场也将于7月15日起开放国际航班。

1.游客到达马尔代夫后不会受到任何疫检措施的约束,只需要填写健康申报表即可。
2.入境马尔代夫前,在该国预定住宿(至少14天,同一家酒店)的所有游客均可获得30天的免费签证。
3.过境安排,可通过预定酒店的主要设施进行。
4.如发现出现新冠肺炎症状或与有类似症状的人一起旅行的访客,将实施检查,所有费用自负。
5.在马尔代夫,需要核酸检测服务的游客可以使用COVID-19核酸检测报告返回原籍国或下一目的地。
马尔代夫健康保护局网站:http://www.hpa.gov.mv
马尔代夫健康保护局免费咨询电话:00960-1676
中国驻马尔代夫使馆领事保护与协助应急电话:
00960-3010639/00960-7458160
外交部全球领事保护与服务应急呼叫中心电话:
+86-10-12308或+86-10-59913991
微信用户还可通过小程序“外交部12308”一键求助
ref:
https://mp.weixin.qq.com/s/4Vpie5gav6Ngsr2uosZw8A
http://mv.china-embassy.org/chn/sgsd/t1794249.htm
然而,中国大陆飞马尔代夫没有直飞,转机同样受“五个一”第一段航班的价格限制,无法联程;
而且马尔代夫的酒店是属于度假酒店性质的(据说必须得去住酒店),14天下来的成本挺高的,马尔代夫首都马累机场所在地面积不大,但是物资丰富程度,不高物价也不便宜。
8、埃塞俄比亚 (需要商务签证)
埃塞俄比亚目前也可以作为跳板。但是,由于地处非洲,埃塞俄比亚的入境政策较为不固定,航班转机很麻烦,隔离环境也比较差。应尽量避免,仅当作实在买不到去柬埔寨机票的备选方案。以埃塞俄比亚为跳板有以下注意事项:
- 落地签已经取消,必须提前办理签证才可以入境。有刚需的小伙伴可以去某宝某程找有能力的旅行社帮忙办理
- 核酸检测(72小时内)
- 由于当地卫生条件较差,需要严格自我防护以防在14天隔离期间感染病毒
- 目前没有太多的实例,相比柬埔寨有较多的未知数,请查阅官方网站获取最新要求
- 埃塞俄比亚的海关可能会索取小费,请准备好3-5美金小费以防遇到类似情况
洗白前机票:上海直飞埃塞首都阿迪斯阿贝巴[机场代码ADD] 8100 RMB
洗白后机票:ADD飞美国7200 RMB左右。
9、墨西哥
经上海总领馆确认,目前入境墨西哥没有限制,且不需要核酸检测证明。
靠有效美国签证可以免签入境停留180天(绿卡就不需要洗白啦也没必要这样飞啦)。已有B签成功入境墨西哥的案例。
理论上可以作为跳板,但网上也有不成功入境案例,表示有可能拿不到登机牌或者入关被拒。
以下是与上海总领馆邮件往来截图:


目前,中国前往墨西哥可以选择先从中国飞往日本,再从日本飞往墨西哥。
中日段航班可选择上海出发的CA929,MU523、沈阳出发的CZ627和福州出发的MF809。后续航班可选择全日空NH180、美联航、日航等。
但由于部分航线为非联程航班,各位记得注意航班的衔接和行李的托运问题。
洗白前机票:厦航/南航确定可以行李直挂到全日空。
每周五:东航上海-东京,~10100 RMB税后,或者 厦航福州-东京,~7400(出发日期近可能要~9400)RMB,接全日空东京-墨西哥城~7500 RMB。
每周四:国航上海-东京 ~9000 RMB,或者南航沈阳-东京 2200-3400 RMB,接全日空东京-墨西哥城~7500 RMB。
洗白后机票:墨西哥-美国的机票以墨西哥城-纽约为例,提前买直飞是1400 RMB左右。
酒店:将就一下也能~15 USD一晚,住好一点的有很多选择,毕竟也是人口排名靠前的“大城市”,好一点的酒店从50 USD往上不等(比如IHG旗下假日快捷酒店,还包早餐);而更好的可以去坎昆/Los Cabos度假酒店,据说现在200多刀一间房,直接包三餐。
吃饭:在蒂华纳的经验,不超过15刀一天,墨西哥相对美国,食物和食材更丰富,各国菜系均不少,价格比美国便宜很多。
核酸检测、隔离费、押金:不需要。
旅游保险:不强制,自己根据选择随便买。
语言:官方语言为西班牙语,机场、酒店及陆地边境均有能用英语交流的人士。
优点:“洗白”期间可以游览很多地方,有效美国签证可以免签,不需要缴纳押金,周四周五说走就走。(经读者提醒一个巨大的好处:提前调时差,对于像楼主这种飞一次中美/美中就得一个星期才能调好时差的人来说,这条线路就特别有优势)
缺点:墨西哥的通行语言是西班牙语。可以*载下**谷歌翻译的APP,足够做基本的交流。
10、加拿大
目前除以下人群外,加拿大暂不允许其他人入境。
并且符合以下入境的条件的人,抵达加拿大时也必须隔离14天。
①加拿大公民
②加拿大永久居民及其直系亲属(有限制)
③外交官
④美国抵达的乘客(They must travel for a non-discretionary or non-optional purpose.)
⑤3月18日之前已获得学生签证的留学生
⑥3月18日之前已获得永久居留但还没前往加拿大的永居申请人
⑦一部分海外劳动工人
符合上述条件可入境人群必须从以下机场入境:卡尔加里(YYC),蒙特利尔( YUL),多伦多(YYZ),温哥华(YVR)。
ref:
https://www.canada.ca/en/public-health/services/diseases/2019-novel-coronavirus-infection/latest-travel-health-advice.html
https://www.iatatravelcentre.com/international-travel-document-news/1580226297.htm
10、塞尔维亚
塞尔维亚首都为贝尔格莱德BEG,就是咱们南斯拉夫大使馆被炸所在地……欧洲国家,但是不属于申根国
签证:对中国护照免签。
核酸检测、隔离费、押金:不需要。
旅游保险:不强制,自己根据选择随便买。
目前,中国至塞尔维亚没有直飞航班,需先从中国飞往白俄罗斯明斯克(MSQ)或希腊雅典(ATH),目前国航仍有航班;之后再飞往塞尔维亚首都贝尔格莱德(BEG)
在塞尔维亚呆满14天后,可以选择贝尔格莱德直飞纽约的航班JU500,该航班由塞尔维亚航空执飞。
作为中国人民的好朋友,塞尔维亚作为中转地主要有两个优点:签证方便,非强制隔离。
同时,缺点也很明显。现在从中国去塞尔维亚不容易,需要转机,而且机票价格不菲。
注:在疫情的非常时期,塞尔维亚边境有随时关闭的可能性。例如,有群友跟中国驻塞维亚大使馆朋友联系后,有回答:

群友提供
洗白前机票:国航CA863北京直飞雅典/明斯克16800 RMB税前(18272 RMB税后),过夜转机,接塞尔维亚航空/者白俄罗斯航空飞BEG大概100-200 USD~~
洗白后机票:BEG-纽约JFK的直飞~540 USD,目前每周三班。另有一次中转~8000 RMB左右的方案。
酒店:比较不错的贝尔格莱德凯悦酒店100 USD含税含早每晚;因为无隔离要求,因此可以提前几天熟悉情况之后去塞尔维亚其它地方旅游,自然风光资源丰富,塞尔维亚众多风景秀丽的旅游景点、文化历史遗迹等。除了独特的历史,文化、艺术、建筑等,塞尔维亚的自然风光资源也异常丰富,果园、树林、草场、山峰、峡谷、湖泊等遍布各处(来源:马蜂窝)物价水平中下;听在塞尔维亚的华人介绍,夏秋季是塞尔维亚的旅游旺季。
语言:官方语言为塞尔维亚语,消息称该国40%的人能用英语交流;若遇到实在无法用英语交流的情况,可以用谷歌翻译撑一下。
优点:靠度假的“洗白”,物价和机票合适。
缺点:一开始转机可能有点绕;不绕的路线也需要隔夜转机,价格不便宜。

10、土耳其
签证:电子签60 USD,几分钟内出签,签发后180天内可以入境,单次有效,入境后的停留期为30天。
洗白前机票(举例):广州CAN-吉隆坡KUL-伊斯坦布尔IST,南航接土航,5239 RMB + ~530 USD。(土航复飞中国大陆7/15起每周三IST-CAN,但是CAN-IST方向未知)
洗白后机票(举例):IST-芝加哥ORD ~850 USD直飞(亦可在ORD转去很多地方)。
酒店:便宜得丫批,50 USD一晚的挺多。
新冠防疫:入境土耳其时若有新冠症状则会被拉去强制检测(检测免费),若阳性则送医隔离就诊。否则无强制检测与隔离。
10、巴基斯坦
听说旅行社发布消息称一个工作日就能办结巴基斯坦旅游或商务签单次,~600 RMB。
北京飞巴基斯坦首都伊斯兰堡~12000 RMB。
主要几个不确定性:
1、“洗白”完成后飞美国航班主要有阿联酋/阿提哈德/土耳其航空,价格600-1000 USD但是具体的飞行计划都不是很确定的;
2、近日巴基斯坦开放与阿富汗的边境,安全形势恐不乐观(今天就看到了卡拉奇被武装分子突袭的新闻);
3、印度阿三同时与我及巴基斯坦杠上,有一定的军事冲突风险;
4、巴基斯坦为穆斯林国家,虽然与我友好,但是一些地方的极端分子还是比较多的,且对女性不友善(宗教方面)。
