股票指数是什么?花费几分钟轻松了解

什么是股票指数?
股票指数,简而言之就是股票价格指数,是由证券交易所或者金融服务机构编制的,用以展示股票市场的各种变化。
由于股票指数计算起来并不是很容易,同时股票种类众多,所以人们经常在上市的股票里面,选择出本身负有极具代表性的样本股票,并且计算出这些样本股票价格平均数,因此表示整个股票市场价格总趋势及涨跌幅度。
我国最常用的股票指数有哪些?
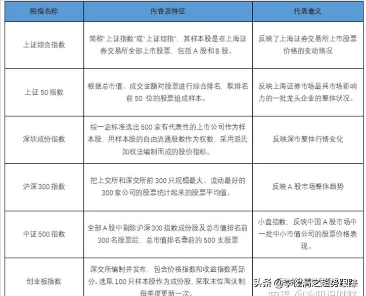
我国的股市,主要有沪深两个指数系列,即上证系列指数和深证系列指数。
上证系列指数 是由上海证券交易所编制的股票指数,它包括4类24个指数,4类分别是样本指数类、综合指数类、分类指数类和其他指数类。24个指数不一一列举了,挑常用的给大家介绍一下。样本指数类常用的有上证180指数、上证50指数;综合指数类常用的是上证综合指数;分类指数类较常见的是A股指数、B股指数;其他指数类常见的是基金指数、国债指数等。
深证系列指数 是由深圳证券交易所编制的股票指数,该股票指数的计算方法基本与上证指数相同,其样本为所有在深圳证券交易所挂牌上市的股票,权数为股票的总股本。
如下为我国常用的股票指数:

为什么要编制指数的点数:
因为指数的点数反应的是一篮子股票的总体平均价,如果普通人要同时查询许多股票的价格变化,那么本来就费时费力,所以通过指数可以方便快捷查找。
最常见的指数:
1:上证50指数:专门投资大型企业
2:沪深300指数:专门投资大中型企业
3:中证500指数:专门投资中小型企业
4:红利指数:专门投资高分红企业
5:恒生指数:专门投资香港上市大型企业
6:H股指数:专门投资香港上市内地企业
|
股票指数是什么?三分钟轻松了解 上证指数、深证成指、沪深300、科创50、深圳100、创业板指等,上述提到的,相信大家都或多或少地听说过,但是具体的含义又是什么呢,不急,我们往下看。但篇幅原因,今天我就把常用的三个——上证50、沪深300、中证500给大家理清楚! 首先,有个通俗一点的说法,上证50可以看成一堆白马股,而沪深300是大盘股,中证500是中小盘股,其中沪深300中的公司流通市值在600亿左右,中证500中的公司流通市值在300亿左右,我们可以简单地看一下下面的关系图,就会更清晰:
我们可以看到,上证50里的50只股票其实是在沪深300只股票里面,而中证500里面的股票跟它俩是没有关系的。我们把沪深300解剖一下,先看图:
凡是能被筛选进沪深300指数的公司,都是因为它的市值跟流动性双双有不错的表现,而且从行业的层面看,都是赫赫有名的公司,但也有一点,沪深300虽然综合了行业内所有好的大公司,但其中 金融行业占比非常大 :
光金融类的公司就有60家 ,流通市值占比37.12%,是其他行业的几倍甚至是几十倍,这就显然不太均衡了。所以大家伙要清楚一点,如果你入手了沪深300指数基金,那么金融板块的走势对沪深300的影响比较大,这很好理解。小编认为,沪深300是夹在上证50和中证500之中比较尴尬的一个指数,为什么这么说呢?我们先一起看看上证50的行业板块分布图:
从图中不难发现,上证50就像是沪深300的精华版,因为其实上证50就是从沪深300中选出的50家是市值更大的公司,几乎个个都是大白马或者蓝筹股,都是行业的龙头,
而且更相似的是, 上证50的金融属性更强 ,金融业的占比达到55.33%,其他所有行业加起来都没有它高。所以如果大家伙买沪深300的初衷是投资中国300家顶尖公司的话,那其实可以考虑一下上证50,只不过是沪深300的样本股数量更多,当然,数量多了,相对的风险也就小了,但当大盘股跑得好的时候,沪深300是完全跑不过上证50的,所以归根到底就是一个取舍的问题。 我们再来看看中证500,可以看出中证500各行业的占比其实是比较均衡的,里面的公司也不算是行业内的龙头级别,但也是行业内的头部企业了,具备一定的竞争优势,占据着一定的市场份额。
总的来说,这三大指数编制较为合理与均衡的是 中证500 。 |
国内指数的分类:
股票指数有好多分类的规则,比较常见的指数分类规则是把指数分成6大类: 综合指数;规模指数;行业指数;风格指数;主题指数;策略指数 。

1:综合指数: 是总指数的综合形式,反映总体市场的综合变动情况,用于比较总量指标。常见的如上证综指、深证综指、创业板综指等,分别反映上海股票市场、深圳股票市场、创业板股票市场所有股票的走势情况。
2:规模指数: 从股票市值规模角度选择不同成份股数量,更好表征不同板块大中小市值股票的走势情况。例如沪深300、中证500和中证1000三只指数,分别表征A股市场大盘、中盘以及小盘市值股票的走势情况。
3:风格指数: 根据股票的风格特征,通常分为成长和价值两种风格。常见的如沪深300价值指数和沪深300成长指数。
4:行业指数: 主要按照上市公司的主营业务收入进行分类,参照国际标准和行业指数的可投资性将营业业务属于一个行业的划分成一类。例如中证全指一级行业(十个一级行业),包含中证全指信息技术、主要消费、金融地产、可选消费、医药卫生、工业、能源、原材料、电信等。
5:主题指数: 是动态跟踪经济驱动因素的投资方式,通过发现经济体的长期发展趋势以及使这种发展趋势产生和持续的驱动因素,将能够受惠的相关产业和上市公司纳入投资范围。常见的主题指数如环保指数、养老指数、国企改革指数、一带一路主题指数、京津冀协调发展主题指数等。
6:策略指数:是除传统的只做多的市值加权指数之外的指数。 策略指数与其他指数的本质区别在于两点:
一是加权方式,策略指数主要采用非市值加权方式,如基本面加权、财富加权、固定权重等;
二是多空交易,策略指数可以采用多空两种交易方式,其他指数只能做单边操作。常见的策略指数如大数据指数、基本面指数、中证500低波指数等
国内A股指数非常多,也可以将他们按照4个大类方法进行分类。分别是:板块、规模、行业、概念题材。
1、按板块分
主板、创业板、中小板、风险警示板、新三板每个板块都有对应的指数,其成分股选择范围就是该板块的个股。
但是风险警示板是没有官方指数的,所以列出的当日涨跌幅一般只是作为参考。
据例最常见的三个字数上证综指和深成指是沪深两市主板的指数,创业板指数是深圳中小板的指数。
上证指数是综合指数,反应了所有上海股票涨跌的真实情况。
深证成指是成分指数,由500只深圳市场上具有代表性的成分股组成。实际上深圳也是有综指的(399100、399106),只是这些年深证成指被市场用习惯了。
创业板指数的成分股是在深圳创业板上市的100只有代表性的个股。
深证选用的是成指,那他的成交量是只是成分股的成交量还是深圳全市场的成交量?如果是前者,那是无法反映这个市场的真实成交水平。
其实已经有个不成文的规定,所有软件厂商都会默认把把成指的成交量换成综指的,有兴趣较真的话,你可以打开软件看看,深圳综指和深圳成指的成交量是一样的。虽然我们认为这是极不严谨的,但也只能这样了。
2、按规模分
我们比较常看到的上证50、沪深300、中证500指数等就是按照规模分类的指数。
上证50就是上海市场市值前50的公司组成的指数,沪深300就是沪深两市市值前300的公司组成的指数。
一般来说,指数会有以下几种数字的排名规则:50、100、180、300、500、800、1000,数字基本代表有多少成分股了,而且代表的一般是入选的是市值的前多少名。
但也有一些特殊的情况:比如中证500是沪深两市排名从301开始到800的这500只股票,而不是排名从1到500;中证1000是从801到1800这1000只股票。
所以,沪深300、中证500、中证1000三个指数加起来,分别是规模从大到小依次向下的1800只A股上市公司。不过全市场最后那1000只,中证就没有做成指数了,估计以后这种尾巴型公司越来越少人搭理了。
3、按行业分
证监会对上市公司的行业所属有明确的分类指引,但是中证公司并没有按照这个标准去做指数,而是选择了与国际接轨的标准普尔和明晟公司制定的全球行业分类标准(GICS)作为A股行业指数制作依据。
按照这个标准划分,分为10个行业部门、24个行业组、68个行业。
10个行业部门如下:
基础材料(Materials)——化学品、金属采矿、纸产品和林产品;
消费者非必需品(Unnecessary Consume)——汽车、服装、休闲和媒体;
消费者常用品(Necessary Consume)——日用产品、食品和药品零售;
能源(Energy)——能源设施、冶炼、石油和天然气的开采;
金融(Finance)——银行、金融服务和所有保险;
医疗保健(Medical & Health)——经营型医疗保健服务、医疗产品、药品和生物技术;
工业(Industry)——资本货物、交通、建筑、航空和国防;
信息技术(Information technology)——硬件、软件和通讯设备;
电信服务(Telecom)——电信服务和无线通讯;
公用事业(Utilities)——电力设备和天然气设备。
除了证监会和中证公司的行业分类外,国内银河证券、万得资讯等机构,也各自推出了不同的行业分类指数,其中的行业分类方法和入选标准都略有不同。
投资一支股票需要看哪些细分指数?
抛开以上重要的指数以外,我们来谈谈细分指数。首先不管你投资什么股票,都需要了解以上重要指数,在了解了这些大型重要的国内外指数之后再来看和自己股票最相关的指数,这叫从上至下的选股,因为现在是金融全球化,不能完全以细分指数为主,也要多看大型的国内外指数。
一个股票的走势8:2开
8成细分指数影响,2成国内外大型指数影响
上面已经把国内外最重要的大型重要指数都介绍过了,并且还是我帮助大家筛选了一遍的,都是我个人最关心的,都是经验之谈,大家可以放心直接借鉴。
现在来详细列举一下细分指数。
我们假设要投资一直黄金股怎么看指数?
先看看这只黄金股是上交所还是深交所发行的,假如是上交所发行的,我们选择上证指数,深交所发行的选择深证成指或者深证综指,看这支黄金股是否属于成分指数,来做选择。
然后再继续往下选
如果是上交所选完上证指数以后开始看属于沪深300还是上证50,都不属于就直接跳转贵金属指数,再看黄金板块指数。
如果是深交所我们选完深证成指或者深证综指之后,在看是中小板还是创业板,再跳转贵金属指数,再看黄金板块指数。
以上只是用黄金股举例,其他任何股票都是这样的思考思路,一步一步从大到小一步一步看。





