
老狐发现,微信最近上热搜的次数真不少。
半个月前,微信支付调整手续费才闹得沸沸扬扬;
一个星期前,微信回复大家称,消息不会显示“已读”,引起讨论;
现在,关于微信回收账号的事件叒上热搜了。

我已经预想到下个星期微信还能上一次微博热搜。
不过在这些事件中,回收账号才是我最感兴趣的,毕竟,我可不想下次登录微信的时候,被微信告知,我号没了。

这让我想起我们之前做的一期视频:你的微信账号,并不属于你!
先简单说一下这个事件的来龙去脉。
事情起因是微博博主“搞笑西瓜头”登录自己微信小号时显示“该微信号由于长期没有使用,已被回收”,发在微博上吐槽。

*来自微博博主@搞笑西瓜头
网友看后才明白,原来微信账号久了不登录,会被微信官方回收,引起热议。
后来微信团队在微博回应此事时表示:
为保障用户的微信账号安全, 注册后不活跃,长期未登录,并且没有零钱的微信账号,会被系统注销,无法使用。

所以,如果长期不登录,且钱包已经清零,确实会被注销。
事实上,如果大家翻看微信的《软件许可及服务协议》,在 7.1.6 条款中,微信特别提及:
用户注册或创建微信帐号或功能帐号后如果长期不登录该帐号,腾讯有权回收该帐号,以免造成资源浪费,由此带来的任何损失均由用户自己承担。

这个《软件许可及服务协议》会在用户注册账号时让用户阅读,并勾选“我已阅读并同意”,我猜小伙伴大概率没有阅读就同意了,因为老狐注册时也没有阅读。

老狐又翻看了《QQ 软件许可及服务协议》,QQ 账号也有类似规定,在协议第三条,内容如下:
使用本软件您需要注册 QQ 号码,并应当遵守《QQ 号码规则》。若您注册的 QQ 号码长期没有登录或使用,腾讯有权将 QQ 号码进行回收处理,您将无法再继续使用相应号码。

对了,这条协议在你注册 QQ 账号时也勾选了“阅读并同意”。
事实上,注册所有的账号时用户都要选择“阅读并同意”类似的服务协议。
不过,这两份协议都没有明确指出长期未登录的“长期”是多长时间。
但是在 QQ 游戏的《游戏许可及服务协议》中,腾讯给出了长期未登录会没收账号的期限——3 年。

3 年,这个时间跨度小伙伴们觉得如何?
老狐翻看了好几个平台的服务协议,事实上, 3 年在各个平台的服务协议中算比较长的时长了,毕竟最短的抖音,只有 2 个月。

抖音在协议中声明连续超过 2 个月未登录账号并使用,抖音有权收回抖音账号。
不知道小伙伴有什么想法,我认为 2 个月短了些。
抖音另一个收回账号的条件是“注册后未及时进行初次登录”,相当于未激活账号。另外,抖音在收回账号前会提示用户,提示过后一定期限内用户仍未登录、使用账号,抖音才会将其收回。
微博收回账号的条件是开通微博后任意连续 90 天未实际使用,之后微博运营方能在法律法规允许的范围内进行账号回收的操作处理。

老狐在整理这些协议内容时发现,大部分的平台把账号回收条件设置在连续 6 个月未登录账号。如淘宝、百度、*今条头日**、豆瓣、优酷和爱奇艺。
百度在服务协议中提到:
为了防止资源占用,如您连续六个月未使用您的百度帐号或未通过百度公司认可的其他方式登录过您的百度帐户,百度公司有权对该帐户进行回收,您将不能再通过该帐号登录名登录本网站或使用相关服务。

这六个月里,可以登录百度帐号,也可以登录百度公司认可的其他方式登录百度帐户,以避免账号被回收。
淘宝的“不活跃账户回收”条款比较宽松,比如连续 6 个月不登录任何阿里平台,同时“未绑定通过实名认证的支付宝账户”。一旦用淘宝购物,绑定了实名认证的支付宝,就可以保证淘宝的账户不被回收。

*今条头日**的协议中关于回收账号的模式与抖音相同,不过未登录时长可以更长。
*今条头日**把连续未登录的时长设置为 6 个月,用户连续 6 个月未登录账号后*今条头日**有权回收,但*今条头日**会通知用户,给出提示,用户在收到相关提示后 6 个月内仍未登录、使用账号,公司将进行账号收回。

这样一来,*今条头日**如果想要收回用户账号,两个过程加起来超过一年。
优酷和爱奇艺的服务协议中,也都把收回账号的条件设置为连续 6 个月(180 天)未登录,但二者存在一些区别。
优酷与淘宝的条件类似,比较宽松,绑定实名认证的支付宝账户即可避免被清理。

与优酷相比,爱奇艺的相关协议对平台更有利,除去主动申请注销和违反平台用户行为规范,连续 180 天未使用账号,爱奇艺有权收回账号。
该条款没指出有未到期的业务是否适用,比如爱奇艺会员暂未到期。

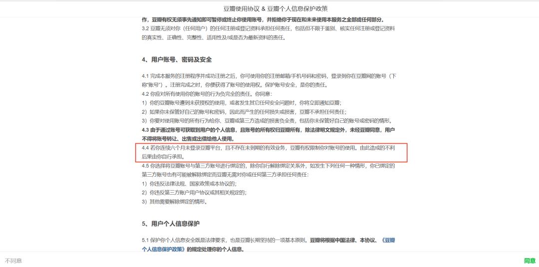
豆瓣条款比较短,且内容中没有提“收回账号”,而是“ 限制你对账号的使用 ”。

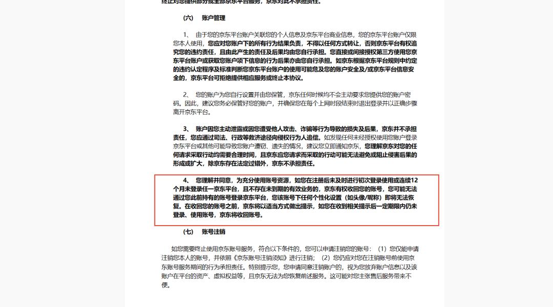
京东的相关条款是:
在注册后未及时进行初次登录使用或连续 12 个月未登录任一京东平台,且不存在未到期的有效业务的,京东有权收回您的账号。

与*今条头日**类似,京东也会提示用户,用户在收到提示后一段时间内仍未登录和使用账号,京东才会把它收回。
米哈游在《米哈游游戏许可及服务协议》声明, 如果用户 365 天没有登录游戏,那么米哈游有权采取措施删除该用户账户和游戏信息。

很久没登录《原神》的玩家要注意啦。
我还注意到几个比较特别的平台服务协议。
在支付宝的服务协议中提到:
如您自开立支付宝账户之日起 6 个月内无交易记录,则向您重新核实身份之前,我们有权暂停为您提供支付宝服务。

因此,想要避免被支付宝暂停服务,注册后在 6 个月内完成一笔交易即可,后面正常使用则无需担心账号被收回。
知乎服务协议没有收回账户的条款,事实上,知乎作为一个上市公司,协议标题仍是《知乎协议(草案)》,这多少让人觉得有点草率。

B 站的账号回收条款比较模糊,仅以“法律允许的最大范围内视情况决定”,同时也无需通知用户,这样的解释对平台很有利,但对用户不友好。

以上就是部分常用互联网平台账号回收条款的内容,狐友们怎么看?
我觉得各个平台差异很大。
同一个公司的不同平台,收回账号的条款内容不同,比如*今条头日**和抖音,前者是连续 6 个月未登录,后者是连续 2 个月未登录。
不同企业领域相同的平台,收回账号的条款也会不同,比如同为游戏账号,QQ 游戏是 3 年内未使用游戏账号登录腾讯游戏,米哈游则是连续 365 天未登录,企业有权利收回账户。
另一方面,则是收回账号的争议,例如粉丝数量多的社交媒体账号、充值大量现金购买虚拟服务的游戏账号,它们具有一定的经济价值。
在长时间未使用后,平台将它们收回并删除账户数据, 这对账号持有者来说是一笔财产损失,那么平台是否侵犯了用户的财产权?

从以上协议内容来看,收回账号的协议条款非常混乱,没有统一的标准,老狐认为这部分需要有关部门对此做出规范。
当然,以上条款仅仅是协议内容,大部分平台没有依照条款严格执行,以我实际体验来看, 大多数平台长时间未登录账号,依然能登录。
甚至有许多网站,老狐本人已经忘了申请过账号,在输入常用的邮箱和密码组合之后,看见了自己曾经常用的 ID,类似的经历有不少小伙伴有过吧。
不知道有没有小伙伴注意到一个细节,在微信和百度部分协议内容中,写的是“帐”号,而其他平台服务协议写的是 “账” 号,这并非我打错字,而是微信和百度在服务协议中确实用了 “帐” 字。
根据澎湃新闻在今年 6 月发布的《网络不规范用字用词现象研究报告》, “帐号”这种不规范用法排名第一 ,由此可见,不只是网络用户,就连微信和百度的服务协议也出现类似问题。

还记得我在文章开头写到“预测下个星期微信还能上一次微博热搜”吗?没想到,当我写稿写到结尾时,微信又上热搜了。

通常来说,上热搜大部分时候不是好事,作为一个微信用户,我希望微信少上热搜,少出幺蛾子。
参考资料:
《腾讯微信软件许可及服务协议》
《QQ软件许可及服务协议》
《游戏许可及服务协议》(腾讯)
《“抖音”用户服务协议》
《微博服务使用协议》
《百度用户协议》
《淘宝平台服务协议》
《*今条头日**用户协议》
《用户服务协议》(优酷)
《爱奇艺服务协议》
《豆瓣使用协议》
《京东用户服务协议》
《米哈游游戏许可及服务协议》
《支付宝服务协议》
《知乎协议(草案)》
澎湃新闻:《网络不规范用字用词现象研究报告》(全文)发布
编辑: 木易