高校教师为充分发挥自身的专业技术优势,在完成正常的科研教学之余,在外兼职、创业的现象越来越普遍,如担任公司的董事(包括独立董事)、监事、高级管理人员、核心技术人员,或者作为公司股东。若这类公司要在境内申请首次公开发行股票并上市(以下简称“首发上市”),高校教师校外投资、兼职的合法性问题将会受到重点关注。鱼与熊掌是否可以兼得?本文将结合相关法律法规和案例,对这一问题进行探讨。
一、关于高校教师校外兼职、创业的相关规定
(一)高校教师校外兼职、创业的鼓励性规定


(二)高校教师校外兼职、创业的限制性规定



由以上规定可知,国家对于高校教师兼职创业,因其职务不同而态度不同,对于高校非*党**政领导干部的教师尤其是科研人员对外兼职创业持鼓励且支持态度,而对于高校*党**政领导干部在外兼职创业则持限制甚至禁止的态度。
二、高校人员兼职、创业对企业首发上市的影响及解决方案
根据上述规定, 较为明确的是,在企业申请首发上市过程中,若存在高校*党**政领导干部在拟上市企业兼职、创业的情况,往往需要该等*党**政领导干部辞去在企业的兼职或转让所持有企业的股份或辞去*党**政领导干部职务,若辞去*党**政领导干部职务继续在企业兼职或持股的,还需要根据相关规定向原单位汇报、备案甚至获得原单位审批同意。
那么对于非*党**政领导干部的高校教职员工在拟上市企业兼职、创业的,是否必然能被审核机构认可呢?笔者检索相关案例后发现,虽然相关法律法规对非*党**政领导干部的高校教职员工在校外兼职、创业虽持鼓励态度,但首发上市审核机构往往会进一步关注相关兼职是否影响发行人独立性、是否会影响高校教师正常的教学科研工作、是否存在利益冲突、是否存在知识产权纠纷等。根据审核机构的要求,为顺利推进首发上市事宜,发行人往往会采取一定的整改措施,结合已上市公司案例, 一般有维持兼职、停薪留职、辞职三种方案。
(一)维持兼职
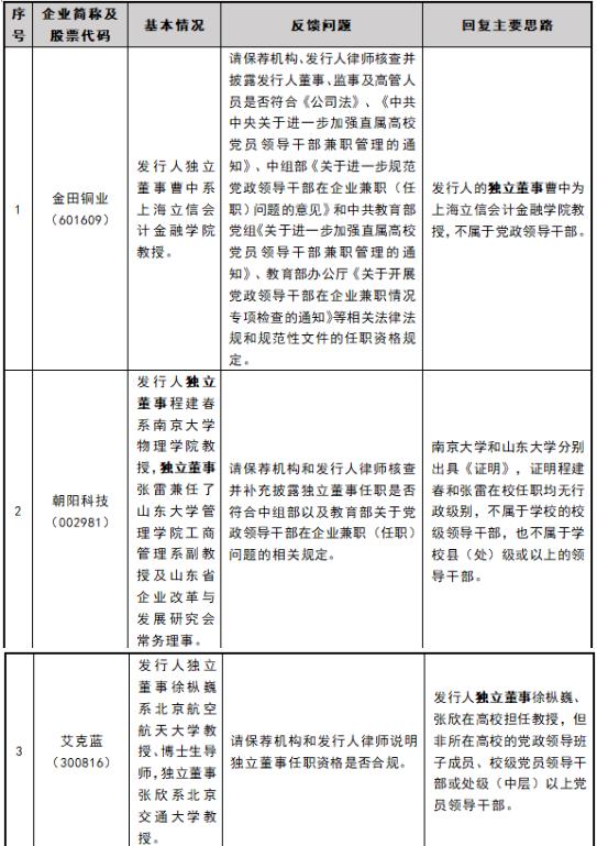
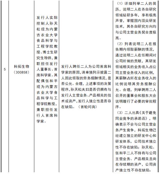
笔者通过检索,相关高校人员在企业维持兼职最终通过审核的案例如下:








由以上案例可知,针对高校教师在外兼任独立董事的情况,审核机关往往只关注该兼职、创业的合法性问题。发行人律师结合相关法律法规以及学校出具的关于知悉相关人员在发行人处兼职的情况且无异议、兼职教师不属于*党**政领导干部的证明进行论证,一般会得到证监会的认可。
当高校教师在外兼任非独立董事、监事、高级管理人员或核心技术人员,甚至作为股东时,审核机关除了关注兼职的合法性问题,还会重点关注以下几方面问题:
(1)在高校任职的公司董监高、核心技术人员担任的具体职务、任职时间、工作内容,在高校与发行人的工作时间分配情况,与发行人是否存在利益冲突。
(2)该等人员在高校参与科研项目的情况(包括参与时间、参与项目、目前项目进展情况等),前述项目是否与发行人的研发项目相关,是否属于高校的职务发明,发行人是否利用了高校的工作环境、工作条件和成果,是否存在纠纷或潜在纠纷。
(3)该等人员在外兼职、创业是否取得学校同意,是否履行了审批、备案或其他必要程序,兼职所得是否按照规定向髙校进行了报备。
(4)该等人员在高校和公司领薪的情况,领取薪酬是否公平合理,是否依法纳税。
(5)公司在业务、资产、人员、技术等方面与高校之间的关系,是否影响公司的独立性。
发行人若想高校人员维持兼职及投资,发行人律师要重点核查兼职教师的简历、在高校任职的具体情况尤其是从事的研发项目具体情况、是否现任或曾经担任领导职务、领薪情况、五险一金缴纳明细、纳税明细表、高校关于教师兼职规定等信息,同 时也要取得高校的说明,包括兼职教师未在学校担任行政领导职务、其兼职行为未影响其在高校的教学、教研工作,其考评均为合格,其兼职行为不影响高校的内部规定、学校与公司不存在任何争议及纠纷、发行人核心技术与兼职教师在高校研发项目和成果无关等内容,并对审核机关关注的上述问题进行充分论证,说明维持兼职、创业合法合规,不影响公司独立性,不会构成本次发行上市障碍。
(二)停薪留职
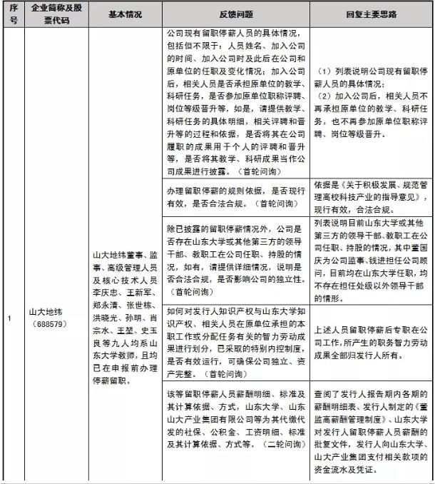
与维持兼职不同,停薪留职指的是高校兼职教师不在高校领取报酬但保留在高校的事业编制及组织关系,由兼职企业为其发放报酬。笔者在已上市案例中,将企业选择停薪留职最后通过审核的案例做如下汇总:




相较于维持兼职,停薪留职更能有效规范和保证发行人人员独立性。 一方面,其能够有效防范高校利用人事管理关系对停薪留职人员或发行人实施不当干预和影响;另一方面,还能有效防范停薪留职人员利用其保留的学校事业编制身份为自己或发行人谋求不正当利益。 因此在已上市的案例中,停薪留职这一方案适用的情形较为普遍,更容易被审核机关认可。但易于认可不等于必然认可,发行人选择停薪留职仍会被审核机关重点关注停薪留职的合法性、真实性以及是否影响发行人独立性问题。发行人律师一般要结合高校出具的证明、停薪留职人员出具的承诺函、目前在高校及发行人处工作的具体情况、在发行人和高校的薪酬领取情况、与发行人签订的劳动合同等重点论证停薪留职人员确已不在高校担任任何职务和承担相关工作,不在高校领取薪酬,专职在发行人处工作,所产生的职务智力劳动成果全部归发行人所有。
(三)辞职
停薪留职并非最稳妥的处理方式,为避免证监会对上市主体人员和技术独立性的疑虑,发行人有时会选择让高校教职工完全解除事业编制,与发行人建立劳动关系。笔者将选择辞职方案最终通过审核的案例做如下汇总:



由上述案例可知辞职方案显然可彻底解决人员独立性及合规问题,且审核机关不会就兼职问题进行反复问询,但对于当事教职工影响甚大,当事教职工往往较为迟疑,阻力较大。
三、小结
综上,如发行人存在高校教职工兼职、创业情形的,须首先核查兼职合法性问题。在兼职合法性的基础上,要进一步考察是否影响发行人独立性、核心技术来源等问题。在综合考察的基础上,结合所在高校的相关规定,选择辞职、停薪留职、维持兼职等整改方案。就三种方案来讲,辞职可以彻底解决人员独立性问题,但需要高校教师做出一定牺牲,放弃高校教师职务;维持兼职易受到审核机关多轮问询,且存在即使充分论证也不被审核机关认可的风险;停薪留职作为一种折中的处理方式,可兼顾发行人和兼职教师的利益,但可能会因为独立性存在缺陷被审核机关要求辞去高校教师职务。