作者: SNC 分析部 来源: 标准共识
北京时间 2018 年 5 月 14 日,标准共识发布针对区块链项目「CEC」( 版权交易链 Copyright Exchange Chain )的一般投资风险评级报告。以下为报告的主要内容。

报告将 CEC 险等级定义为「D」,投资风险极高,需要投资者警惕。
依据 「标准共识一般项目投资风险评级标准(初创期)」,CEC 获得「D」评级的主要原因是:项目进展滞后。项目未建立信息披露机制,未公布重要团队成员信息、Token 生态设计。共识机制和治理结构信息披露不完善。项目透明度极低。交易极不活跃。
基于标准共识分析师团队调查和研究,CEC 目前的主要风险在于:
项目未建立信息披露机制,未公布重要团队成员信息、Token 生态设计。共识机制和治理结构信息披露不完善。项目透明度极低。
-
CEC 并未在白皮书中规划信息披露机制。
-
团队成员信息中,除了 CEO 的介绍 ,其余都是「顾问」角色。没有技术团队、运营和市场团队信息。投资者无法判断项目技术和运营能力。
-
CEC 未公布 Token 生态设计。投资者无法获知持币总量、分配计划、团队激励比例等重要投资信息,未说明任何锁仓计划。
-
白皮书对共识机制仅有一句介绍:「会采用创新安全的 DPOC 共识机制」。治理结构介绍时未说明基金会的治理架构,比如部门设置、决策流程等,特别是基金会成员组成及任期、财务公开制度等信息,属于重要投资信息缺失。
-
官方无 Github 地址,没有 Facebook、Twitter 等官方帐号。投资者也就没有及时获取信息和互动咨询的渠道。
综上,项目透明度极低。
项目进展滞后,未如约上线测试网。基于目前产品进展,能否实现目标存在极高不确定风险。
按照白皮书,CEC 主链测试网应该在 2018 年 4 月上线,但截至本报告发布(5月 14 日)仍未上线。该项目的实际进度已经滞后。官方也未在任何渠道解释滞后原因。
根据团队的规划,2018 年 3 月 6 日将实现 CEC 钱包上线,虽然已如约上线,但 Etherscan 显示持币地址仅 3 个。主网也未上线,预计钱包的用户数量十分有限。
CEC 项目设计目标明确:在泛娱乐产业版权的分销、流转、消费等场景上应用区块链技术,重塑商业生态格局。设计有一定的创新性,但实现难度较大,基于目前产品进展,存在极高不确定风险。
CEC 未公布代币分配计划。 持币地址仅 3 个、60 天内仅有 8 笔交易 。交易极不活跃。
CEC 没有公布代币分配计划。白皮书中宣称 「2018 年 3 月开始接受通证兑换」,但官方渠道没有公布代币发放的信息,通过在 Etherscan 搜索发现,CEC 通过 ERC 20 发放 100 亿代币。
Etherscan 显示 CEC 仅有 3 个持币地址,截至 2018 年 5 月 11 日 16 时,仅有 8 笔交易。最大的一笔交易量为 10000 CEC,相比 100 亿的发行量,交易量占比极低。
综合以上核心信息,基于「标准共识一般项目信用风险评级标准(初创期)」和分析师团队的分析结论,标准共识给予 CEC「D」信用评级。由于项目本身仍在进展中,运行数据和市场表现可能出现变化,标准共识未来可能会将其等级调整。
如果任何项目方对标准共识的评级结果有疑问,或对相关数据提出申诉(包括但不限于项目运营数字、重要团队成员变更原因、代码更新和最新交易表现等),标准共识分析师团队会根据材料的真实性重新评估。
如果标准共识分析师团队在调查过程中使用了错误材料而影响评级结果,或任何项目变动可能导致评级等级变动时,标准共识也会重新调查和评估风险等级。
任何项目方、利益相关方和投资者可直接通过微信公众号(「标准共识」ID:SNCrating)后台与我们联系,也可以发送邮件至:contact@sncrating.com。
Rationale 依据
业务模块
根据官方白皮书的介绍:
版权交易链 CEC(以下简称 CEC)是以区块链技术构建的数字版权分销管道及价值激励体系,为版权内容提供数字加密、P2P 技术发行、分散式记账以及支付结算功能的区块链。
CEC 用于线上投融资、广告直投、视频线上观看、音乐线上*放播**、体育直播、电竞直播、线上游戏、网络文学、图片社交、票务等等基于数字版权交易的场景,可承载数字版权的确权、存证、备案、转移、交易、维权等功能。

CEC 希望重构互联网泛娱乐场景的商业生态,解决现有中心化互联网的以下问题:
-
对于版权方(娱乐内容生产者)来说,产品是否发行高度依赖中心化的平台;产品发售渠道的中间环节多造成利益受损。由于发行渠道的高度中心化,大量的版权内容不能得到采购,导致积压了成千上万的影视作品无法销售。
-
对于中心化平台来说,盈利是最大难题。以优酷来说,2018 年的版权成本预计 300 亿人民币,带宽成本预计 50 亿人民币,而变现方式有限,因此长期处于亏损状态。
CEC 认为区块链技术有数据加密保护、分散式记账交易、P2P 数据传输、智能合约等特性,可以完全解决内容版权领域的困境,形成新的去中心化的良性商业生态。

CEC 要革新版权内容的分账方式,通过智能合约自动分配版权费、宣传费、P2P 传输费等费用,达到更好的分配效果,并激励用户去宣传内容,CEC 版权交易链则可以帮助去掉一些中介环节,真正提高效率。
根据白皮书介绍,CEC 还可以进一步拓展为泛娱乐 DApp 应用技术开发和应用分发平台 DApp Store 的底层公链,用于支撑视频、直播、游戏、音乐、图片、文字、投融资、广告等版权内容交易相关的各类侧链。形成整体架构如下:

基于 CEC 基础底层公链,通过侧链搭建服务于 B 端、C 端的 DApp,具体如下:

标准共识分析:
CEC 项目设计目标明确:在泛娱乐产业版权的分销、流转、消费等场景上应用区块链技术,重塑商业生态格局。虽然 CEC 版权链属于区块链应用的细分场景,但 CEC 目标是整合以版权为核心的泛娱乐生态(从内容生产者直通消费者),有较高的创新性。
目前,内容产品上链普遍存在效率低下,链上无法承载大规模数据传输等问题。CEC 利用 P2P 传输+区块链的方式,只需版权信息上链,而将加密后的大量数据存储在 P2P 的网络中。是一种类似「IPFS」的解决方案,一方面避开了链上大规模数据存储的难题,另一方面也实现了 P2P 网络中版权的保护。
通过侧链的架构设置,使得服务于 B 端、C 端的 DApp,既能有一定的独立性,分摊了主链的压力,又能保持与主链信息的沟通,可行性较强。
肯定项目创新性和可行性的同时,CEC 产品可能面临的主要问题有:
-
版权问题是一个社会系统问题。即使 CEC 利用区块链加密技术完成链上版权的交易和使用,但在用户支付后观看的环节,仍旧可能存在盗版行为。版权保护问题仅仅通过一项技术难以彻底解决,还需要协调社会环境、改变用户习惯、完善法律约束。
-
由于 CEC 的内容数据主要存储在 P2P 的网络中,而 P2P 网络需要很大的用户基数,才能保证使用体验。激励机制能否对用户增长的生效还存在不确定性。
-
泛娱乐内容的交易属于小额高频次场景,目前技术条件下,难度较大。此外,CEC 采用的「主链+侧链」的架构,主链、侧链的搭建开发技术难度很大。另外一个技术难点是用于存储的 P2P 网络与区块链网络之间数据的调用、协同、响应。
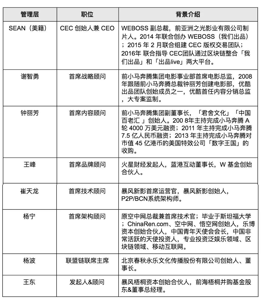
白皮书中公布的团队职位及背景介绍如下表所示:

标准共识分析:
基于公开资料分析,CEC 实际上是 Weboss 公司的发币项目,依据如下:
CEC 白皮书中公布的首席战略顾问谢智勇和首席内容顾问钟丽芳分别为 Weboss 的实际控制人及董事。「我们出品」官网显示其注册公司为博思创影科技(北京)有限公司,见下图。

工商信息显示:CEC 的首席战略顾问谢智勇为博思创影科技(北京)有限公司的实际控制人,CEC 的首席内容顾问钟丽芳为博思创影科技(北京)有限公司的大股东及董事。

另外,根据骨朵传媒的报道(http://news.guduomedia.com/?p=25705),「我们出品」创始人谢智勇出席了 2018 年 4 月 28 日的「骨朵峰会区块链文娱论坛」,报道原文:「谢智勇做了 CEC 版权交易链」。

白皮书中披露的 CEO 名称为美籍人 SEAN,身份信息披露十分有限。谢智勇的职位只是「顾问」。
团队信息披露不完善,重要团队成员履历仅介绍了 CEO ,其他均为「顾问」角色。缺失技术负责人、市场负责人、运营负责人等重要职位信息,投资者无法判断 CEC 团队的技术和运营能力,属于重要投资信息缺失。
产品和技术模块
CEC 主要使用的技术如下:
1)数字加密确权
-
将版权内容确权和交易资讯即时记录在 CEC 公链上。
-
在各类侧链的应用层 DApp 上,版权方通过数字密码对版权内容所有权或使用权确权,利用密钥签名对版权内容交易或授权。
-
版权内容资讯存储在不同地区的分散式共识节点上。
2)数字版权唯一性证明和传播路径证明
-
为了实现知产的不可篡改,永久保存,可追溯等的需求,CEC 版权交易链充分利用区块链技术的去中心化特点,设计以公有区块链的方式,将版权内容确权和交易资讯即时记录在 CEC 公链上。
-
在各类侧链的应用层 DApp 上,版权方通过数字密码对版权内容所有权或使用权确权,利用密钥签名对版权内容交易或授权。
-
版权内容资讯存储在不同地区的分散式共识节点上,不会因自然灾害,网路攻击或人为因素造成的个别节点的损毁而导致数据的损坏或丢失。
3)数字版权传播交换凭证
-
版权内容在交易的过程中,版权方通过数字货币 CEC 标定版权内容的价值。
-
版权内容的购买方可以通过 CEC 支付协议用 CEC 数字货币来获取版权内容的观看,阅读等使用权 .CEC 版权交易链通过智能合约,自动将应用层 DApp 上的版权内容购买方及版权方联系在一起,这种智能合约具有不可抵赖性,同时不会产生时间错位,足以作为版权内容使用权转移的凭证。
4)杜绝盗版内容
-
区块链具有不可篡改,透明可查询的特点,一旦版权内容的特征标记和原创者标记以及创始时间标记进入区块链,这些资讯便不能更改,每个用户只有通过 CEC 版权交易链协议完成支付,*载下**到的内容才可以被观看,查阅或使用,否则,即使拥有内容也无法观看,查阅或使用。
5)版权方信用基础
-
CEC 区块链系统上的版权方从业征信数据均来源于版权内容行业从业者的应用程序 - WEBOSS,该 APP 是 WEBOSS 开发团队自 2014 年开始开发,目前为止已面向市场 3 年,建立了影视娱乐行业 160 万主流从业人员的人才资料库,该资料库建立起来的从业人员征信数据,为 CEC 版权交易链上的版权内容交易,提供了版权方的从业征信基础数据,让普通用户在购买版权内容的同时可以查阅准确的卖方口数据。同时,WEBOSS App 也是专供内容生产方即版权方用户使用的 B 端应用,为泛娱乐内容生产者之间的合作提供准确的行业征信数据。
6)版权内容的发行售卖的「权和利」共用
-
版权内容在 CEC 版权交易链上发行售卖时,链会自动利用区块链技术记录版权内容的传输与用户的买卖行为。普通用户之间在链上版权传阅行为的同时,版权方也立即能根据智能合约获得收益。同时,每一次传阅中,参与发售行为(转发或上传数据)的普通用户都将获得令牌收益。
标准共识分析:
CEC 并未公布其 Github 地址,经过检索,Github 上也没有相关项目信息,无法对其代码更新频率、代码质量、代码功能评测。
CEC 的总体规划分为三个阶段,如下所示:

标准共识分析:
根据团队的规划,2018 年 3 月 6 日 CEC 钱包上线,虽已如约上线,但 Etherscan 显示持币地址仅 3 个。主网也未上线,预计钱包的用户数量十分有限。
2018 年 4 月,CEC 主链测试网应该按计划上线,截至本报告发布(5 月 14 日)仍未上线。该项目的实际进度已经滞后。官方也未在任何渠道解释滞后原因。

项目未建立完善的信息披露机制。
在官方公布的白皮书中并未披露代币的总数量及分配规划。
白皮书中并未详细说明 CEC 的共识机制,只有一句「会采用创新安全的 DPOC 共识机制」,没有具体内容,没有项目创新和机制安全性的解释。
仅在备注写到:「DPOC 共识机制即贡献授权证明机制,是建立在知产链上以用户节点的累计贡献为基础,使用节点贡献度为准入,利用区块链分散式账簿的唯一性和准确性,协调系统节点确认数据广播许可权,并可以验证的系统」。
CEC 获取方式
-
P2P 传输数据贡献带宽和算力用户利用自己的网路带宽和自己的终端(电脑、Pad、手机、矿机等)通过 P2P 技术传输数据给其他用户时,因为贡献了带宽和服务器,也同时参与了分散式记账的算力贡献,就能够得到其他用户支付给他的 CEC 通证。
-
广告观看或转发用户在 DApp 应用内通过观看或转发广告视频、音频、图片、文字可以获得广告商支付的一定的 CEC 通证费用。
-
传播通过对 DApp 应用的转发、分享、评论等行为,吸引更多的用户加入 CEC 生态可获得 CEC 系统发放的 CEC 通证奖励。
-
参加 CEC 生态建设对 CEC 生态建设有贡献的个人或组织能获得系统的 CEC 通证激励。
-
分红激励每年会从激励池中释放一定数量的 CEC 通证对所有的持币帐号红利奖励。
-
资讯提供、传播资讯需求者发布所需数据后,第一个给予正确资讯的节点将获得系统的 CEC 通证奖励。
-
用户可以在公开的交易市场通过交易获得 CEC 通证。
CEC 代币消耗机制
-
支付数字内容版权费按照数字内容版权方设定的价格支付观看、阅览、收听、使用版权的费用才能解密加密的版权内容。
-
购买生态内的产品增值服务例如购买生态内其他产品的付费功能类似优先试看权、CEC 相关硬体及 ROM。
-
发布广告资讯在 CEC 生态内发布广告资讯时需要支付 CEC 通证。
-
公开市场的卖出操作用户可在公开的交易市场通过交易卖出 CEC 通证。
交易费用
-
在 CEC 版权交易链构成的生态系统里,由 CEC 通证系统支撑 CEC 为版权内容提供的 P2P 发行、分散式记账、以及支付结算等系统功能。
-
在每笔交易支付的时候会产生交易金额 5%的交易服务费,该费用比例依照全球泛娱乐行业惯例和银行系统行业惯例设定,并可依据市场行情做出相应交易服务费比例的调整。
标准共识分析:
CEC 未向投资者公布持币总量、分配计划、团队激励比例,以及未说明任何锁仓计划,导致巨大投资风险。
白皮书中并未向社区及投资者说明 CEC 的共识机制的详细信息,只介绍「会采用 DPOC 的共识算法」。从白皮书中对 DPOC 的注释来看,未来 CEC 主要依靠用户节点的「累计贡献」为共识基础,抢占记账权。信息量极低,投资者无法获知 CEC 的「累计贡献」的具体算法,也不知道如何防止最小成本作恶以及中心化趋势。
未说明整个 Token 系统是否会有增发机制和代币销毁机制,重要投资信息缺失,投资者无法判断 Token 系统设计是否合理。
白皮书及官方信息披露渠道均未公布,在主流社交网络 Facebook、Twitter 上也未检索到官方帐号。
目前官网并未公示 Github 地址,在 Github 搜索 CEC,也未发现任何该项目有关的代码库,无法分析发者社群状况。
生态白皮书中披露的生态治理结构为:基金会治理结构。
-
由基金会管理 CEC 的发展备用金,并且决定发展备用金的使用途径。
-
同时基金会将监督并保证发展基金都将用于和 CEC 相关的专案研究、开发及业务生态建设资金的使用都会提前做公示。
-
CEC 基金会是在新加坡成立的一个独立、非盈利、民主的生态治理结构。
标准共识分析:
治理结构相关信息披露极少,未说明基金会的治理架构,比如部门设置、决策流程等,特别是基金会成员组成及任期、财务公开制度等信息,属于重要投资信息缺失。
交易模块
CEC 宣称 「2018 年 3 月开始接受通证兑换」,但官方渠道没有公布代币发放的信息,通过在 Etherscan 搜索发现,CEC 通过 ERC 20 发放 100 亿代币。

截至 2018 年 5 月 11 日 16 时,仅有 8 笔交易。第一笔交易时间为 2018 年 3 月 7 日,交易量为 1,另外 7 笔的交易量也很小,2018 年 5 月 9 日有一笔规模为 10000 CEC 的交易,是目前最大的交易。
相比 100 亿的发行量,10000 CEC 交易量占比极小。
据此,CEC 的代币发放仍处于早期阶段,未进入私募环节。

查看持币地址,当前仅有 3 个地址,第一大地址为:0x97aaa7fecd56c6672f7ed4b25e7ebb18bf46f91c,占代币总量的 99.9999%,据此,项目还未建立完善的代币分配地址,如团队持仓地址、基金会锁仓地址等。
综上,CEC 代币交易极为不活跃,仅有 3 个地址,60 天内仅有 8 笔交易,交易量占比极小,代币分配计划仍未可知。
CEC 未来评级展望
如果 CEC 能够持续推进项目,披露更多项目信息,提供更多的实际运营数据证明团队运营和技术能力,综合二级市场最新的交易表现,我们可能调整其风险评级等级。
Rating Action 评级结果
「D」,该项目风险性一般。主要依据是:
项目进展滞后。项目未建立信息披露机制,未公布重要团队成员信息、Token 生态设计。共识机制和治理结构信息披露不完善。项目透明度极低。交易极不活跃。
整个虚拟货币市场对宏观经济的波动反应还在自适应期,监管规则持续不明确。这些因素的调节作用不足以给 CEC 风险等级造成决定性影响。
