
继上一篇电磁炉单元电路分析后,大家都比较喜欢,现在发布后续。
反压保护电路:

IGBT的名字叫做绝缘栅双极晶体管,也叫功率管,可以看作是一个MOS管输入跟随一个双极型晶体管放大的复合结构。其耐压值可以达到1000多伏,我们平常用到的功率管一般是1200V。电磁炉工作在LC谐振状态下,当IGBT在关断时会在功率管的源极(也有叫集电极)产生很高的电压,为防止此电压击穿功率管,所以引入了反压保护。看图,当功率管的源极电压超过一定值时,经过电阻降压分压,使得电压比较器的4脚反相输入端高于5脚同相输入端,2脚输出端输出低电平,从而改变PWM的电压,缩小PWM的宽度,即降低功率,以达到保护IGBT的目的。电压比较器为LM339,它是由四个比较器组成,当同相输入大于反向输入时,输出高电平,当反相输入大于同相输入时,输出低电平。
此电路故障会引起电磁炉功率上不去或不加热等,一般检测几个分压电阻是否变值,比较器是否损坏。
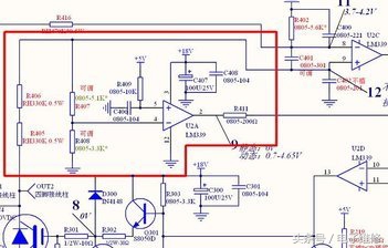
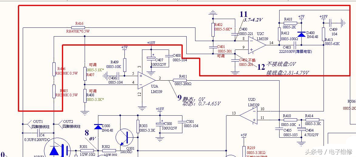
同步振荡电路:

原理图中和红颜色画出的就是同步以及振荡电路,图中同步电路是通过高压电阻降压取样,取线盘两端谐振电压变化波形,一端是功率管的源极,通过R405、R406降压与R407、R408分压,送入比较器的9脚;另一端通过电阻R416降压与R402分压送入比较器的8脚;通过比较器的比较,输出端14脚产生一个与线盘两端电压变化同步的脉冲波形。根据14脚输出端脉冲变化,由电阻R412、R418及电容C403和二极管D400组成锯齿波产生回路。当14脚输出为高电平时,电容C403为放电状态,当输出为低电平时,18V通过R413对C403充电,这一充一放就形成了锯齿波送到比较器的10脚,另一端通过电阻R412送入MCU,形成锅质检测信号。
此电路出故障可引起电磁炉不加热和不检锅等。平常维修中,几个同步电阻开路的几率比较大,这几个电阻都是高压电阻,个头比较大,可以在线路板中轻易找到。另外比较器和振荡电路中的C403电容也是不加热故障的元凶之一。
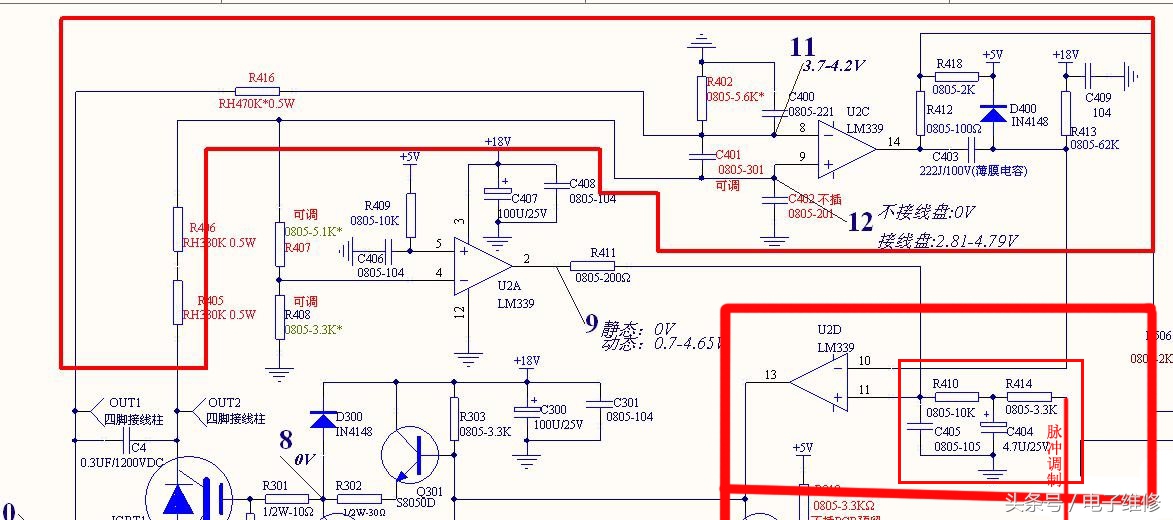
脉冲调制电路:

图中画粗线的部分是脉冲调制电路,小红线框内是一个简单的RC积分电路,PWM是由MCU输出信号与比较器14脚经C403耦合的信号共同决定的,通过改变PWM的占空比,来改变电容C404上的直流电位,此直流电位的高低决定着功率管导通时间的长短,就是机器功率的大小由此决定。此电位越高,IGBT导通时间越长,功率越大,越低则机器功率越小。当比较器11脚大于10时,输出端输出高电平,送到驱动电路,从而驱动IGBT导通,反之则输出低电平,IGBT截止。
驱动放大电路:

驱动放大电路是由三极管组成的推挽放大电路。有此人问了什么是推挽?打个比方,两个人拿着锯子锯树,一方拉锯,另一方推锯,就叫推挽。言归正传,如图,B点为驱动信号输入,当输入高电平时,三极管Q301导通,Q300截止,使得D点电位为18V,通过电阻R301来驱动IGBT;而当输入为低电平时,三极管Q301截止,Q300导通,D点就是低电平,没有电压驱动功率管,自然就截止喽。
该电路易损是功率管和两个三极管,如遇爆管现象,重点检查三极管Q300,Q301及二极管D300。
风扇驱动电路:

这个就不用说了吧,三极管开关电路,MCU发出高电平信号,使三极管饱和导通,风扇形成回路,嗖嗖的转动起来。如风扇一直转或不转,可检查三极管。
IGBT温度检测电路、炉面温度检测电路:
5V电源通过热敏电阻与其它电阻串联分压后,取分压值送入MCU,根据此点电位变化,实现温度监测及保护。此电路也可造成不加热故障,一般表现为工作一段时间后不加热。此时可以更换热敏电阻试机。
终于完了,累!!!别忘了点赞
