染色体异常检测在流产原因排查中的应用
2 小时前来源:生物探索
| 导读 | 流产,在我国一般指妊娠不足28周、胎儿体重不足1000g而终止妊娠者。流产发生于妊娠12周前者称早期流产,发生在妊娠12周至不足28周者称晚期流产。 |
流产
流产,在我国一般指妊娠不足28周、胎儿体重不足1000g而终止妊娠者。流产发生于妊娠12周前者称早期流产,发生在妊娠12周至不足28周者称晚期流产。按照流产方式,流产又可分为自然流产和人工流产,按发生的时间可分为早期流产(<12孕周)与晚期流产 (≥12孕周且<28孕周);按不同发展阶段又分为先兆流产、难免流产、不全流产、完全流产。临床上还定义了一些特殊类型的自然流产,如稽留流产(胚胎死亡2个月以上未自然排出的流产)、习惯性流产 (连续3次或3次以上的自然流产称为习惯性流产)、 流产感染等 。

阴道超声显示空囊
自然流产
自然流产是指由于某种病因导致胚胎或胎儿自动脱离母体,其发病率占全部妊娠的约10%~15%,且80%以上为早期流产。发达国家的自然流产率一般要高于不发达国家,据我国1997年全国人口与生殖健康调查资料显示,1988~1997年我国自然流产率(<28孕周 )为仅为4.26%,其中京津沪等发达地区的发病率较高,最高的为上海7.8%,但仍低于同期发达国家的自然流产率8% ~17%。但随着近20年龄中国经济社会的发展以及现在二胎政策的放开,中国适龄生育人群的自然流产比例也不断攀升。
不同孕周自然流产人群的比例

数据来源:Dellicour S1, Aol G2. Weekly miscarriage rates in a community-based prospective cohort study in rural western Kenya. BMJ Open. 2016.
自然流产原因一般包括遗传因素、母体因素(内分泌因素、生殖道解剖因素、免疫学因素、感染因素)、父亲因素(精液中细菌)以及生活状态(酒精、吸烟、情绪、环境)等,而遗传因素是导致其发生的主要原因,而遗传因素中的染色体异常约占早期流产人群的50%~60%,是目前已知的最为常见的自然流产诱发因素(图2),有研究人员对447例流产组织进行核型分析,发现有241例样本(54%)存在染色体异常(230例数目异常,11例结构异常)。我国的《医学遗传学》第3版中也曾对1863例有染色体异常的自然流产胚胎的各类异常进行过统计。

以上因素中很多都与孕妇的生育年龄呈正相关(图三),从20岁到40岁,胎儿的自然流产风险会从10%上升到50%,据中国第六次人口普查数据显示,2010年我国社会女性平均生育年龄为28.18岁,比2000年推迟了近2岁。2011年加拿大SOGC临床指南中透露,随着社会的发展和物质文明的不断进步,加拿大甚至全世界的社会变化导致女性将其生育年龄推迟到30岁以后,甚至40岁以后。2006年,生育人群最高的年龄组为30~34岁,超过了以前的最高年龄组25~29岁。2005年,30岁以后的初产分娩率由1987年的11%上升到26%。在全球的其他地域也有类似的趋势。生育年龄的增加与生育能力下降、不育以及流产率密切相关。
自然育龄人群的比例

GUIDELINE.2011
女性年龄对卵泡数量及卵子染色体质量的影响


复发性流产
复发性流产(RSA)是指连续发生2次或2次以上的自然流产者,也有文献将其取代习惯性流产,即发生3次或3次以上的自然流产者。这些患者约占女性人群人群的1%,其致病因素主要有遗传因素、抗磷脂综合征、子宫畸形等,还有部分病因不明,其中染色体异常大约占50%~60%,其中5%为夫妻一方为平衡易位携带者所导致;此外,有文献报道显示,*亲近**结婚也是导致复发性流产的一个重要因素。
研究人员发现,根据母亲年龄和发生妊娠丢失的时间不同,流产物染色体异常占50%~80%,母亲年龄越大、发生流产的时间越早其流产物染色体异常的可能性就越大。虽然流产物染色体异常发生率较高,但仅有6.2%是由父母遗传来的,其余绝大部分是在配子形成时的减数分裂过程中,或胚胎发育早期的有丝分裂过程中染色体组合发生错误所致。我国一般人群中染色体异常的比例约位0.47%,而复发性流产史者染色体异常率明显高于一般人群,平均为4.7%。
染色体异常
染色体异常包括数目异常和结构异常,数目异常又包括整倍体和非整倍体,结构异常主要包括缺失、重复、倒位和易位等。

整倍体是体细胞的染色体数为基本染色体组(x)整数倍的个体,在整倍体中体细胞含一个基本染色体组的个体叫一倍体(1x),含2 个基本染色体组的叫二倍体(2x);体细胞中含3 个和3 个以上基本染色体组的个体叫多倍体。单倍体和多倍体胎儿一般都会在孕早期夭折,极少数能存活到妊娠晚期。非整倍体是整倍体染色体中缺少或额外增加一条或若干条染色体,一般是在减数分裂时一对同源染色体不分离或提前分离而形成异常配子,这类配子彼此结合或同正常配子结合,产生各种非整倍体细胞。21三体综合征即典型的染色体非整倍体疾病,它是由于人体21号染色体多了一条导致的疾病,患者多表现为先天智力低下,生长发育迟缓,并伴有多发畸形。严重者生活不能自理,并伴有复杂的心血管疾病。其他常见染色体数目异常导致的疾病包括爱德华综合征(18三体)、帕陶氏综合征(13三体)、克氏综合征(XXY)、超雌、超雄综合征(XXX、XYY)、Turner综合征(X)等。
染色体结构异常除了已发现的多种染色体微缺失为重复综合征外,临床上较常见的有平衡易位(发生率约为1/500~1/1000)、罗氏易位。平衡易位是指两条染色体发生断裂后相互交换,仅有位置的改变,没有可见的染色体片段的增减,基本上无遗传物质的丢失,所以对个体的发育一般无严重的影响。虽然平衡易位携带者自身没有临床表现,但是在生育下一代时就面临很高的流产风险,主要是由于携带者减数分裂过程中会产生染色体不平衡的配子,这些异常的配子在与正常配偶产生的配子结合后所形成的异常胚胎往往会在孕早期夭折,健康生育几率仅有1/9,所以自然流产率极高。所以这就给夫妇一方为平衡易位携带者的家庭生育带来极大的困难。罗氏易位是发生于近端着丝粒染色体的一种易位形式,两条染色体自着丝粒附件断裂,彼此长臂相结合,短臂相结合。非同源罗氏易位携带者与配偶产生的配子结合后仅有1/3表型正常,常见的罗氏易位为der(13,14)(q10;q10),约占全部罗氏易位的75%。夫妇一方为罗氏易位携带者往往流产率也非常高,若为同源罗氏易位,更会面临无法生育的困扰。
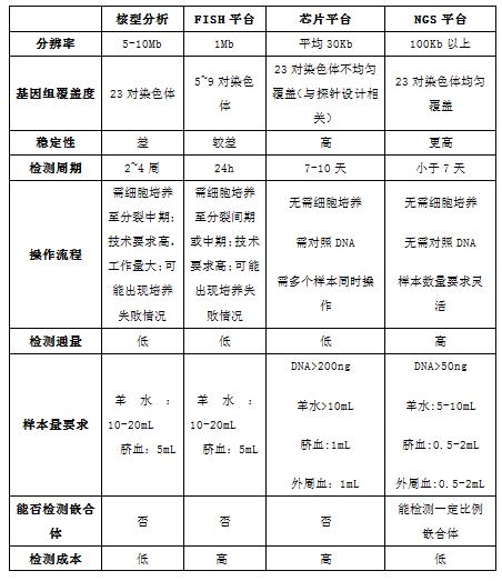
染色体异常检测技术
核型分析:将待测的细胞的染色体按照固有的染色体形态特征和规定,进行配对、编号和分组,并进行形态分析的过程。核型分析可以从宏观上分析23对染色体一些可见(5M~10M)的染色体异常情况,但是对于小于5M的结构异常就无法发现。尽管准确度较高,但是技术本身操作过程较繁琐,工作量大,且细胞培养存在失败的可能,一次统计分析的细胞数不超过50个。
荧光原位杂交技术(Fluorescent In Situ Hybridization,FISH):利用荧光标记的DNA探针,与分裂间期或中期细胞杂交,对染色体进行检测。相对于传统核型分析,FISH检测周期短(约24小时),精度高(可达1Kb)但是,该方法目前不能检测全基因组的所有23对染色体,仅仅只能检测其中的5-9对染色体。因此相对于染色体核型分析来说,虽然可以更精确和更精细地对基因进行定位分析,但失去了核型分析的宏观性。因此,在临床应用中,FISH往往与核型分析一起做。

芯片技术(Array CGH或SNP Array ): 一种基于芯片平台的全基因组DNA拷贝数变化分析技术。该方法将待测样本和对照正常样本分别用不同颜色的荧光染料标记,和微阵列芯片进行杂交(Array CGH),或者通过分析SNP的杂合性丢失或者杂合性异常(SNP Array)快速检测待测样本的拷贝数变化。与荧光原位杂交技术(FISH)相比,具有更高的分辨率和灵敏度,全基因组覆盖,一次能检测23对染色体。不过目前检测成本较高,价格昂贵,更适合科研应用。
高通量测序技术(Next-generation sequencing technology,NGS):高通量测序技术又称下一代测序技术,能一次对几百万条DNA分子进行序列测定,实现高通量、高效率、高准确度、低运行成本。运用高通量测序技术可一次性检测全部23对染色体的结构及数目异常,与芯片技术相比,覆盖度更高,结果更精准,性价比更高。

遗传咨询与生育指导
遗传咨询是主要利用人类遗传病学、基因诊断技术和数据,对不孕不育、单基因病、多基因病患者服务,以及产前诊断,结婚,妊娠,生产和婴儿保健的指导,*亲近**婚姻的危险性,放射性对遗传的影响,亲子鉴定等。除了外伤,其他自发性疾病都可以列入遗传咨询范围。我国目前已经建立起初步的遗传咨询培训体系,由中国遗传学会遗传咨询分会举办的遗传咨询师培训班也已举办多届,国家卫生计生委能力建设和继续教育中心也于2016年正式将遗传咨询职业技能资质认证提上日程,相信会有越来越多的患者能从中受益。
目前的染色体病超过500多种,这些染色体异常往往会导致自然流产、出生缺陷和携带者。而造成染色体病的原因,是父母受精卵的新发突变或者是父母自身的异常遗传至子代导致。针对之前有过不明原因自然流产或反复流产人群,临床上一般可针对不同情况给予再生育建议:
1.流产组织染色体异常,夫妇正常:经过染色体异常检测后,夫妇如果是染色体正常,且年龄较大,那么该异常为新发,那么再发风险约为1%,再生育健康概率较大,可建议正常受孕即可;如果已经有过染色体异常生育史,那么后续再发风险较高,这类孕妇在再次怀孕后要做产前诊断;如有必要,可进行第三代试管婴儿技术辅助生殖。
2.流产组织染色体异常,该异常遗传自夫妇其中一方:这类患者侯孝贤若打算继续怀孕,建议做产前诊断;若夫妻一方为平衡易位或罗氏易位携带者,那么正常生育健康后代的可能性非常小,一般建议做第三代试管婴儿,以避免后期多次被迫选择人工流产的可能性,如确诊是同源罗氏易位,一般不建议该夫妇继续生育;若夫妻一方为倒位携带者,那么正常生育健康后代的可能性仅有一半,若有后续生育计划,建议做产前诊断。
3.流产组织及夫妻双方染色体正常:排除染色体异常因素,对其他可能因素进行探究或采用精密度更高的基因筛查技术进行进一步检测。
当然,还有其他很多染色体异常情况,这里就不再一一列举.目前的染色体异常检测技术除了能够帮助临床医生进行流产原因排查外,还能够进行产前检测、帮助自闭症及其他疑似染色体患者进行遗传学病因筛查,具有广阔的应用前景,但是临床上的情况要远远比上述遇到的情况复杂,选择最恰当的技术手段辅助临床工作,从而帮助患者健康生育才是关键。
技术支持
本专题资料由苏州贝康医疗器械有限公司提供并参与校对。
苏州贝康医疗器械有限公司(下称贝康医疗)是一家专注于高通量测序技术在辅助生殖领域的研发和临床应用的高科技企业。针对目前PGD/PGS存在的问题,贝康医疗研发了胚胎植入前染色体检测试剂盒,基于高通量测序技术对体外受精的胚胎进行染色体检测,挑选染色体正常的胚胎植入到子宫,以提高试管婴儿的成功率。同时公司致力于该技术的临床应用推广,使更多的不孕不育患者受惠于此,特别是在目前中国二孩政策的前提下,对于降低出生缺陷,提高中国优生优育水平起到关键作用,可以降低老百姓生育缺陷儿的痛苦,提高中国人口质量。
1. Saad FA1,Jauniaux E. Recurrent early pregnancy loss and consanguinity. Reprod Biomed Online. 2002 Sep-Oct;5(2):167-70.
2. Lassi ZS, Imam AM, Dean SV, et al. Preconception care: caffeine, smoking, alcohol, drugs and other environmental chemical/radiation exposure. Reprod Health. 2014 Sep 26;11 Suppl 3:S6.
3. Andrew W Horne and Claire I Alexander. Recurrent miscarriage. J Fam Plann Reprod Health Care 2005 31: 103-107.
4. Wapner RJ1,Martin CL,Levy B,et al. Chromosomal microarray versus karyotyping for prenatal diagnosis. N Engl J Med. 2012 Dec 6;367(23):2175-84.
5.Dellicour S1,Aol G2,OumaP2,et al. Weekly miscarriage rates in a community-based prospective cohort study in rural western Kenya. BMJ Open. 2016 Apr 15;6(4):e011088.