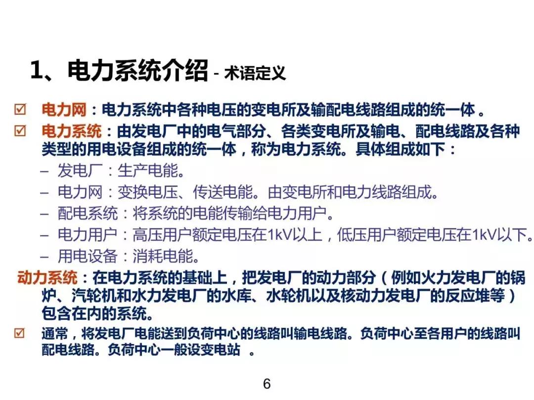
电力系统的概念:由发电、变电、输电、配电和用电等环节组成的电能生产与消费系统。

它的功能是将自然界的一次能源通过发电动力装置(主要包括锅炉、汽轮机、发电机及电厂辅助生产系统等)转化成电能,再经输、变电系统及配电系统将电能供应到各负荷中心,通过各种设备再转换成动力、热、光等不同形式的能量,为地区经济和人民生活服务。
由于电源点与负荷中心多数处于不同地区,也无法大量储存,故其生产、输送、分配和消费都在同一时间内完成,并在同一地域内有机地组成一个整体,电能生产必须时刻保持与消费平衡。因此,电能的集中开发与分散使用,以及电能的连续供应与负荷的随机变化,就制约了电力系统的结构和运行。据此,电力系统要实现其功能,就需在各个环节和不同层次设置相应的信息与控制系统,以便对电能的生产和输运过程进行测量、调节、控制、保护、通信和调度,确保用户获得安全、经济、优质的电能。
电老虎网本期将分享发电、变电、输电、配电和用电等环节的介绍,欢迎转发收藏,并关注电老虎网!















































































够详细的吧,欢迎转发宣传!