
文献速递
本文作者主要对以下两个女性队列的阴道微生物进行研究:
① 阴道人类微生物组计划(VaHMP)中的 613 名孕妇和 1,969 名非孕妇的横断面抽样队列,其中重点关注种族、孕龄和社会经济情况相匹配的非洲、西班牙或欧洲裔的 300 对孕妇和非孕妇;
② The Multi-Omic Microbiome Study: Pregnancy Initiative(MOMS-PI)项目中 90 名均在妊娠 >37 周时分娩的 41 名非非洲和 49 名非洲裔孕妇不同怀孕时期的纵向抽样队列。
在这些女性中,怀孕期间阴道微生物组 α 多样性降低,优势菌转变为乳杆菌。这种变化发生在妊娠早期,遵循可预测的模式,与微生物组的代谢能力的简化相关,并且仅在非洲或西班牙裔血统的女性中表现显著。

图 1. 研究队列设计。1st,2nd,3rd,PP分别指怀孕的第 1-12 周,13-27 周,28-40 周,产后。
Keywords: 阴道菌群,孕妇,菌群变化,妊娠期菌群,阴道乳杆菌,病例对照研究
Title: Racioethnic diversity in the dynamics of the vaginal microbiome during pregnancy
DOI: 10.1038/s41591-019-0465-8
Journal: Nature Medicine [IF 32.621]
First Authors: Myrna G. Serrano, Hardik I. Parikh
Correspondence: Gregory A. Buck
Affiliation: Department of Microbiology and Immunology, School of Medicine, Virginia Commonwealth University, Richmond, VA, USA
Published: 2019-05-29
研究背景
越来越多的证据表明,阴道微生物群对孕妇及其子宫内外的婴儿健康都有影响,以 Gardnerella、Atopobium、Lachnospiraceae 成员(如细菌性阴道疾病(BV,BV 是育龄女性最常见的妇科疾病)相关的细菌 BVB1)和其他厌氧菌的复杂微生物群落主导的阴道微生物群与 BV、性传播感染、盆腔炎和包括早产(PTB)在内的不良妊娠的高风险相关。
在美国,非洲血统的女性比欧洲血统的女性早产的风险更高(<32 周妊娠),近期研究表明非洲血统妇女的阴道微生物组更可能以 Gardnerella vaginalis(阴道加德纳菌)、Atopobium vaginae、Sneathia amnii、BVAB1 和其他厌氧菌为主导,这种阴道菌群差异可能是 PTB 风险差异的因素之一。
其中自发性 PTB 人群归因于 BV 的风险估计约为 40%,环境因素(如社会经济状况)和遗传因素都起着一定的作用。
研究结果
1.妊娠期间阴道微生物发生变化而非洲裔孕妇变化最明显
对 VaHMP 研究中的 613 名孕妇和 1,969 名未怀孕健康女性的阴道微生物的 16S rRNA 扩增子测序数据分析表明:四种最常见的乳杆菌 (分别为 L. crispatus(卷曲乳杆菌)、L. iners(惰性乳杆菌)、L. gasseri 和 L. jensenii)在孕妇中均显著升高,而阴道加德纳菌及其他复杂微生物群的丰度降低,表明妊娠相关的阴道生理环境对乳杆菌类群有益。
所有组中孕妇阴道微生物组的 α 多样性均低于非孕妇(图 3),表明妊娠相关的阴道生理环境与阴道微生物多样性降低相关。
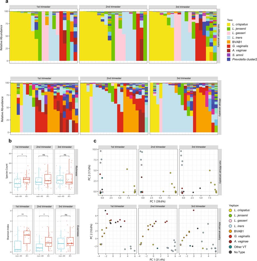
考虑到种族差异,作者比较了 300 对相匹配的孕妇和非孕妇的阴道微生物,其中:
- 非洲和西班牙裔女性中乳杆菌优势菌显著升高,非洲裔女性妊娠期间阴道加德纳菌、A. vaginae、Prevotella cluster 2、P. bivia 和 S. amnii 显著降低;西班牙裔女性妊娠期间阴道加德纳菌、S. amnii 和 Prevotella cluster 2 丰度显著降低;而欧洲女性妊娠期间仅有卷曲乳杆菌发生显著变化(图 2)。表明妊娠期间非洲裔女性阴道微生物变化最为明显;
- 妊娠期间 BVAB1 无明显变化,表明妊娠可能对 BVAB1 无显著影响;
- 在整个匹配的队列中,妊娠期间阴道微生物组的 α 多样性显著降低(图 3b)。非洲和西班牙裔孕妇的阴道微生物的 α 多样性显著降低,但欧洲裔的孕妇则无显著差异;
- 与妊娠状态无关,非洲裔女性阴道微生物 α 多样性始终显著高于其他种族女性。

图 2. 不同血统的孕妇和非孕妇表现出不同阴道微生物组丰度。a – e:图表上方的蓝色条表示乳杆菌类群,f – h:来自 b – e 孕妇与非孕妇的菌群丰度差异,红色和蓝色分别代表怀孕和未怀孕妇女样本,灰色代表差异不显著的样本。

图 3. 不同祖先的孕妇和非孕妇的微生物组 α 多样性差异,a.非洲、欧洲、西班牙裔孕妇和非孕妇非匹配分层样本;bc. 非洲、欧洲、西班牙裔孕妇和非孕妇匹配分层样本。
2.非洲裔女性阴道微生物群在妊娠早期发生变化
对 MOMS-PI 研究的 90 名孕妇怀孕期间收集的样本进行纵向研究表明,非洲裔女性表现出显著增加的惰性乳杆菌和显著减少的阴道加德纳菌。其阴道微生物群由乳杆菌主导转变为由惰性乳杆菌主导。而非非洲裔女性阴道微生物在整个怀孕期间乳杆菌优势菌比例均较高且妊娠期间阴道微生物无明显变化(图 4)。
妊娠早期,非洲裔孕妇阴道微生物 α 多样性比其他裔孕妇显著偏高,但随着时间的推移,阴道微生物群转变为惰性乳杆菌主导,伴随着 α 多样性的降低和分类群的减少,使得非洲裔女性和欧洲裔女性阴道微生物 α 多样性不再具有显著差异(图 5)。
由此可见,非洲裔孕妇阴道微生物的差异是由妊娠早期发生的变化所驱动的,非洲裔孕妇妊娠期间许多菌群的减少(如:阴道加德纳菌、A. vaginae、Prevotella cluster 2、S. amnii 和 TM7)与 BV、盆腔炎、性传播感染、早产等风险关联。

图 4. 非洲与非非洲孕妇怀孕早期(妊娠 23 周前收集的样本)和晚期(妊娠 32 周后收集的样本)阴道微生物概况。

图 5. 非洲与非非洲孕妇怀孕三个时期阴道微生物的变化情况
3.妊娠期间阴道微生物群变化模式
为探索妊娠期间阴道微生物变化是否有可遵循的模式,作者对 90 名孕妇妊娠期间收集到的 421 个样本中丰度最高的优势菌进行分析。怀孕期间阴道微生物优势菌的变化大多数由卷曲乳杆菌转变为惰性乳杆菌或没有优势物种(no type),接着通常转变回卷曲乳杆菌。其中以卷曲乳杆菌主导的阴道微生物群在非洲及非非洲裔孕妇中稳定性最好。
相比之下,以惰性乳杆菌、阴道加德纳菌和其他细菌主导的阴道微生物群通常稳定性较差。因此,阴道加德纳菌优势菌容易变化且很难恢复为阴道优势菌(图 6)。
在马尔可夫链模型中,乳杆菌和惰性乳杆菌优势菌相当稳定,非洲裔女性比非非洲裔女性从惰性乳杆菌主导转变为“其他”优势菌主导的阴道微生物组概率大了 3 倍。表明非洲裔女性比非非洲裔女性更有可能从惰性乳杆菌主导转变为与阴道生态失调相关的优势菌主导(表 1)。

图 6. 孕期优势菌变化的动态情况。ab.行代表受试者,横坐标代表怀孕时间,每个圆圈代表一个样本,圆圈颜色表示样本中丰度最高的优势菌;c.基于 vagitype 分组的每个女性(90 名女性; 421 份样本)的纵向样本优势菌丰度之间 Bray-Curtis 距离的中位数差异的分布。


表1. 马尔可夫链模型判定优势菌在 90 天窗口期内转变的概率,“其他”是阴道加德纳菌和 BVAB1 等与阴道生态失调相关的菌。
4.阴道微生物群功能在妊娠早期发生变化
通过对妊娠期间阴道微生物群代谢功能分析表明:
- 94 个丰富通路中有 90 个在孕早期至孕中期减少,其中 17 个通路显著减少,表明妊娠与阴道微生物组代谢能力的简化相关。而仅有 2 个通路在孕中期至孕晚期显著减少,因此微生物组功能最显著的变化发生在孕早期;
- 卷曲乳杆菌主导的阴道微生物群与惰性乳杆菌主导的阴道微生物群仅在与细胞壁/膜生物化学相关的途径中具有显著差异;而卷曲乳杆菌主导的阴道微生物群与阴道加德纳菌, BVAB1 或其他菌主导的微生物群代谢功能差异较大,在碳水化合物代谢,细胞壁/膜生物化学,核苷酸代谢等通路上具有显著差异;
- 与非非洲裔孕妇相比,非洲裔孕妇阴道微生物中与核苷酸代谢(嘌呤代谢,嘧啶代谢)相关的途径显著降低;
- 10 个独立的宏基因组注释的通路在不同血统(非洲与非非洲)中具有显著差异。

图 7. 非洲及非非洲裔孕妇阴道微生物组 16S、宏基因组、宏转录组和通路分析,a.非洲及非非洲裔孕妇三个妊娠时期所有样本的 16S rRNA 基因测序数据分类谱;b. 非洲及非非洲裔孕妇三个妊娠时期所有样本的宏基因组测序数据分类谱;c. 基于 b 宏基因组数据估算的代谢途径相对丰度;d. 非洲及非非洲裔孕妇孕中期及孕晚期(每个时期一个样本)样本的 16S rRNA 基因测序数据分类谱;e. 来自 d 样本的宏基因组测序数据分类谱;f. 基于 d 样本的宏转录组序列数据分类谱;g. 来自 d 样本宏基因组数据估算的 25 种较高代谢途径相对丰度;h. 来自 d 样本宏转录组数据估算的 25 种较高代谢途径相对丰度。
5.阴道加德纳菌在不同种族女性中存在差异
作者使用宏基因组数据区分阴道加德纳菌的四个主要进化枝(PanPhlAn软件),其核苷酸序列差异为 4% - 20%。
其中阴道加德纳进化枝 4 最常见,进化枝 3 与 BVAB1 紧密相关,其仅在具有 BVAB1 的阴道微生物组中检测到。BVAB1 主要存在于非洲血统的女性中,存在阴道加德纳 3 的 11 名女性中有 10 名是非洲血统,这表明该进化枝 3 与血统之间存在联系。BVAB1 和阴道加德纳均与高不良生殖风险相关,且均在非洲裔女性阴道微生物组中普遍存在,因此 BVAB1 和阴道加德纳菌进化枝 3 之间的联系可能与不同种族女性生殖健康差异有关。

表 2. 阴道加德纳菌分支 1-4 在非洲与非非洲裔孕妇中的出现频率
结论与讨论
① 在两个队列中,与欧洲裔女性相比,非洲和西班牙裔女性的年龄更小、家庭收入更低。作者认为种族,社会经济地位均对阴道微生物差异有影响;
② 妊娠期间阴道环境更利于乳杆菌,不利阴道加德纳菌等与阴道失调相关的菌,表明怀孕期间阴道微生物朝着更具抗病性的状态转变;
③ 非洲裔女性妊娠期间阴道微生物 BVAB1 对阴道环境具有适应性,其丰度未明显下降,可能与非洲裔孕妇 PTB 风险相关;
④ 非洲裔女性阴道微生物 α 多样性始终高于其他血统女性;
⑤ 妊娠期间孕妇阴道微生物 α 多样性降低,四种常见乳杆菌丰度增加,这种变化在非洲裔孕妇改变最明显,其阴道微生物群在妊娠早期发生改变;
⑥ 由卷曲乳杆菌主导的阴道菌群在妊娠期间最稳定;
⑦ 妊娠与阴道微生物组代谢能力的简化相关,阴道微生物群代谢功能在妊娠早期变化较大;
⑧ 阴道加德纳菌在不同种族女性中存在差异。
参考文献
Serrano M G, Parikh H I, Brooks J P, et al. Racioethnic diversity in the dynamics of the vaginal microbiome during pregnancy[J]. Nature medicine, 2019: 1.
撰稿 | Bing 责编 | Bing
本文系菌探Momics(ID:Momics)原创,欢迎个人转发分享。其他任何媒体、网站如需转载,须在正文前注明来源菌探Momics。
