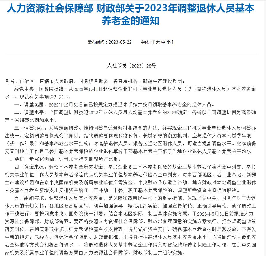
2023年养老金调整细则出炉。根据2023年养老金调整通知,2023年养老金上涨3.8%,养老金上涨金额是怎么计算的?是1000元上涨38元,5000元上涨190元吗?

首先要搞清楚,养老金上涨3.8%代表着什么?根据养老金调休通知里的表述:全国调整比例按照2022年退休人员月人均基本养老金的3.8%确定。
3.8%的上涨基础是2022年退休人员月人均基本养老金,而非是每一个退休人员自己的养老金水平,所以,3.8%的养老金涨幅其实是平均养老金涨幅,也是一个整体的养老金涨幅,并不代表每个退休人员的养老金涨幅都统一为3.8%。
而在养老金上涨金额的计算上,很多退休人员存在一个误区:认为养老金上调就是自己现有的每月养老金水平×养老金涨幅,具体到2023年就是个人养老金×3.8%,于是就觉得养老金每月是1000元的话,那就是上涨1000×3.8%=38元,养老金每月5000元的话,那就是上涨5000×3.8%=190元。但实际上,这样的算法是不对的,是贻笑大方的。
上述错误的算法其实只考虑到了退休人员养老金水平高低的因素,如果这样调整的话,只会加大养老金高收入和低收入者的差距,无法体现公平的原则。
所以,正确的养老金调整公式是:定额调整+挂钩调整+倾斜调整。

通知里的原话是:
定额调整要体现公平原则;挂钩调整要体现多缴多得、长缴多得的激励机制,应与退休人员本人缴费年限(或工作年限)和基本养老金水平挂钩;对高龄退休人员、艰苦边远地区退休人员,可适当提高调整水平。
所以,养老金调整其实是三个步骤,其中,定额调整、挂钩调整是必选步骤,适用所有参加2023年养老金调整的退休人员,而倾斜调整由于只针对高龄、艰苦边远地区,所以,只有部分符合年龄、地区条件的退休人员才享受倾斜调整。
需要强调的是,定额调整、挂钩调整、倾斜调整是所有省份调整方案都必须遵守的调整方式,但是具体金额则是因省而异的,不同省份的养老金调整细则不一样。所以,计算养老金上涨金额,还得需要知道当地的养老金调整细则,而决定养老金上涨金额多少的条件,不只是养老金高低,还有缴费年限长短等条件。
举个例子对比一下:
某地2023年养老金调整细则假设为:定额调整50元,缴费年限挂钩调整一年增加2元,养老金挂钩增加1%,不考虑倾斜调整。
对于养老金1000元、缴费年限15年的退休人员来说,上涨的金额是50元+15×2+1000×1%=90元,涨幅为9%。
对于养老金5000元、缴费年限25年的退休人员来说,上涨金额是50元+25×2+5000×1%=150元,涨幅为3%。
可见,这样的调整方式是更公平、更科学、更合理的,兼顾了效率、激励和公平。
按照国家要求,各地5月底前制定方案向人社部、财政部备案,所以,31省份养老金调整方案将很快出炉,想要第一时间知道各地养老金调整细则,欢迎关注思之想之。