凭一己之力打破河南13天零新增记录
郑州连续19天零新增病例的郭某鹏
从意大利回国刻意隐瞒境外行程
在社会上引发轩然大波,让所有人都气愤不已。
网传郭某鹏一人密切接触者近4万人到底是真是假?随着调查深入,细节也逐渐清晰。


郑州境外输入病例隐瞒行程被立案,母亲回应:回来时没症状
据郑州警方通报:2020年3月10日早上8时许,郑州市公安局大学路分局民警在工作中发现辖区内居民郭某鹏近期存在出入境情况,经向其核实,郭某鹏拒不承认。民警经调查核实了其出入境轨迹,立即将信息上报,并积极联系社区工作人员,将郭某鹏送至二七区集中隔离点进行观察,期间郭某鹏出现发热症状被送至医院,随后确诊。
郑州市公安局称,郭某故意隐瞒出境史,未严格落实“隔离观察”措施,未严格落实“如实申报”措施,期间多次乘坐公共交通工具,出入办公场所。

据公开报道,11日,郭某回应此事时表示,以为3月疫情缓解了,加上怕签证到期,就去了意大利。回到郑州时自己没出现症状,9日开始头疼嗓子疼,就去药店买了药。

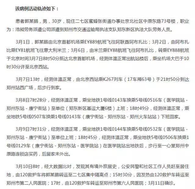
记者注意到,据通报显示,该男子自3月1日由北京首都机场起飞至7日从北京归国,8天乘坐了4趟航班,途经阿联酋阿布扎比、意大利米兰,又于3月7日乘坐高铁回到郑州。回国后8日、9日,郭某到位于基运大厦6楼的郑州市交运委郑东新区征稽处上班。
(通报公布郭某活动轨迹)

据了解,截至3月11日12时,经流调初步判定密切接触者24人,均已采取集中隔离医学观察措施。

患者母亲在接受媒体采访时称:儿子回来时没症状,没想到要给社区报备,之后一直在上班,后来儿子出现感冒症状,就在家给他熬药,吃药就退烧了。这次给邻居等人造成很大影响,对不起大家。



记者注意到,一份网传“郑州二七区一例发热病例郭伟鹏调查报告”截图显示,该男子在3-4日期间还曾从米兰往返巴黎,通报中并未提及这一行程。但东方网·纵相新闻记者通过相关渠道了解,郭某去过巴黎的行程属实。

所在单位:系临时人员,用调休假出去的
此外,网传“郭某去意大利是为了看球”。记者多方联系后,致电郭某所在单位的郑州市交通运输委员会执法处,接听电话的一名工作人员告诉记者,郭某为该单位一位临时人员,“他用自己调休的假出去了,也没有说自己去哪。”关于“郭某去意大利是为了看球”的传言,该工作人员则表示:“具体我确实是不太清楚。”
记者注意到,3月4日凌晨,意甲联盟官方宣布原定于3月5日尤文主场对阵米兰的意大利杯半决赛次回合比赛延期。且就在3月5日,意大利政府发布最新消息,由于新冠疫情的蔓延,在4月3日前的所有国内体育赛事都将空场进行。也就是说,根据通报中郭某5日-6日在意大利逗留期间,实际上因为意大利的相关防控措施,并没有球赛可供观众现场观看。
此外,其行程中的巴黎之行,当地时间3月4日的法国杯半决赛巴黎圣日耳曼对阵里昂,则是在里昂主场进行。因此,郭某此次出国“快闪”的具体目的,尚不得而知。

北京海关:入境时海关医学巡查未发现异常
对于郭某的做法,在郑州当地引发了较大关注,甚至有网友找到郭某的联系方式,一段疑似他与网友的电话录音中,郭某表示入境时的信息他都填报,但始终未透露他此次出行的目的。今天,记者尝试联系郭某,截至发稿未获回应。
对此,今天北京市新型冠状病毒肺炎疫情防控工作新闻发布会举行上,北京海关副关长高瑞峰表示,疫情发生以来,北京海关直接拦截转运的境外输入性病例,均按规定移交地方卫生健康部门妥善处理。
经查,青岛新某某、郑州郭某于3月7日分别乘坐DK306次、EY888次航班,由北京首都国际机场入境,这两名旅客入境时,经海关医学巡查未发现异常,经两次测温体温分别为36.6度、36.5度,未触发体温监测报警。
海关现场严格审核了两人申报的健康申明卡,均未申报有症状和接触史,不属于防控方案规定的需要排查,并移交地方卫生健康部门组织人员、海关现场官员,提醒两名旅客如有不适及时就医,并进行14天的居家隔离。
据了解,郭某《郑州市新冠肺炎疫情防控领导小组办公室第二十一号通告》,故意隐瞒出境史,未严格落实“隔离观察”措施,未严格落实“如实申报”措施,期间多次乘坐公共交通工具,出入办公场所,对新冠肺炎疫情造成传播危险,《刑法》第三百三十条之规定,涉嫌妨害传染病防治罪。
目前,郑州市公安局大学路分局已依法对其立案侦查,该案正在进一步调查中。
(图文综合网络 分享为目的 侵权即删)