【能源人都在看,点击右上角加'关注'】
北极星售电网获悉,近日,全国31地2022年3月电网企业代理价格陆续公布。以下电价表顺序依次为:江苏、山东、广东、北京、上海、山西、安徽、冀北、河北、甘肃、湖南、黑龙江、江西、湖北、吉林、辽宁、重庆、内蒙古电力(集团)、蒙东、宁夏、陕西、青海、四川、天津、浙江、河南、广西、贵州、福建、海南、云南。
江苏

山东

广东

北京

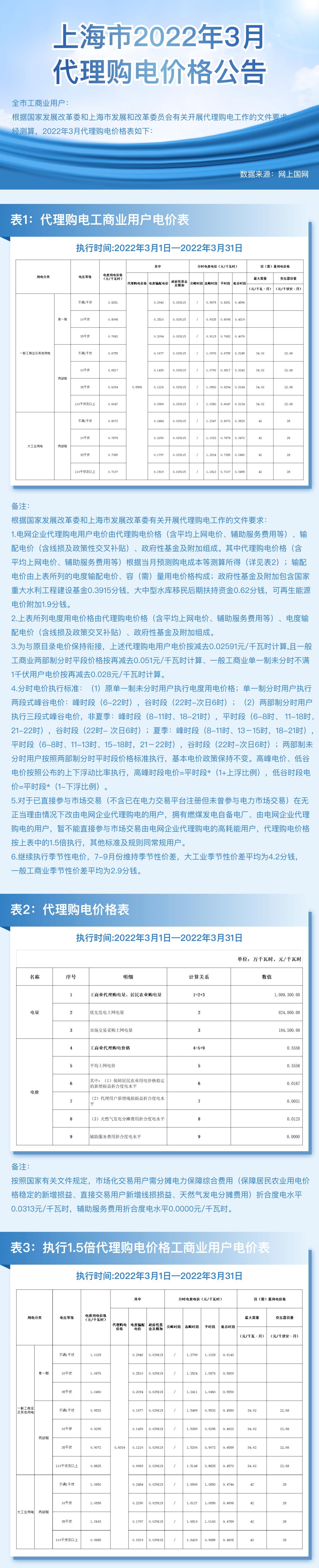
上海

山西

安徽

冀北

河北

甘肃

湖南

黑龙江

江西

湖北

吉林

辽宁

重庆

内蒙古电力(集团)

蒙东

宁夏

陕西

青海

四川

天津

浙江

河南

广西
贵州
福建
海南
云南
云南省发改委近日发布关于电网企业代理购电工作有关事项的通知。
云南省发展和改革委员会关于电网企业代理购电工作有关事项的通知
云发改价格〔2022〕116号
各州(市)发展和改革委员会,云南电网有限责任公司:
为保障电网企业代理购电机制平稳运行,综合考虑工商业用户输配电价结构问题,对云南电网代理购电的一般工商业用户用电价格实行过渡方案。现将有关事项通知如下:
调整优化输配电价结构前,保持用电价格基本稳定,云南电网代理购电的一般工商业用户继续沿用原目录销售电价购销价差传导模式,电网代理购电价格由上网电价、平均购销价差(含线损)和政府性基金及附加组成,其中平均购销价差(含线损)=原云南电网目录销售电价-代理购电价-政府性基金及附加。调整优化输配电价结构后,电网代理购电的一般工商业用户按照“上网电价+输配电价+政府性基金及附加”模式形成用电价格。
本通知自印发之日起执行,印发前云南电网代理购电电量按照本通知要求进行清算。
云南省发展和改革委员会
2022年2月19日
免责声明:以上内容转载自北极星售电网,所发内容不代表本平台立场。
全国能源信息平台联系电话:010-65367702,邮箱:hz@people-energy.com.cn,地址:北京市朝阳区金台西路2号人民日报社