突发!威马遭吉利起诉,索赔金额高达21亿!这回玩大了!
本是同根生,相煎何太急
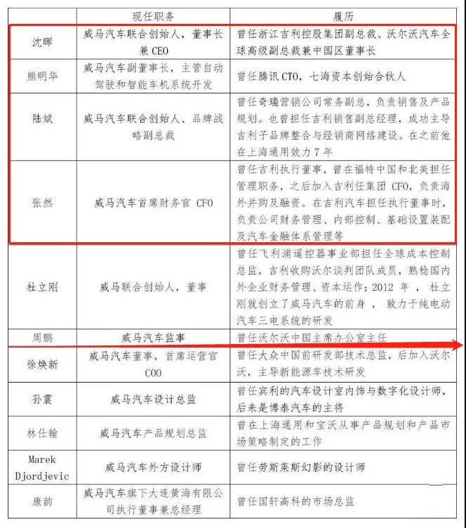
威马的老东家其实是吉利,根据公开的资料显示,威马汽车的创始团队和核心高管均有在吉利汽车和沃尔沃汽车的任职经历。
威马汽车创始人、董事长兼CE0沈晖曾任吉利汽车副总裁、沃尔沃汽车全球高级副总裁兼中国区董事长。沈晖在任期间吉利并购沃尔沃汽车,后续更是负责沃尔沃在中国市场的落地运营
威马品牌战略副总裁陆斌也曾担任吉利销售副总经理,成功主导吉利子品牌整合与经销商网络建设
威马首席财务官张然曾任吉利执行董事,之后任吉利集团CFO,负责汽车金融体系管理
威马首席运营官徐焕新 曾在沃尔沃主导新能源汽车的技术研发


威马高层都来自吉利,却反说:"我没侵权,"你信吗?
8月30日,浙江吉利控股集团、吉利汽车研究院以侵害商业秘密的名义向国家高院提起诉讼,被告方则是新能源造车新势力的威马汽车以及旗下的四家子公司(威马汽车科技集团、威马智慧出行科技、威马汽车制造温州公司、威马新能源汽车销售公司)。本次案件纠纷,上海高院已经介入调查,2019年9月17日将开庭,吉利方面的索赔金额高达21亿元。
截止到目前,吉利和威马并没有透露案情的具体细节,但双发都有明显表态。



吉利回应:"一切以法律判决为准,我们不做额外评论。"
威马回应:"作为国内造车新势力中的"硬创新"科技实力派,威马始终坚持正向的研发、自主开发,在确保不侵犯他人知识产权的同时注重对自身知识产权的保护。截止到6月,威马汽车在设计、技术等领域的申请专利数已经达到1076项。威马汽车没任何侵权行为,我们对赢得这场诉讼非常有信心。"
威马的高管和一些技术人员大部分来自吉利和沃尔沃,威马却反说:"我没侵权,"你信吗?

威马玩大了,D轮融资杳无音讯,却摊上21亿额赔款,2019年举步维艰
现在的造车新势力,自我"造血能力"基本为零,只能靠融资来生存,威马汽车虽为新势力的头部车企,但也要靠融资存活。威马汽车创始人沈晖也曾表示:"搞活一个汽车公司起码要三四百亿元。"


2019年3月8日,威马汽车官方宣布完成C轮融资,融资总金额达30亿元人民币,截止到C轮融资完成,威马汽车累计融资近230亿元人民币。2019年7月初,威马创始人沈晖接受媒体采访时,威马正在全球寻求投资者融资,可能会筹集10亿美元的资金,主要以海外融资为主,只是这场D轮融资目前杳无音讯。

总结:新能源造车门槛低,现阶段国内汽车产业布局完善,技术并不是造车新势力担心的,最让他们"头痛"的反而是资金问题,现在他们是"谈钱色变"。由于造车新势力目前根本没有盈利能力,处于持续亏损阶段,汽车研发制造又是一个特别烧钱的行当,国内投资界也是有心无力,它们只能把眼光投向国外,以此来进行融资。2019年新能源补贴退坡,又是汽车界的"洗牌之年",威马汽车的困局只是一个简单的缩影,往后走还有更加艰难的路等着它们。
注:配图来自网络,权利归原作者所有,一并感谢!
