郑重声明:
本文内容基于公开信息资料、产业科普资料、官方网站信息,以及文中所涉及的上市公司2020年年报和2021年半年报。仅为基于客观数据和信息的行业研究学习性分享,不构成任何直接投资建议。
正文:
从目前的市场发展来看,IGBT是半导体产业链中的一个重点分支,在国际上被公认为是 电力电子技术第三次革命中最具代表性的产品之一 。从智能制造的行业地位来看,IGBT是工业控制及自动化领域的核心元器件,又被称为“ 电子电力行业的CPU ”。

IGBT电路原理图

IGBT结构组成示意图
什么是IGBT?
IGBT(Insulated Gate Bipolar Transistor),即绝缘栅双极型晶体管,是一种金属-氧化物-半导体场效应管,由BJT(双极结型晶体管,即三极管)和MOSFET(金属-氧化物半导体场效应晶体管)两种结构复合组成的全控型电压驱动式功率半导体器件。同时具备MOSFET输入阻抗高、开关速度快、控制功率小、驱动电路简单、开关损耗小以及 BJT 导通电压低、通态电流大、损耗小的优点。

通过IGBT,装备设施能够根据对应装置中的信号指令来调节电路中的电压、电流、频率、相位等,以实现精准调控的目的。因此,IGBT被广泛应用于 新能源、新能源汽车、电机节能、轨道交通、智能电网、航空航天、家用电器、汽车电子 等领域。

功率半导体开关器件功率-频率分布及应用场景
IGBT适用于各类需要交流电和直流电转换及高低电压转换的应用场景。综合IGBT原理和作用,可将IGBT根据电压等级划分为低压、中压和高压IGBT:

IGBT模组或分立器件的核心是IGBT芯片。从1988年至今,IGBT从第一代发展到了第七代。

第一代为PT-IGBT,产品采用“辐照”手段,但由于体内晶体结构本身原因会造成“负温度系数”。第二代采用“电场终止技术”,增加一个“缓冲层”,改进了PT-IGBT。第三代把沟道从表面变到垂直,因此又叫Trench-IGBT。*四代第**是NPT-IGBT,其不再采用外延技术,而是通过离子注入的技术来生成P+集电极(透明集电极技术)。第五代FS-IGBT,是*四代第**产品NPT-IGBT“透明集电区技术”与“电场终止技术”的组合。第六代FS-Trench-IGBT重新在第五代基础上改进了沟槽栅结构,是目前比较主流的产品。而第七代IGBT属于微沟槽电场场截止型,由三菱电机在2012年推出,具有明显降低的正向电压降以及优化的开关性能。
从未来发展来看,IGBT芯片的发展方向是取得一个功耗与功能的平衡,尽量在有限的功耗下,达到更多的功能;或在限定的功能需求下,尽量降低功耗。

我国是IGBT消费大国与生产大国。但是早期在技术方面明显以低端为主,在国家的一系列红利政策推动下,国产IGBT行业经历多轮技术升级和产品研发,已经开始在部分领域走向世界。


来源:HIS、Omdia、Fortune Business Insight、GGII、QYResearch、Yole等
其中,我国IGBT的主要突破口,或者说重大发展领域是新能源。 我国的新能源领域IGBT技术和应用已经赶超日本和德国 。不过在芯片设计制造、模块封装、封装测试等产业链核心技术上,与日本三菱电机和德国英飞凌仍有明显的差距。

全球功率半导体产业;来源:IHS Markit
株洲中车时代电气股份有限公司(以下简称“中车时代”)、比亚迪股份有限公司(以下简称“比亚迪”)、杭州士兰微电子股份有限公司(以下简称“士兰微”)、天津中环半导体股份有限公司(以下简称“中环股份”)等为代表的IGBT厂商,加快布局IGBT全产业链,形成了以IDM模式和代工厂商模式的 IGBT完整产业链 ,推动了IGBT国产化进程的加快。


根据 IHS Markit数据,2018年全球功率半导体器件市场规模约为391亿美元,预计2021年市场规模将增长至441亿美元,年化增速4.1%。中国是全球最大的功率半导体消费国,在国家产业政策支持下国内市场机遇巨大,预计2021年中国功率半导体市场规模将达到 159 亿美元,年化增速达到4.8%,略高于全球增速。

排除2019至2020年的新冠疫情影响,IGBT市场规模一直处于增长趋势。根据Omdia等多方数据进行测算,2021年起整体需求或将迎来回升,在2021-2024年间,有望实现年化10%以上的复合增长。另据摩根士丹利(Morgan Stanley,“大摩”)预测,未来5年IGBT市场的主要增长动力来源于“变频家电”、“轨道交通”、“清洁能源”和“工业自动化”,5年市场能保持在一个整体11%的增速中枢。
1)家电变频渗透率提升。
在变频家电中,IGBT最大的市场需求是变频空调和变频冰箱。根据英飞凌的数据, 功率半导体作为家电变频的核心器件,在变频家电中的单机价值量为9.5欧元,相比普通家电中的0.7欧元提升了十倍以上 。

2012-2020年中国变频家电销售情况;来源:Wind

我国变频家电渗透率持续提升;来源:产业在线
根据IHSMarkit预测,全球变频家电销量占比将从2017年的34%增长到2022年的65%。据产业在线数据,2020年我国家用空调产量达14,490.6万台,其中变频空调达8,336.3万台,渗透率达57.5%,至2021年上半年,该渗透率提升至66.1%。随着节能环保意识的不断增强,政策的不断推进,以及产品的升级迭代,未来的变频家电渗透率会持续提升。
2)城镇化率驱动高铁、轨交增长。

一辆动车的加速快慢、电耗高低、舒适度都取决于其 “牵引变流器”,而 IGBT是轨交车辆牵引变流器及各种辅助变流器的核心器件 。

高铁动力原理示意图
现代轨道交通装备的核心技术之一是交流传动技术,而在交流传动系统中,牵引变流器是关键器件,而电子电力器件中的IGBT则是牵引变流系统最核心的器件之一,是控制电能传输、转换的核心芯片,也是实现列车高速、重载的关键基础。动车组列车根据型号的不同,所需IGBT数量在80-150个之间。

动车组所需IGBT等级及数量;来源:中国铁道科学研究院


来源:国家铁路集团
2020-2025年在我国“新基建”建设涉及的七大产业领域中,城际高铁和轨道交通领域的总投资规模较大,累计带动投资超5.7万亿元。相关市场机构预测,在下游需求的拉动下,将保持5~8%的年均增长速度。
3)光伏及风电渗透率提升。
目前新能源发电以 光伏和风力发电为主 ,二者的整流器和逆变器对IGBT有较大需求。
太阳能光伏发电的实质就是在太阳光的照射下,太阳能电池阵列(即PV组件方阵)将太阳能转换成电能,输出的直流电经由逆变器后转变成用户可以使用的交流电。逆变器是太阳能光伏发电系统中的关键部件,因为它是将直流电转化为用户可以使用的交流电的必要过程,是太阳能和用户之间相联系的必经之路。

太阳能光伏发电原理
以往光伏发电系统是采用MOSFET构成的逆变器,然而随着电压的升高,MOSFET会因其通态电阻过大而导致增加开关损耗,IGBT因其通态电流大、耐压高、电压驱动等特点,在中、高压容量的系统中更具优势, 在实际项目中IGBT已逐渐取代MOSFET作为光伏逆变器和风力发电逆变器的核心器件 。
据国际能源机构IEA数据显示,2019年全球光伏新增装机115GW。据中国光伏行业协会预测,2021年全球新增光伏装机约150-170GW。

全球光伏IGBT市场规模预估,来源:IEA
IGBT模块在升压斩波和逆变电路中起高频开关作用,IGBT模块占逆变器价值量约为10%-15%,是逆变器的核心器件。目前集中式光伏逆变器成本在0.16-0.17元/W,组串式光伏逆变器成本在0.2元/W左右,总体光伏逆变器成本在0.2元/W左右。根据行业调研数据,IGBT模块占光伏逆变器总成本平均比例约为10%,即光伏IGBT模块价值量约为0.02元/W。

要在2050年达到净零碳排放量所需的风机增长速度;来源:GWEC
根据全球风能理事会(Global Wind Energy Council,GWEC)发布的《2021年全球风报告》显示,2020年全球风电装机量同比增长53%,总装机量高达93GW,其中陆上风机安装量为86.9GW,较2019年增加59%。GWEC预测,保持当前的全球主要经济体政策环境下,到2025年,全球将新增469GW装量,每年平均稳定增加94GW左右。相比于陆上风机0.3%的复合年化增长率, 未来五年的海上风机年复合增长率将高达31.5% ,即2020年当年海上总装量为6.1GW,而2025年当年海上总装量为70GW。至2025年年底,全球累计陆上和海上风电装机量将超过1TW。

中国及海外市场当年新增光伏装机规模(MW)及IGBT采购需求(亿元);来源:BloombergNEF

全球风电新增装机规模(GW)与IGBT采购需求(亿元)来源:BloombergNEF
受“抢装”驱动,中国风电市场装机在2020年有望迎来短期峰值,结合CWEA的数据,预测风电装机量有望达到32.5GW。以1.5MW双馈型风机为例,其中变流器中IGBT用量约21个(1700V/2400A);目前风电变流器单位成本约0.18元/W,IGBT单位成本约为0.016元/W。根据相关机构测算,2020年全球风电行业IGBT需求约10.8亿元,预计2025年增长至13.4亿元,5年CAGR接近5%。
4)新能源汽车替代传统燃油车。
IGBT在新能源汽车领域中发挥着核心作用,是汽车动力系统的“心脏”。 与传统燃油车相比,新能源汽车没有发动机和启停系统,新增了电池、电机、电控核心部件以及车载DC/DC、电空调驱动、车载充电器(OBC)等电力电子装置。在运行过程中,车载空调、OBC、逆变器、DC/DC、发电机等都有赖于IGBT对电的频繁电压和交直流转换,都需要大量的IGBT器件。具体来说,IGBT主要应用于 电机控制器、车载空调控制系统以及充电桩 三个环节,直接控制汽车能源直流交流转换、电压转换、频率转换等,是汽车电子电力的“心脏”。

汽车全面智能化;来源:Gartner、德勤

IGBT在新能源汽车上的应用;来源:比亚迪官网
新能源汽车市场高速增长,是IGBT下游应用中备受关注的重要增长点。根据中国产业信息网,2018年新能源汽车领域IGBT的市场规模占比达31%,市场份额较排名第二的家电领域多4个百分点,新能源汽车领域作为IGBT行业的一大驱动力,在新能源汽车需求的带动下,对应的IGBT芯片需求有望出现高速增长。


IGBT占整机总成本5%以上,是除电池之外成本第二高的元器件。

新能源汽车动力系统=电池+电驱(电机+电控)。 电控是新能源汽车产业链的重要环节,它接受整车控制器的指令,进而控制驱动电机的转速和转矩,以控制整车的运动,相当于传统汽车的发动机。电控占整车成本的15~20%,是除了电池之外成本第二高的器件。IGBT则是电控的关键部件,约占其成本的37%,因此IGBT在整车的成本中占比5%~7%。

根据中汽协发布的产销数据,2020年,新能源汽车产量及销量分别为136.6万辆和136.7万辆,同比分别增长10%和13%,产量及销量连续三年位居全球第一;2017-2020年新能源汽车产量及销量复合增速分别为19.8%和20.7%。新能源汽车替代率逐步上升,将持续拉动IGBT模块市场的需求。
A股市场中我国目前IGBT产业链中的领先企业:
斯达半导(603290.SH):
公司目前在上海和欧洲均设有子公司,并在国内和欧洲设有研发中心,是国内IGBT领域的领军企业之一。 2019年度公司在全球IGBT模块市场排名第七(并列),是唯一进入前十的中国企业 。公司主营业务是以IGBT为主的功率半导体芯片和模块的设计研发、生产及销售。公司产品生产环节主要分为 芯片和模块设计、芯片外协制造、模块生产 三个阶段。

公司发展历程

公司股权结构图
在2021年上半年,公司基于第六代Trench Field Stop技术的650V/750V IGBT芯片及配套快恢复二极管芯片的模块新增多个双电控混动以及纯电动车型的主电机控制器平台定点,将对2023-2029年公司新能源汽车IGBT模块销售增长提供持续推动力。

公司主要产品
先进产品量产方面, 基于第七代微沟槽Trench Field Stop技术的新一代车规级 650V/750V IGBT芯片研发成功,预计2022年开始批量供货 。基于第六代Trench Field Stop技术的1200V IGBT芯片在12寸产线实现大批量生产,12英寸IGBT芯片产量迅速提高。

在车规级SGT MOSFET(split-gate trench MOSFET)上,公司产品开始小批量供货。在光伏发电领域,公司使用自主 IGBT 芯片的模块和分立器件在国内主流光伏逆变器客户开始大批量装机应用。

公司主要核心技术情况;来源:公司招股书
公司具备英飞凌第5代和第6代技术能力,募投项目特购置氢/氦离子注入机、中束流离子注入机等工艺设备4台,助力IGBT核心工艺难点的研发突破。

公司目前正在实施的研发项目;来源:公司招股书
对未来布局方面, 今年上半年里,公司继续布局宽禁带功率半导体器件 。在机车牵引辅助供电系统、新能源汽车行业控制器、光伏行业推出的各类SiC模块得到进一步的推广应用。在新能源汽车领域,公司新增多个使用全SiC MOSFET模块的800V系统的主电机控制器项目定点,将对公司2023年-2029年SiC模块销售增长提供持续推动力。

目前公司已形成上百种个性化产品,这些个性化产品成为公司保持与现有客户长期稳定合作的重要基础;另外, 与国际品牌厂商相比,公司采用了直销模式,直接与客户对接,从而进一步提升了服务客户的效率 。与国外竞争对手相比,公司与下游客户的沟通更加便捷和顺畅,在对响应客户需求的速度、供货速度、产品适应性及持续服务能力等各方面都表现出优势。
士兰微(600460.SH):
公司是目前国内为数不多的,以IDM模式为主要发展模式的综合型半导体产品公司(是 国内产品线最为齐全的半导体IDM厂商 )。全资子公司成都士兰半导体制造有限公司是工信部公布的第三批“专精特新”小巨人企业之一。

公司发展历程
公司现已形成器件(主要为功率半导体器件MOSFET、IGBT、二极管等产品)、集成电路(主要包括IPM、MCU、MEMS传感器、电源管理芯片、数字音视频电路等)、LED 芯片及外延片等业务板块,广泛应用于消费电子、工业控制、新能源、汽车电子等领域。

功率器件 和 集成电路 为公司的两大核心业务。

公司产品下游应用
公司第一条5/6英寸兼容产线于2002年投产,第一条8英寸晶圆产线于2017年投产,第一条12英寸晶圆产线于2020年底投产,该条产线也是继华虹半导体Fab7之后国内第二条投产的12英寸功率半导体晶圆产线,完全达产后将形成月产4万片12英寸晶圆的生产能力。国内8英寸和12英寸产线主要用来制造MOSFET、IGBT等设计更为复杂、芯片尺寸面积更大、对性能和稳定性要求更高的功率芯片。

公司成长逻辑;来源:中信证券研究部
公司IGBT单管较完善地覆盖600V/650/1200/1350V等中低压电压等级;另有650V/750V IGBT模块应用于新能源汽车领域,1200V IGBT模块应用于电焊机、电机逆变器、变频器等工业应用。公司自研芯片的电动汽车主电机驱动模块已在2020年上半年通过部分客户测试, 并接获小批量订单。由此公司成为 国内为数不多能够供应车规主驱IGBT模块的厂家之一 。

士兰微化合物半导体产线项目建设过程

化合物半导体产线项目的产品规划

公司与厦门半导体投资集团达成的化合物半导体项目公司股权回购协议
IPM模块技术公司处于行业领先地位,已大规模供应国内一线家电厂商,销量保持快速增长。IPM模块即智能功率模块,一种将功率器件、驱动电路、完整地保护电路等集成在一起的半导体模块,主要应用于家电,是变频白色家电的核心电子元器件。公司持续对MEMS(微机电系统)投入,在去年终于进入收获期:产品已经打入小米等国内手机品牌厂商和智能穿戴领域客户。

公司的主要客户
此外,公司积极布局化合物半导体产线,由浅入深迅速实现产业化,或将收益与日益 增长的第三代半导体射频器件市场。2020年上半年,士兰明镓已完成部分新产品的研发并进入试生产阶段;2020年6月,士兰明镓实现首批产品的销售。2020年12月,士兰微及控股子公司士兰集成、士兰明芯与其他主体共同承担的“硅基GaN器件与集成电路工艺融合技术研究”课题已通过综合绩效评价。
时代电气(688187.SH):
公司主要从事轨道交通装备产品的研发、设计、制造、销售并提供相关服务,具有“器件+系统+整机”的产业结构。具有国内少有的IGBT IDM+电驱系统供应商的一体化优势。

公司发展历程
公司在IGBT器件领域拥有芯片、模块、组件及应用的全套自主技术,是 我国轨道交通牵引变流系统龙头 ,连续多年市占率第一。目前建有6英寸双极器件、8英寸IGBT和6英寸碳化硅的产业化基地,生产的全系列高可靠性IGBT产品打破了轨道交通核心器件和特高压输电工程关键器件由国外企业垄断的局面。

公司在智能城轨领域技术积累
公司生产的牵引变流系统覆盖车型包括和谐系列交流传动机车、“复兴号”动力集中动车组、“复兴号”标准动车组、城际动车组、地铁列车、磁悬浮列车等;公司轨道工程机械整机产品包含重型轨道车、接触网作业车、大型养路机械、城市轨道交通工程车等系列,目前共计拥有50余种产品,且不断向客运专线、城轨轨道工程机械市场开拓,并延伸至海外市场;公司通信信号产品覆盖干线铁路、城际铁路、城市轨道交通等,产品类别包括LKJ列控系统、CTCS-2级车载ATP(列车超速防护)设备、ETCS信号系统、CBTC(基于通信的列车运行控制)系统、FAO(全自动运行系统)信号系统等。

公司牵引变流系统主要产品

公司轨道工程机械主要产品
此外,公司是 国内唯一自主掌握高铁动力IGBT芯片及模块技术的企业 ,产品广泛运用于海内外轨交及电网领域。公司高压IGBT模块产品技术性能上与全球龙头英飞凌处于同一水平,关键指标饱和压降(VCE)达到英飞凌主流产品。公司生产的3,300V等系列IGBT批量应用于柔性直流输电、百兆级大容量电力系统,如乌东德工程、厦门柔直、渝鄂柔直等项目。

公司通信信号系统主要产品

三代时代电气SiC器件产品
在新能源汽车行业,公司最新一代产品已向国内多家龙头汽车整车厂送样测试验证。

车规级IGBT产线已于2020年9月下线,满产8英寸晶圆产能为24万片/年,已导入东风、广汽等下游客户。
宏微科技(688711.SH):
公司是国内第一批IGBT公司。产品用于变频器、逆变电焊机、UPS电源以及光伏逆变器和新能源车载空调等。公司产品涵盖IGBT、FRED芯片及单管产品100余种,IGBT、FRED、整流二极管及晶闸管等模块产品400余种。

公司发展历程
其中,公司IGBT单管芯片全部来自自研,采用Fabless模式生产,模块产品芯片自研外购并举。IGBT自研芯片主要由华虹宏力进行代工,华虹无锡厂12吋产线已规模量产。华虹宏力代工的芯片单价是Newport Wafer Fab的7成左右。

公司产品生产模式
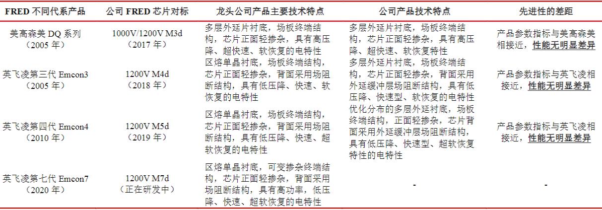
公司成功开发的宏微第三代M3i、宏微*四代第**M4i的IGBT以及FRED产品等,各项性能指标均达到行业先进技术水平。公司IGBT、FRED芯片相关技术指标与行业领袖英飞凌同规格产品关键参数较为接近,可比公司斯达半导和公司均采用以英飞凌为代表的国际先进的IGBT沟槽场阻断技术,两者技术水平相近。

公司IGBT芯片对标英飞凌产品在推出时间、技术特点及先进性上的对比

公司FRED芯片对标龙头公司产品在推出时间、技术特点及先进性上的对比

公司产品与龙头公司产品代际差异
2020年2月,公司与华为技术签订了《关于光伏IGBT产品的合作协议》。

公司在光伏IGBT领域的技术储备和产品类型

公司2018-2020年向汇川技术/苏州汇川销售情况
合同期限至2025年12月31日。 公司针对光伏应用领域开发出第三代1,200V和650V IGBT多款芯片 ,并推出相应的IGBT单管和IGBT模块产品,目前已形成销售。此外,针对高效率的应用场景,公司正在研发的 第五代MPT IGBT芯片650V超快速系列(对标英飞凌第五代H5 650V) ,已有样品产出。

2019-2020年全球光伏逆变器市场Top10
光伏逆变器市场我国企业占统治地位,华为市占率全球第一。根据伍德麦肯兹统计,2020年全球逆变器出货量排名前10的厂商中,中国企业占了6家,分别是华为、阳光电源、古瑞瓦特、锦浪科技、上能电气和固德威。其中,华为以23%的市占率排名第一。近日,华为再度签下世界第一大的储能项目设计建设订单,包揽沙特红海新城项目的建设。

公司在新能源汽车IGBT领域的技术储备
此外, 公司的车规级IGBT已实现小批量供货,性能与英飞凌基本一致 。公司车规级IGBT模块GV系列产品已实现对臻驱科技(上海)有限公司小批量供货,2019年与2020年分别实现销售收入39.50万元和122.76万元,部分客户汇川技术、蜂巢电驱动科技河北有限公司(长城汽车子公司)和麦格米特尚在对GV系列产品进行产品认证。目前我国车规级IGBT特别是电机驱动控制系统中的IGBT模块依旧主要依赖进口,国产厂商份额较低,未来市场潜力巨大。
新洁能(605111.SH):
公司是国内功率半导体行业的Fabless领先企业,主营MOSFET、IGBT等半导体芯片和功率器件的研发设计及销售,是 国内最早同时拥有沟槽型功率MOSFET、超结功率 MOSFET、屏蔽栅功率MOSFET及IGBT四大产品平台的本土企业之一 ,已与华虹宏力、 中芯国际等国内龙头晶圆代工厂建立了良好的合作关系。

在中国半导体行业协会发布的 2016 年、2017 年、2018 年和 2019 年中国半导体功率器件企业排行榜中, 公司连续四年名列“中国半导体功率器件十强企业” 。根据公司招股说明书的数据,2018 年, 公司在国内MOSFET 市场的份额为3.65% ,位居本土厂商前列。
同时,公司也是国内最早一批专注于8英寸晶圆片工艺平台对MOSFET、IGBT等先进的半导体功率器件进行技术研发和产品设计的公司之一。公司的主要产品广泛应用于消费电子、汽车电子、工业电子、物联网、新能源汽车/充电桩、光伏新能源和智能装备制造等领域。

公司拥有1,300余种细分型号产品,覆盖12V~1350V电压范围、0.1A~350A电流范围等多个系列,是国内领先的功率半导体器件行业中MOSFET产品系列最齐全的设计企业之一。

公司掌握功率半导体核心技术;来源:公司招股书
基于国际先进的超低能耗电荷平衡理论技术,公司研发的主要产品紧跟国际一线品牌,且拥有全部自主知识产权 。公司600V-1350V的沟槽型场截止IGBT、500V-900V的第三代超结功率MOSFET、30V-300V的屏蔽栅功率MOSFET、12V-250V的沟槽型功率MOSFET均已实现量产及系列化。目前公司已切入包括博世、安波福、中兴通讯、 施耐德、霍尼韦尔、三星等一众各行业优质客户供应链。

公司的功率半导体产品品类;来源:公司招股书
公司目前已 率先在国内研发基于12英寸晶圆片工艺平台的MOSFET产品 ,部分产品已处于小批量风险试产环节。公司还进一步提前布局半导体功率器件最先进的技术领域,开展对SiC/GaN宽禁带半导体功率器件的研究探索和产业化。

公司功率半导体产品平台;来源:公司招股书
在Fabless模式下,公司拥有十多家封测供应商,供应商水平的差异额、外增加了公司质量管控的成本及周期,对公司高端市场开拓形成一定阻碍。鉴于公司功率、器件销售占比提升导致封装成本占比提升,公司自建先进封测产线,可有效控制成本、加、强技术保密性、提高产品性能,从而提升公司盈利水平。
扬杰科技(300373.SZ):
公司是国内少数集半导体分立器件芯片设计制造、器件封装测试、终端销售与服务等产业链垂直一体化(IDM)的杰出厂商。根据公司的2021年半年报自述, 公司已是国内少数集单晶硅片制造、芯片设计制造、器件设计封装测试、终端销售与服务等纵向产业链为一体的规模企业 ,产品已在多个新兴细分市场具有领先的市场地位及较高的市场占有率。在国内市场上,公司是国内分立器件龙头,在国内功率器件市场中,市占率排名第二(其中光伏二极管产品线和GPP晶囿产品线的市场占有率均达40%以上)。
公司主营产品为功率二极管、整流桥、大功率模块、小信号二三极管、MOSFET、IGBT及碳化硅SBD、碳化硅JBS等, 产品广泛应用于于5G、电力电子、消费类电子、安防、工控、汽车电子、新能源等诸多领域 。 主打产品上,公司的产品主要集中在半导体器件和半导体芯片 。

海外厂商占据功率半导体市场主要份额;来源:Omdia
公司采用垂直整合(IDM)一体化、Fabless并行的经营模式,集半导体单晶硅片制造、功率半导体芯片设计制造、器件设计封装测试、终端销售与服务等纵向产业链为一体。该公司在新项目车间中,采用AGV结合5G技术,上线自动化物流存储、传输与叫送料系统,实现生产排产及生产物料配送自动化的目标。

公司上市之后保持较快的新品研发和量产节奏

公司产线建设不断升级
今年公司新增氮化镓研发团队,形成了从晶圆设计研发到封装产品研发,从硅基到第三代半导体碳化硅、氮化镓研发,从售前技术支持到售后技术服务的完备的研发及技术服务体系。 目前公司650/1200V SiC JBS器件已开发成功并实现量产,部分客户认证工作开展顺利 ,产品主要设计用于服务器电源、充电桩和新能源汽车 等。

瑞能半导在第三代半导体领域持续突破
此外,公司通过持股瑞能半导,在第三代半导体产业化协同上可期。瑞能半导是一家功率半导体IDM企业,主要产品包括晶闸管和二极管等。瑞能半导在第三代半导体相关产品具有领先布局:能够批量生产SiC二极管,在行业内具有领先优势,其1200V SiC二极管获得微软、台达、光宝、格力等知名客户验证。

MCC专注5类主打产品;来源:公司官网
通过收购MCC(北美半导体行业知名品牌)进入国外高端市场,实行扬杰和MCC双品牌战略运作,不断扩大国内外销售、技术网络的辐射范围,开拓全球客户,提升企业的国际知名度。
在MOSFET领域,公司持续扩充产品设计研发团队人员,研发设计能力得到持续增强,已形成批量的Trench MOSFET和SGT MOS系列产品。SGT NMOS/PMOS30V~150V等系列产品推向市场,持续优化Trench/SGT/低功耗MOS系列性能扩充规格。2019年MOSFET产品营业收入已过亿元。在IGBT领域,公司针对工业领域变频器需求已成功推出50A/75A/100A-1200V半桥规格的IGBT,8 英寸1200V Trench FS IGBT芯片及模块风险量产,取得了重要的进步。2019年成功推出工业用高压IGBT产品,目前正逐步放量。
华润微(688396.SH):
公司是中国领先的拥有芯片设计、晶圆制造、封装测试等全产业链一体化运营能力的半导体企业,在分立器件和IC领域已具备较强的技术和实力。同时也是 中国本土半导体企业排名前十中唯一一家以IDM模式为主运营的企业 。 公司的功率半导体的收入占产品板块80%以上,是最主要的产品。

公司发展历程
对于功率半导体这样的产品,研发具有相当的综合性,统筹产品设计、制造、封装测试多个产业链环节的研发具有事半功倍的效果,IDM模式(全产业链一体化)经营的企业相比垂直分工(分为芯片设计、晶圆代工、封装测试三类)模式经营的企业在研发与生产各环节的积累会更为深厚,更利于技术的积淀和产品群的形成与升级。

华润微业务和产品
凭借IDM模式,公司是 目前国内少数能够提供-100V至1500V范围内低、中、高压全系列MOSFET产品的企业 ,同时公司也具备各类电源管理IC的研发生产能力。同时,公司拥有中国领先的晶圆制造服务能力,是国内主要半导体特种工艺平台之一。目前拥有若干6英寸和8英寸产线。

公司功率半导体可分为功率器件与功率IC两大类产品。
功率器件产品主要有MOSFET、IGBT、SBD及FRD,功率IC产品主要有各系列电源管理芯片。公司是 国内营业收入最大、技术能力领先的MOSFET厂商 。公司已建立国内领先的Trench-FS工艺平台,并具备600V-6500V IGBT工艺能力。

公司的部分产品技术同行对比
公司SBD产品采用先进的8英寸Trench技术,具有低电阻、低漏电、高可靠性等特点,可根据客户既定需求进行特色化设计。公司FRD产品通过采用先进的重金属掺杂工艺,使产品在反向恢复速度、软度系数等性能上表现较优。公司功率IC 产品主要为各类电源管理IC,广泛应用于消费电子、汽车电子、工业控制等终端领域。

华润微MOSFET营收本土厂商第一,市占率8.7%
半导体开放式晶圆制造、封装测试等服务等方面,公司为客户提供1.0-0.11μm的工艺制程的特色晶圆制造技术服务,包括硅基和SOI基BCD、混合信号、高压CMOS、射频CMOS、Bipolar、BiCMOS、嵌入式非易失性内存、IGBT、MEMS、硅基GaN、SiC等标准工艺及一系列客制化工艺平台。
中环股份(002129):
公司很多时候在半导体和光伏两个概念之间徘徊,实质上,公司更像是一个 材料企业 。公司的子公司成都青洋电子材料有限公司,是纳入工信部第二批”专精特新“小巨人的企业之一。

公司主要产品包括半导体材料、半导体器件、半导体光伏材料、光伏电池及组件;高效光伏电站项目开发及运营。产品的应用领域,包括集成电路、消费类电子、电网传输、风能发电、轨道交通、新能源汽车、航空、航天、光伏发电、工业控制等产业。

公司的三大业务发展方向
公司是我国大陆地区规模最大、技术最先进的半导体硅片企业之一,也是我国大陆地区唯一同时掌握全系列FZ和CZ晶体工艺的半导体材料企业,半导体材料板块产品类型有8英寸及以下化腐片、抛光片、外延片,12英寸抛光片、外延片,广泛应用于功率器件、传感器、微处理芯片、射频芯片、模拟芯片、图像处理芯片、存储芯片等领域。
目前,公司在8英寸产品技术及量产质量控制能力可对标国际先进厂商;12英寸产品方面,应用于特色工艺领域产品已进入规模量产阶段,应用于存储及逻辑领域的产品陆续通过客户验证,进入增量阶段。
公司曾承接国家科技重大专项02专项“大直径区熔硅单晶及国产设备产业化”项目,与晶盛机电合作,成功开发出能生产大尺寸硅片的直拉区熔法(CFZ),CFZ结合直拉法与区熔法的制备工艺;在区熔单晶炉、直拉单晶炉、滚磨机等硅片生产关键设备上,公司与晶盛机电有着长期的技术合作和供货关系。

2021年上半年,公司位于无锡8-12英寸大硅片项目快速投产增量,进一步强化了公司以内蒙、天津、江苏为制造基地的全国化产业布局。同时,公司将通过启动天津新工厂的建设、加速江苏宜兴二期项目的实施,快速扩充产能,并较原计划提前实现6英寸及以下110 万片/月,8英寸100万片/月,12英寸60万片/月的产能目标。
半导体光伏材料板块,主要从事半导体光伏单晶硅片的研发、生产和销售,产品主要包括半导体光伏单晶硅棒、硅片。光伏电池组件板块,主要从事光伏电池及组件的研发、生产和销售, 产品主要包括光伏电池和高效叠瓦组件 。
公司致力于通过技术创新推动光伏发电LCOE(度电成本)的持续降低和BOS成本的优化,围绕G12晶体、晶片、电池、组件在制备工艺、专用设备、产品特性等方面进行了全方位的know-how技术积累和专利布局。公司210产品规模提升加速、产品结构转型顺利。至报告期末,公司半导体光伏材料产能较2020年末提升超过55%至70GW,产销规模同比提升110%。
公司于2019年8月16日正式发布M12大尺寸光伏硅片,比M2面积增加80.5%,相比G1增加75%,相比M4增加71%、相比M6增加61%。M12硅片面积显著提升,组件端功率、效率大幅提升,成本竞争力显著增强:组件端将得到更高的组件输出功率和效率,以60半片组件版型为例,P-Perc组件功率能够达到580w,转换效率可以达到20.06%,N型电池的组件功率可以超过615w,转换效率可以达到21.38%。
半导体材料产业上,公司先进制程产品加速追赶,28nm以上Logic产品在多家客户验证顺利,下半年进入增量阶段。IGBT、CIS、PMIC、DDIC等特色产品认证顺利。 公司现有8英寸中子嬗变高阻IGBT区熔硅抛光片和IGBT产业化技术研究及装车考核等IGBT相关项目受政府补助。
国外/世界领先的功率半导体企业简介:
功率半导体绝对领先者——英飞凌:
英飞凌成立于1999年,是全球领先的半导体公司之一。其前身是西门子集团的半导体部门,于1999年独立,2000年上市。2020年4月16日,英飞凌宣布正式完成对赛普拉斯半导体公司的收购,成功跻身全球十大半导体制造商之一,跃居成为全球第一的功率分立器件及车用半导体厂商。
英飞凌专注于为汽车和工业功率器件、芯片卡和安全应用提供半导体和系统解决方案,其产品素以高可靠性、卓越质量和创新性著称,并在模拟和混合信号、射频、功率以及嵌入式控制装置领域掌握尖端技术。
公司业务遍及全球,在美国加州圣克拉拉、亚太地区的新加坡和日本东京等地拥有分支机构。根据2020财年财报统计(截止9月30日),公司的销售额达85亿欧元。
随着全球芯片制造商之间的竞争升温,英飞凌正着手进行转型,将人工智能纳入一项新兴技术,英飞凌亚太业务总裁Chua Chee Seong表示,将在未来三年内斥资2,700万新加坡元(约合2,000万美元),在新加坡建立全球首个人工智能中心。
功率半导体龙头——安森美:
安森美于1999年从摩托罗拉分拆出来,于次年在美国纳斯达克上市。
安森美的产品系列包括电源和信号管理、逻辑、分立及定制器件,主要应用于汽车、通信、计算机、消费电子、工业、LED照明、医疗、军工及电源应用等领域。
公司在北美、欧洲和亚太地区的关键市场运营包括制造厂、销售办事处及设计中心在内的世界一流增值型供应链和网络。
2019年财报统计,安森美收入55.18亿美元,净利润2.14亿美元。在工业机器视觉细分领域,安森美目前做得最为出色。2020年12月,安森美半导体推出采用突破性减少LED闪烁(LFM)技术的新的230万像素CMOS图像传感器样品,为汽车先进驾驶辅助系统(ADAS)应用确立了一个新基准。安森美半导体再次彰显其市场领导地位,是首个提供具备LFM的AR0231AT传感器样品的供应商,其会继续在工业机器视觉领域坚持技术创新升级之路,更好地迎接来自工业人工智能应用挑战。