新商业模式创新设计解读 (商业模式破局)

以下文章来源于长江商学院案例中心 ,作者滕斌圣、王小龙

商业模式创新的四个步骤,商业模式创新技巧

商业模式创新的四个步骤,商业模式创新技巧

盈利模式是商业模型最重要的维度之一,而好的收入模式又是盈利的前提,必须基于对市场变化的敏锐把握,与时俱进。

在过去十几年,“租房”这件事,从个人对个人,机构对个人,逐步演变为在“租住并举”与“城市更新”大背景下,品牌长租机构作为枢纽、涉及数百万间房屋与数千万人口的多边商业关系。在这一过程中,“租房”的商业模式从简单到复杂,但始终没有发生本质的变化。

2021年开始,长租品牌“自如”率先发起改变,将其向业主收房时的合同进行了重大调整,由原先传统的“二房东”模式,转为由业主出资装修,自如提供“保底租金”,双方共享“增益”……这改变了行业惯例,自如作为长租领域的头部品牌,一系列变化的背后,体现了其商业模式的大幅调整。

自如为什么要这样调整商业模式?对其他企业进行商业模式创新又有何借鉴?今天分享的长江案例通过访谈自如多位高管,对自如商业模式调整的前因后果、思考过程等内容进行了详尽的展现,以期为相关企业和决策者提供参考与借鉴。

作者 | 滕斌圣 王小龙

来源 | 长江商学院案例中心

首发 |《清华管理评论》2023年1-2月合刊,有增删

本文摘编自案例《调整商业模式的过程解析,长租品牌“自如”的“三问三答”》(案例编号:2022-3-1-502-1)。本案例版权归长江商学院案例中心所有。

01 该如何调整商业模式?

在自如CEO熊林眼中,长租行业过去几年经历了“过山车”式的发展轨迹。

2016年以前,长租行业低调发展,而伴随着大量资本的进入,相关公司如雨后春笋般相继成立,它们通过融资获得资金后大肆收房,甚至“高进低出”,希望复刻某些行业“亏损发展规模,胜出后再盈利或依靠其他业务盈利”的路径,长租行业迅速产生泡沫。

2020年前后,在疫情的影响下,出租率下降,一批企业的资金链出现问题,泡沫迅速破裂。

这一轮“跌宕起伏”的发展让所有参与方的认知与心态,都发生了巨大的变化——熊林不禁思考,长租的商业模式是否有调整的空间?

图表1:描述技术发展周期的“Gartner曲线”

商业模式创新的四个步骤,商业模式创新技巧

注:长租行业也许处于“爬升恢复期”,需要商业模式上的改变与适应;资料来源:资料整理

1.1 长租商业模式简述

01

基础模式

为了简化复杂背景,聚焦核心问题,本案例以占主流的“分散式长租公寓”中,机构与业主侧的收房环节为讨论场景。

这一场景下的商业模式为: 机构从业主手中租下房子,然后转租给个人住户。

在这一过程中,房东获得的是确定性的收入+租务省心,出让的是一部分不确定的更高收益。

机构获得的是批零差价 (分租) 、经营差价 (低收高出) 、营销收益 (与房东谈判获得的空置期-实际租出期后的剩余)

图表2:长租的基础商业模式

商业模式创新的四个步骤,商业模式创新技巧

资料来源:资料整理

这就是长租的基础商业模式,并不复杂,在品牌长租机构出现之前,这个行当俗称“二房东”。

综合由新华网与自如在2019年和2021年发布的两份“租住生活蓝皮书”数据显示,大量个人和小公司经营着数以千万间计的房屋 (约2600万间)

品牌长租机构在其中占比5% (约150万间) ,占整体租赁市场 (约8000万间) 不到2%的份额。但在北京、上海、深圳、杭州这几大城市,品牌长租机构的整体市场占有率接近20%。

02 进阶模式

在这一基础的商业模式之上,随着机构专业化程度的提高,其敏锐的发现了市场需求的变化,长租行业的商业模式开始增加了更多元素:

机构发现,在一部分城市和一部分区域,装修比较好的房子,可以更快速、更高价格的出租。这是因为这里的租客对租住舒适度的要求更高,也有更高的消费能力。

简言之,供给端的房子普遍老旧,需求端的这类租客需求得不到满足……房东也发现,自己可以在和机构的交易中,获得免费的房屋装修,租期结束后也有一定的价值留存——围绕“装修”,长租的商业模式增加了复杂性。

“装修”的加入,机构方要组织供应链(设计、材料、施工、维护、家具家电配置)、计算工期、考虑环保,尤其要精心计算的是该房源装修溢价的幅度、装修折旧的摊销。二者的差值是利润的主要来源。

“装修”的加入,业主方要面对付款条件的变化(无押金、月付)、空置期的谈判博弈。随着竞争的加剧,这些元素不断组合,成为不同机构收房与业主的谈判条件。

还有诸如“服务费”(保洁、租客管理)、“维修基金”等项目,是基于主体商业模式之上的增收项目,在不同谈判条件下时隐时现。

至于数字化提高装修效率、提高服务效率、预测区域租金、筛选房客等,是这一商业模式的“润滑剂”,不一而足……长租的商业模式显而易见地变得复杂,这还没有算上机构与租客侧的博弈。

不要小看这种复杂性。在竞争下,这种复杂性不断加剧,最终成为金融游戏和对组织能力的严峻考验。

一些机构以更好的装修+更少的空置期+年付租金等方式,大肆收房。在出租端以租金贷等方式从金融机构回笼资金然后投入下一轮收房竞争……重资产的投入期待利润模型的成立,资本期待倍增的回报。

于是环保问题、装修质量问题、隔断问题、群租问题、隐瞒放贷等问题层出不穷。

不难看出,这种不断复杂的商业模式依赖三根支柱: 资金 (钱) +出租率 (需求与营销) +线下运营与服务能力 (人力与组织)

自如也认为,长租行业竞争力五要素分别为:品质、规模、资金链、产业链、品牌。

1.2 自如此时面对的“可选项”

环视2021年前后的长租行业竞争环境,自如拥有约100万间长租房(约50万业主与500万租客),约1.5万员工中,约1万人是一线管家,其中出租管家多于收房管家。

自如是品牌长租机构中的超级头部,疫情显然造成了一定影响,但上述“三根支柱”没有出现问题,上述“五要素”自如在行业里领先,所以自如经营正常。

在房源方面,行业内以分散式长租公寓占主流,行业普遍认为,拥有10万间长租房是品牌长租机构的入门门槛。

房产中介我爱我家背景的“相寓”拥有长租房25万间左右、万科的“泊寓”拥有长租房15万间左右,其他品牌长租机构拥有的长租房数量普遍在几万间。

巅峰期拥有长租房超过40万间的蛋壳公寓,遭遇资金链断裂而无法维持正常经营。房东没有收到租金,已经交租金给蛋壳公寓的租客遭到驱赶,最终在政府协调下,大部分房东和租客,选择各自承担一半损失以完成租赁期。

此外,根据新华网公布的数据,2020年“长租公寓”相关的企业数量相比2019年有明显的下降。

在这样的大环境下,在具体业务层面,所有品牌长租机构在向房东收房时,最主要的模式如下表所示。自如对业主一侧的收房产品名为“省心租”。

图表3:品牌长租机构收房时的主要模式举例

商业模式创新的四个步骤,商业模式创新技巧

资料来源:资料整理

1.3 如果您是CEO

由于自如具有一定知名度,其从事的业务是类民生领域,人们普遍对其有一定认知。所以诸如国家出台各种政策鼓励租住,诸如自如超过10年的发展史,诸如长租领域非主干的条款、模式、执行细节,与此次商业模式调整的决策场景关联不大,容易“模糊视线”,本案例不再赘述。

实际上,相对于以往多年的一成不变,蛋壳公寓的暴雷+疫情对出租市场的影响,两大罕见而剧烈的动因,让租房这个传统的生意“破天荒”地出现了调整的机会。

因此,2020-2021年, 面对这样的行业格局,熊林组织自如的高管团队,多次进行讨论与设计,随着环境变化的加剧,这种讨论越来越频繁和深入。自如希望对现有的商业模式进行一些改变。

自如认为,商业模式不会是一成不变的,在经历了蛋壳公寓的“暴雷”后,行业归于理性,以自如多年来形成的体量、品牌、组织,以及装修供应链、数字化水平等等多方面的能力而言,在收房端,是可以对上述主要“选项”中的一部分做出调整的——这首先当然考虑了竞争环境的改变,其次肯定要有利于自身资产负债表的改善,同时又能在道理上说的通,不是一味靠“强势”或靠信息差,一线的业务人员又能讲的透,真的能执行下去……最终又没有改变让租住更美好的自如“初心”。

如果您是自如的CEO,该如何做出调整?自如在业主侧推出的产品名为“省心租”,即以上述图表2为主要内容的“先收房再装修而后出租”的模式,各个主要条目中,有哪些可以改变?有哪些改变又称得上是“商业模式”的变化?

图表4:自如在业主侧的商业模式画布

商业模式创新的四个步骤,商业模式创新技巧

资料来源:资料整理

02

什么是撬动商业模式优化的支点?

如上文所言,蛋壳公寓暴雷,造成大量房东和租客处于两难境地,最终在政府协调下,例如租客已付费给蛋壳公寓的租约剩余6个月,则房东接受免费让租客租住3个月,算是“各自承担一半损失”。

不难设想,确实没有收到租金的房东,能够接受这一方案的一大原因在于,房屋已经被蛋壳公寓装修一新。

首先,“装修是一个产生价值的事情,自如标准的装修,让房子出租周期从平均45天缩短到4.7天,在很多地区往往被提前预定。”

自如相关负责人表示,装修可以让租金上涨20%左右,这不是抬高了租金,而是解决了“更高品质租住生活的需求”与“缺少高品质出租房屋”的市场的矛盾。也是践行了租住并举的政策要求。

同时,装修并不是说5年后就“灰飞烟灭”了,其依然有留存的价值。

再进一步,装修是可以标准化的,这应对了分散式长租公寓的非标准化属性,装修是一个万亿级的市场,而自如在10年间,已经完成了数百万间房屋的装修。“也许是中国最大的装修公司”。

2.1 问题与溯源

在这样的思考下,自如CEO熊林开始与团队研讨各种“改变的可能性”。

这主要集中在三个问题上:

1.装修的钱,有没有可能让业主出?从与业主沟通的角度,理由是什么?几千人规模的一线收房管家能和业主讲解清楚么?

2.自如的品牌、服务,市场的环境,能否在业主出钱装修的前提下,保持收房时的竞争力?

3.出租过程中,自如同业主的关系是什么?自如挣的是什么钱?挣的钱是能比以前更多?还是能更长久?

一系列的问题,伴随着不断地讨论而持续深化,细节之外,更多讨论指向一个核心——“省心租”模式下,机构出装修费,然后赚取差价,业主不出钱,所以业主也不关心装修的进度或质量,但装修是附着在房子上的资产,为资产带来本身的升值和出租的溢价……

讨论已经指向了更深层次:“整个关系是没有理顺的,这也导致我们的收入方式存在弊端。长租行业之所以过往出现不少问题,也许就是因为资产所有者、收益者、运营者、服务者的权利义务责任存在错位。”

1.因为机构只能通过赚取差价来盈利,所以业主和租客都对机构天然产生不信任感,即使已经不再是收取居间中介费的时代,但大多数人也都希望“房东直租,中介勿扰”;

2.因为要赚取差价,所以机构在装修时会尽可能节约费用、缩短工期,这显然会带来一系列问题。并且在与业主和租客谈判时,机构必然要尽可能通过各种策略去进行博弈,这不是一个健康的交易环境;

3.因为是机构出装修费用,业主在签约时并不在意,而装修费用要摊销在租期里,所以遇到提前解约,业主需要支付剩余摊销……事实证明这很难是一个愉快的过程。

2.2 答案与解题思路

01

第一个答案

“一个很重要的抓手是装修让出租房变得更好,老旧房屋升级改造后,租户愿意提高预算。”

自如相关负责人表示,“所以经过讨论,即使业主出装修费用,也可以选择此后分期支付的方式,实际就是用以后租金上涨的部分,去抵扣装修费用,当然具体金额上会多一些、少一些,但这样一来,模式改变的阻力就小了很多。”

“术”有了,道理上,如何简单而直接地讲述业主出装修费用的理由?

通过讨论,自如逐渐理清了思路:自如开展业务的城市,租金过去数年持续上涨且幅度不小,而差价模式下,业主无法真正享受到这一市场红利,过往大量业主对此颇有微词。

这根源在于自如出钱完成了装修,所以有一部分收益归于自如了,以往整个房租收益并不完全归属于业主。

而业主出钱装修,则业主获得的是资产收益(房产+装修),自如获得的是服务收益(装修服务+数据预测+营销+管理)

没有空置期,出租价格透明,源于资产收益的“差价”也就不存在了。 中介行业始终难以摆脱的“靠信息差”赚钱的模式进一步消除。

相比于以往,这更加理顺了长租行业的商业模式。在蛋壳公寓暴雷后,在行业风险暴露后,此时冷静下来市场环境也支持自如与房东更心平气和地谈得失、讲利弊。

02

第二个答案

当然,到这里还不够,这一过程需要有一个“托底”的政策,直接“一步到位”会有障碍——业主会问,我按你说的出钱装修了,租不出去,租不上你说的价,怎么办?

自如对此的解答,则完全凭借过往积累的能力:业主出钱装修后,自如根据自己对市场供需的了解,在准确预测市场成交价基础上,向业主提供“保底”租金,例如预测成交价的80%或90%——自如依然镶嵌在整个价值链中,发挥平衡供需矛盾与时空匹配矛盾的中间介质作用。

“我出了保底租金,那这份‘保底’是否可以获得相应的风险收益?”、“我们如何与业主形成更紧密的合作关系,即共担风险,共享收益?”。这样的问题随即而来,通过讨论,自如认为,实际租金与保底租金的差额(简称增益),自如应该可以和业主共享。

道理在于,之所以普通出租房平均成交周期45天,按照自如标准装修后的房间,平均出租周期只需要4.7天,这是装修设计、品牌、营销、服务体系的综合作用。

业主可以选择自己出租,可以选择用自如来装修好后自己出租,自行承担风险。也可以选择由自如完成后续的整个出租管理,自如提供保底租金……由于自如不去赚取资产端产生的出租差价,所以获取出租收益一定是因为自如承担了对应的风险。

例如,一套房子业主自行出租,租金4000元,出租周期45天,断租后还需要再重新招租。而经过自如装修,经过测算,租金是5000,出租周期5天。

这5000元和缩短的40天,包含了形成资产本身的“房屋”、“装修”两部分,还包含“租前的供需撮合”、“租后的运营服务”两部分。

此外,自如的品牌贯穿其中,而“保底租金”降低了业主的风险,推动了资产的形成,是一种服务。因此共享“增益”是自如承担风险而获取的风险回报,而不是左右博弈后产生的差价。

如果说租金溢价分摊装修费用,是撬动业主侧的好办法,则这种“增益”共享,实际也填补了这一商业模式在自如侧的关键一环 ,即“不赚取差价后,自如怎样保障收益?”显然,通过共享“增益”,自如获得了更多收入来源,也可以以此牵引提高自身的价值创造能力。

03 第三个答案

通过前两个问题的解决,“自如挣的是什么钱?”的答案已经清晰可见。

简单而言, 自如以服务性收入为主,不再获取资产性收入。 而服务性收入则包含装修、风险承担、营销、租务处理、保洁维修等,这些可以统称为“资产管理”。

其中,营销和租务是长租机构的基础能力。装修和保洁维修的毛利较高,是向价值链上下游的扩展。风险承担则是形成资产的润滑性功能,是基于市场运营能力的全面数字化和品牌号召力。

同时一个很重要的结果: “装修”从原本在资产负债表中“很难看”也“很难把握”的“长期待摊费用”,变成了亮眼的“收入”与“利润”。

图表5:自如在业主侧的收入来源分类

商业模式创新的四个步骤,商业模式创新技巧

资料来源:资料整理

03 新的模式:“增益租”

基于以上种种的讨论与思考,自如在2021年开始逐步在收房端推出新的收房模式,与此前的“省心租”相对应,名为“增益租”, 这个名字为了打动业主——相比以往,整体更为“增益”,不要只是关注眼前自己要承担的装修费用。

相对于对外的宣传折页,合同上的差别更能体现实际的变化。通过比对合同,“增益租”的核心条款兑现了此前的种种设想。

简单而言:业主根据自如提供的设计方案,签订装修合同,承担装修费用。

业主和自如根据自如的估价系统,约定一个市场化的租金 (简称基准租金,现实证明基本是最终出租价格) ,在装修完成并空气检测达标后,自如开始支付“保底租金”即基准租金的80%-90%。

一年后自如与业主按5:5的比例分享“保底租金”之外的租金 (一年后才“分成”,主要由于一年内可能断租,实收租金不一定超过“保底租金”)

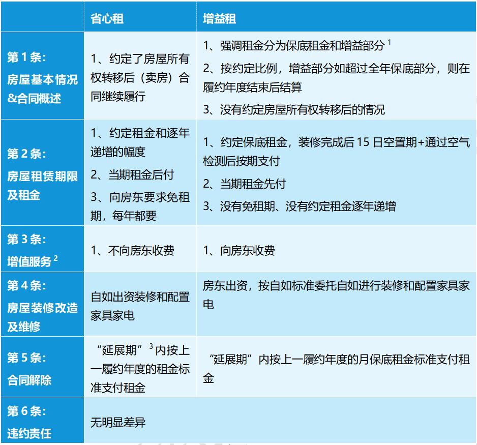
图表6:自如“省心租”与“增益租”的主要合同条款横向对比

商业模式创新的四个步骤,商业模式创新技巧

资料来源:根据自如提供的合同进行整理

注释:

1.对外宣传材料中,以约定的租金为基础,保底租金比例为其80%-90%、增值服务费为其10%、增益部分的分成比例为5:5。实际合同签署情况不一而足;

2.增值服务在“省心租”中描述为:保洁服务、管家服务、租客管理、租务代办、纠纷协调等。在“增益租”中描述为:平台快速出租、资产安全管理、资产收益管理、资产增值保值、业主生活圈等。据访谈基本为基准租金的10%;

3.“延展期”:如因租客原因自如在合同到期后腾房确有困难的,或有其他原因的,房东同意另行给予自如不超过三个月 (含三个月) 的延展期。

根据自如的数据,“增益租”取得了较好的效果,比起“省心租”,“增益租”的收房难度当然要大一些,但也获得了越来越多业主的支持。

对于以前在“省心租”模式下签约的业主,续签时可以在“省心租”和“增益租”之间进行选择。对于其他业主,自如则只提供“增益租”模式。

综合而言, 市场环境、“增益租”本身的逻辑、业务团队的努力、过往的品牌与能力积累,共同促成了“增益租”模式的切换。 据自如表示,2021年自如的净利润同比大幅增长。

04 自如的未来可能

2021年10月,自如十周年发布了新的定位“居住与服务的科技企业”。同时自如发布了独立的APP“智爱家”,用户可以在这里选择自己小区的对应户型,然后生成几种自如风格下经过渲染的装修效果图,还可以在线与设计师咨询。

同时,自如并购了专攻豪宅的高端长租品牌“曼舍”,有改造数百套老洋房经验的曼舍创始人成为负责自如全线产品研发的“首席产品官”。

自如还在北京总部设立了4500平米的线*体下**验馆……有数据显示,自如每年交付的装修单量达到7.5万单,供应商超过300家,可以实现33天急速且环保的交付。

图表7:自如业主APP首页(左);智爱家APP首页(右)

商业模式创新的四个步骤,商业模式创新技巧

商业模式创新的四个步骤,商业模式创新技巧

资料来源:资料整理

2022年,自如在装修方面持续升级,其装修设计整体产品(设计、施工、用料、家具家电配置、软装配饰、整体风格等)进行了“重要更新”。

即合租产品“友家”升级到“友家7.0”,整租产品从以往的“整租3.0”升级到“心舍”,并推出“心舍2.0”。

其中不但包含有国际流行的设计理念,同时结合上百万间房屋实际打造的经验,兼顾功能性与设计感,这两者的整合又提升了品质感。

这种装修品质不再局限于传统印象中的“出租屋”,实际场景中也多次出现业主原本选择“增益租”模式,但在完成装修后,不再出租而是自住的情况。

图表8:自如装修产品对比示意

商业模式创新的四个步骤,商业模式创新技巧

商业模式创新的四个步骤,商业模式创新技巧

商业模式创新的四个步骤,商业模式创新技巧

商业模式创新的四个步骤,商业模式创新技巧

资料来源:自如提供

另一方面,自如早年间脱胎于链家,链家后演进为贝壳找房(以下简称贝壳),贝壳在2021年底宣布“一体两翼”战略,即房屋买卖为体,租房和装修为两翼。

在租房方面,除了传统中介业务,贝壳推出“贝壳省心租”托管业务,推出新品牌“惠居”,目前只做“整租”市场,且不对房源进行改造,以装修较好的整租房源进行托管,以差价和服务费为主要盈利模式。

在装修方面,根据贝壳财报显示,2022年上半年,其家装家居业务收入13.7亿元,同比增长10%,旗下收购了圣都装饰和被窝家装。

对于贝壳,媒体解读其进入长租和装修领域,主要是通过相对“高频”的居住服务,来提高相对“低频”的主业,即房屋买卖业务的用户粘性。贝壳的商业模式不是本案例重点,不在此过多展现,贝壳与自如的关系,显然让双方互有参考。

自如在“增益租”带来的收获下,正尝试通过10年来积累的能力,进入装修行业。

据中国建筑装饰协会数据显示,2021年家装行业的市场规模约为2.85万亿元,年增速约为18.89%。

A股装修行业上市公司中,家装业务占比较大的中等市值知名品牌“东易日盛”,2021年收入42.92亿元,毛利率34.99%……

成本结构、目标市场、主营业务都不尽相同的自如,在这一市场显然会有另一番表现。

教授点评

商业模式创新的四个步骤,商业模式创新技巧

指导教授/滕斌圣

长江商学院战略学教授

副院长

盈利模式是商业模型最重要的维度之一,而好的收入模式又是盈利的前提,必须基于对市场变化的敏锐把握,与时俱进。

自如长租公寓的收入模式,经过缜密的重新设计,基本反映了市场供需两边的转变。在原来的“省心租”模式下,房东是甩手掌柜,任由中间商 (二房东) 去装修出租,每年拿固定 (但偏低) 的租金即可,是一种非常简洁的交易模式。对于早期撬动市场,快速达到规模经济,很有必要。

但当市场发展到目前阶段,省心租的弊端逐渐显露:

1. 自如一般会选择低配版装修,这限制了房屋的出租潜力,因为好房更好租;

2. 自如承担了较大财务风险,尤其是前期的巨额装修投入,这在蛋壳暴雷事件中体现无遗;

3. 房东对未来租金上浮的期待,未被满足。

在新推出的“增益租”模式下,这三个问题得到了解决,自如和房东变成了利益共同体,自如从“持有物业”变为“提供服务”,类似私募股权公司在超额收益中提成,经营风险大幅下降。

未来的挑战,主要是两方面。首先,能否有足够多的房东,愿意转化到新模式,毕竟新模式的合同复杂度,以及对业主的风险,都明显提高了。其次,由于自如是目前市场上唯一采用“增益租”模式的长租公寓,竞对是否会趁虚而入,采用颠覆性竞争的打法,大肆抢夺自如因为往上走而留出来的传统市场空间,尚需观察。

研究员说

商业模式创新的四个步骤,商业模式创新技巧

案例作者:王小龙

长江商学院案例中心高级研究员

xiaolongwang@ckgsb.edu.cn

本次案例的开发,缘起于自如高管、EMBA39期校友郭伟先生在课堂学习时的好奇心。

他在聆听滕斌圣教授讲授商业模式画布的知识点时,有感而发,联想到自如由收费模式调整牵引商业模式调整,希望把学科理论与一线实践相结合,探求“更全面的系统思考”与“未来更多的可能性”。

在学习的氛围下产生好奇心,在好奇心的驱动下进行更全面的思考与更深入的研究,长江的学习平台通过与企业家的教学相长,为最活跃的商业实践创造价值。

通过访谈自如多位高管,通过“站在月球看地球”的研究视角,我们最终完成了本次案例的开发,从学科视角相对系统的进行了思考,有令人惊喜的发现,也有需要讨论的未尽之美,企业家校友在这一过程中相当于“开了小灶”,也将自身企业的最佳实践萃取为知识,贡献给长江大家庭……

相信广大校友都有相似的好奇心和分享精神,欢迎联系我们,相信别具一格的长江案例也将因此别具一格和独树一帜。

文中图片来自图虫创意,转载需获授权。