正在找工作的亲,赶快看过来!大沥及周边又一大波工作岗位招人啦,部分岗位高中或中专以上学历就能报名
黄岐专职*防队消**招聘
因工作需要,黄岐专职*防队消**现公开招聘消防救火抢险岗位人员16名。报考要求和招聘流程如下:
●报考要求:
1、拥护中国*产党共**的领导、热爱祖国,有良好的思想政治素质和为人民服务的精神;
2、品行端正,遵纪守法,无违法犯罪记录;
3、具备良好职业道德素质,爱岗敬业,服从安排;
4、身体健康,具备适应岗位工作需要的身体条件;
5、学历要求:国家承认的高中/中专以上学历;
7、年龄要求:18周岁以上25周岁或以下,消防退伍兵年龄放宽至30周岁;
8、户籍要求:国内户籍;
9、对实施了“两违行为”且情节严重的人员,不予招录或聘用;
10、时间计算至2019年8月31日止。
●报名时间:
2019年9月16日至10月7日(节假日均可报名)
●报名地点:
大沥镇黄岐专职*防队消**
联系方式:0757-85927744
●报名时需提交的资料:
1、《大沥镇财政供养人员招聘报名审批表》;
2、近期小一寸免冠彩色相片1张;
3、身份证、户口簿(原件及复印件);
4、学历、学位证书(原件及复印件);大专或以上学历者,同时提供在中国高等教育学生信息网(http://www.chsi.com.cn)打印的《学历证书电子注册备案表》或《学籍在线验证报告》(设置查询有效期为6个月);
5、退伍军人提供退伍证(原件及复印件)。
谢边社区办事员招聘
为进一步提高谢边社区服务群众的工作效率,充实社区工作人员力量,谢边社区现向社会公开招聘办事员若干名,具体如下:
●招聘条件:
1、遵纪守法、责任心强、没有违法违纪记录,思想政治素质好,有良好的品行和职业道德,工作认真、敬业;身体健康、五官端正、口齿清晰。
2、具有较强的沟通和团队协作能力,能熟悉操作办公软件,有文秘、写作方面优先。
3、办事员年龄要求:35岁以下,大专及以上学历。
4、招聘面向原大沥西区管理处户籍居民,男性。
5、退伍军人优先。
●入职条件:
通过报名、笔试及面试方式择优录取。
●薪酬待遇:
办事员年薪不低于6万元。
报名要求:
1、报名时间:截至2019年09月20日
2、报名方式:带备相应报名资料在工作日上班时间到谢边社区服务中心1号窗口现场报名。联系人:陈小姐,联系电话:85515099、85528283。
3、报名资料:身份证、户口本、毕业证、退伍证。
4、聘用期限:被录用人员试用期为四个月,期满后经考核合格的由社区与其签订聘用合同并购买社保。
还有大沥周边这些岗位也在招人
南海区政务服务数据管理局
根据工作需要,该单位公开招聘机关事业单位辅助工作人员3名。
●招聘职位、条件及薪酬:

说明:①年龄计算时间为1984年9月1日后出生;②工作年限计算截止时间为2019年9月1日;③学历学位须国家承认,国(境)外学历须提供学历认证;④学科、专业代码及名称参照广东省考试录用公务员专业目录(2019版)。
●报名方式:
报名时间:2019年9月16日至9月20日。
报名方式:报名采用现场报名方式。
报名地点:佛山市南海区桂城街道南新四路7号219室;联系人:张先生;联系电话:0757-86283085。
●报名所需材料:
《佛山市南海区招聘机关事业单位辅助工作人员报名登记表》一式两份,本人近期免冠大一寸彩色照片3张,携带本人身份证、户口簿、学历学位证,以上资料均要求原件和复印件。报名人员需对提交资料的真实性负责,如发现提供的报考材料失实,将取消聘用资格。
网上报名的,请将材料扫描压缩后上传报名网址,并于进入第二次面试环节的考试当天携带报考材料到考试地点进行审查。
南海区行政服务中心
根据工作需要,该单位公开招聘机关事业单位辅助工作人员5名。
●招聘职位、条件及薪酬:

说明:①年龄计算时间为1983年9月17日后出生;②工件年限计算截止时间为2019年9月17日;③学历学位须国家承认,国(境)外学历须提供学历认证。
●报名方式:
报名时间:2019 年9月17日至9月20日。
报名方式:采取网上报名和现场报名两种方式。报考人员登录网址(http://zwbzp.nanhai.gov.cn/NHZP/)进行报名。现场报名地点:佛山市南海区桂城街道南新三路24号南海区行政服务中心609室;联系人:欧小姐;联系电话:0757-86297615。
●报名所需材料:
《佛山市南海区招聘机关事业单位辅助工作人员报名登记表》(附件2)一式两份,本人近期免冠大一寸彩色照片3张,携带本人身份证、户口簿、学历学位证,以上资料均要求原件和复印件。报名人员需对提交资料的真实性负责,如发现提供的报考材料失实,将取消聘用资格。
网上报名的,请将材料扫描压缩后上传报名网址,并于进入第二次面试环节的考试当天携带报考材料到考试地点进行审查。
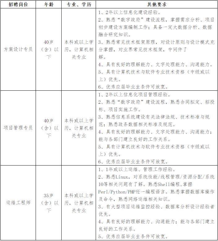
南海区大数据投资建设有限公司
佛山市南海区大数据投资建设有限公司为国有独资公司,经营范围包括负责“数字政府”方案设计以及区级电子政务基础设施和系统的建设运维工作,提供解决方案、系统管理、数据融合、容灾备份等专业化的技术服务,为“数字政府”建设工作提供技术支撑,结合公司实际工作需要,决定公开招聘工作人员10名,具体方案如下。
●招聘岗位及人数:

●薪酬标准:
按照公司员工薪酬管理办法执行。
●招聘时间:
自该方案被批准实施之日起,至2019年9月30日止。
●基本条件:
1、有良好的政治素养和职业道德,遵纪守法,诚信廉洁,勤勉敬业。
2、坚持解放思想,求真务实,实事求是,把*党**的方针政策同本单位实际相结合,讲实话,办实事,求实效,反对形式主义。
3、有强烈的事业心和政治责任感,勤奋敬业,踏实肯干,廉洁奉公,品行优良。
4、有全局观念,有较强的沟通能力和学习能力,团结同事,热爱学习,积极进取。
5、具有国家承认的本科及以上学历和职位相应资质。
6、身体健康。
●基本资格:

注:计算任职时间、年龄等相关情况,均以2019年10月30日为界线。
素材来源:黄岐专职*防队消**、沥视传播、南海区人民政府网站
编辑:南海大沥微信编辑小组 林燊