




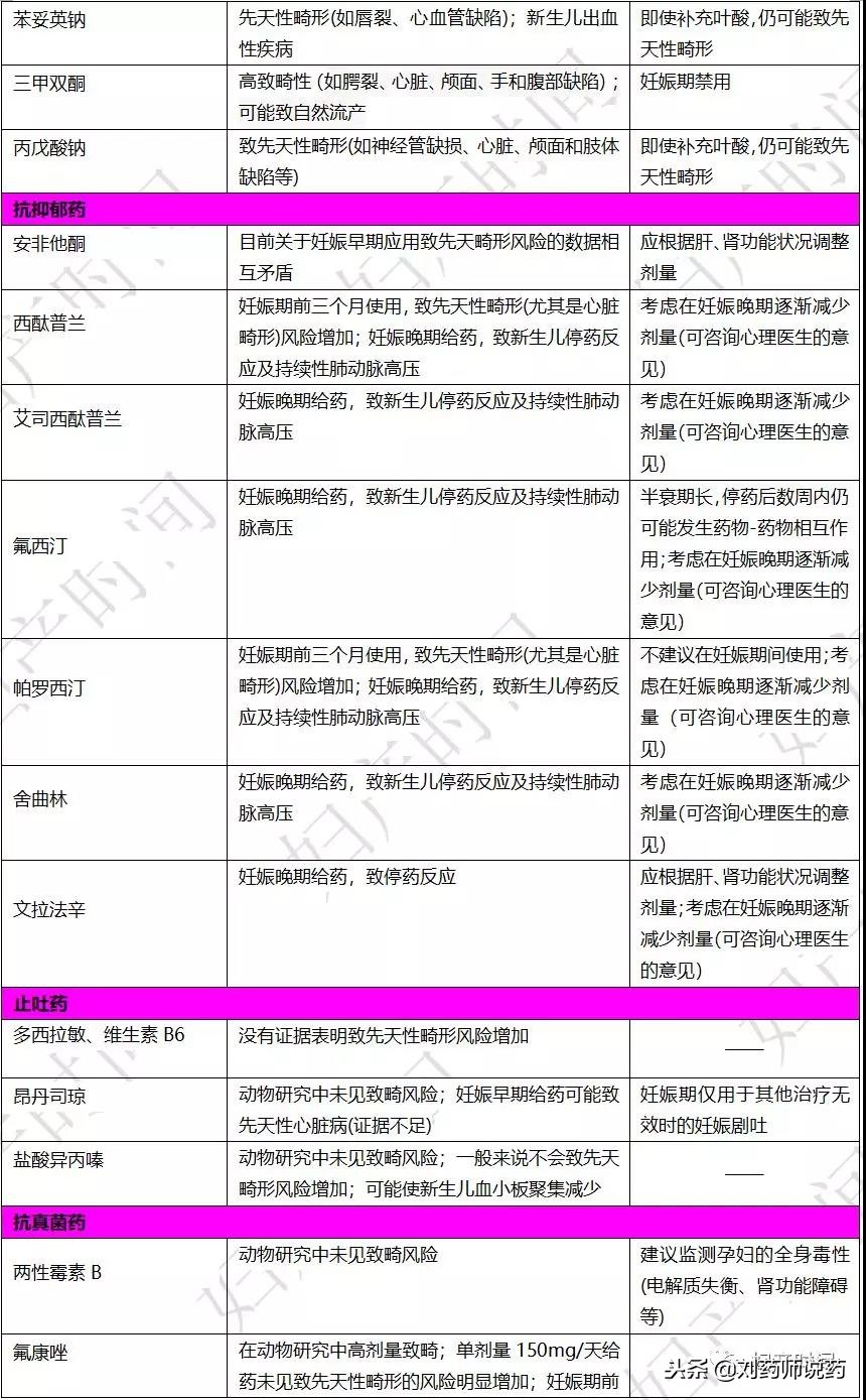
注:上表摘自 merck manuals,由本文作者翻译整理
上周,妇产时间为大家总结了常见的「致畸」药物(《常见「致畸」药物,一表总结》),有不少朋友在后台留言,这些药物是妊娠期的任何时期都不能用吗?今天,就让我们再讲讲妊娠期安全用药这个话题。
孕妇在整个妊娠期总是难以避免的需要服用药物来治疗某些疾病,如抗生素、抗组胺药、降压药等。
由于孕妇属于特殊人群,因此临床医生在选择治疗药物时,往往会特别谨慎,以免对胎儿产生不良影响。那么,医生在指导妊娠期妇女合理用药时,应考虑哪些方面呢?

考虑妊娠时间
在妊娠的不同时期用药,对胎儿的影响也不一样:
1. 受精卵着床 0 ~ 20 天:这个时间内用药或者直接导致胚胎停止发育,造成死胎;或者对胎儿不会有任何影响。此时用药几乎不会导致胎儿畸形。
2. 受精卵着床 20 ~ 56 天:这段时间是胎儿器官形成分化的关键时期,此时用药致胎儿畸形的可能性最大。通过胎盘屏障进入胚胎的药物可能导致自然流产、非致死性的重大出生缺陷、隐形胚胎病、儿童期癌症风险增加(如果胎儿暴露于放射性碘或造影剂)及其他影响等。
3. 妊娠期第 6 ~ 9 个月:此时用药不大可能致畸,但是药物可能会影响胎儿组织器官的正常生长发育。

考虑候选药物的理化性质及药理作用
药物需要通过胎盘屏障进入胎儿循环系统,才能致畸,因此临床用药时可优先选择不易通过胎盘屏障的药物。
药物能否通过胎盘屏障主要取决于药物的理化性质,如药物的相对分子质量、血浆蛋白结合率等。
通常来说,相对分子质量小于 500 道尔顿的药物可以轻易的通过胎盘屏障,相对分子质量较大或血浆蛋白结合率较高的药物则难以通过胎盘屏障(IgG 是唯一可以通过胎盘的免疫球蛋白)。
不过需要注意的是,药物不通过胎盘屏障仍然可能通过间接作用对胎儿产生影响,如使胎盘血管收缩,从而影响胎儿的气血供应;使子宫张力增加,致胎儿缺氧性损伤;改变产妇的生理条件对胎儿产生间接影响(如致孕妇低血压等)。
因此临床用药时应综合考虑药品的理化性质及药理作用,必要时调整用药剂量,避免影响胎儿的正常发育。

仔细阅读药品说明书,参考相关实验数据及临床数据,选择合适的药物
根据动物实验数据和临床用药经验对胎儿致畸相关的影响,FDA 建立了 ABCDX 五级风险分类法,即按照安全性从大到小将药物分为 ABCDX 五级。
长时间以来,该药物分级法被广泛采用,成为指导妊娠期用药的重要参考依据。然而在临床应用中发现,该药物分级法过于简单,不能有效的传递妊娠期妇女的用药风险,常常给临床医生在指导妊娠期妇女用药时带来一定的困扰。
此外,其参考数据主要来源于动物实验数据,由于动物和人体之间的种属差异性,动物实验数据可能不能完全真实的反映该药物在人体内的实际代谢过程。
因此,2015 年 7 月起 FDA 更改了上述药物分级法,同时对处方药及生物制品的药品说明书进行了调整:新的说明书删除了该分级标签,同时修改了原「妊娠」标签。
新的「妊娠」标签包括三部分内容:妊娠期用药风险概述、妊娠期用药安全性的数据分析及其他相关信息。新的标签有助于临床医务人员更加及时、有效地获取最新的药品信息,详细了解有关妊娠期妇女用药的风险 / 获益信息,更好的指导妊娠期妇女合理用药。