从上一篇文章我们知道了线性稳压电源无法做到大功率输出,今天我们就继续电源制作之路,制做一款开关类型的电源线性稳压电源你所不知道的那点事
本方案完全开源,后面有方案资料*载下**
通过此文章你可以学习到的知识
- MOS管防反接电路
- Buck降压拓扑
下面是可调电源具体参数
- 输入电压5~30VDC
- 输出1.5~25VDC范围电压可调
- 输出电流MAX:3A
具体参数就是这样了
我们制作的开关类型的电源输入是直流,输出也是直流
所以需要选择一款DC-DC(直流到直流)的电源拓扑做为方案主要方向
下面列出DC—DC常见拓扑
1.降压拓扑——输入电压比输出电压低

Buck降压拓扑
2.升压拓扑——输出电压比输入电压高

Boost升压拓扑
3.升降压拓扑——输出电压可以高于或者低于输入电压

Sepic
因为我们的输入电压比输出电压高,所以此次使用降压(Buck)拓扑作为电源拓扑方案
拓扑已经确定,剩下的就是选择主要芯片了
DC—DC芯片种类繁多,国产和进口差别不大
国产芯片做大做强,还需我们一起努力

中国芯
所以这次支持国产了,就选用国产芯龙的XL2596-ADJ这款芯片了

XL2596-ADJ
当然,支持国产也不能盲目,电气特性也需要满足我们的要求
先看数据手册里几项主要的电气特性

最大输入电压
最大输出电压45V,我们要求30V,通过√

输出可调
输出电压1.23~37V可调,通过√
实践是检测真理的唯一标准——*小平邓**
对于学习电子电路,实际测试才能知道电路行不行
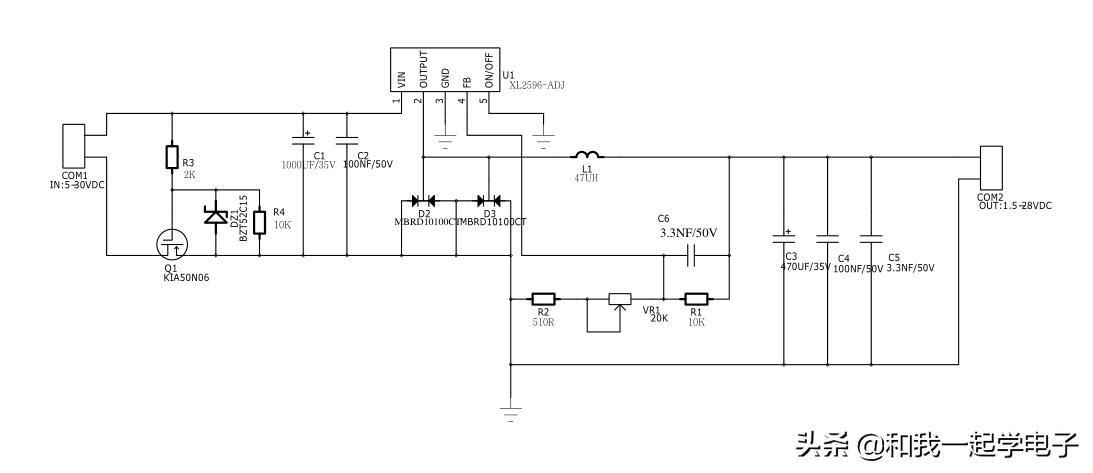
先上整体电路图↓

电路图
简要说明一下设计思路

防反接电路
1.防反接——设计电路最重要的思想是防止使用者犯一些低级错误而造成电路损坏,COM1为接线端子,不具备防呆功能,所以一个防反接电路是必不可少的,因需考虑大输入电流时的功耗问题,所以这次使用MOS管做防反接,R1和R4构成分压给MOS的G级提供导通电压,DZ1防止MOS管G极电压过高

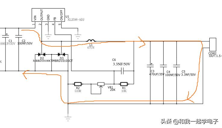
降压拓扑正半周时主要电流回路
↑降压拓扑正半周时主要电流回路

负半周时电流主要回路
↑负半周时电流主要回路
2.围绕芯片设计——根据数据手册搭建电路,搭建电路时需观察是否可以形成主要电流回路,即可确定拓扑是否画错

电压反馈回路
3.限制输出电压——VR1为高精度可调电位器,R2和R1用来限制最大输出电压,当VR1扭到最小(0Ω)时,根据数据手册反馈公式可得输出电压=1.23*(1+(R1/(VR1+R2) = 25.34V
当VR1扭到最大时(20kΩ),达到最小输出电压 = 1.23*(1+(R1/(VR1+R2) = 1.82V
设计思路基本就是主样了,根据原理图画好PCB就可以打样和购买物料了
漫长的等待
PCB和物料回来了

物料

PCB正面

PCB反面
↑续流二极管D2和D3以及XL2596作为降压拓扑主要电路回路,必然产生较大功耗,所以采用过孔到背面开窗散热
成品↓

成品

成品
↑成品添加了电压表作为输出电压显示
可调电源做好就要上电测试了

输出5V
↑调节输出到5V

输出12V
↑调节输出到12V

输出3V时电压表不准
↑电压表有点问题,输出3V时电压表显示3.5V,看来要买好一点的电压表了

测试纹波电压

测试纹波电压
↑测试纹波电压,输入电压24V,输出负载6Ω
既然设计了防反接电路,怎么可能不反接一下呢

反接测试
↑可以看到反接时电路没有工作,观察电流表电流为0MA
温度测试也是必不可少的

温度测试
↑没有工作时温度33度

输出12V@2A
↑输入24V/1.21A,输出12V/2A,最高温度105度,输出功率24W,输入功率29.04W,效率82%

输出5V@3A
输入18V/1.27A,输出5V/3A,最高温度125度,输出功率15W,输入功率22.86,效率62%
可调电源就写到这里了,谢谢大家
喜欢这款可调的小伙伴可以私信作者“XL2596可调电源”,获取电路原理图,PCB图,物料清单,芯片数据手册
大家如果有什么问题要问的欢迎大家在评论区留言,我会一一回复大家的