
文 / 林亚 图 / 网络 来源:中国教师研学旅行特刊
北京市十一学校龙樾实验中学在传统的每个学期中各切出两周作为小学段,在小学段里,学校为学生安排了为期一周的游学课程。所谓游学,即一边旅游,一边学习和研究,“游”与“学”紧密联系、深度融合。不同的游学资源与不同学科的内容相联系:
如游学南京时,融入了相应的历史、政治等内容;
游学西安时,融入了相应的历史、地理、生物等内容;
游学绍兴时,主要融入了语文学科的内容。
初中生物学中很大一部分内容与自然环境、生产实践、日常生活紧密相关,单靠课堂上的文字、图片、视频等素材很难给学生带来深刻的认知体验。
研学活动的最大价值在于它实施的空间不在教室,而是在真实的情境中。
情境教学专家李吉林老师曾说:“一切知识产生于情境,最终又运用到情境中”。
为了让学生能够在真实的情境中学习与运用生物学知识,本校生物组基于初中生物学知识,并结合游学当地资源,设计与开发了一系列研究性学习课题,供学生自主选择,让学生尝试以类似科学研究的方式,主动地获取知识、应用知识、解决问题,从而获得能力的提高。

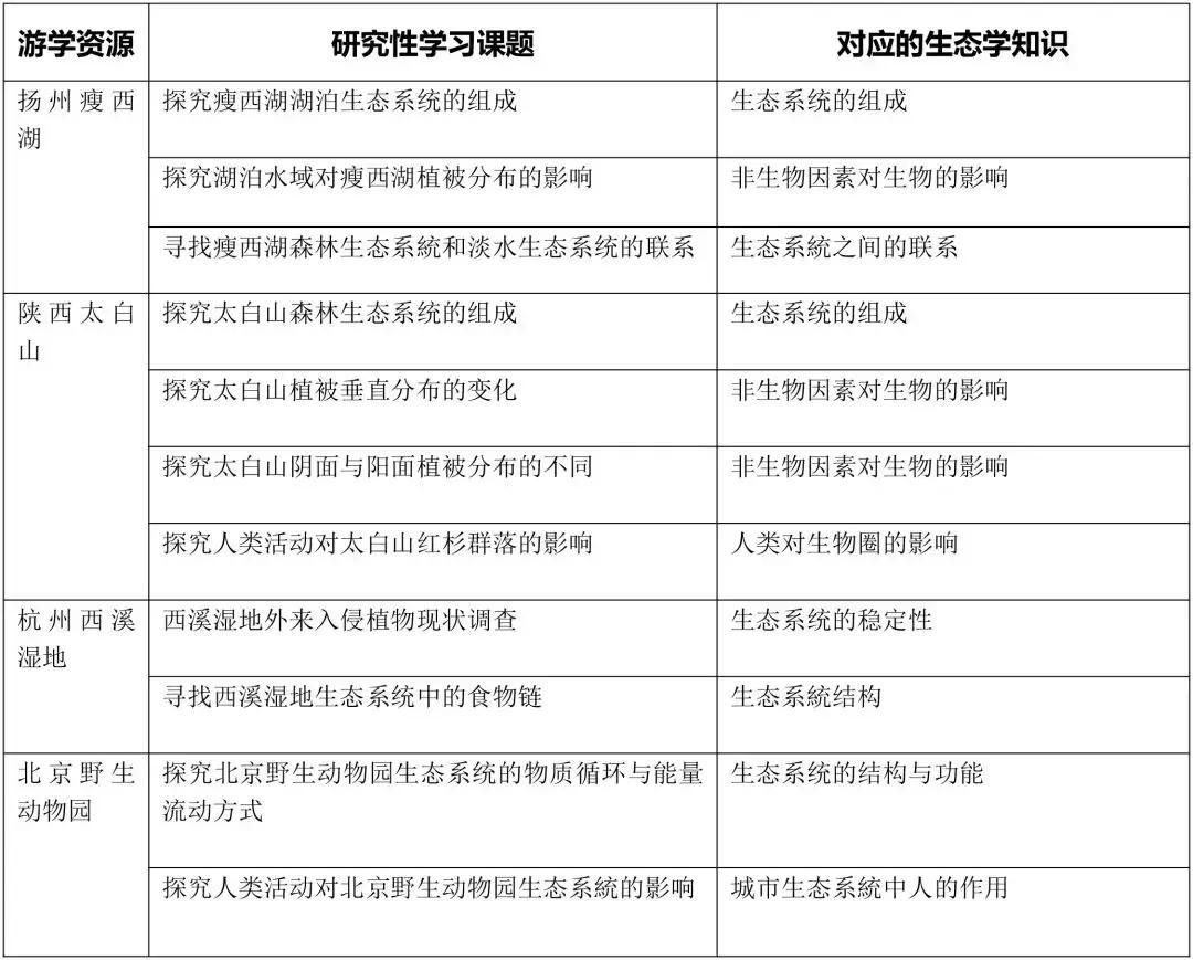
一、生态学研究课题
生态学是研究生物与周围环境关系的领域。人教版初中生物教材在编写上以“人和生物圈”为主线,强调突出人与环境的关系。为了让学生在真实的环境中认识到人类依赖的自然环境和人为环境都是生物圈的组成部分,意识到生物圈中的人对生物圈应尽的责任,我们设计了如下课题(表1):
表1生态学研究课题

二、动植物观察类课题
动植物分类知识是生物学中比较传统、经典的内容,在整个生物学教学中有重要作用:为学生认识生物圈生物的多样性、进而形成“生物的进化与适应观”进行生物实例的铺垫与酝酿,同时是培养学生观察、比较与归纳能力的重要知识载体。学生要想学好相对繁杂的动植物分类知识,最好平时能有意识的对动植物进行观察,不断积累与丰富动植物观察实例。而游学活动使得学生离开熟悉的生活地点,进人陌生的地理环境中,同时周围的动植物类群也会发生变化,正好为学生提供了一个观察动植物的好机会。基于此,我们设计了以下学习课题(表2):
表2动植物观察类课题

三、生物技术产业类课题
北京大学生物学博士和政治经济学博土潘爱华预言,2020年世界将进入生物经济时代。可以说,生物技术产业经济在不久将来的社会经济中将占据重要的地位。人教版初中生物教材中有大量生物技术产业化的实例:如食品行业带来各种美味的发酵技术、生物医药行业的胰岛素合成与抗生素生产技术、服务于农业的遗传育种技术。结合游学地点的生物产业资源,我们设计了如下课题(表3):
表3生物技术产业类课题

开展研究性学习的一般程序是:确定研究课题;搜集资料,制订计划;实施计划;撰写研究报告。由于初中生的科学研究能力相对较弱,因此需要教师在各环节上分别给予指导。

研究课题主要由学科教师开发后公布在学校的网络平台上,供学生自主选择,学生也可提出自己感兴趣的研究课题,经与学科教师讨论确认其可行性后正式开题。
在游学活动实施的前一个月,开发课题的各学科教师会先后开设讲座,为选择相应游学课题的学生进行辅导。如生物组开设讲座《告别花痴一春日识花指南》,为学生进行植物分类、检索相关知识与方法的介绍。此外,本校游学项目组自编《游学课程指导手册》,包含对各游学地点的自然、文化、历史等资源的介绍:如《个园》一节,对竹亚科植物进行了简介,并为学生列出了个园竹子品种的名录;《瘦西湖》一节,对瘦西湖主要观赏类植物进行了介绍。
游学活动中,学生小组合作,进行相应课题的学习与研究。游学活动结束后,学生要提交课题成果,并在班级进行交流与分享,对研究成果进行巩固与反思。
由于有课题研究的任务,一周的游学活动对学生来说是忙碌而充实的。游学中,学生的兴趣得到了激发、思维得到了启迪、能力得到了锻炼。尽管很多时候,学生的课题成果并不尽如人意,但重要的是学生在课题的学习中已经亲身体验了科学研究的过程,科学精神在潜移默化中得到了培养。
除自己所选课题的学习与研究,学生在游学过程中根据所见所闻还提出了很多问题,这些问题进一步激发了他们课内的学习热情,同时也是学生下一次游学活动的课题重要来源之一。
版权归作者所有,研学头条整理
作者: 林亚,北京市十一学校龙樾实验中学,文章来源于中国教师研学旅行特刊,版权归原作者所有,如涉及版权,请联系删除
图片来源网络