账上货币资金超18亿元却无法发放6000多万元分红,近日,辅仁药业成为资本市场的焦点企业。与此同时,辅仁药业并购开封制药的数亿元资管项目资金可能也要打水漂。日前,多位投资人向WEMONEY爆料,6年前,通过国内三方理财机构恒天财富认购了辅仁药业并购基金,规模合计6亿多,涉及300多名投资者,目前大部分资金还未退出。投资人投诉称, 恒天财富在销售辅仁药业并购基金时,存在涉嫌合同欺诈,误导、虚假宣传等多项违规。而在雷声不断背后,三方财富管理机构倚重的代销模式也受到市场质疑。
踩雷辅仁药业并购项目 涉及金额数亿元
7月19日晚间,辅仁药业公告称,因公司资金安排原因,未按有关规定完成现金分红款项划拨,无法按原定计划发放现金红利6271.58万元,并因此申请继续停牌。
不过,辅仁药业此前公布的2019年一季度报中却披露,其实现营收13.7亿元,同比增长1.02%,并且截至今年3月31日,该公司的货币资金为18.16亿元。
鉴于此,市场质疑辅仁药业财务造假。辅仁药业也接连收到上交所的两封问询函。最新消息显示,7月26日晚间,辅仁药业公告显示,收到上交所调查通知书,因公司涉嫌违法违规,上交所决定对其立案调查。
辅仁药业黑天鹅事件不仅影响二级市场股民,也波及早期PE投资人。日前,多位投资人向WEMONEY爆料,国内三方理财机构恒天财富2014年代销了辅仁药业并购基金《金元惠理开药并购二期》和《金元百利开药并购三期》,规模合计6亿多,涉及300多名投资者,至今快6年还未退出。在分析人士看来,辅仁药业的上述危机使得该项资管计划退出的可能性再度降低。

(上图为金元惠理开药二期资管计划项目信息,投资人供图)
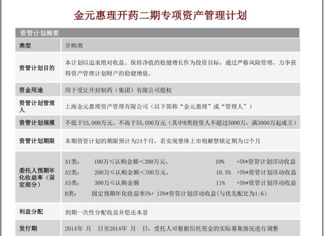
据一位投资人李进(化名)称,2014年4月24日,他通过恒天财富代销认购了金元百利开药并购资产管理计划《金元惠理开药二期专项资产管理计划B类》,认购金额人民币100万元,期限24个月,至今尚未退出。根据李进提供的项目推介书显示,该资产计划的管理人是上海金元百利资产管理有限公司(以下简称“金元百利”,曾用名“上海金元惠理资产管理有限公司”),资金用途是受让受让开封制药(集团)有限公司(以下简称“开封制药”)股权。

(上图为金元惠理开药二期资管计划项目交易结构图,投资人供图)
李进称,该资管计划由恒天中岩投资管理有限公司(以下简称“恒天中岩”,曾用名“北京恒天中岩投资管理有限公司”)及北京恒天明泽基金销售有限公司(以下简称“恒天明泽”)代销,这两家机构均为恒天财富旗下公司。
WEMONEY了解到,彼时,辅仁药业正筹划将旗下资产开封制药装入上市公司。 2015年12月21日,辅仁药业公布重组方案,公司拟以16.50元/股非公开发行4.56亿股,并支付现金约3.2亿元,合计作价78.5亿元的价格,收购大股东辅仁集团等14名交易对方所持的开封制药100%的股权。
在重组前,金元百利为开药集团进行了三期专项资产管理计划,分别是:2013年12月19日证监会备案,金元惠理·平安专项资产管理计划;2014年3月29日证监会备案,金元惠理·开药二期专项资产管理计划;2014年6月11日证监会备案,金元百利开药三期专项资产管理计划。
不过,辅仁药业并购开封制药的计划半路生出波澜。据了解,2016年9月26日,有人向证监会实名举报辅仁集团对价78.5亿元的开药集团注入辅仁药业借壳交易一事,存在重大的财务造假行为。2016年9月28日,证监会受理举报后,临时叫停了原本即将开始的开封制药借壳上市重组过会安排。经过这一系列风波,2015年的预案直到2017年年底才被监管通过。上述资管计划退出也就此搁置,截至目前,仍未退出。李进向WEMONEY表示,“目前,二期分配了17%的本金,三期分配了7%的本金,不过,加上固定收益利息,基本上超6个亿资金未退出。”
投资人控诉恒天财富存多项违规行为
在投资人看来,恒天财富在销售辅仁药业并购基金时,把高风险的股权投资品种包装成低风险的债权投资品种误导投资人,涉嫌合同欺诈,误导、虚假宣传。
投资人认为,该资管计划将股权投资项目写成债权投资产品,高风险的产品写成收益稳定、风险适中的产品,对投资人形成严重误导。

(上图为金元惠理开药资管计划回购信息图,投资人供图)
对于此资管计划的类型,金元百利在一封函件中回应称,上述资管计划不属于固定收益产品。不过,李进表示,“恒天中岩给客户描述产品是固定为基础,另加浮动的安全产品,最糟糕的情况下也会有固定的收益,导致投资人未能充分了解产品的风险特性,做出错误决策。”

(上图为金元惠理开药二期资管计划项目收益保障图,投资人供图)
此外,投资人还认为,基金管理人在资管计划期间擅自决定自愿放弃行使回购条款和业绩补偿条款所对应的权利,该做法未经合同当事人协商一致,未征得投资人的同意变更投资决策,严重违反合同的约定。恒天财富作为代销机构,也未履行告知义务。
李进表示,2015年12月31日为判断时间点,如果未上市成功则由辅仁集团回购退出。按照募资时的介绍,如不能上市应该启动回购,但是基金管理人却擅自决定自愿放弃行使回购条款和业绩补偿条款所对应的权利。事后,2015年12月31日出具一则临时公告称,项目继续存续,等待标的公司重组完成上市。擅自延期后,加大了基金投资人的风险,因为原本2015年12月31日没有上市成功,投资人是可以根据项目回购条款取得固定收益的回报。
WEMONEY注意到,在金元惠理·开药二期专项资产管理计划中,辅仁集团亦做出承诺回购:若开药集团2014年净利润未达到约定目标6.5亿元的95%,则辅仁集团对有限合伙企业给予现金补偿;若于2015年12月31日之前,开药集团未能实现在A股整体上市,资管计划有权要求辅仁集团回购其股权。然而,开药集团2013年、2014年净利润并未达到一期资产管理计划5.5亿元及6.5亿元的约定目标;2014年净利润也未达到二期资产管理计划6.5亿元的95%即6.18亿元的约定目标。根据承诺,辅仁集团应进行现金补偿,进而资管计划按照占有限合伙企业的资金比例获得相应的现金补偿。

(上图为金元惠理开药二期资管计划项目回购中止图,投资人供图)
李进向WEMONEY表示,对于上述擅自延期、影响投资人利益的重大事项,恒天中岩和金元百利不仅没有及时告知投资人,后面面对投资人的追问,恒天中岩给出的解释是因为现行监管政策要求,上市公司重大资产重组期间,暂时中止行使附属协议中前述其他附属安排的相应权利,包括所有回购条款和业绩补偿条款所对应的权利,但经查阅上市公司公告,显示是资管计划参与的有限合伙企业的GP自愿放弃回购条款而不是政策因素不能行使回购条款。
此外,投资人称,代销机构恒天财富在宣传推介过程中并未告知投资人产品风险等级属于高风险等级。据李进称,已向上海证监局提交了关于恒天财富的投诉函,并获得上海证监局受理。
针对该资管计划退出问题以及投资人投诉的相关问题,WEMONEY给金元百利、恒天财富均发去了采访提纲,截至发稿,未收到回复。 根据李进给WEMONEY提供的金元百利最新的项目临时公告,金元百利称,因目前辅仁药业受到上述风险事项的影响,股价出现大幅下挫的 情况,资管计划将可能出现本金亏损的情况。金元百利称,已在公告日(2019年7月25日)向万佳鑫旺及其普通合伙人发送了《沟通函》, 询问万佳鑫旺最新的减持情况及后续安排,并称作为有限合伙人已向万佳鑫旺提出了如下建议: 在符合“减持新规”的前提下,合理安排及推进减持进度; 尽快分配留存于万佳鑫旺的最新一期减持收益。
爆雷不断 第三方财富管理之殇
对于上述资管计划,一位资深财富管理分析人士表示,从产品收益看,该资管计划更加偏向于私募债权性质类产品,迟迟未退出与辅仁集团未履行回购承诺,以及装入上市公司后财务造假导致股价跌跌不休等因素有关。此外,立案调查属于负面消息,对资产管理计划的退出会有较大影响。因为负面消息导致股价继续下跌,甚至停牌、退市。股价下跌会导致资管计划持有的股权市值无法覆盖投资人本息,如果上市主体停牌、退市,那投资人退出就更加困难。
从投资人角度,该分析人士指出,上述资管产品成立五年而迟迟不能退出,投资人在投资之前应该重点关注退出条件,避免后期难以及时退出。此外,在遇到此类问题,要及时与私募基金管理人沟通,及时止损。
官网资料显示,恒天财富2011年3月成立,公司总部设立于北京CBD,注册资本金1亿元,主要股东包括央企中国恒天集团旗下上市子公司经纬纺机、国内大型投资控股平台中植财富,穿透后的实控人为解直锟,而解直锟是知名的资本大鳄,解直锟于1995年创立了中植企业集团,曾任中植企业集团有限公司董事长。值得一提的是,2017年3月,胡润全球富豪榜发布,解直锟虽然被曝出在一项海外投资项目中被坑,10亿美元不翼而飞,但仍以175亿身价,名列全球富豪834位。

(上图为恒天财富股权结构图,图片信息来自天眼查)
据披露,恒天财富现已在财富管理、资产管理等多个领域提供服务。数据显示,截至2019年上半年,恒天财富已为94549个高净值家庭进行了资产配置。根据官网宣传资料,2019年7月9日,恒天财富累计资产配置规模突破万亿关口。不过,这家资管管理规模上万亿的机构近年来风险事件不断,据了解,恒天财富旗下基金此前还踩雷长生生物、乐视网以及*ST天马。
事实上,不仅是恒天财富,近来,整个财富管理行业雷声不断。 近日,诺亚歌斐再爆出34亿踩雷事件,且相关方涉嫌欺诈、造假等问题。有分析人士指出,国内第三方理财机构收入依然主要是靠作为通道获得的销售佣金。在这种模式下,第三方理财机构在销售端会因业绩压力出现重点偏移,不以客户需求为导向,而以代销产品销售为重点。
恒大经济研究院院长任泽平发表署名文章称,当前我国第三方财富管理公司在商业模式上存疑。他指出,严格意义上的第三方财富管理公司主要通过独立分析客户理财需求,判断所需投资工具,从而为客户提供综合性的理财规划服务,向客户收取费用,本质上是一种金融经纪业务,客观独立是基本原则。然而当前我国大部分第三方财富管理公司收入主要依赖代销产品获得的一次性佣金及经常*服务性**费,业务开展以获得更多的销售佣金为驱动,一方面可持续性存疑,另一方面也难以保证客观独立,引发道德风险。
任泽平进一步指出,在代销业务模式陷入瓶颈后,部分实力较强的三方财富机构转型主动管理,然而同样面临问题:一是当前我国进入金融周期下半场,经济下行压力加大,信用风险事件频发。二是在信用分层的背景下,低风险资产由低风险资金的大型金融机构获得,三方财富管理公司则更多面对高风险的非标、另类资产。三是财富管理机构风控制度仍不健全,极易下沉信用,积累风险。(凤凰网WEMONEY 刘双霞/文)