今天送给大家三十年电工老师傅的珍藏--30种常见的照明控制原理高清图,包含双控、三控、延时、感应等电路图,建议收藏起来长期看,反复看,温故而知新,接线再不用求人!
两个双连开关在两地控制一盏灯电路
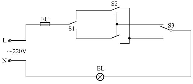
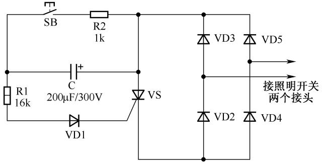
用三个开关控制一盏灯电路

将两个功率相同的110V白炽灯接在220V电源上使用的电路

低压小灯泡在220V电源上使用的电路

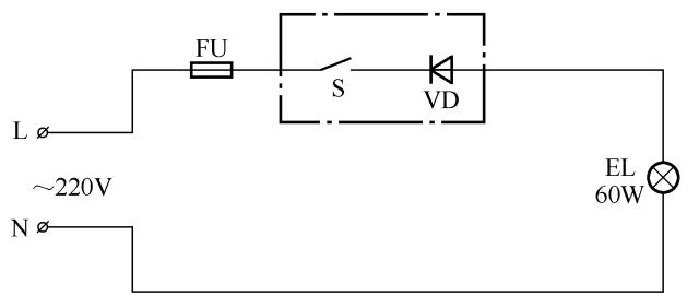
用二极管延长白炽灯寿命的电路

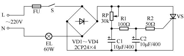
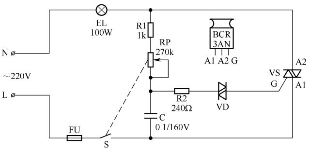
简单的晶闸管调光灯电路

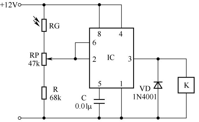
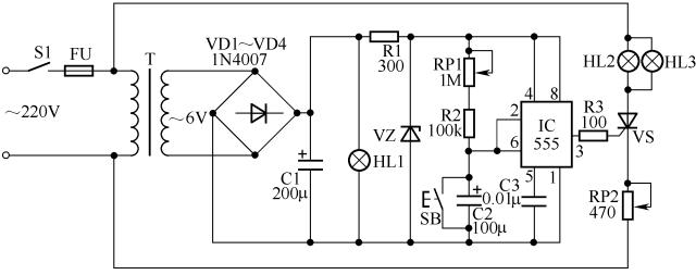
用555集成电路组成的光控等电路

无极调光台灯电路

路灯光电控制电路

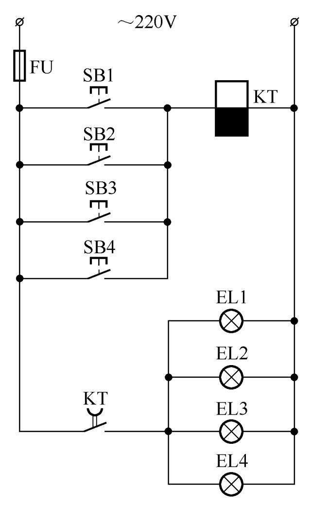
照明灯自动延时关灯电路

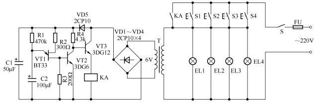
楼房走廊照明灯自动延时关灯电路

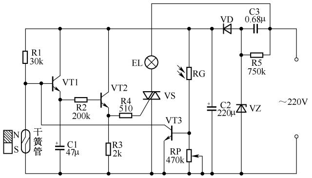
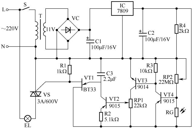
人体感应延时灯光控制电路

晶闸管自动延时照明开关电路

门控自动灯电路

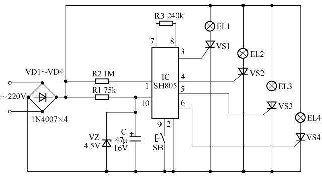
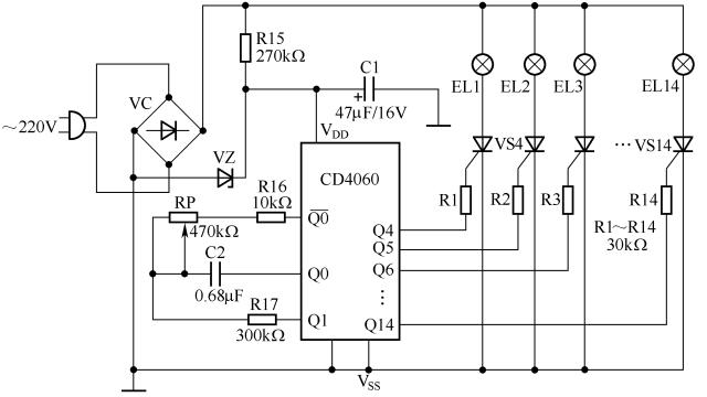
广告创意16功能彩灯控制电路

简易光控路障灯电路

自动调光灯电路

节日彩灯——满天星霓虹灯电路

鸟鸣彩灯串电路

声控音乐彩灯电路

简易流动闪光灯电路

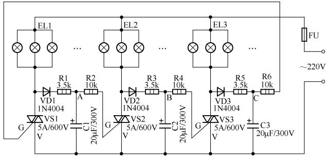
大功率“流水式”广告彩灯控制电路

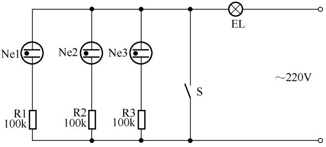
氖泡微光灯电路

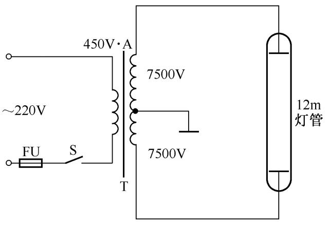
霓虹灯供电电路

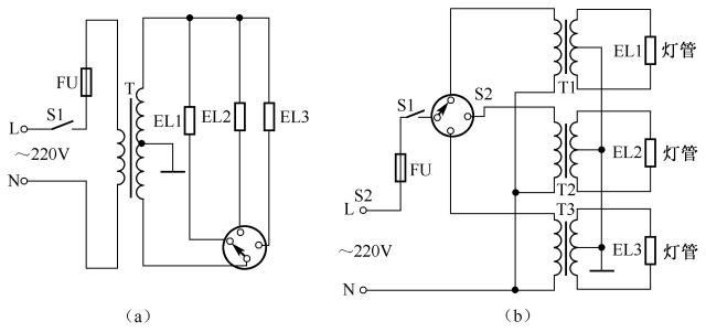
霓虹灯闪光电路

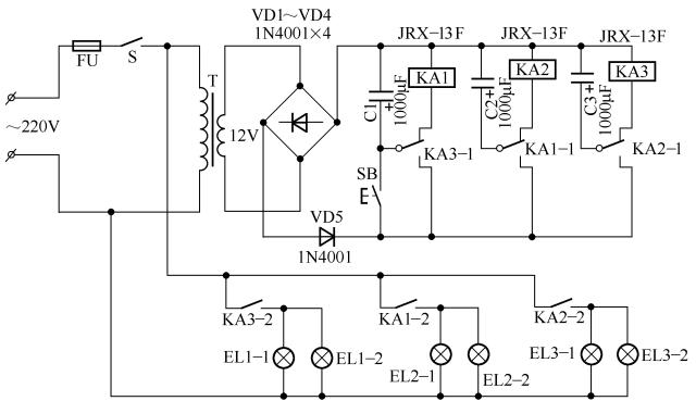
应急照明灯电路

微光调光定时有线遥控器电路

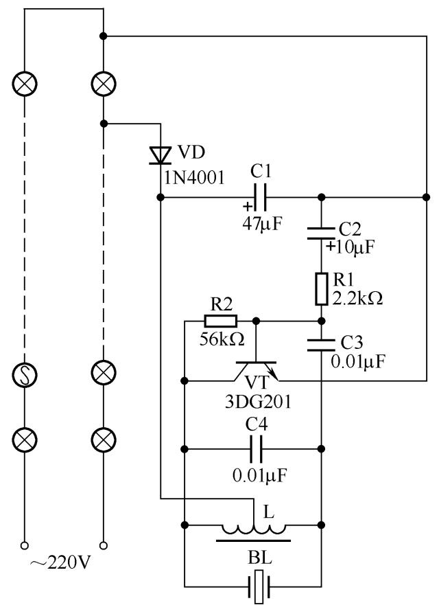
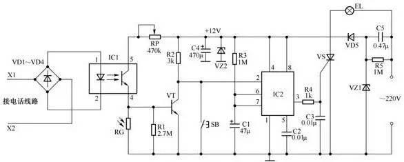
电话自控照明灯电路

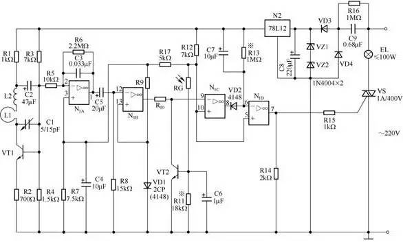
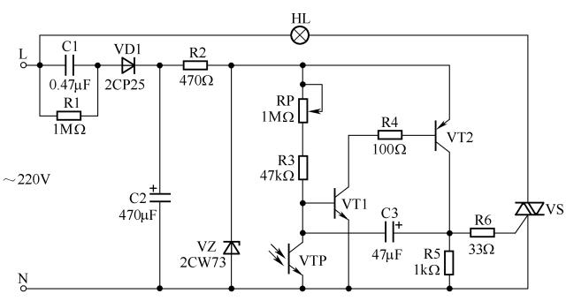
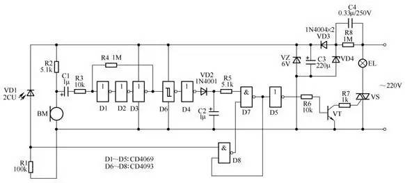
声光控自动照明灯电路

以上内容来源网络,由微信公众号:建筑水电知识平台(AZPT991) 整理,如果想继续学习更多水电知识和安装视频可关注我们!更多知识可查阅<史上最全的开关接线图,单控双控三控,今后再也不用求人了!>
扩展阅读
看看你家的“双控”装对了吗?