欧泊就如同上帝不小心打翻调色板般绝美,古罗马自然科学家普林尼曾说:“在一块欧泊石上,你可以看到红宝石的火焰、紫水晶般的色斑、祖母绿般的绿海,五彩缤纷,浑然一体,美不胜收。

欧泊作为十月诞生石,是希望和安乐之石。欧泊宝石那变幻迷人的色彩,恰似七彩的梦,给人以神奇的遐想。那么欧泊宝石是什么宝石呢?有什么功效与作用?

欧泊是什么宝石
宝石学名称为opal,是二氧化硅的水合物,成分为SiO2·n H2O,是非晶质结构,所以无一定的外形,断口为贝壳状,主要是二氧化硅的胶体沉淀形成的。澳洲出产最多品质也最为好,顶级的蓝珀还有黑珀,其他国家也有出产譬如墨西哥有名的火珀还有非洲的。

欧泊“一名本为蛋白石(OPAL)的英文译音,源于拉丁文OPALUS,意思是”集宝石之美于一身。“普通蛋白石多呈乳白色,只有少数能做宝石,具有变彩的蛋白石称为”宝石蛋白石“,旧称”贵蛋白石“。欧泊被国际珠宝界列为十月诞生石,象征希望和幸福。
欧泊(OPAL),又译澳宝,因欧泊主要出产于澳大利亚,是十月生辰石。其英文名”OPAL“源自于拉丁文中的OPALUS,意思为”集宝石美于一身“。这种宝石的颜色如火焰般游弋,十分怪异,被称作将”红宝石的火、紫水晶的亮紫、绿宝石的海绿“融为一体。

根据欧泊胚体色调的显示,它可以分为无色、白色、浅灰、深灰一直到黑色。不同于其它宝石的是,欧泊所具有迷人的色彩是根据随机的”变色游戏“来呈现光谱中各种色彩的。宝石级欧泊有白欧泊、黑欧泊、火欧泊等。其他有价值的欧泊,如孔雀欧泊,外观变彩象孔雀羽一样;好色欧泊,有绿色变彩;还有猫眼欧泊和星光欧泊等。
欧泊作为10月诞辰石和结婚14周年的纪念宝石,寓为希望和安乐之石。在欧洲,欧泊被认为是幸运的代表。由欧泊制成的戒指、项链、耳坠、头冠等饰物,佩带在人们的身上时,会随着人体的活动而产生绚丽的变彩,使人显得非常富丽。欧泊也有明显的缺点:它的性脆,受高温容易失去水分,导致变色和失去光泽,甚至爆炸。
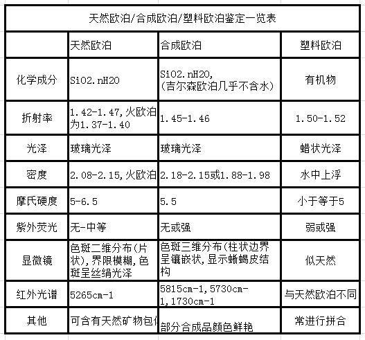
欧泊石优化处理鉴别
欧泊石的优化处理主要有四种:糖处理欧泊、烟处理欧泊、注塑处理欧泊、注油处理欧泊。
一、糖处理欧泊方法是将欧泊在热糖溶液中浸泡数天,慢慢冷却后快速擦净多余的表面糖汁,然后放人约100℃的浓硫酸中浸泡ma天。再在碳酸盐溶液中快速漂洗,洗去氢和氧,留下碳质,使欧泊呈黑色。这种欧泊经放大观察,其色斑呈破碎的小块状局限在欧泊的表面,结构为粒状,可见小黑点状碳质染剂在裂隙中聚集的现象。
二、烟处理欧泊处理方法是用纸将欧泊包裹好。然后加热。盲到纸冒悯为n这样可产生黑背景。这种黑色仅限于表面,同时用于这种方法处理的欧泊往往多孔,相对密度较低,为1.28~1.39,用针头触碰,烟处理的欧泊可有黑色物质剥落,有豁感。
三、注塑处理欧泊处理方法为往天然欧泊中注入塑料,使其产生暗色背景。注塑欧泊相对密度较低,为1.90,可见黑色集中的小块,比天然欧泊透明度高。在红外光谱中将显示有机质吸收峰。
四、注油处理欧泊处理方法是用注油和上蜡的方法,来掩饰欧泊的裂隙。这种欧泊可能显小蜡状光泽,当用热针检查时有油或蜡珠渗出。


那要怎么区分欧泊石的真假呢?其实欧泊石的真假鉴别还是比较容易的,主要依据是特殊的变彩效应可将他与其他玉石区分开来;它是均质体,在正交偏光下旋转360度为全黑;折射率为1.45,比重为2.10等。

但是鉴别欧泊石的真假主要注意的问题是:第一是合成欧泊。欧泊出产率较低导致大件欧泊珠宝稀缺,因此市场上出现许多人工合成欧泊。人工合成欧泊分辨相对其他宝石较为容易,在放大镜下观察,欧泊的变彩颜色呈现柱状排列,色彩较为呆板,而天然欧泊色彩变化性强,颜色分布也无规律性。
鉴别欧泊石的真假第二要注意的是拼合欧泊。:欧泊的拼合石有两种情况,其一是由欧泊作顶,泥铁矿作底制成的二层石。其二是由玻璃作顶、欧泊作夹层和泥铁矿作底制成的三层石。欧泊拼合石具较大欺骗性,鉴别方法是:从侧面观察可见到结合缝;结合面上可见气泡;小心地用针尖试探,针尖可戳入缝中。

当然鉴定欧泊石的真假,还要看欧泊石本身的质量。看欧泊石的质量主要依据体色、变彩、坚固性、加工琢磨的完美性和大小等等方面进行。体色一般以黑色和深色为上品;变彩越多、越闪耀、越均匀,则质量越好;且越大越好。
欧泊石养生功效
送好运:在古罗马时代,欧泊石是带来好运的护身符。欧泊石象征彩虹,带给拥有者美好的未来。因为它清澈的表面暗喻着纯洁的爱情,它也被喻为通往爱情之路的”丘比特石“。早先的种族用欧泊石代表具有神奇力量的传统和品质,欧泊石能让它的拥有者看到未来无穷的可能性,欧泊石被人相信可以有魔镜一样的功能,欧泊石可以装载情感和愿望、释放压抑。
送力量:欧泊石可以深谋远虑和预言未来的力量。阿拉伯人相信欧泊石来自于上天,在阿拉伯传说中,欧泊石被认为可以通过它感觉到天空中闪电。罗马人则认为欧泊石会带来希望和纯洁。
送希望:欧泊石有神奇的魔力,世纪末的莎士比亚是这样描写欧泊石的:”那是神奇宝石中的皇后“。而东方人谈及欧泊石则说欧泊石是”希望的锚“,欧泊石也被尊为十月的生辰石。

欧泊石佩戴功效
1、佩带一颗色彩丰富的欧泊石,有助于个人散发其个人魅力与风采;适合演艺人员、政治家、艺术创作者、个人工作坊,或是业务员、直销人员、保险从业者等等。
2、将欧泊石碰触额头第三眼处,有助于激发灵感、想象力,与丰富的创意。
3、佩戴欧泊石戒指或是胸坠的企业人士,常常能够有超凡的胸襟与不凡的品位,能够拟定出别出心裁的策略,并彻底执行,获得全胜。
4、店员、接待人员在工作时佩戴欧泊石,有助于发挥魅力,吸引客户;工作场所、展示间、柜台、收银机、保险箱等,多摆放欧泊石元黄石,每隔二、三周启动一次,有助于财富的累积。
5、打坐前,先专心凝视欧泊石来进入冥想状态(气功状态),有助于回溯前世的记忆。
6、睡觉时,将欧泊石放置在胸口心轮的位置,有助于睡梦中”星光体“(astralbody)的出游、探访,即灵魂出体。
7、请让欧泊石多多接受月光、星光的照射,可以增进佩戴者的人缘,温和、柔亮,广受欢迎,不至于因为魅力四射,喧宾夺主,而受到嫉妒、排挤。
8、黑色欧泊石带有神秘的魔力,可以增进佩戴者的肉体生命力,同时也增加他岁异性的吸引力;若是在静心冥想时佩戴,则有助于其灵通能力,及祈愿的力量。
