2019年11月21日是世界胰腺癌日,胰腺癌因发病隐匿,难以早期发现,发病迅速、恶性程度高、死亡率高,5年总生存率远远低于其它癌症,被称为“癌中之王”,仍然是癌症领域的一大难题。
胰腺癌早期症状不典型,临床就诊时大部分患者已属于中晚期。首发症状往往取决于肿瘤的部位和范围,如胰头癌早期便可出现梗阻性黄疸;而早期胰体尾部肿瘤一般无黄疸。主要临床表现包括:
1.腹部不适或腹痛:是常见的首发症状。多数胰腺癌患者仅表现为上腹部不适或隐痛、钝痛和胀痛等。易与胃肠和肝胆疾病的症状混淆。若还存在胰液出口的梗阻,进食后可出现疼痛或不适加重。中晚期肿瘤侵及腹腔神经丛可出现持续性剧烈腹痛。
2.消瘦和乏力:80%~90%胰腺癌患者在疾病初期即有消瘦、乏力、体重减轻,与缺乏食欲、焦虑和肿瘤消耗等有关。
3.消化道症状:当肿瘤阻塞胆总管下端和胰腺导管时,胆汁和胰液体不能进入十二指肠,常出现消化不良症状。而胰腺外分泌功能损害可能导致腹泻。晚期胰腺癌侵及十二指肠,可导致消化道梗阻或出血。
4.黄疸:与胆道出口梗阻有关,是胰头癌最主要的临床表现,可伴有皮肤瘙痒、深茶色尿和陶土样便。
5.其他症状:部分患者可伴有持续或间歇低热,且一般无胆道感染。部分患者还可出现血糖异常。
国家卫生健康委员会发布的最新版胰腺癌诊疗规范,是为进一步规范我国胰腺癌诊疗行为,提高医疗机构胰腺癌诊疗水平,改善胰腺癌患者预后,保障医疗质量和医疗安全,现将诊疗规范全文呈现给读者,希望大家能够进一步认识并早期发现这个神秘、沉默、“伪装”的疾病,远离胰腺癌!
胰腺癌诊疗规范(2018年版)
一、概述
胰腺导管腺癌(pancreatic ductal adenocarcinoma)是常见的胰腺肿瘤,恶性程度极高,近年来,发病率在国内外均呈明显的上升趋势。据世界卫生组织(WHO)统计,2012年全球胰腺癌发病率和死亡率分别列恶性肿瘤第13位和第7位。中国国家癌症中心最新统计数据显示,从2000年至2011年中国胰腺癌的发病率增加,2015年我国胰腺癌发病率位居恶性肿瘤中第9位,死亡率位居恶性肿瘤中第6位。
近年来,随着影像、内镜、病理等学科的发展,胰腺癌诊断水平有所提高;外科手术新理念和新技术(如腹腔镜技术、机器人等)的发展,局部治疗手段(如立体定向放疗、纳米刀消融治疗、放射粒子植入等)以及抗肿瘤药物(如吉西他滨、纳米白蛋白紫杉醇、如替吉奥、卡培他滨、伊立替康、奥沙利铂、尼妥珠单抗等)的应用等,为胰腺癌的治疗带来了机遇和进步。
为进一步规范我国胰腺癌诊疗行为,提高医疗机构胰腺癌诊疗水平,改善胰腺癌患者预后,保障医疗质量和医疗安全,特制定本规范。虽然该规范旨在帮助临床决策,但它不能纳入所有可能的临床变化。
二、诊断技术与应用
(一)高危因素
胰腺癌的病因尚未完全明确,流行病学调查显示胰腺癌发病与多种危险因素有关。非遗传危险因素:长期吸烟,高龄,高脂饮食,体重指数超标、慢性胰腺炎或伴发糖尿病等是胰腺癌可能的非遗传性危险因素。家族遗传也是胰腺癌的高危因素,大约10%胰腺癌病例具有家族遗传性。患有遗传性胰腺炎、波伊茨-耶格综合征(Peutz-Jeghers syndrome)、家族性恶性黑色素瘤及其他遗传性肿瘤疾患的患者,胰腺癌的风险显著增加。目前这些遗传易感性的遗传基础尚未清楚,多达80%的胰腺癌患者没有已知的遗传原因。CDKN2A、BRCA1/2、PALB2等基因突变被证实与家族性胰腺癌发病密切相关。
(二)临床表现
胰腺癌恶性程度较高,进展迅速,但起病隐匿,早期症状不典型,临床就诊时大部分患者已属于中晚期。首发症状往往取决于肿瘤的部位和范围,如胰头癌早期便可出现梗阻性黄疸;而早期胰体尾部肿瘤一般无黄疸。主要临床表现包括
1.腹部不适或腹痛:是常见的首发症状。多数胰腺癌患者仅表现为上腹部不适或隐痛、钝痛和胀痛等。易与胃肠和肝胆疾病的症状混淆。若还存在胰液出口的梗阻,进食后可出现疼痛或不适加重。中晚期肿瘤侵及腹腔神经丛可出现持续性剧烈腹痛。
2.消瘦和乏力:80%~90%胰腺癌患者在疾病初期即有消瘦、乏力、体重减轻,与缺乏食欲、焦虑和肿瘤消耗等有关。
3.消化道症状:当肿瘤阻塞胆总管下端和胰腺导管时,胆汁和胰液体不能进入十二指肠,常出现消化不良症状。而胰腺外分泌功能损害可能导致腹泻。晚期胰腺癌侵及十二指肠,可导致消化道梗阻或出血。
4.黄疸:与胆道出口梗阻有关,是胰头癌最主要的临床表现,可伴有皮肤瘙痒、深茶色尿和陶土样便。
5.其他症状:部分患者可伴有持续或间歇低热,且一般无胆道感染。部分患者还可出现血糖异常。
(三)体格检查
胰腺癌早期无明显体征,随着疾病进展,可出现消瘦、上腹压痛和黄疸等体征。
1.消瘦:晚期患者常出现恶病质。
2.黄疸:多见于胰头癌,由于胆道出口梗阻导致胆汁淤积而出现。
3.肝脏肿大:为胆汁淤积或肝脏转移的结果,肝脏质硬、大多无痛,表面光滑或结节感。
4.胆囊肿大:部分患者可触及囊性、无压痛、光滑且可推动的胆囊,称为库瓦西耶征(Courvoisier sign),是壶腹周围癌的特征。
3.腹部肿块:晚期可触及腹部肿块,多位于上腹部,位置深,呈结节状,质地硬,不活动。
4.其他体征:晚期胰腺癌可出现锁骨上淋巴结肿大、腹水等体征。脐周肿物,或可触及的直肠-阴道或直肠-膀胱后壁结节。
(四)影像检查
影像检查是胰腺癌获得初步诊断和准确分期的重要工具,科学合理使用各种影像检查方法,对规范化诊治具有重要作用。根据病情,选择恰当的影像学技术是诊断胰腺占位病变的前提。影像学检查应遵循完整(显示整个胰腺)、精细(层厚1~2mm的薄层扫描)、动态(动态增强、定期随访)、立体(多轴面重建,全面了解毗邻关系)的基本原则。治疗前和治疗后的影像检查流程请见附件1和附件2。
1.超声检查:超声检查因简便易行、灵活直观、无创无辐射、可多轴面观察等特点,是胰腺癌诊断的重要检查方法。
常规超声可以较好地显示胰腺内部结构,观察胆道有无梗阻及梗阻部位,并寻找梗阻原因。彩色多普勒超声可以帮助判断肿瘤对周围大血管有无压迫、侵犯等。实时超声造影技术可以揭示肿瘤的血流动力学改变,帮助鉴别和诊断不同性质的肿瘤,凭借实时显像和多切面显像的灵活特性,在评价肿瘤微血管灌注和引导介入治疗方面具有优势。
超声检查的局限性包括视野较小,受胃肠道内气体、患者体型等因素影响,有时难以完整观察胰腺,尤其是胰尾部。
2.CT检查:具有较好的空间和时间分辨率,是目前检查胰腺最佳的无创性影像检查方法,主要用于胰腺癌的诊断、鉴别诊断和分期。平扫可显示病灶的大小、部位,但不能准确定性诊断胰腺病变,显示肿瘤与周围结构的关系较差。三期增强扫描能够较好地显示胰腺肿物的大小、部位、形态、内部结构及与周围结构的关系,并能够准确判断有无肝转移及显示肿大淋巴结。CT的各种后处理技术[包括多平面重建(MPR)、最大密度投影(MIP)、最小密度投影(MinP)、表面遮盖显示(SSD)、容积再现技术(VRT)]联合应用可准确提供胰腺癌病变本身情况、病变与扩张胰管及周围结构的关系等信息,其中MIP和MPR是最常用的后处理技术。近年来CT灌注成像技术日趋成熟,它可以通过量化的方式反映肿瘤内部的血流特点和血管特性,以期鉴别肿瘤的良恶性、评价肿瘤疗效,预测肿瘤的恶性程度以及转归等。
3.MRI及磁共振胰胆管成像检查:不作为诊断胰腺癌的首选方法,随着MR扫描技术的改进,时间分辨率及空间分辨率的提高,大大改善了MR的图像质量,提高了MRI诊断的准确度,在显示胰腺肿瘤、判断血管受侵、准确的临床分期等方面均显示出越来越高的价值,同时MRI具备具有多参数、多平面成像、无辐射的特点,胰腺病变鉴别诊断困难时,可作为CT增强扫描的有益补充;当患者对CT增强对比剂过敏时,可采用MR代替CT扫描进行诊断和临床分期;磁共振胰胆管成像(magnetic resonance cholangiopancreatography,MRCP)及多期增强扫描的应用,在胰腺癌的定性诊断及鉴别诊断方面更具优势,有报道MRI使用特定组织的对比剂可诊断隐匿性胰头癌。MRI还可监测胰腺癌并可预测胰腺癌的复发,血管的侵袭,也可以预测胰腺肿瘤的侵袭性,而胰腺癌组织的侵袭可作为生存预测的指标。MRCP可以清楚显示胰胆管系统的全貌,帮助判断病变部位,从而有助于壶腹周围肿瘤的检出及鉴别诊断,与内镜下逆行胰胆管造影术(Endoscopic Retrograde Cholangiopancreatography,ERCP)及经皮胰胆管穿刺造影(PTC)相比,具有无创的优势;另外,MR功能成像可以从微观角度定量反映肿瘤代谢信息,包括弥散加权成像(DWI)、灌注加权成像(PWI)及波谱成像(MRS),需与MR常规序列紧密结合才能在胰腺癌的诊断、鉴别诊断及疗效观察中中发挥更大作用。
4.正电子发射计算机断层成像(PET-CT):显示肿瘤的代谢活性和代谢负荷,在发现胰外转移,评价全身肿瘤负荷方面具有明显优势。临床实践过程中:①不推荐作为胰腺癌诊断的常规检查方法,但它可以做为CT和(或)MRI的补充手段对不能明确诊断的病灶,有助于区分肿瘤的良恶性,然而其对于诊断小胰腺癌作用有限。②PET-CT检查在排除及检测远处转移病灶方面具有优势,对于原发病灶较大、疑有区域淋巴结转移及CA19-9显著升高的患者,推荐应用。③在胰腺癌治疗后随访中,鉴别术后、放疗后改变与局部肿瘤复发,对CA19-9升高而常规影像学检查方法阴性时,PET-CT有助于复发转移病灶的诊断和定位。④对不能手术而行放化疗的患者可以通过葡萄糖代谢的变化早期监测疗效,为临床及时更改治疗方案以及采取更为积极的治疗方法提供依据。
5.超声内镜(endoscopic ultrasonography,EUS):在内镜技术的基础上结合了超声成像,提高了胰腺癌诊断的敏感度和特异度;特别是EUS引导细针穿刺活检(fine needle aspiration,EUS-FNA),成为目前胰腺癌定位和定性诊断最准确的方法。另外,EUS也有助于肿瘤分期的判断。
(1)早期诊断:EUS是将探头插入胃、十二指肠贴近胰腺显像,由于超声内镜探头离胰腺距离近,探头频率高,并且避免了胃肠道气体的干扰,故诊断胰腺疾病的灵敏度大大提高,可检出直径小于1cm的胰腺癌,对小胰癌诊断价值极高。
(2)TNM分期诊断:EUS可显示胰腺癌的大小,肿瘤是否侵犯周围血管、胆总管、十二指肠壁、肝脏、肾脏、肾上腺,以及有无转移性淋巴结,有较高的TNM分期诊断正确率。EUS对T1~2期胰腺癌诊断的敏感度和特异度分别为90%和72%,对于T1~2期肿瘤检查优于影像学检查。EUS对T3~4期的敏感度和特异度分别为90%和72%。EUS在判断淋巴结分期的敏感度和特异度(分别为0.62和0.74)低于对周围血管浸润情况的判断(分别为0.87和0.92)。EUS预测胰腺肿瘤的可切除敏感度达90%。对于临床高度怀疑胰腺占位而首次影像学检查未发现的患者或病灶周围血管受侵及淋巴结转移情况,EUS能够提供比CT和MR更多信息,可作为CT和MR的重要补充。
(3)超声内镜引导下介入技术:随着内镜技术的进展,该技术在胰腺肿瘤的诊疗中的作用越来越大,主要包括以下几个方面。
①超声内镜引导下细针穿刺抽吸术(EUS-FNA):对于胰腺癌的诊断,EUS-FNA具有极高的准确率,是胰腺肿瘤进行病理学诊断的首选方式。对于大多数胰腺肿瘤,EUS-FNA都可以提供足够的组织进行病理评估。在近期的一个荟萃分析中,其总体敏感度和特异度可分别达到85%和98%。实施EUS-FNA可见于以下几种情况。
(a)放化疗前需要病理学诊断,首选EUS-FNA。穿刺部位可以是胰腺癌原发灶或转移灶。与体表超声及CT引导下的细针穿刺相比,EUS-FNA检出率更高,特别是较小病变。同时,EUS-FNA还可以诊断被体表超声或CT忽略的远处淋巴结、腹膜或肝脏的转移。
(b)如果首次细针穿刺(包括US、CT或EUS引导下)结果阴性,可重复行EUS-FNA提高诊断率。
(c)胰腺良恶性病变的鉴别是许多影像诊断难点,单纯依靠影像学特点鉴别这两类疾病的特异度差。因此如果需要对怀疑胰腺癌的病变进行病理学诊断,首选EUS-FNA。
(d)对于手术已经无法切除的胰腺癌,EUS发现可疑转移灶,可以行EUS-FNA辅助分期诊断。
②超声内镜引导下细针注射治疗(EUS-FNI):一种新兴的姑息性介入治疗技术,已逐渐被应用于中晚期胰腺癌的治疗。该技术均在EUS-FNA技术基础上进行。包括溶腺瘤病毒注射术、光动力治疗术、射频消融术、物理治疗术(局部高温、低温治疗)、放疗粒子种植术。
③超声内镜引导下胆管引流术(EUS-BD):是指超声内镜引导下的经胃穿刺胆管或经十二指肠穿刺的胆道造影置入胆管支架进行胆管内引流,是近年来发展起来的一项新的胆管引流技术,EUS提供的精确成像使其成为较经皮经肝胆道引流更少侵入性的操作。依据途径不同分为经肝内胆管和经肝外胆管,主要根据肝内胆管的扩张情况、胃出口梗阻情况及十二指肠降部的通畅情况。主要适用于常规ERCP失败或由于胃肠管腔梗阻或外科手术后畸形(如Whipple术后,BillrothⅡ胃空肠吻合术,肝管空肠吻合术,胃旁路术)或先天畸形(乳头旁憩室)等造成的无法行常规乳头插管时,要首先考虑EUS-BD,其操作成功率达90%左右。
④超声内镜引导下胰管引流术:主要适用于良性胰管梗阻所造成的胰管高压和胰腺实质压力增高,出现腹痛症状,无法行ERCP或ERCP失败的患者。
⑤对于一些无法进行外科手术切除的胰腺肿瘤患者,可行超声内镜引导下的腹腔神经丛的药物封闭及阻滞,缓解患者疼痛,提高患者的生存质量。
⑥超声内镜引导下胃肠吻合术(EUS-GJ):EUS-GJ即完全在超声内镜下经胃穿刺到近端小肠,放置导丝后,经导丝放置一大口径全覆膜支架,以打通胃和小肠之间的通路,也就是重新"造"了1条胃与小肠之间的"新路",从而解决十二指肠梗阻的问题。相较于十二指肠支架术,EUS-GJ避免了十二指肠支架被肿瘤堵塞或者移位,从而需要再次放置支架的情况,EUS-GJ可长期有效微创地改善梗阻症。相较于以往的开腹胃空肠吻合术,本手术创伤小,手术时间短,痛苦小,恢复快,充分体现了内镜微创的优势。
6. ERCP在胰腺癌诊断中的作用:胰腺癌最常见的ERCP表现是主胰管近端狭窄与远端扩张:主胰管狭窄,中断或移位,胰腺实质区粗大不均的腺泡影,对比剂滞留,胰液对比剂有充盈缺损或分支胰管移位;胰头癌压迫主胰管和胆总管时,可显示扩张的*管双**征。ERCP并不能直接显示肿瘤病变,其主要依靠胰管的改变及胆总管的形态变化对胰腺癌做出诊断,对胆道下端和胰管阻塞或有异常改变者有较大价值。另外,胰腺癌还具有一些特殊的ERCP征象,如*管双**征、软藤征,这些征象对胰腺癌有特异性诊断价值。
7.经ERCP细胞病理学诊断:采用ERCP插管至胰胆管内收集胆汁、胰液、进行胰胆管内细胞刷检或钳夹活检组织,然后行胰液及胆汁相关脱落细胞学检查或病理学诊断。尤其对于无法手术的梗阻性黄疸患者,可以一次完成减黄操作及病理与细胞学检测,应当做为无手术指征伴梗阻性黄疸患者的首选处理手段。但ERCP下活检及细胞学刷检的敏感度与特异度并不能令人满意,效果尚有待于进一步提高。
8.ERCP联合胰胆管内超声检查(IDUS)诊断:ERCP下IDUS是一种能够获得高分辨率的胰胆管图像的技术方法,探头可以获得360°的扫描,而且可以较为容易的在不进行乳头切开的情况下插入胆管。IDUS可以实时提供整个胆管以及胆管周围组织的高分辨率图像,在分辨胆管良恶性狭窄方面要优于EUS。具有较高的敏感度,与胰胆管内活检联合应用能够更准确的探及病变处管壁以及活检钳部位,使得组织获取部位更为准确,从而提高诊断的敏感度。
9. 骨扫描:探测恶性肿瘤骨转移病变方面应用最广、经验丰富、性价比高,且具有较高的灵敏度。对高度怀疑骨转移的胰腺癌患者可以常规行术前骨扫描检查。
(五)血液免疫生化检查
1.血液生化检查:早期无特异性血生化改变,肿瘤累及肝脏、阻塞胆管时可引起相应的生化指标,如谷丙转氨酶、谷草转氨酶、胆汁酸、胆红素等升高。肿瘤晚期,伴随恶液质,可出现电解质紊乱以及低蛋白血症。另外,血糖变化也与胰腺癌发病或进展有关,需注意患者的血糖变化情况。
2.血液肿瘤标志物检测:临床上常用的与胰腺癌诊断相关肿瘤标志物有糖类抗原19-9(CA19-9)、癌胚抗原(CEA)、糖类抗原125(CA125)等,其中CA19-9是胰腺癌中应用价值最高的肿瘤标志物,可用于辅助诊断、疗效监测和复发监测。血清CA19-9>37U/ml作为阳性指标,重复检测通常优于单次检测,而重复测定应至少相隔14天。未经治疗的胰腺导管癌,CA19-9可表现为逐步升高,可高达1000U/ml,敏感度与肿瘤分期、大小及位置有关,特异度72%~90%。CA19-9测定值通常与临床病程有较好的相关性,外科根治术(I期)后2~4周内,升高的CA19-9可恢复正常水平;肿瘤复发、转移时,CA19-9可再次升高。但需要指出的是约3%~7%的胰腺癌患者为Lewis抗原阴性血型结构,不表达CA19-9,故此类胰腺癌患者检测不到CA19-9水平的异常。而且,CA19-9在胆道感染(胆管炎)、炎症或胆道梗阻(无论病因为何)的病例中可能出现假阳性,无法提示肿瘤或晚期病变。因此CA19-9水平的术前检测最好在胆道减压完成和胆红素正常后进行。
(六)组织病理学和细胞学诊断
组织病理学或细胞学检查可确定胰腺癌诊断。通过术前或术中细胞学穿刺,活检,或转至有相应条件的上级医院行内镜超声穿刺或组织学活检获得。手术标本包括胰十二指肠切除标本和胰体尾(+脾脏)切除标本。
1.胰腺癌的细胞病理诊断
胰腺癌的细胞病理诊断规范由标本的取材技术、制片技术和诊断报告等部分组成。
细胞标本的取材技术:常用胰腺细胞标本的取材技术有四种:①影像(CT或超声)引导下的经皮FNA;②EUS-FNA;③剖腹术中的细针穿刺;④ERCP术中胰管和末端胆总管的细胞刷检。
细胞标本的制片技术:细胞标本的制片技术包括常规涂片、液基制片和细胞块切片。常规涂片是最常用的制片方法,FNA或刷出后的细胞直接涂在玻片上,潮干,95%酒精固定。如果FNA穿刺物为囊性液体,液基制片的方法会使囊液中的细胞富集,从而获得一张较常规涂片细胞量更为丰富的涂片。细胞块制备的主要目的是行免疫细胞化学检测,另外细胞块切片中可以还原一些小的组织结构,有助于形态学诊断。
各单位可视自身情况和病灶性质而选择不同的制片方法,3种制片方法同时采用有助于提高诊断的准确度。有条件的单位还可开展细胞标本的现场评估,以提高取材的满意率。
细胞病理学诊断报告:细胞病理学诊断报告采用美国细胞病理学会(Papanicolaou Society of Cytopathology)推荐的6级报告系统,在此报告系统中,细胞学诊断分为6个诊断级别:Ⅰ级,不能诊断;Ⅱ级,未见恶性;Ⅲ级,非典型;Ⅳ级 A,肿瘤性病变,良性;Ⅳ级 B,肿瘤性病变,其他;Ⅴ级,可疑恶性和Ⅵ级,恶性。其中最具挑战性的诊断分级是"肿瘤性病变,其他(Ⅳ B)",这级诊断中的导管内乳头状黏液性肿瘤和黏液性囊性肿瘤囊壁被覆细胞可以呈轻、中度甚至是重度非典型性,呈重度非典型改变的细胞很难与腺癌细胞相鉴别。另外,一些小圆形细胞构成的肿瘤,如实性-假乳头状肿瘤、神经内分泌肿瘤、腺泡细胞癌的诊断往往需要借助细胞块免疫细胞化学检测。细胞学分级标准见附件3。
2.胰腺癌的组织病理学诊断
(1)胰腺癌病理学诊断标准:胰腺占位病灶或者转移灶活检或手术切除组织标本,经病理组织学和(或)细胞学检查诊断为胰腺癌。病理诊断须与临床证据相结合,全面了解患者的临床表现以及影像学检查等信息。
(2)胰腺癌病理诊断规范:胰腺癌病理诊断规范由标本处理、标本取材、病理检查和病理报告等部分组成。
2)标本处理要点
①手术医师应在病理申请单上标注送检标本的部位、种类和数量,对手术切缘和重要病变可用染料染色或缝线加以标记。
②尽可能将肿瘤标本在离体30 分钟以内完整送达病理科切开固定。
③10%中*福性**尔马林溶液固定 12~24 小时。
2)标本取材及检查
①胰十二指肠切除标本:用探针经十二指肠乳头至胆总管打开,垂直胆总管切开肿瘤,观察肿瘤与胆总管、十二指肠壁的关系。胃切缘、幽门、小肠切缘、胰腺切缘、胆总管切缘各取一块;肿瘤主体(包括浸润最深处,与周围组织或器官的关系),根据肿瘤大小,至少每1cm取1块; 根据大体各个切面颜色、质地不同区域也要取材。
②胰体尾+脾脏切除标本:肿瘤主体书页状切开,根据肿瘤大小,至少每1cm取1块,包括胰腺被膜、胰腺导管、胰腺切缘、周围胰腺、与脾脏的关系等。淋巴结全部取材包括胰腺周围淋巴结及脾门淋巴结。多个肿瘤需取肿瘤之间的胰腺组织。
3免疫组化检查
常用标志物有Vimentin,CK,EMA,CEA,CA19-9,CK19,CK7,CK20,MUC1,MUC4,CDX2,PR,CD10,syn,CgA,CD56,ACT,AAT,β-cantenin,ki-67等。需要合理组合使用免疫组化标志物,对胰腺内分泌肿瘤以及各种类型的胰腺癌进行鉴别诊断。
4.胰腺癌病理诊断报告
由大体标本描述、显微镜下描述、免疫组化检查结果、病理诊断名称,浸润范围(重点关注与胆总管、十二指肠及脾脏的关系胰腺癌,如果涉及门静脉切缘,需要回报门静脉切缘是否有肿瘤累及)、有无脉管瘤栓及神经浸润,胰腺被膜情况,淋巴结有无转移、TNM分期等部分组成。大体描述要求,详细要求见附件4和附件5。此外,还可附有与药物靶点检测、生物学行为评估以及预后判断等相关的分子病理学检查结果,提供临床参考。
(七)胰腺癌的鉴别诊断
1.慢性胰腺炎:慢性胰腺炎是一种反复发作的渐进性的广泛胰腺纤维化病变,导致胰管狭窄阻塞,胰液排出受阻,胰管扩张。主要表现为腹部疼痛,恶心,呕吐以及发热。与胰腺癌均可有上腹不适、消化不良、腹泻、食欲不振、体重下降等临床表现,二者鉴别如下。
(1)慢性胰腺炎发病缓慢,病史长,常反复发作,急性发作可出现血尿淀粉酶升高,且极少出现黄疸症状。
(2)腹部CT检查可见胰腺轮廓不规整,结节样隆起,胰腺实质密度不均。
(3)慢性胰腺炎患者腹部平片和CT检查胰腺部位的钙化点有助于诊断。
(4)血清IgG4的升高是诊断慢性胰腺炎的特殊类型—自身免疫性胰腺炎较敏感和特异的实验室指标,影像学检查难以鉴别时需要病理检查协助鉴别。
2.壶腹癌:壶腹癌发生在胆总管与胰管交汇处。黄疸是最常见症状,肿瘤发生早期即可以出现黄疸。鉴别如下
(1)因肿瘤坏死脱落,胆道梗阻缓解,可出现间断性黄疸。
(2)十二指肠低张造影可显示十二指肠乳头部充盈缺损、黏膜破坏双边征。
(3)超声、CT、MRI、ERCP等检查可显示胰管和胆管扩张,胆道梗阻部位较低,*管双**征,壶腹部位占位病变。
(4)超声内镜检查:超声内镜作为一种新的诊断技术,在鉴别胰腺癌和壶腹癌有独到之处,能发现较小的病变并且能观察到病变浸润的深度、范围、周围肿大淋巴结等。
3.胰腺囊腺瘤与囊腺癌:胰腺囊性肿瘤临床少见,多发生于女性患者。影像检查是将其与胰腺癌鉴别的重要手段,肿瘤标记物CA19-9无升高。超声、CT、EUS可显示胰腺内囊性病变、囊腔规则,而胰腺癌只有中心坏死时才出现囊变且囊腔不规则。
4. 胆总管结石:胆总管结石往往反复发作,病史较长,黄疸水平波动较大,发作时多伴有腹痛、寒战发热、黄疸三联征,多数不难鉴别。
5.胰腺其他占位性病变:主要包括胰腺假性囊肿、胰岛素瘤、实性假乳头状瘤等,临床上肿物生长一般较缓慢,病程较长,同时可有特定的临床表现:如胰岛素瘤可表现发作性低血糖症状,胰腺假性囊肿患者多有急性胰腺炎病史,结合CT等影像学检查一般不难鉴别,必要时可通过穿刺活检及病理检查协助诊断。
三、胰腺癌的分类和分期
(一)胰腺癌的组织学类型
参照2010版WHO胰腺癌组织学分类(附件6)。
(二)胰腺癌的分期(AJCC,第8版)
1.胰腺癌TNM分期中T、N、M的定义。
(1)原发肿瘤(pT) pTx:不能评估。
pT0:无原发肿瘤证据。
pTis:原位癌,包括胰腺高级别胰腺上皮内肿瘤(PanIN 3)、导管内乳头状黏液性肿瘤(IPMN)伴高级别上皮内瘤变、导管内管状乳头状肿瘤伴高级别上皮内瘤变以及黏液性囊性肿瘤伴高级别上皮内瘤变。
pT1:肿瘤最大径≤2cm。
pT1a:肿瘤最大径≤0.5cm。
pT1b:肿瘤最大径≤1cm,>0.5cm。
pT1c:肿瘤最大径1~2cm。
pT2:肿瘤最大径>2cm,≤4cm。
pT3:肿瘤最大径>4cm。
pT4:任何大小肿瘤,累及腹腔干、肠系膜上动脉或肝总动脉。
(2)区域淋巴结(pN) pNx:无法评估。 pN0:无区域淋巴结转移。 pN1:1~3个区域淋巴结转移。
pN2:≥4个区域淋巴结转移
(3)远处转移(pM)。 pMx:无法评估。
pM0:无远处转移。
pM1:有远处转移。
2.胰腺癌TNM分期(表1)

四、治疗
(一)治疗原则
多学科综合诊治是任何分期胰腺癌治疗的基础,可采用多学科会诊的模式,根据不同患者身体状况、肿瘤部位、侵及范围、临床症状,有计划、合理的应用现有的诊疗手段,以其最大幅度的根治、控制肿瘤,减少并发症和改善患者生活质量。胰腺癌的治疗主要包括手术治疗、放射治疗、化学治疗、介入治疗和最佳支持治疗等。对拟行放、化疗的患者,应作Karnofsky(附件7)或ECOG评分(附件8)。
(二)外科治疗
1.手术治疗原则
手术切除是胰腺癌患者获得治愈机会和长期生存的唯一有效方法。然而,超过80%的胰腺癌患者因病期较晚而失去手术机会。外科手术应尽力实施根治性切除(R0)。外科切缘采用 1 mm 原则判断R0/R1切除标准,即距离切缘1mm以上无肿瘤为R0切除,否则为R1切除。在对患者进行治疗前,应完成必要的影像学检查及全身情况评估,多学科会诊应包括影像诊断科、病理科、化疗科、放疗科等。
外科治疗前对肿瘤情况进行评估具有重要临床意义。术前依据影像学检查结果将肿瘤分为可切除、可能切除和不可切除三类而制定具体治疗方案。判断依据肿瘤有无远处转移,肠系膜上静脉或门静脉是否受侵;腹腔动脉干、肝动脉、肠系膜上动脉周围脂肪间隙是否存在等,详细内容参见附件9。规范的外科治疗是获得良好预后的最佳途径,应遵循如下原则。
(1)无瘤原则:包括肿瘤不接触原则、肿瘤整块切除原则及肿瘤供应血管的阻断等。
(2)足够的切除范围:①标准的胰十二指肠切除术:胰十二指肠切除术的范围包括远端胃的1/3~1/2、胆总管全段和胆囊、胰头切缘在肠系膜上静脉左侧/距肿瘤3cm、十二指肠全部、近段15cm的空肠;充分切除胰腺前方的筋膜和胰腺后方的软组织。钩突部与局部淋巴液回流区域的组织、区域内的神经丛。大血管周围的疏松结缔组织等。②标准的远侧胰腺切除术:范围包括胰腺体尾部,脾及脾动静脉,淋巴清扫,可包括左侧Gerota筋膜,可包括部分结肠系膜,但不包括结肠切除。③标准的全胰腺切除术:范围包括胰头部、颈部及体尾部,十二指肠及第一段空肠,胆囊及胆总管,脾及脾动静脉,淋巴清扫,可包括胃窦及幽门,可包括Gerota筋膜,可包括部分结肠系膜,但不包括结肠切除。
(3)安全的切缘:胰头癌行胰十二指肠切除需注意6个切缘,包括胰腺(胰颈)、胆总管(肝总管)、胃、十二指肠、腹膜后(是指肠系膜上动静脉的骨骼化清扫)、其他的软组织切缘(如胰后)等,其中胰腺的切缘要大于3cm,为保证足够的切缘可于手术中对切缘行冰冻病理检查。
(4)淋巴结清扫:在标准的淋巴结清扫范围下,应获取15枚以上的淋巴结。新辅助治疗后的患者,获取淋巴结数目可少于15枚。是否进行扩大的淋巴结清扫目前仍有争议,因此不建议常规进行扩大的腹膜后淋巴结清扫。标准的胰腺癌根治术应进行的淋巴结清扫范围如下。
①胰头癌行胰十二指肠切除术标准的淋巴结清扫范围:幽门上及下淋巴结(No.5,6),肝总动脉前方淋巴结(No.8a),肝十二指肠韧带淋巴结(肝总管、胆总管及胆囊管淋巴结,No.12b1,12b2,12c),胰十二指肠背侧上缘及下缘淋巴结(No.13a-b),肠系膜上动脉右侧淋巴结(No.14a-b),胰十二指肠腹侧上缘及下缘淋巴结(No.17a-b)。
②胰体尾癌切除术标准的淋巴清扫范围:脾门淋巴结(No.10),脾动脉周围淋巴结(No.11),胰腺下缘淋巴结(No.18),上述淋巴结与标本整块切除。对于病灶位于胰体部者,可清扫腹腔动脉干周围淋巴结(No.9)加部分肠系膜上动脉(No.14)+腹主动脉周围淋巴结(No.16)。
2.术前减黄
(1)术前减黄的主要目的是缓解胆道梗阻、减轻胆管炎等症状,同时改善肝脏功能,纠正凝血异常,降低手术死亡率。但不推荐术前常规行胆道引流。
(2)对症状严重,伴有发热,败血症,化脓性胆管炎患者可行术前减黄处理。
(3)减黄可通过经鼻胆管引流或PTCD完成,无条件的医院可行胆囊造瘘。
(4)一般于减黄术2周以后,胆红素下降至初始数值一半以下,肝功能恢复,体温血象正常时可施行手术。
3.根治性手术切除指证
(1)年龄<75岁,全身状况良好。
(2)临床分期为Ⅱ期以下的胰腺癌。
(3)无肝脏转移,无腹水。
(4)术中探查肿物局限于胰腺内,未侵犯肠系膜门静脉和肠系膜上静脉等重要血管。
(5)无远处播散和转移。
4.手术方式
(1)肿瘤位于胰头、胰颈部可行胰十二指肠切除术。
(2)肿瘤位于胰腺体尾部可行胰体尾加脾切除术。
(3)肿瘤较大,范围包括胰头、颈、体时可行全胰切除术。
(4)微创根治性胰腺癌根治术在手术安全性、淋巴结清扫数目和R0切除率方面与开腹手术相当,但其"肿瘤学"获益性有待进一步的临床研究证实,推荐在专业的大型胰腺中心由有经验的胰腺外科医师开展。
5.胰腺切除后残端吻合技术
胰腺切除后残端处理的目的是防止胰漏,胰肠吻合是常用的吻合方式,胰肠吻合有多种吻合方式,应选择恰当的吻合方式,减少胰漏的发生。
6.围手术期药物管理。开腹大手术患者,无论其营养状况如何,均推荐手术前使用免疫营养5~7天,并持续到手术后7天或患者经口摄食>60%需要量时为止。免疫增强型肠内营养应同时包含ω-3PUFA、精氨酸和核苷酸3类底物。单独添加上述3类营养物中的任1种或2种,其作用需要进一步研究。首选口服肠内营养支持。
中度营养不良计划实施大手术患者或重度营养不良患者建议在手术前接受营养治疗1~2 周,即使手术延迟也是值得的。预期术后7天以上仍然无法通过正常饮食满足营养需求的患者,以及经口进食不能满足60%需要量1周以上的患者,应给予术后营养治疗
7.并发症的处理及处理原则
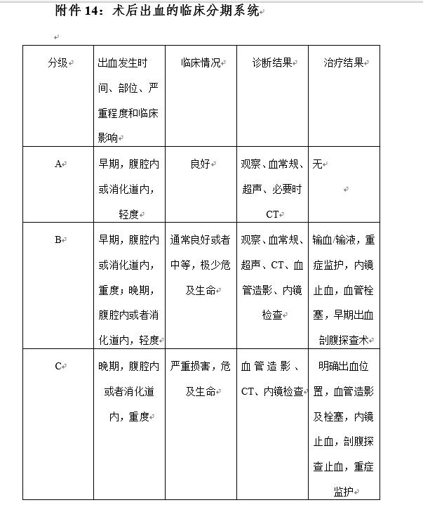
(1)术后出血:术后出血在手术后24小时以内为急性出血,超过24小时为延时出血。主要包括腹腔出血和消化道出血。ISGPS确立了术后出血的临床分期系统,将术后出血分为A期、B期和C期。参见附件14。
①腹腔出血:主要是由于术中止血不彻底、术中低血压状态下出血点停止的假象或结扎线脱落、电凝痂脱落所致。凝血机制障碍也是出血的原因之一。主要预防的方法是手术中严密止血,关腹前仔细检查,重要血管缝扎,术前纠正凝血功能。出现腹腔出血时应十分重视,少量出血可药物治疗、输血等保守治疗,短时间大量失血,导致失血性休克时,应尽快手术止血。
②消化道出血:应激性溃疡出血,多发生在手术后3天以上。其防治主要是术前纠正患者营养状况,尽量减轻手术和麻醉的打击,治疗以保守治疗为主,应用止血药物,生长抑素、质子泵*制剂抑**等药物治疗,留置胃肠减压,经胃管注入8%冰正肾盐水,还可经胃镜止血,血管造影栓塞,。如经保守无效者,可手术治疗。
(2)胰瘘:根据2016年版ISGPS的标准,明确了胰瘘的诊断标准需满足以下条件:术后第三天或以后引流液的淀粉酶数值达正常上限的3倍以上,同时产生了一定的临床影响,需积极临床治疗。原2005版的*级A**胰瘘变更为生化瘘,非术后胰瘘,与临床进程无关。B级胰瘘的诊断需要和临床相关并影响术后进程,包括:持续引流3周以上;出现临床相关胰瘘治疗措施的改变;使用经皮或内镜穿刺引流;采取针对出血的血管造影介入治疗;发生除器官衰竭外的感染征象。一旦由于胰瘘感染等原因发生单个或者多个器官功能障碍,胰瘘分级由B级调整为C级。胰瘘的处理包括适当禁食,有效且充分引流,控制感染,营养支持,抑酸抑酶等。如出现腹腔出血可考虑介入栓塞止血。手术治疗主要适于引流不畅、伴有严重腹腔感染或发生大出血的胰瘘患者。
(3)胃瘫
①胃瘫目前尚无统一的标准,常用的诊断标准时经检查证实胃流出道无梗阻;胃液>800ml/d,超过10天;无明显水电解质及酸碱平衡异常;无导致胃乏力的基础疾病;未使用影响平滑肌收缩药物。
②诊断主要根据病史、症状、体征、消化道造影、胃镜等检查。
③胃瘫的治疗主要是充分胃肠减压,加强营养心理治疗或心理暗示治疗;应用胃肠道动力药物;治疗基础疾患和营养代谢的紊乱。传统中医药治疗对促进胃肠道功能恢复,缩短胃瘫恢复时间具有良好效果。
(4)其他并发症还有腹腔感染、胆瘘、乳糜瘘以及术后远期并发症等。
8.肿瘤可能切除者的外科治疗
肿瘤可能切除的患者获得R0 切除率较低,最佳治疗策略一直存在争议。提倡新辅助治疗先行的治疗模式,即多学科讨论有可能获益患者考虑新辅助治疗(化疗,或者放化疗,或者诱导化疗后同期放化疗等),评估达到肿瘤降期,再行手术治疗。对于新辅助治疗后序贯肿瘤切除的患者,联合静脉切除如能达到R0根治,则患者的生存获益与可切除患者相当。联合动脉切除对患者预后的改善存在争论,尚需前瞻性大样本的数据评价。鉴于目前缺乏足够的高级别的循证医学依据,对BRPC患者推荐参加临床研究。如患者本人要求,亦可直接进行手术探查。不推荐这部分患者行姑息性R2切除,特殊情况如止血挽救生命除外。
9.局部晚期不可切除胰腺癌的外科治疗
对于此部分患者,积极治疗仍有可能获得较好的治疗效果。对暂未出现十二指肠梗阻但预期生存期≥3个月的患者,若有临床指征,可做预防性胃空肠吻合术;肿瘤无法切除但合并胆道梗阻患者,或预期可能出现胆道梗阻的患者,可考虑进行胆总管/肝总管空肠吻合术;十二指肠梗阻患者,如预期生存期≥3个月,可行胃空肠吻合术。术中可采用术中放疗、不可逆电穿孔治疗(纳米刀消融)等方式对肿瘤进行局部治疗,达到增加局部控制率,缓解疼痛的作用。术后需联合化疗±放疗
(三)内科治疗
1.胰腺癌化学治疗疗效有限,近年来国内外开展了大量有关胰腺癌内科治疗的临床研究,化学治疗不仅可以患者的改善生存,同时改善疼痛、提高生存质量。
(1)吉西他滨(gemcitabine,GEM)为基础的化疗
①吉西他滨单药治疗:1997 年 JCO 报告 GEM治疗晚期胰腺癌,结果临床获益率23. 8%,中位生存期(mOS)5. 7 个月,1 年生存率 18%,显著优于 5-FU,成为晚期胰腺癌的标准化疗方案。
②吉西他滨联合治疗:2013 年,一项Ⅲ期临床研究(MPACT)显示,在GEM单药基础上联合白蛋白结合型紫杉醇(Nab-P)可显著延长患者中位总生存期(8.5个月 vs. 6.7个月,P<0.01)。GEM联合Nab-P在一般状况较好的晚期胰腺癌的治疗首选。
近期吉西他滨与S1联合吉西他滨联合治疗晚期胰腺癌的研究显示联合治疗显著延长生存,推荐一线治疗选择。
(2)以5-FU为基础的化疗
1996年以前,氟尿嘧啶类是治疗晚期胰腺癌的一线用药。以氟尿嘧类药物为基础的联合化疗方案中,PRODIGE研究比较了FOLFIRINOX(5-FU+亚叶酸钙+伊立替康+奥沙利铂)方案与GEM单药治疗转移性胰腺癌的疗效与安全性,结果显示FOLFIRINOX较GEM显著改善总生存期和无进展生存期,但FOLFIRINOX方案毒性较大,推荐FOLFIRINOX方案用于治疗体能状态好的局部进展期或晚期胰腺癌患者。2013年,日本和中国台湾地区开展的GEST 研究探索了替吉奥在晚期胰腺癌一线治疗疗效,结果证实,单药替吉奥疗效并不劣于单药GEM,且耐受性良好。替吉奥可作为晚期胰腺癌患者的标准治疗药物之一。
(3)分子靶向治疗
厄洛替尼联合GEM与单药GEM的对比研究结果,虽然联合治疗较GEM有统计学显著生存获益,但获益时间非常有限。
2.化疗策略主要包括:术后辅助化疗,新辅助化疗,局部进展期不可切除或合并远处转移患者的姑息性化疗等。
(1)可切除胰腺癌
根治术后的胰腺癌患者如无禁忌证,均应行辅助化疗。辅助化疗方案推荐以吉西他滨或氟尿嘧啶类药物为主的单药治疗;体能状态良好的患者,建议联合化疗,常用方案见表1。术后体能状态恢复较好的患者,辅助化疗起始时间尽可能控制在术后 8 周内,疗程达到 6 个疗程及以上。

推荐针对于具有高危因素的可切除胰腺癌患者开展新辅助化疗,如:①较高水平的血清CA19-9;②较大的胰腺原发肿瘤;③广泛的淋巴结转移;④严重消瘦和极度疼痛等。新辅助化疗后行根治手术且术后无复发或转移证据的可切除胰腺癌患者,建议 MDT 评估后继续开展辅助化疗,方案参考前期新辅助化疗的反应或临床研究结论。
(2)交界可切除胰腺癌
交界可切除胰腺癌患者的治疗策略目前缺乏大型临床研究数据支持,建议开展相关临床研究。体能状态良好的交界可切除胰腺癌患者,建议开展术前新辅助治疗;术后经 MDT 评估后再决定是否追加辅助化疗。辅助化疗方案参考对新辅助化疗的反应或临床研究结论,常用方案详见表 2。

(3)不可切除的局部进展期或合并远处转移胰腺癌
①一线内科治疗
不可切除的局部进展期或合并远处转移的胰腺癌总体治疗效果不佳,建议开展相关临床研究。推荐不可切除的局部进展期或合并远处转移的胰腺癌患者,依据体能状态选择一线化疗方案开展化疗(见表 3)。

②二线内科治疗
一线化疗后出现进展的胰腺癌可依据已使用过的药物、患者合并症和不良反应等选择非重叠药物作为二线化疗。一线化疗使用过吉西他滨,二线治疗可选择5FU+亚叶酸钙+脂质体伊立替康(国内未上市)、FOLFIRI、FOLFIRINOX、FOLFOX、CapOX、卡培他滨单药和Pemborolizumab(仅限于微卫星不稳定患者,国内未上市)。
一、二线化疗方案失败后的胰腺癌患者是否继续化疗尚存在争议,无明确化疗方案,建议开展临床研究。化疗后疗效评价可采用WHO实体瘤疗效评价标准和RECIST标准,具体见附件10和附件11。
(四)放射治疗
放射治疗是胰腺癌的重要治疗手段,贯穿各个分期。可手术切除局限性胰腺癌,如因内科疾病不耐受手术或拒绝手术的患者,推荐精准根治性放射治疗,是提供这部分患者长期生存的新选择。临界可术切除患者可直接接受高剂量放疗或联合化疗,根据治疗后疗效决定是否行手术切除。放化疗是局部晚期胰腺癌的首选治疗手段。对于寡转移(转移灶数目及器官有限)的胰腺癌患者,可通过照射原发灶、转移灶,实施缓解梗阻、压迫或疼痛以及提高肿瘤局部控制为目的的减症放射治疗。胰腺癌的术后放疗的作用尚存争议,对于胰腺癌术后局部残存或切缘不净者,术后同步放化疗可以弥补手术的不足。调强放疗(IMRT、VMAT、TOMO)技术以及基于多线束(X 射线或γ射线)聚焦的立体定向放射治疗(SBRT)技术正越来越多地用于胰腺癌的治疗,放疗剂量模式也逐渐向高剂量、少分次(大分割放疗)方向改变,局部控制率、疼痛缓解率以及生存率都获得了改善和提高。
1.胰腺癌的放疗指证
(1)可手术切除胰腺癌
对于拒绝接受手术治疗或因医学原因不能耐受手术治疗的可手术切除局限期胰腺癌,推荐接受高剂量少分次或SBRT放疗。
(2)临界可切除的胰腺癌
对于临界可切除胰腺癌可直接接受高剂量少分次放疗或SBRT,放疗后行手术提高R0切除率,有利于改善患者生存。
(3)局部晚期胰腺癌
对于局部晚期胰腺癌,推荐接受高剂量少分次IMRT或SBRT联合化疗,与常规放疗模式相比,可拥有更好的预后。
(4)寡转移性胰腺癌
全身系统治疗疗效好,或进展速度相对慢的转移性胰腺癌患者,原发灶和转移灶均接受高剂量放疗,局部控制率可转化成生存时间延长。
(5)复发性胰腺癌
术后或射频治疗等其他局部治疗后复发性胰腺癌,因胃肠改道不利于显影及之前的治疗损伤,行放疗较初诊患者风险高。
(6)术后辅助放疗
术后辅助放疗尚存争议,目前缺乏高级别的循证医学依据。与单独化疗相比,采用常规放疗模式联合化疗可改善肿瘤局部复发率。
2.放疗技术
SBRT和IMRT 技术包括容积旋转调强放疗(VMAT)技术及螺旋断层调强放疗(TOMO)等,比三维适形放疗(3D-CRT)拥有更好的剂量分布适形性和聚焦性,结合靶中靶或靶区内同步加量(SIB)放疗剂量模式,可在不增加正常组织受照剂量的前提下,提高胰腺肿瘤照射剂量。开展胰腺癌的精准放射治疗,细化到放疗各个环节,提高靶区勾画准确度,减少摆位误差以及呼吸运动等因素干扰至关重要。
3.放疗靶区
对于未手术切除的病变,推荐照射胰腺原发灶或复发病灶、转移性淋巴结,不包括区域淋巴结引流区。
术后放疗的靶区体积应基于手术前 CT 扫描结果或手术置入的银夹来确定,应包括原发肿瘤床和区域高危淋巴结区。
4.放疗剂量
提高放疗剂量是提高胰腺癌局控率的关键因素之一,采用剂量模式要根据设备技术决定,可选范围40~70Gy/5~20次,生物有效剂量(BED)越高局控率越高,前提是要保证避免或降低胃肠放射损伤发生。常规剂量模式总量为45~54Gy,单次剂量为1.8~2.0Gy。
5.同步化疗
同步化疗方案单药首选采用 GEM 或氟尿嘧啶类(5-FU 持续静脉滴注,或卡培他滨,或 S-1),或者给予多药联合GEM 或氟尿嘧啶类为基础的方案。
6.术中放疗
术中放疗通常计划性实施或者在剖腹探查术中发现肿瘤无法切除或术中肿瘤切缘较近或切缘阳性时采用。建议术中电子线照射放疗 15~20Gy,术后(1 个月内)补充外照射(EBRT)30Gy/10f 或 40Gy/20f。
(五)ERCP及相关治疗
单纯的诊断性ERCP操作已不推荐作为胰胆系统疾病的诊断首选,而更多的是进行治疗性ERCP操作过程中进行胰胆管造影诊断。胰腺癌ERCP诊治作用流程图见附件12。
1.ERCP用于胰腺癌术前减黄的治疗
胰腺癌压迫胆管狭窄导致的胆汁淤积理论上会提高手术治疗后的并发症发生率,导致术后高致死率及致残率,术前引流亦可以提高肝脏的合成功能,提高内源性毒素的清除以及改善消化道黏膜功能,从而有助于手术的顺利进行。而有手术指征的胰腺癌患者术前减黄治疗需要谨慎考虑,有随机对照实验的研究结果表明,在手术可接受的黄疸范围内(≤250μmol/l),直接手术的患者术后效果要优于术前应用胆道支架进行前减黄处理的患者。因此应当严格掌控术前引流减黄者的适应证选择,术前减黄适应证如下。
(1)伴有发热,败血症,有较明显的胆管炎等症状,需要术前改善相关症状者。
(2)对症状严重,搔痒及化脓性胆管炎患者。
(3)各种原因导致手术延误者。
(4)需要术前放化疗患者。
减黄尽量应用鼻胆引流管减黄,或可取出胆管支架,避免使用不可取出的裸金属支架。
2.ERCP在无手术指证胰腺癌治疗中的作用
80%以上的胰腺癌患者在其初诊时因为局部侵犯进展或是远处转移而不能行根治性手术治疗,因此胰腺癌患者的姑息治疗显得特别重要,其目标是缓解症状、改善生活质量。晚期胰腺癌患者70%~80%会出现胆管梗阻症状,晚期胰腺癌姑息治疗主要目的为胆管减压。相对于经皮经肝穿刺胆管置管引流术(PTCD),内镜下胆管引流虽然有插管失败、胰腺炎等风险,但成功置管引流的机会更大,支架定位更准确,较少发生出血、胆漏等危险,总体并发症发生率较PTD低。一般而言,推荐ERCP为姑息性胆管引流的首选方法,只有当不具备ERCP条件、操作失败或内镜治疗效果不佳时才考虑采用PTCD。基于疗效及成本效益分析,建议对于预期生存<3个月的患者应用塑料胆管支架植入,而对于预期生存≥3个月应用金属胆管支架植入,在支架植入前必要时可先行鼻胆引流管减压引流。
(五)介入治疗
胰腺癌的介入治疗主要包括:针对胰腺癌及胰腺癌转移瘤的介入治疗及胰腺癌相关并发症的治疗,主要治疗手段包括经动脉灌注化疗、消融治疗、经皮经肝胆管引流术(PTCD)、胆道支架植入、肠道支架植入、出血栓塞治疗。
1.介入治疗原则
(1)必须具备数字减影血管造影机,严格掌握临床适应证及禁忌证,强调规范化和个体化治疗。
(2)介入治疗主要适用于以下情况
①经影像学检查评估不能手术切除的局部晚期胰腺癌。
②因其他原因失去手术机会的胰腺癌。
③灌注化疗作为特殊形式的胰腺癌新辅助化疗方式。
④术后预防性灌注化疗或辅助化疗。
⑤伴肝脏转移的胰腺癌。
⑥控制疼痛、出血、消化道梗阻及梗阻性黄疸等胰腺癌相关并发症的治疗。
2.经动脉灌注化疗
(1)胰腺癌的灌注化疗:将导管分别选择性置于腹腔动脉、肠系膜上动脉行动脉造影,若可见明确肿瘤供血血管,仔细分析造影表现,明确肿瘤的部位、大小、数目以及供血动脉,超选择至肿瘤供血动脉进行灌注化疗;若未见肿瘤供血动脉,则需根据影像学显示的肿瘤部位、侵犯范围及供血情况确定靶血管。原则上胰腺头部及颈部肿瘤经胃十二指肠动脉灌注化疗;胰腺体部及尾部肿瘤多经腹腔动脉、肠系膜上动脉或脾动脉灌注化疗。
(2)胰腺癌肝转移的灌注栓塞化疗:若患者同时伴有肝脏转移,则需同时行肝动脉灌注化疗和(或)栓塞治疗。
(3)灌注化疗使用药物:常用药物包括吉西他滨、氟尿嘧啶、阿霉素类(表阿霉素)、铂类药物(顺铂以及新型化疗药物洛铂)等单药或联合应用。药物剂量根据患者体表面积、肝肾功能、血常规等指标具体决定。
3.消融治疗
操作医师必须经过严格培训和足够的实践积累,治疗前应全面充分的评估患者的全身状况,肿瘤情况(大小、位置、数目等),并注意肿瘤与周围邻近器官的关系,制定合适的穿刺路径及消融范围。强调选择合适的影像引导技术(超声、CT或MRI)及消融手段(如不可逆电穿孔治疗)。
消融范围应力求包括至少5mm的癌旁组织,以彻底杀灭肿瘤。对于部分边界不清晰、形状不规则的肿瘤,在邻近组织及结构条件允许的情况下,建议适当扩大消融范围。
4.胰腺癌并发症的介入治疗
(1)黄疸的介入治疗:接近65%~75%胰腺癌的患者都伴有胆道梗阻症状,通过经皮经肝内支架引流(PTBS)及经皮经肝胆管引流术(PTCD)治疗,可有效降低患者胆红素水平,减少黄疸,减低瘙痒等症状的方式,预防其他如胆囊炎等并发症的发生,为手术及化疗提供机会。
(2)消化道梗阻的介入治疗:约5%~10%的胰腺癌患者会伴有胃流出道梗阻及十二指肠梗阻等消化道梗阻症状,通过消化道支架植入术,可减轻早饱、恶心、餐后呕吐、体重减轻等不适,提高患者生活质量。
(3)出血的介入治疗:对于胰腺肿瘤原发部位出血、胰腺癌转移瘤出血及外科术后出血的患者,若经保守治疗无效,可行栓塞治疗,通过介入血管造影明确出血位置,栓塞出血血管以达到止血的目的。
(六)支持治疗
支持治疗的目的是预防或减轻痛苦,提高生活质量。
1.控制疼痛
胰腺癌侵袭疼痛是绝大多数胰腺癌患者就诊时的主要症状。胰腺癌所致疼痛主要原因包括胰腺癌对周围神经的直接浸润;胰腺周围神经炎症;胰腺肿物所致包膜张力增加和胰头肿块致胰管内压力增高。疼痛治疗以镇痛要物治疗为基础,常需要联合运用手术、介入、神经阻滞、化疗、放疗、心理等多学科合作和多方式联合,选择最佳的镇痛治疗方法。首先需要明确疼痛的原因,对于消化道梗阻或穿孔等急症引起的非癌性疼痛,常需外科处理。镇痛药物治疗遵循WHO三阶梯镇痛药物治疗。轻度疼痛可口服吲哚美辛、对乙酰氨基酚、阿司匹林等非阿片类药物;中度疼痛应用弱*啡吗**类如可待因等药物,常用氨芬待因、洛芬待因等,每日3~4次;重度疼痛应及时应用口服*啡吗**。对于癌痛,要明确疼痛的程度,根据患者的疼痛程度,按时、足量口服阿片类止痛药。避免仅肌内注射哌替啶等。注意及时处理口服止痛药物的不良反应如恶心呕吐、便秘、头晕头痛等。
2.改善营养状况
对胰腺癌患者需要进行常规营养筛查及评估,如果有营养风险或营养不良,应该给予积极的营养支持治疗,以预防或迟滞癌症恶液质的发生发展。 建议热量25~30kcal/kg 体重,蛋白质1.2~2.0g/kg 体重,视患者营养及代谢状况变化调整营养供给量。有并发症者,热量可增加至 30~35kcal/kg 体重,视患者营养及代谢状况变化调整营养供给量。常用的营养支持治疗手段包括:营养教育、肠内营养、肠外营养。推荐遵循营养不良五阶梯原则进行营养治疗。当患者伴有厌食或消化不良时,可以应用甲羟孕酮或甲地孕酮及胰酶片等药物,以改善食欲,促进消化。
(七)胰腺癌的中医药治疗
中医药有助于促进胰腺癌术后机体功能恢复,减少放疗、化疗及靶向药物治疗的毒性反应,缓解患者症状,改善患者生活质量,可能延长生存期,可以作为胰腺癌治疗的重要手段之一,可单独应用或与其他抗肿瘤药物联合应用。
我国药监部门曾经批准了多种现代中药制剂可用于治疗胰腺癌,在临床上已经广泛应用并积累了一定实践经验,具有一定的疗效和各自的特点,患者的依从性、安全性和耐受性较好,但是这些药物已上市多年,早期的实验和临床研究比较薄弱,尚缺乏高级别的循证医学证据加以充分支持,需要积极进行深入研究。
除了这些上市的中成药外,遵从中医辨证论治原则采用中药复方治疗是中医最常用的方法之一,可根据患者个体差异,开展个体化治疗,具有一定优势;在减轻肿瘤相关并发症,改善患者生活质量,延长患者生存方面有一定的疗效。
五、诊疗流程和随访
(一)胰腺癌诊疗流程
胰腺癌诊断与治疗的一般流程见附件13。
(二)随访
随访的主要目的是发现尚可接受潜在根治为目的治疗的转移复发,更早发现肿瘤复发或第二原发癌,并及时干预处理,以提高患者的总生存期,改善生活质量。胰腺癌术后患者,术后第1年,建议每3个月随访1 次;第2~3年,每3~6个月随访1 次;之后每6个月随访1次。随访项目包括血常规、生化、CA19-9、CA125、CEA等血清肿瘤标志物,超声、X线、胸部薄层CT扫描、上腹部增强CT等。随访时间至少5年。怀疑肝转移或骨转移的患者,加行肝脏MRI和骨扫描。晚期或合并远处转移的胰腺癌患者,应至少每2~3个月随访1 次。随访包括血常规、生化、CA19-9、CA125、CEA等血清肿瘤标志物,胸部CT、上腹部增强CT等检查,必要时复查PET-CT。随访目的是综合评估患者的营养状态和肿瘤进展情况等,及时调整综合治疗方案。




附件5:胰腺癌显微镜下所见的常规描述
1.肿瘤。
(1) 组织分型。
(2) 组织分级。
(3) 浸及范围。
(4) 脉管浸润。
(5) 神经周浸润。
2.切缘。
(1) 远端胰腺。
(2) 胆总管。
(3) 近端(胃)。
(4) 远端(十二指肠)。
3.其他病理所见。
(1)慢性胰腺炎。
(2)不典型增生。
(3)化生。
(4) 其他。
4.区域淋巴结(包括胃,十二指肠,胰腺旁及单独送检淋巴结)。
(1) 总数。
(2)受累的数目。
5.远处转移。
6.其他组织/器官。
7.特殊的辅助检查结果(组织化学染色,免疫组化染色等)。
8.有困难的病理提交上级医院会诊(提供原始病理报告以核对送检切片的正确减少误差,提供充分的病变切片或蜡块,以及术中所见等)。
附件6:胰腺肿瘤组织学分类(WHO2010)
上皮性肿瘤
外分泌肿瘤
良性肿瘤
腺泡细胞囊腺瘤
浆液性囊腺瘤
交界性肿瘤
胰腺上皮内肿瘤,grade 3(PanIN-3)
导管内乳头状黏液性肿瘤伴轻-中度非典型增生
导管内乳头状黏液性肿瘤伴重度非典型增生
导管内管状乳头状肿瘤
黏液性囊性肿瘤伴轻度-中度不典型增生
黏液性囊性肿瘤伴高度不典型增生
恶性肿瘤
导管腺癌
腺鳞癌
胶样癌(黏液性非囊性癌)
肝样腺癌
髓样癌
印戒细胞癌
未分化癌
未分化癌伴破骨样巨细胞
腺泡细胞癌
腺泡细胞囊腺癌
导管内乳头状黏液性肿瘤伴有间质浸润
混合性腺泡-导管癌
混合性腺泡-内分泌癌
混合性腺泡-内分泌-导管癌
混合性导管-内分泌癌
黏液性囊性肿瘤伴浸润性癌
胰腺母细胞瘤
浆液性囊腺癌
实性-假乳头状肿瘤
内分泌肿瘤
胰腺神经内分泌微腺瘤
非功能性神经内分泌瘤
NET,G1
NET,G2
NET,G3
神经内分泌癌NEC
小细胞NEC
大细胞NEC
产生5-羟色胺伴类癌综合征
胃泌素瘤
高血糖素瘤
胰岛素瘤
生长抑素瘤
VIP瘤
成熟性畸胎瘤
间叶性肿瘤
恶性淋巴瘤
继发性肿瘤




附件10:WHO实体瘤疗效评价标准
1.完全缓解(CR):肿瘤完全消失超过1个月。
2.部分缓解(PR):肿瘤最大直径及最大垂直直径的乘积缩小达50%,其他病变无增大,持续超过1个月。
3.病变稳定(SD):病变两径乘积缩小不超过50%,增大不超过25%,持续超过1个月。
4.病变进展(PD):病变两径乘积增大超过25%。
附件11:RECIST疗效评价标准
目标病灶的评价
完全缓解(CR):所有目标病灶消失。
部分缓解(PR):目标病灶最长径之和与基线状态比较,至少减少30%。
病变进展(PD):目标病灶最长径之和与治疗开始之后所记录到的最小的目标病灶最长径之和比较,增加20%,或者出现一个或多个新病灶。
病变稳定(SD):介于部分缓解和疾病进展之间。
非目标病灶的评价
完全缓解(CR):所有非目标病灶消失和肿瘤标志物恢复正常。
未完全缓解/稳定(IR/SD):存在一个或多个非目标病灶和(或)肿瘤标志物持续高于正常值。
病变进展(PD):出现一个或多个新病灶和(或)已有的非目标病灶明确进展。
最佳总疗效的评价
最佳总疗效的评价是指从治疗开始到疾病进展或复发之间所测量到的最小值。通常,患者最好疗效的分类由病灶测量和确认组成。
附件12:胰腺癌ERCP诊治作用流程图



来源:国家卫生健康委员会
