(报告出品方/分析师:华安证券 尹沿技 王奇珏)
1.同花顺:金融信息服务行业领军
1.1 国内领先的互联网金融信息服务提供商,乘AI东风加速发展
金融信息服务行业领军者,AI助力加速发展。同花顺成立于2001年,公司前身上海核新的主要业务为向证券公司提供关于网上行情交易系统技术服务、向个人投资者提供金融信息服务。

2007年,上海核新收购杭州核新100%的股权;同年,公司整体变更为同花顺。
2009年,公司在创业板上市,成为金融信息行业首家A股上市公司。
2006年,公司推出同花顺深度分析系统Level-2。
2012年,公司获得第三方互联网基金销售牌照。
2017年,同花顺AI开放平台上线,并推出智能投顾、知识图谱、智能语音技术、自然语言基础服务、智能金融问答、智能大数据等多项产品服务。经过二十余年的发展,公司目前已成为国内领先的互联网金融信息服务提供商。

1.2 股权结构稳定,管理层持股比例高
公司股权结构稳定,管理层持股比例高。截至2023年一季报,公司实际控制人易峥持有公司36.13%的股份,且从未减持过公司股份。
公司创始团队兼高管叶琼玖、于浩淼和王进三人合计持有公司20.39%的股份;员工持股平台上海凯仕奥持有公司9.46%的股份。整体来看,公司股权结构较为稳定。

1.3 流量+技术优势明显,四大业务成长可期
公司业务主要分为增值电信服务、广告及互联网业务推广服务、基金销售及其他交易手续费等,和软件销售及维护服务。其中,增值电信服务是公司的第一大收入来源,2022年在公司总营收中的占比为43.2%;广告及互联网业务推广服务次之,占比为42.9%。具体来看:
增值电信服务:基于免费的互联网金融信息服务平台,为投资者提供多元化的增值信息服务,如操盘秘籍、决策助手等、涨停助手等。
广告及互联网业务推广服务:为券商、期货等机构提供客户导流并赚取分成。
基金销售及其他交易手续费:为基金公司代销基金赚取手续费。
软件销售及维护服务:为证券公司提供证券网上行情交易系统及后期维护。
从客户来看:机构客户方面,公司产品和服务覆盖了国内90%以上的证券公司;个人客户方面,截至2022年底,公司金融服务网累计注册用户约6.14亿人,每日使用同花顺网上行情免费客户端的人数平均约为 1463 万人。
从技术来看:公司持续保持高研发投入,2022年研发费用率达30%。截至2022年底公司已累计获得自主研发的软件著作权 435 项,发明专利授权 29 项(其中美国专利 11 项),非专利技术 146 项,形成了明显的技术领先优势。并在智能语音、自然语言处理、机器翻译等方面持续突破。

1.3 β属性较强,业绩表现与市场热度相关性较强
同花顺营收及利润与A股成交额有较强相关性。
从公司业绩与A股成交额增速和规模来看,通过2012年Q1至2023年Q1的数据不难发现,1)同花顺季度营收同比增速与季度日均A股成交额同比增速呈现出了较强的相关性;2)同花顺营收规模和归母净利润规模与季度日均A股成交额高度相关。
从公司股价来看,与沪深300指数相比,公司股价表现出了更大的弹性。


业绩表现与市场热度相关。
营收方面,2012至2022年公司营收由1.7亿元增长至35.6亿元,CAGR为35.4%,营收持续增长,近年来增速趋于稳定。
利润方面,2012至2022年公司归母净利润由0.3亿元增长至16.9亿元,CAGR为51.8%,2022年较去年同期呈现一定程度的下降。
这主要系证券市场波动,增值电信服务、软件销售及维护、基金销售等业务收入同比有所下降,同时公司不断加大研发投入,研发费用有所增加。

增值电信服务和广告及互联网业务推广服务是公司的主要收入来源,2022年二者合计占比达86%。
2018至2022年,增值电信服务营收占比保持稳定,广告及互联网业务推广服务营收占比从23%上升至43%,这主要系客户对公司广告业务需求增加,以及公司通过人工智能技术不断提升广告投放效果,广告及互联网业务推广服务规模增加。
2020至2022年基金销售及其他交易手续费营收占比从17%下降至6%,这主要系证券市场波动,投资者对基金需求量下降,导致基金代销手续费减少。

综合毛利率维持在90%左右。
综合毛利率方面,近年来,公司综合毛利率维持在90%左右,2015年至2022年净利率保持在45%以上。
分业务毛利率来看,增值电信服务的毛利率维持在85%左右,广告及互联网业务推广服务的毛利率保持在95%以上,软件维护及销售的毛利率在85%左右,2022年基金销售及其他交易手续费的毛利率为83.9%。

运营能力逐步提升,费用率呈下降趋势。
销售费用方面,2012至2022年公司销售费用率由16.6%下降至10.3%;管理费用方面,2012至2022年公司管理费用率由20.9%下降至4.5%;财务费用方面,2012至2022年公司财务费用率由-17.0%上升至-5.2%。公司费用管控能力提高。

销售商品、提供劳务收到的现金和预收款不断增加。
作为公司业绩的前瞻性指标,销售商品、提供劳务收到的现金和预收款均不断增长,2022年公司销售商品、提供劳务收到的现金为37.56亿元,与2021年基本持平;预收款项(合同负债)为9.82亿元。

2 国内金融信息服务行业龙头,B端与C端齐发力
2.1 增值电信业务:流量优势明显,付费转化率与ARPU值有进一步提升空间
1)需求侧
我们认为,增值电信业务的增长一方面来自于用户规模的扩大,另一方面来自于付费转化率与ARPU值的提升。
从用户规模来看:

网民规模与投资者数量持续增加,目标用户规模有望进一步扩大。一方面,根据中国互联网络发展状况统计报告,2002至2022年我国网民规模由0.59亿人增长至10.67亿人,CAGR为15.6%,2022年我国互联网普及率达75.6%。
另一方面,根据中国证券登记结算有限责任公司发布的统计月报,截至2022年12月底,证券投资者数达到2.12亿户,较2021年12月底增长7.46%。我们认为,网民数量与投资者数量的增加进一步扩大了金融信息服务的目标用户规模,行业有望打开向上空间。

互联网理财用户规模持续扩大,同花顺渗透率有进一步提升空间。
一方面,2014年至今,互联网理财用户规模持续扩大,截至2021年底,互联网理财用户规模达互联网理财用户达19417万人,互联网理财的网民使用率也由2014年的10%提升至19%;另一方面,用同花顺APP月活/互联网理财用户规模测算同花顺在互联网理财中的渗透率,测得渗透率由2014年的10%增长至2020年底的20%,近几年趋于稳定。
展望未来,随着互联网理财用户规模的扩大,以及同花顺产品产品竞争力的提升,同花顺在互联网理财中的渗透率有望进一步提升,进而使得公司用户规模进一步扩大。

同花顺注册用户数持续增加,增速与证券投资者数量增速接近。
从同花顺注册用户数来看,2009年至今,公司注册用户数由2009年的0.92亿人增长至2022年的6.14亿人,CAGR为15.8%。
从同花顺注册用户数增速与证券投资者数量增速的对比来看,同花顺注册用户数的增速与证券投资者数量的增速具有一致性,展望未来,随着投资者数量的增加,同花顺注册用户数有望进一步增加。

从付费转化率与ARPU值来看:
知识付费市场规模与消费者规模快速增加,付费意愿逐步增强。
根据艾媒咨询的统计,2015年至2022年,我国知识付费市场规模由16亿元增长至1127亿元,CAGR为83.8%,并预计2025年将达到2809亿元的市场规模;用户规模由2015年的0.5亿人增长至2022年的5.3亿人,CAGR为40.1%,并预计2025年用户规模将增长至6.4亿人。
假设用知识付费整体市场规模/知识付费消费者规模表示知识付费消费者的平均客单价,则客单价已由2015年的31.8元增长至2022年的93.3元,CAGR为31.2%。

自然人投资者持股市值与高净值投资者占比增加,付费转化率与客单价有望进一步提升。
从A股证券投资者持股市值来看,自然人持股市值由2007年的3.06万亿元增长至2021年的10.65万亿元,CAGR为9.3%;从A股自然人投资者持股市值占比来看,持股市值在1000万元以上的自然人投资者占比快速提升,已由2007年的4.6%提升至2021年的11.1%。
我们认为,金融信息丰富度的提升有助于增加客户的投资收益,高净值投资者对金融信息的需求较高,随着自然人持股市值的增加以及自然人内部高净值投资者占比的提升,该类投资者有望提升增值电信业务的付费转化率与ARPU值。

活跃用户数持续增多,在行业中处于领先位置。
从活跃用户数来看,2022年每日使用同花顺网上行情免费客户端的人数平均约为1463万人;公司周活跃用户数由2009年的608万人增长至2022年的1942万人,CAGR为9.3%;2021年4月,同花顺月活为3085万人,高于同业东方财富的1462万人和大智慧的862万人,以及券商自营APP月活。
公司活跃用户数处于行业领先位置,展望未来,随着公司产品体验的提升,用户粘性与客单价有望进一步提升。


2)供给侧
增值电信业务稳健增长,近几年毛利率维持在85%以上。
营业收入方面,2012年至2022年,公司增值电信业务营收由1.3亿元增长至15.4亿元,CAGR为27.8%,且2022年公司增值电信业务占总营收的比例为43.2%,是公司第一大收入来源。
同业对比来看,公司增值电信业务营收领先于同行业,高于指南针的11.8亿元、大智慧的3.5亿元以及财富趋势的0.7亿元。
毛利率方面,2015年至今公司增值电信业务的毛利率近几年均在85%以上,2022年该业务的毛利率为86.2%,略低于指南针的88.7%。


产品矩阵丰富,能够满足多种客户的需求。
从PC端来看,公司可提供短线宝、同顺管家、财富先锋至尊版、决策先锋、i问财专业版、AI价投至尊、大研究内参版、实时港股经典版与机构版等产品。
从移动端来看,公司可提供看盘必备、选股诊断、高低点、券商精选、高端投资、港美股共6类30余项增值服务,如操盘秘籍、决策助手、荐股师等。
公司在PC端和移动端均拥有丰富的产品线,能够满足不同客户的多样化需求,并且公司持续加大AI相关投入,提升人工智能产品竞争力。


2.2 广告及互联网推广:营收快速增长,平台优势下长期向好
广告及互联网推广业务主要为券商开户导流并赚取分成。一方面根据导流开户数收取一次性开户费用;另一方面根据交易情况收取佣金分成。

庞大的流量池以及合作券商数量之多共同助力公司广告业务快速发展。
公司广告及互联网推广业务自2015年以来快速发展,该业务营收已经由2015年的2.93亿元增长至2022年的15.27亿元,CAGR为26.6%。远高于大智慧、东方财富、指南针等公司广告业务的营收规模,且公司该业务的毛利率均在94%以上。
广告及互联网业务的快速发展主要系:1)公司庞大的用户数量。截至2022年底,公司的注册用户数达6.14亿人,周活跃用户数达1942万人,每日使用同花顺网上行情免费客户端的人数平均约为 1463 万人。2)公司与超70家券商合作。目前公司A股开户支持70多家券商开户,包括中金、中信、中信建投等券商。

自然人新开户数量与自然人投资者数量持续增加,广告业务长期向好。
1)根据中国证券登记结算公司的统计,截至2022年底,自然人投资者数量达到2.12亿户,其中,2022年新增自然人投资者数量为1468.8万人。根据上交所统计年鉴,2021年A股自然人新增开户数为3327.7万户,同比增长10.9%。且在行情较好时,自然人新开户数有望进一步增加;
2)中国证券登记结算有限公司明确自2015年4月13日起中国A股市场全面放开“一人一户”限制。自此,只能在一家证券公司拥有一个证券账户的股民,将最多可以在20家证券公司开设20个账户。
3)在佣金价格战背景下,同花顺庞大的流量池以及第三方中立机构的优势突显,尤其是对于中小券商而言,导流服务需求较强,公司将具有更大的议价权。

2.3 基金代销:独立基金销售机构快速成长,爱基金发展潜力较大
公募基金净值与份额不断增加。截至2023年Q1,公募基金净值达26.68万亿元,较2022年Q4增加了0.65万亿元;公募基金份额达24.50万亿份,较2022年Q4增加了0.55万亿份。

独立基金销售机构公募基金销售保有规模占比不断提升,代销基金只数较多。
从公募基金销售渠道看,独立基金销售机构在公募基金销售保有规模的占比从2014年的2.14%快速提升至2019年的11.03%,而商业银行、证券公司和基金公司直销等渠道占比呈下降趋势。
从代销基金只数来看,代销基金只数前10的机构中8家为独立基金销售机构。展望未来,独立基金销售机构有望在平台、流量和功能等优势下快速抢占市场份额。


同花顺基金代销业务快速发展,毛利率不断优化。
营收方面,同花顺积极代销业务的营收由2014年的0.3亿元快速增长至2022年的2.1亿元,CAGR为29%,2022年同比下降32.8%,主要系新发基金市场不景气。毛利率方面,2022年同花顺基金代销业务毛利率为84%,整体不断优化。

同花顺接入的基金公司及证券公司公司数和代销基金产品及资管产品数不断增加,保有规模持续扩大。
从接入公司及产品数来看,截至2022年底,同花顺“爱基金”平台接入基金公司及证券公司194家,代销基金产品及资管产品17396支。
从保有规模来看,同花顺基金销售公司保有规模不断增加,截至2023年Q1公司股票+混合公募基金保有规模达364亿元,较2022年Q4增加7亿元;非货币市场公募基金保有规模达435亿元,较2022年Q4增加17亿元。

对标东方财富天天基金,同花顺爱基金发展潜力较大。在股票+混合公募基金保有规模、公募基金保有规模、代销基金只数和代销基金家数等方面,东方财富天天基金优势明显,2022年东方财富基金代销业务实现营收43.3亿元,远大于同花顺的2.1亿元。
展望未来,随着同花顺爱基金平台的升级,同时结合同花顺庞大的流量池,同花顺基金代销业务有望实现快速增长。


2.4 软件销售:行情系统稳定增长,数据终端市占率有望快速提升
2.4.1 行情系统主要供应商,随行业发展稳定增长
公司是证券公司信息系统前端应用领域的主要供应商。证券公司信息系统主要包括前端应用、中后台系统和核心系统三部分。同花顺、大智慧和财富趋势为前端应用的主要供应商;恒生电子、金证股份、顶点软件和金仕达等为中后台柜台系统的主要供应商;最末端的核心系统由交易所和证券公司自建。

资本市场改革催生的新功能需求以及系统维护驱动软件销售与维护业务持续增长。
证券公司信息系统的增长主要来源于:
1)资本市场改革带来的新的产品功能需求。
在科创板及北交所做市商业务启动、全面注册制改革等证券市场新业务需求以及投资者适当性管理、异常交易监测等监管要求的多方因素影响下,证券公司行情交易系统软件新的产品功能需求不断增加;
2)系统维护。
在软件销售完成并结束免费维护期后,即进入收费维护期,维护收入随着软件销售金额的增加而不断增长。
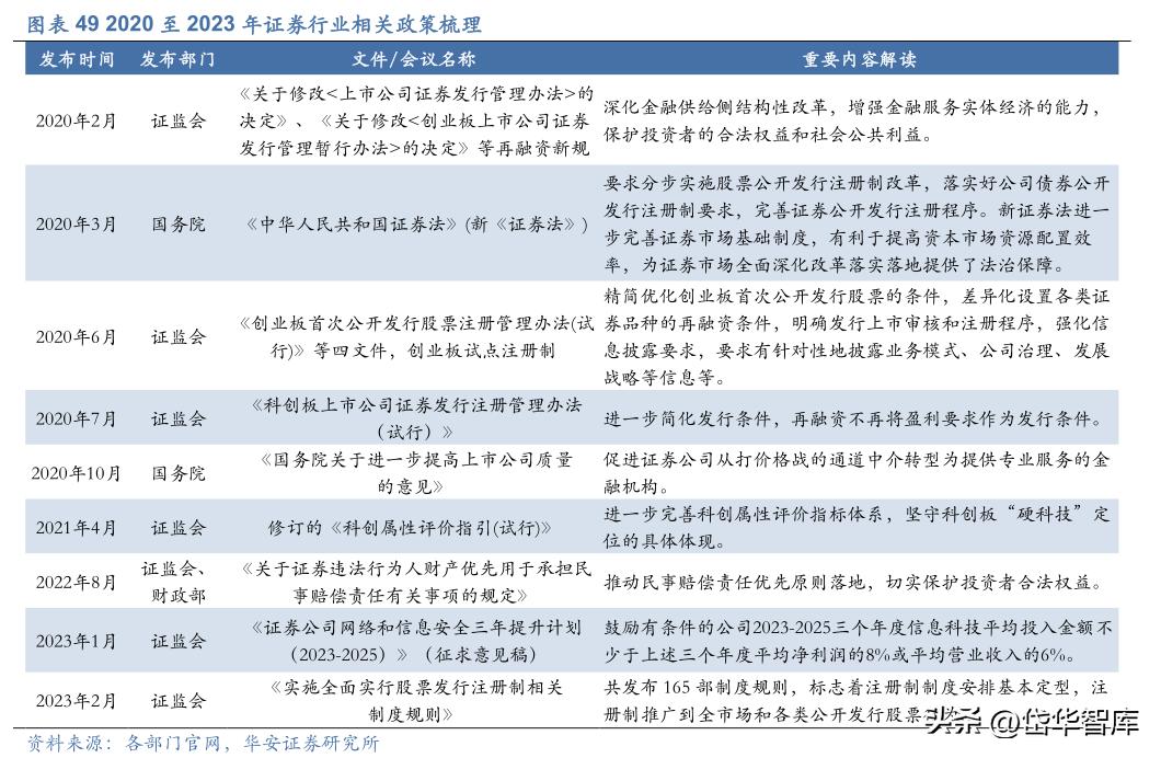
2023 年年初,中证协向券商下发了《网络和信息安全三年提升计划(2023-2025)》征求意见稿,鼓励有条件的券商未来三年信息科技平均投入金额不少于平均净利润的 8%或平均营业收入的 6%。展望未来,在资本市场改革催生的新功能需求与后期稳健增长的系统维护的双重驱动下,证券公司信息系统投入有望持续增加,头部厂商有望充分受益。

在软件销售与维护方面,同花顺与财富趋势营收体量相当,同花顺毛利率稳定在84%以上。
从营收来看,同花顺与财富趋势软件销售与维护业务的营收大于大智慧,且二者的规模相近,2022年同花顺与财富趋势软件销售与维护实现营收2.85亿元与2.53亿元,而大智慧仅为0.93亿元。
从毛利率来看,同花顺与财富趋势软件销售与维护业务毛利率较高,同花顺稳定在84%以上。

网上行情交易系统竞争格局稳定,且客户粘性较高。
证券行情交易系统的主要供应商为同花顺、财富趋势和大智慧。根据三家各公司在证券行情交易系统的收入情况进行测算,2022年同花顺与财富趋势市占率超80%。其中,同花顺在上市时便与国内97家证券公司建立了合作关系;截至2022年,财富趋势客户覆盖国内 90%的证券公司,与大部分证券公司形成了长期合作伙伴关系。
受用户习惯、稳定性等因素的影响,机构客户一般不会轻易更换软件开发商,客户粘性较高,因此,网上行情交易系统竞争格局趋于稳定。

2.4.2 数据终端市场集中度高,功能及价格优势助力iFind加速发展
iFinD金融数据终端是同花顺旗下一款面向机构客户提供研究、投资决策服务的软件系统。
核心功能包括不同金融品种的多维信息,若干宏观行业数据库以及资产管理系统、估值模型等研究工具。主要客户为证券公司、基金公司、银行、期货、投资咨询、媒体、高校、政府及上市公司等机构客户。

金融数据终端市场集中度较高。
金融数据终端的主要供应商有iFind、Wind和Choice,其中Wind凭借先发优势快速的抢占了市场份额,覆盖了众多证券公司、基金公司、银行等机构客户。
在基于Wind搭建的数据库等替换成本高和用户习惯等因素的影响下形成了较强的客户粘性。
iFind在技术及价格方面优势明显,后续有望不断提升市占率。
在技术方面,iFind通过近年来的研发投入和技术积累,形成了股票、债券、企业、期货、基金等基础功能,并且在企业库、智能问财、事件驱动iFind搜索、产业链和数据可视化等方面具备特色。

价格方面,与Wind相比,iFind金融数据终端价格优势明显。
根据招标网统计(不完全统计),iFind金融数据终端的价格在8800-20000元/年/台,而Wind金融数据终端的价格则在34045-85000元/年/台,远高于iFind单价。
我们认为,尽管Wind在用户习惯等方面优势明显,但在1)iFind功能不断丰富,且AI预测、产业链研究、新版EDB等众多特色功能突出;2)iFind价格优势明显,以及Wind涨价的趋势下,公司有望快速开拓市场。

同花顺iFinD有望在特色功能与低价的加持下提升市占率,未来三年公司B端金融数据终端的可达收入规模约为3.9亿元。同花顺B端金融数据终端(iFinD)服务收入=机构数(从业人员数)*终端配比*客单价。
根据招标网同花顺的中标统计,假设同花顺B端金融数据终端的客单价为1.2万元/台/年。
在不考虑机构数(从业人员数)扩张的情况下,随着Wind涨价、iFinD性能的不断提升,假设iFinD未来3年的市场占有率达到10%,由此计算,公司B端金融数据终端的可达收入规模约为3.9亿元。
测算依据:
1) 证券公司:根据《中国证券业发展报告(2022)》发布的数据,截至2021年底,证券行业共有35.98万名登记从业人员。
考虑到行业内涵盖一般证券业务、投资顾问、证券经纪人、保荐代表人、分析师等多个职位,假设证券公司对金融数据终端的配比为3:1,即每3名从业人员需配备1台金融数据终端,据此计算,证券公司总计需求约为119,947台。
2) 公募基金:根据中国证券投资基金业协会的基金从业人员资格注册信息,截至2023年6月8日,公募基金管理公司基金经理总数为3,074人,投资经理总数为1,269人,总计为4343人。据此假设公募基金对金融数据终端的配比为1:1,则对应的终端需求量为4,343台。
3) 私募基金:根据中国证券投资基金业协会的基金从业人员资格注册信息,截至2023年6月8日,私募基金行业具有基金从业资格的员工数为15.63万人。假设私募基金对金融数据终端的配比为2:1,则对应的终端需求量为78,130台。
4) 银行:根据银保监会公布的银行业金融机构法人名单,截至2022年底,全国共4,567家银行业金融机构。假设银行业金融机构对金融数据终端的配比为1:20,即每家为员工配备20台金融数据终端,则对应的终端需求量为91,340台。
5)保险:根据中国证券投资基金业协会的基金从业人员资格注册信息,保险业从业人员中具备基金从业资格者共计1,133人。假设保险行业中具备基金从业资格者对金融数据终端的配比为1:1,则对应的终端需求量为1,133台。
6) 高校:根据教育部统计,截至2022年5月31日,全国高等学校共计3013所。假设高等学校对金融数据终端的配比为1:10,则对应的终端需求量为30,130台。

3 前瞻布局AI,“AI+金融”值得期待
3.1 持续高研发投入,技术积淀深厚
前瞻布局人工智能领域,目前已有多项核心技术积累。
早在2009年,同花顺便开始布局人工智能领域,成立了“i问财”部门,并将其定位为金融垂直搜索引擎,专门为股民提供专业的股票信息搜索服务。

2012年,问答功能上线,并从金融垂直领域拓展至股票、基金、债券、保险等领域。
2015年公司自主研发的“语音识别技术”位居语音识别领域第一梯队。
2017年,同花顺上线AI开放平台,并推出智能投顾、知识图谱等多项产品服务。
经过多年的发展,同花顺AI开放平台积累了文字识别、智能语音、自然语言处理、知识图谱、智能金融问答等多项领先的AI产品和服务,可为银行、券商、基金、资管等机构提供智能化解决方案。

研发投入行业领先,2022年研发费用率达30%,研发人员占比达61%。
研发费用方面,公司持续保持高研发投入,2012年至今研发费用由0.77亿元增长至10.7亿元,研发费用率均在15%以上,其中2022年为30%。不论是从研发费用还是从研发费用率来看,公司均处于行业领先位置。
研发人员方面,公司研发人员数量由2012年的618人快速增长至2022年的3196人,高于同行业其他公司;2022年研发人员占比高达61%,高于东方财富的34%及指南针的10%。


研发项目聚焦系统升级与智能化方向,产品竞争力不断提升。
根据公司2022年年报披露,公司的主要研发项目聚焦于系统升级及人工智能技术研发方向,具体包括新型证券交易系统、智能金融信息服务平台、智能投资顾问平台、数据智能化应用、人工智能技术研发及应用等项目。通过持续性的高研发投入,提升公司各业务系统的核心竞争力并打造公司新的盈利增长点。

3.2 AI领域产品矩阵丰富,相关应用未来成长可期
公司在AI领域形成了智能电话客服、I问财金融搜索引擎等多项产品。目前公司在人工智能领域形成了语音识别、语音合成、OCR文字识别、图像识别检测、图像内容审核、视频AI技术等多项核心技术,并基于此形成了系列产品。
1)特色语音产品:智能电话客服,智能会议转写,智能外呼;2)图像特色产品:显微图像智能识别系统;3)自然语言处理产品:金融文档审核系统,合同文档对比系统;4)知识图谱:阅读理解平台,企业知识图谱;5)智能对话技术产品:智能投顾,投顾AI辅助系统,资产配置;6)搜索引擎产品:I问财金融搜索引擎;7)智能硬件产品:智能胃镜。


公司旗下的AI投顾平台i问财目前是财经领域落地较为成功的自然语言、语音对话交互问答系统。公司不断加大对 i 问财的研发投入,采用全新的语*解义**析方案,结合 AI 大模型、小样本学习等技术的应用,有效提升 i 问财服务效率,快速支撑业务新需求。

i问财已在对话算法、知识图谱及智能搜索等领域取得相关研究成果。2008年i问财成立,专注于使用AI技术改进财经数据的提取、处理、分析、沉淀以及展现。
成立至今,i问财已与麻省理工学院、斯坦福大学、清华大学等多家高校合作,同时获得多项AI领域国际顶尖大赛的奖项。目前,I问财已在对话算法、知识图谱和智能搜索领域取得相关研究成果。
展望未来,随着公司持续较高的研发投入以及对行业发展态势的洞察,公司i问财平台有望持续更新,从而赋能更多客户。

我们认为,同花顺在AI+金融领域优势明显:
1)同花顺拥有金融行业领先、规模庞大、历史数据丰富的数据库,涵盖了互联网用户数据、宏观经济数据、行业经济数据、招投标等结构化和非结构化数据,以及交易所、信息公司、政府部门等机构提供的授权数据。这些数据为公司人工智能算法训练、AI大模型训练需提供了数据基础。
2)公司C端流量优势明显,截至2022年底,公司金融服务网累计注册用户约6.14亿人,每日使用同花顺网上行情免费客户端的人数平均约为 1463 万人;
3)公司在AI领域较早布局,相关技术积累深厚,目前已形成多项核心技术系和相关产品,如i问财、iFind、AI数字人等。
展望未来,一方面,公司有望在AI赋能下进一步提升付费转化率及ARPU值;另一方面,利用现有资源,打造基于人工智能的产业生态,成为公司未来增长新引擎。
4 盈利预测与估值
4.1 基本假设与营业收入预测
基本假设:
收入端:
一、增值电信业务
1)C端:a)注册用户规模稳定增长;b)随着高研发投入与产品矩阵的丰富,付费转化率与客单价有望进一步提升。
2)B端:iFind金融数据终端有望凭借日益丰富的特色功能及成本优势不断提升市占率。
二、软件销售及维护
假设在资本市场改革带来的新的产品功能需求以及免费维护期之后的系统维护的驱动下,该业务稳定增长。
三、广告及互联网业务推广服务
假设在券商竞争加剧的背景下,中小券商导流服务需求较强,导流及广告费用有望不断增加。
四、基金销售及其他交易手续费等其他业务
假设随着基金规模的扩大和公司代销基金份额的提升,基金代销业务有望快速增长。

4.2 估值
我们预计公司 2023-2025 年分别实现收入 43.1/52.6/64.4 亿元,同比增长21%/22%/22% ;实现归母净利润 21.6/27.7/35.5 亿元,同比增长 28%/28%/28% 。

风险提示
1)行业竞争加剧风险;2)监管政策趋严风险;3)资本市场过度波动风险。
——————————————————
报告属于原作者,仅供学习!如有侵权,请私信删除,谢谢!
报告来自【远瞻智库】